Разделы презентаций


Представление аналитических функций рядами. Понятие вычета

Ряд Тейлора (разложение в ряд в окрестности точки аналитичности)  z  

Слайды и текст этой презентации

Слайд 1Представление аналитических функций рядами. Понятие вычета .
Лекция 9

Представление аналитических функций рядами. Понятие вычета .Лекция 9

Слайд 2Ряд Тейлора (разложение в ряд в окрестности точки аналитичности)
 





 



z
 

 

Ряд Тейлора (разложение в ряд в окрестности точки аналитичности)  z  

Слайд 3 
 




 





 


    

Слайд 7Основные теоремы о вычетах
 













Основные теоремы о вычетах 

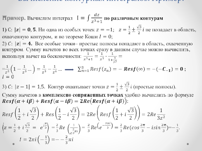
Слайд 8Вычисление контурных интегралов. Пример.
 

Вычисление контурных интегралов. Пример. 

Слайд 9Вычисление несобственных интегралов. Примеры
 

Вычисление несобственных интегралов. Примеры 

Обратная связь

Если не удалось найти и скачать доклад-презентацию, Вы можете заказать его на нашем сайте. Мы постараемся найти нужный Вам материал и отправим по электронной почте. Не стесняйтесь обращаться к нам, если у вас возникли вопросы или пожелания:

Email: Нажмите что бы посмотреть 

Что такое TheSlide.ru?

Это сайт презентации, докладов, проектов в PowerPoint. Здесь удобно  хранить и делиться своими презентациями с другими пользователями.


Для правообладателей

Яндекс.Метрика