Разделы презентаций


Рекурсивные функции

Эта модель рассматривает алгоритм как способ формирования одних вычислимых функций из других, т.е. одни функции конструктивно определяются из других. Все элементарные функции - всюду определенные и алгоритмически вычислимые.

Слайды и текст этой презентации

Слайд 1Рекурсивные функции

Рекурсивные функции

Слайд 2 Эта модель рассматривает алгоритм как способ формирования одних вычислимых функций

из других, т.е. одни функции конструктивно определяются из других.
Все элементарные

функции - всюду определенные и алгоритмически вычислимые.
Эта модель рассматривает алгоритм как способ формирования одних вычислимых функций из других, т.е. одни функции конструктивно определяются

Слайд 3Оператор суперпозиции

Оператор суперпозиции

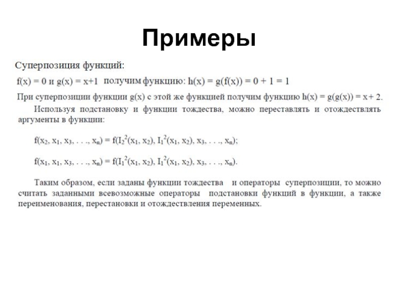
Слайд 4Примеры

Примеры

Слайд 5Оператор примитивной рекурсии

Оператор примитивной рекурсии

Слайд 6Оператор примитивной рекурсии

Оператор примитивной рекурсии

Слайд 7Функция называется примитивно – рекурсивной, если она является элементарной или

может быть получена из элементарных функций с помощью конечного числа

применений операторов тождества, суперпозиции и примитивной рекурсии.
Если некоторые функции являются примитивно-рекурсивными, то в результате применения к ним операторов суперпозиции или примитивной рекурсии можно получить новые примитивно-рекурсивные функции.
Существует три возможности доказательства того, что функция является примитивно-рекурсивной:
а) показать, что заданная функция является простейшей;
б) показать, что заданная функция построена с помощью оператора суперпозиции;
в) показать, что заданная функция построена с помощью оператора примитивной рекурсии.

Оператор примитивной рекурсии

Функция называется примитивно – рекурсивной, если она является элементарной или может быть получена из элементарных функций с

Слайд 8Функция – константа
f(x) = m s(s(s…s(Z(x))…)) m-раз
2. Сложение
f(x,y)=x+y
f(x,0)=x;
f(x,y+1)=x+(y+1)=(x+y)+1=f(x,y)+1
Доказательство:
f(x,0)=g(x)=x=I(x);
f(x,y+1)

= h(x,y,z) = h(x,y,f(x,y)) = s(I33 (x,y,f(x,y)))
+2 =R(I11,[s1;I33]).


Примеры доказательства вычислимости

функций
Функция – константаf(x) = m  s(s(s…s(Z(x))…))  m-раз2. Сложение	f(x,y)=x+y	f(x,0)=x;	f(x,y+1)=x+(y+1)=(x+y)+1=f(x,y)+1Доказательство:f(x,0)=g(x)=x=I(x);f(x,y+1) = h(x,y,z) = h(x,y,f(x,y)) = s(I33 (x,y,f(x,y)))+2

Слайд 93. Умножение
f(x,y)=x*y
f(x,0)=x*0=0;
f(x,y+1)=x*(y+1)=x*y+x=f(x,y)+x
Доказательство:
f(x,0)=g(x)=0=Z(x);
f(x,y+1) = h(x,y,z) = h(x,y,f(x,y)) =x+z= I31 (x,y,f(x,y))+I33 (x,y,f(x,y))


x2 =R(Z,[+;I33,I13])
4. Симметрическая разность (абсолютная величина разности)

Одноместная функция усеченного вычитания

единицы определяется рекурсивно:


3. Умножениеf(x,y)=x*yf(x,0)=x*0=0;f(x,y+1)=x*(y+1)=x*y+x=f(x,y)+xДоказательство:f(x,0)=g(x)=0=Z(x);f(x,y+1) = h(x,y,z) = h(x,y,f(x,y)) =x+z= I31 (x,y,f(x,y))+I33 (x,y,f(x,y)) x2 =R(Z,[+;I33,I13])4. Симметрическая разность (абсолютная величина разности)Одноместная

Слайд 11Операции конечного суммирования и конечного произведения

Операции конечного суммирования и конечного произведения

Слайд 12Оператор минимизации

Оператор минимизации

Слайд 13 Использование оператора минимизации
Используя минимизацию можно получать частично –определенные функции из

всюду определенных функций.

Пример 2. Пусть g(x) = [x/2]. Найдем функцию

f(x), которая получается в результате применения оператора минимизации к этой всюду определенной функции. При каждом конкретном x значение f(x) равно минимальному корню уравнения [y/2] = x. Это уравнение имеет два корня: 2x и 2x+1. Поэтому f(x)=2x.
Использование оператора минимизации Используя минимизацию можно получать частично –определенные функции из всюду определенных функций.Пример 2. Пусть

Слайд 15Тезис Черча
Функция называется частично-рекурсивной (вычислимой по Черчу), если она может

быть получена из простейших функций с помощью конечного числа операторов

суперпозиции, примитивной рекурсии и минимизации.
Если такие функции оказываются всюду определенными, то они называются общерекурсивными функциями.
Указанные операции могут быть выполнены в любой последовательности и любое конечное число раз. Таким образом, мы не просто задаем функцию, но и точно знаем, как её вычислять.
Очевидно, каждая примитивно рекурсивная функция является частично
рекурсивной, но обратное неверно.

Введем обозначения:
KПРФ – класс примитивно рекурсивных функций;
KОРФ – класс общерекурсивных функций;
KЧРФ – класс частично рекурсивных функций.

Тогда между этими классами имеется соотношения:
KПРФ  KОРФ  KЧРФ.


Тезис ЧерчаФункция называется частично-рекурсивной (вычислимой по Черчу), если она может быть получена из простейших функций с помощью

Обратная связь

Если не удалось найти и скачать доклад-презентацию, Вы можете заказать его на нашем сайте. Мы постараемся найти нужный Вам материал и отправим по электронной почте. Не стесняйтесь обращаться к нам, если у вас возникли вопросы или пожелания:

Email: Нажмите что бы посмотреть 

Что такое TheSlide.ru?

Это сайт презентации, докладов, проектов в PowerPoint. Здесь удобно  хранить и делиться своими презентациями с другими пользователями.


Для правообладателей

Яндекс.Метрика