Разделы презентаций


1) Найдите отметку оси насоса n= об/мин, если насос

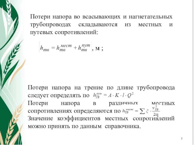
Потери напора во всасывающих и нагнетательных трубопроводах складываются из местных и путевых сопротивлений:Потери напора на трение по длине трубопровода следует определять по Потери напора в различных местных сопротивлениях определяются по формуле

Слайды и текст этой презентации

Слайд 11) Найдите отметку оси насоса ________________ n=_______об/мин, если насос работает

в пределах расходов от ___ до ___ м 3 /ч.

Отметки максимального и минимального уровня воды в водоисточнике соответственно равны ___ и ___ м. Диаметр всасывающего трубопровода d = ___ мм, длина l = ___ м, ∑ζ = _____, ____С.
1) Найдите отметку оси насоса ________________ n=_______об/мин, если насос работает в пределах расходов от ___ до ___

Слайд 3Потери напора во всасывающих и нагнетательных трубопроводах складываются из местных

и путевых сопротивлений:
Потери напора на трение по длине трубопровода следует

определять по
Потери напора в различных местных сопротивлениях определяются по формуле 1.13.
Значение коэффициентов местных сопротивлений можно принять по данным справочника.
Потери напора во всасывающих и нагнетательных трубопроводах складываются из местных и путевых сопротивлений:Потери напора на трение по

Слайд 42) Подберите насос производительностью _____ м3/ч, если геометрическая высота подъема

Нгп = _____ м, длина трубопровода L = ____ м.

Диаметр напорного трубопровода принять самим, всасывающий трубопровод не учитывать.

Нр = НГП + hтв + hтн + hизл, м,

Расчетный напор насоса определяют как сумму геометрической высоты подъема воды и потерь напора во всасывающем и напорном трубопроводах:

2) Подберите насос производительностью _____ м3/ч, если геометрическая высота подъема Нгп = _____ м, длина трубопровода L

Слайд 5где НГП – геометрическая высота подъема воды, м;

hтв – потери напора во всасывающем трубопроводе,

м;
hтн – потери напора в нагнетательном трубопроводе, м;
hизл – запас на излив, обычно принимаемый 1,5…2 м.

где  НГП – геометрическая высота подъема воды, м;     hтв – потери напора

Слайд 6Потери напора на 1 м трубопровода также определяются с помощью

следующей формулы:
м
где l – длина водовода (снятая с плана трассы

и переведенная в метре);
1000i – потери напора на 1000 метров, взятые из [таблицы Шевелева] в зависимости от расхода и диаметра.
Потери напора на 1 м трубопровода также определяются с помощью следующей формулы:мгде l – длина водовода (снятая

Слайд 73) Определите напор работающего насоса, если показатели манометра и вакуумметра

соответственно _____ кгс/см2 и ______ кгс/см2 . Приборы установлены на

одной оси и диаметры всасывающего и напорного трубопровода равны
3) Определите напор работающего насоса, если показатели манометра и вакуумметра соответственно _____ кгс/см2 и ______ кгс/см2 .

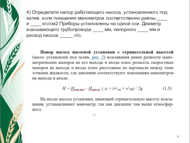
Слайд 84) Определите напор работающего насоса, установленного под залив, если показания

манометров соответственно равны ____ и ____ кгс/см2 Приборы установлены на

одной оси. Диаметр всасывающего трубопровода ____ мм, напорного ____ мм и расход насоса _____ л/с.
4) Определите напор работающего насоса, установленного под залив, если показания манометров соответственно равны ____ и ____ кгс/см2

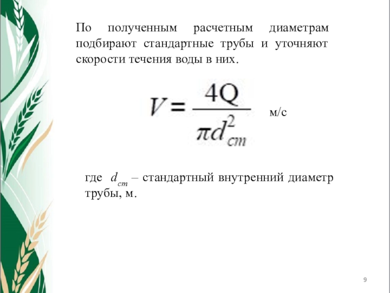
Слайд 9По полученным расчетным диаметрам подбирают стандартные трубы и уточняют скорости

течения воды в них.
м/с
где dст – стандартный внутренний диаметр трубы,

м.
По полученным расчетным диаметрам подбирают стандартные трубы и уточняют скорости течения воды в них.м/сгде dст – стандартный

Слайд 105) Подберите насос производительностью Q = ____ м3/ч с напором

_____ м и выполните моделирование путем обточки диаметра рабочего колеса.

5) Подберите насос производительностью Q = ____ м3/ч с напором _____ м и выполните моделирование путем обточки

Слайд 136) Как изменяются параметры насоса __________, если рабочее колесо обточить

до ______ мм.
Модуль подобия при обточке диаметра рабочего колеса:

6) Как изменяются параметры насоса __________, если рабочее колесо обточить до ______ мм.Модуль подобия при обточке диаметра

Обратная связь

Если не удалось найти и скачать доклад-презентацию, Вы можете заказать его на нашем сайте. Мы постараемся найти нужный Вам материал и отправим по электронной почте. Не стесняйтесь обращаться к нам, если у вас возникли вопросы или пожелания:

Email: Нажмите что бы посмотреть 

Что такое TheSlide.ru?

Это сайт презентации, докладов, проектов в PowerPoint. Здесь удобно  хранить и делиться своими презентациями с другими пользователями.


Для правообладателей

Яндекс.Метрика