Разделы презентаций


1 6 Опасное и мешающее влияние тяговой сети с отсасывающими

Содержание

Для наглядности построим векторную диаграмму напряжения и токов. Рисунок 6.а – Векторная диаграмма экранирующего действия рельсов,где IKС – ток в контактной сети;IP – ток в рельсах;UАК – наведенное напряжение в

Слайды и текст этой презентации

Слайд 16 Опасное и мешающее влияние тяговой сети с отсасывающими трансформаторами
6.1

Защитное (экранирующее) действие отсасывающих трансформаторов
6.1.1 Экранирующее действие рельсов

Рельсы оказывают экранирующее действие на ЛС от магнитного влияния.
Этот эффект основан на том, что ток в рельсах IP идет от электровоза к тяговой подстанции, т.е. встречно току в контактной сети IKC.
В этом случае наведенное напряжение UАМ в линии связи можно найти как геометрическую сумму

(6.1, а)

6 Опасное и мешающее влияние тяговой сети с отсасывающими трансформаторами6.1 Защитное (экранирующее) действие отсасывающих трансформаторов  6.1.1

Слайд 2Для наглядности построим векторную диаграмму напряжения и токов.


Рисунок 6.а

– Векторная диаграмма экранирующего действия рельсов,
где IKС – ток в

контактной сети;
IP – ток в рельсах;
UАК – наведенное напряжение в ЛС от тока IКC;
UАР – наведенное напряжение в ЛС от тока IР;
UАМ – результирующее напряжение, наведенное в ЛС.
Для наглядности построим векторную диаграмму напряжения и токов.  Рисунок 6.а – Векторная диаграмма экранирующего действия рельсов,где

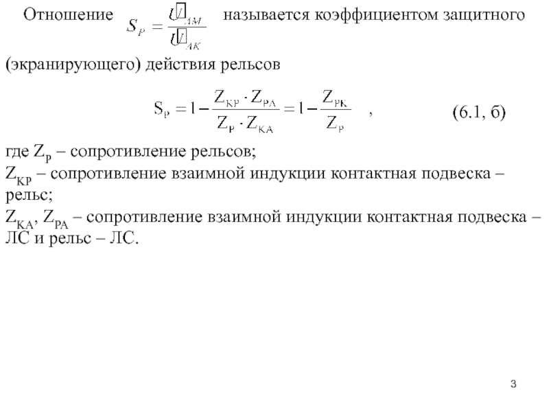
Слайд 3Отношение

называется коэффициентом защитного
(экранирующего) действия рельсов
где ZP –

сопротивление рельсов;
ZKP – сопротивление взаимной индукции контактная подвеска – рельс;
ZKA, ZPA – сопротивление взаимной индукции контактная подвеска – ЛС и рельс – ЛС.

(6.1, б)

Отношение            называется коэффициентом защитного (экранирующего) действия

Слайд 4Таблица 6.1 – Коэффициент экранирующего действия рельсов

Таблица 6.1 – Коэффициент экранирующего действия рельсов

Слайд 56.2.1 Схемы включения отсасывающих трансформаторов.
Известны две схемы включения отсасывающих трансформаторов.
Рисунок

6.1 – Принципиальные схемы включения отсасывающих трансформаторов (ОТ): а – вторичная

обмотка ОТ включена в рельс (Р); б – вторичная обмотка ОТ включена в обратный провод (О); 1, 2, IT1, IT2 – число витков и токи первичной и вторичной обмоток ОТ; IKC, IP, I0 – токи в контактной сети, рельсах и обратном проводе

а)

б)

6.2.1 Схемы включения отсасывающих трансформаторов.Известны две схемы включения отсасывающих трансформаторов.Рисунок 6.1 – Принципиальные схемы включения отсасывающих трансформаторов

Слайд 6Рисунок 6.1 – Принципиальные схемы включения отсасывающих трансформаторов (ОТ): а –

вторичная обмотка ОТ включена в рельс (Р); б – вторичная

обмотка ОТ включена в обратный провод (О); 1, 2, IT1, IT2 – число витков и токи первичной и вторичной обмоток ОТ; IKC, IP, I0 – токи в контактной сети, рельсах и обратном проводе
Рисунок 6.1 – Принципиальные схемы включения отсасывающих трансформаторов (ОТ): а – вторичная обмотка ОТ включена в рельс

Слайд 7ω1, ω2 – число витков первичной и вторичной обмотки ОТ;
IT1,

IT2 – токи первичной и вторичной обмотки ОТ;
IЭ, IКС, IP,

I0, IП - токи электровоза, в контактной сети, рельсах, обратном проводе и перемычки;
1,2 – токи в рельсах без ОТ (1) и с включенной вторичной обмотки в рельс.
ω1, ω2 – число витков первичной и вторичной обмотки ОТ;IT1, IT2 – токи первичной и вторичной обмотки

Слайд 8 Первичная обмотка отсасывающего трансформатора ОТ в обеих

схемах включается в рассечку контактной сети К. Вторичная обмотка ОТ

в первой схеме включается в рассечку рельсов Р (рисунок 6.1 а)
Во второй схеме вторичная обмотка ОТ включается в рассечку дополнительного, так называемого обратного провода О, который между трансформаторами и у подстанции соединяется перемычками с рельсами (рисунок 6.1 б)
Нагрузочную цепь вторичной обмотки отсасывающего трансформатора в первой схеме составляют рельсы, земля и переходное сопротивление между ними.
Во второй схеме также и обратный провод.
Величина нагрузочного сопротивления зависит от ряда факторов: параметров системы "рельсы – земля", расстояние между отсасывающими трансформаторами, сопротивление взаимоиндукции между проводами и рельсами, соотношения токов в них, а также от расстояния электровоза в зоне трансформаторов. В первой схеме величина этого сопротивления может составлять доли Ома, во второй – 1 ÷ 3 Ом
Первичная обмотка отсасывающего трансформатора ОТ в обеих схемах включается в рассечку контактной сети К.

Слайд 9 Таким образом ОТ представляет собой силовой трансформатор

с малым нагрузочным сопротивлением, включенного во вторичную обмотку, т.е. по

режиму работу близок к трансформатору тока.
Коэффициент трансформации обычно близок или равен единице.
При протекании тока IЭ через первичную обмотку ω1 в сердечнике ОТ создается магнитный поток Ф, под действием которого во вторичной обмотке ω1 наводится ЭДС Е2. Под действием этой ЭДС ток IЭ возвращается (отсасывается из земли в рельсы) и вторичную обмотку всасывающего трансформатора (рис. 6.1.а) или в обратный провод (рис.6.2.б), поэтому эти трансформаторы названы отсасывающими.
Таким образом ОТ представляет собой силовой трансформатор с малым нагрузочным сопротивлением, включенного во вторичную

Слайд 10 6.2.2 Типы отсасывающих трансформаторов
Промышленностью

выпускаются и применяются на электрифицированных железных дорогах три типа однофазных

с естественным масляным охлаждением отсасывающих трансформаторов: ОМО-320/20 с медными обмотками на номинальную мощность SН=105 кВА, ОМО-320/20А и ОМО-800/20А с алюминиевыми обмотками, SН=75 кВА и 225кВА.
Обратный провод – алюминиевый А-185 или А-150. Если применить вместо одного провода два АС-95 или три АС-70, то сопротивление обратного провода уменьшится вследствие эффекта расщепления фазы.
Отсасывающие трансформаторы устанавливают либо в специальных будках, либо на опорах контактной сети.
6.2.2 Типы отсасывающих трансформаторов   Промышленностью выпускаются и применяются на электрифицированных железных дорогах

Слайд 11 6.2.3 Провод (ПОН) и трансформатор (ТОН) обратного

напряжения
Провод обратного напряжения (ПОН),

схема включения которого приведена на рисунке 6.2, применяется на контактной сети, если воздушная линия связи находится на расстоянии не более 50 м от железной дороги. В этом случае при аЭ=10 м в проводах ЛС наводится напряжение до 1800÷2000 В, опасные для жизни из-за электрического влияния.
Защита достигается подвешенным на опорах КС проводом обратного напряжения ПОН (стальной провод диаметром порядка 5 мм), в который от специального трансформатора ТОН на подстанции подается напряжение, сдвинутое на угол, близкий к 180° по отношению к напряжению в тяговой сети (рис. 6.2, а). В результате этого электрическое влияние от КС и ПОН на ЛС взаимно компенсируется. Кабельные линии не подвержены электрическому влиянию, поэтому применение ПОН практически отпало.
6.2.3 Провод (ПОН) и трансформатор (ТОН) обратного напряжения      Провод

Слайд 12
Применение ОТ для снижения влияния ТС на

линии связи имеет ряд недостатков.
Большие затраты цветных металлов и денежных

средств.
Пункты включения ОТ являются слабым звеном контактной сети.
Поэтому их применение целесообразно только в случае необходимости сохранения существующих дорогостоящих линий связи.
Применение ОТ для снижения влияния ТС на линии связи имеет ряд недостатков.Большие затраты цветных

Слайд 136.3.1 Распределение токов в КС, рельсах и земле при включении

ОТ в рельс
Рисунок 6.2 – Участок с отсасывающими трансформаторами, включенными

вторичной обмоткой в рельс, и с одним электровозом: а – схема участка4; ТОН и ПОН – трансформатор и провод обратного напряжения; б – диаграмма тока в контактной сети; в – диаграмма тока в рельсах; 1 – без ОТ; 2 – с ОТ

При L0=1,5 км экранирующее действие ОТ велико, но экономически невыгодно, из-за большого числа ОТ При L0=3 км влияние ТС уменьшается в 2÷5 раз чем от ТС 25 кВ без ОТ

6.3.1 Распределение токов в КС, рельсах и земле при включении ОТ в рельсРисунок 6.2 – Участок с

Слайд 146.3.1 Распределение токов в КС, рельсах и земле при включении

ОТ в рельс
Практически на фидерной зоне в тяговую сеть включается

несколько отсасывающих трансформаторов (рис. 6.2, а).
Если на рассматриваемом участке один электровоз, то в контактной сети между подстанцией и электровозом протекает в данный момент неизменный по ее длине ток IКС (рис. 6.2, б). При отсутствии отсасывающих трансформаторов ток в рельсах распределяется в соответствии со штриховой линией 1 на рисунке 6.2, в.
При наличии отсасывающих трансформаторов ток в рельсах в местах их включения равен току вторичной обмотки IP = IT2 ≈ - IKС. Распределение тока в рельсах для этого случая показано сплошной линией 2 на рисунке 6.2, в. Поскольку ток в рельсах при этом больше, чем без трансформаторов, то и экранирующее действие его проявляется сильнее.
Однако в интервалах между трансформаторами имеется утечка тока в землю, что ведет к снижению экранирующего действия. ОТ целесообразно включать в тяговую сеть в местах сопряжения анкерных участков, где можно секционировать КС, сделав сопряжение изолирующим.
6.3.1 Распределение токов в КС, рельсах и земле при включении ОТ в рельсПрактически на фидерной зоне в

Слайд 15Поэтому интервал ℓ0 может быть равным или кратным длине анкерного

участка, составляющего обычно 1,5 км. При ОТ с включенной в

рельсы вторичной обмоткой и ℓ0=1,5 км экранирующее действие сравнительно высокое, но требуется слишком много трансформаторов, удорожающих тяговую сеть. При ℓ0=4,5…6 км экранирующее действие сильно ослабевает. При ℓ0=3 км влияние тяговой сети с трансформаторами, как показывают расчеты, в 2-5 раз меньше, чем от тяговой сети без трансформаторов (при различной переходной проводимости).
Поэтому интервал ℓ0 может быть равным или кратным длине анкерного участка, составляющего обычно 1,5 км. При ОТ

Слайд 166.3.2 Распределение токов в КС, рельсах, земле и обратном проводе

при включение ОТ в обратный провод
Рисунок 6.3 – Участок с

отсасывающими трансформаторами, включенными вторичной обмоткой с обратным проводом, и с несколькими электровозами: а – схема участка; б – диаграммы токов, создающие транзитную составляющую индуктированного в смежной линии напряжения; в - диаграммы токов, создающих местную составляющую
6.3.2 Распределение токов в КС, рельсах, земле и обратном проводе при включение ОТ в обратный проводРисунок 6.3

Слайд 17Значительно лучший эффект получается при второй схеме включения отсасывающих трансформаторов,

когда вторичная обмотка включена в обратный провод /1/. На рисунке

6.3, а представлена такая схема с несколькими электровозами. Здесь потребляемый электровозами ток протекает по рельсам (с частичной утечкой в землю) только на коротких участках до ближайшей перемычки, через которую поступает в обратный провод. На рисунке 6.3, б показаны диаграмма распределения тока в контактной сети IКС, определяемая расположением электровозов, и диаграмма тока в обратной проводе I0, определяемая расположением перемычек. Ток I0 на участке i между двумя соседними перемычками равен току вторичной обмотки, заключенного между ними трансформатора, т.е. I0i= IТ2i.
Здесь же показана диаграмма тока в рельсах IРК0, индуктированного токами контактной сети и обратного провода.
Значительно лучший эффект получается при второй схеме включения отсасывающих трансформаторов, когда вторичная обмотка включена в обратный провод

Слайд 18Как видно из рисунка 6.3, расстояния от рельсов Р до

эквивалентного провода контактной сети К, расположенного между несущим тросом НТ

и контактным проводом КП, и до обратного провода О неодинаковы; следовательно, различны и сопротивления взаимоиндукции zКР и zОР.
Таким образом, на смежную линию ЛС (рис. 6.4) влияет система из трех проводов тяговой сети (К, О, Р); сопротивления взаимоиндукции от каждого из этих проводов до смежной линии zКС, zОС, zРС не равны, и протекающие в них токи различаются по величине и по фазе. Из рисунка 6.5, б видно, что токи IКС, IО, IРКО индуктируют в смежной линии ЭДС ЕСК, ЕСО, ЕСР, которые, складываясь, образуют в смежной линии результирующую ЭДС ЕС=ЕС1. Эта ЭДС является частью индуктированной в смежной линии полной ЭДС. Она не зависит от интервала между отсасывающими трансформаторами и называется транзитной составляющей /1/.
Как видно из рисунка 6.3, расстояния от рельсов Р до эквивалентного провода контактной сети К, расположенного между

Слайд 19Другая часть полной ЭДС, называемая местной составляющей ЕС2, вызывается токами,

протекающими на участках между электровозами и ближайшими перемычками. На рисунке

6.3, в показаны эти токи: разность токов IК-IО и ток в рельсах IР с учетом частичной утечки в землю. Характер влияния этих участков на смежную линию такой же, как от обычной тяговой сети без ОТ. Влияние тока контактной сети (или обратного провода) частично компенсируется влиянием тока в рельсах. Степень этой компенсации зависит от интервала между трансформаторами и переходной проводимости, как и в схеме на рисунке 6.2.

Согласно /1/, применением отсасывающих трансформаторов с обратным проводом при ℓ0=4,5 км можно снизить опасное влияние тяговой сети на смежные линии в 4-10 раз по сравнению с тяговой сетью без трансформаторов (в зависимости от числа путей, ширины сближения, взаимного расположения проводов тяговой сети и смежной линии).

Другая часть полной ЭДС, называемая местной составляющей ЕС2, вызывается токами, протекающими на участках между электровозами и ближайшими

Слайд 206.4 Схема взаимного расположения проводов КС и ЛС
Рисунок 6.4 –

Схема взаимного расположения проводов тяговой сети и смежной линии

6.4 Схема взаимного расположения проводов КС и ЛСРисунок 6.4 – Схема взаимного расположения проводов тяговой сети и

Слайд 21Рисунок 6.5 – Взаимное расположение несущего троса, контактного провода и

провода обратного напряжения (ПОН)

Рисунок 6.5 – Взаимное расположение несущего троса, контактного провода и провода обратного напряжения (ПОН)

Слайд 226.5 Векторная диаграмма влияния ТС с ОТ на ЛС
Рисунок 6.6

– Векторные диаграммы влияния тяговой сети с отсасывающими трансформаторами и

обратным проводом на смежную линию: а – диаграмма для определения индуктированного в рельсах тока IРК0; б – диаграмма для определения результирующей э.д.с. в смежной линии ЕС.
6.5 Векторная диаграмма влияния ТС с ОТ на ЛСРисунок 6.6 – Векторные диаграммы влияния тяговой сети с

Слайд 23Рисунок 6.7 – Улучшение защитного действия отсасывающего трансформатора шунтированием его

первичной обмотки: а – схема; б – векторная диаграмма

Исследования показывают, что применение ОТ с обратным проводом (О) при L0=4,5 км позволяют снизить влияние ТС на ЛС в 4÷10 раз по сравнению с 25 кВ без ОТ
Рисунок 6.7 – Улучшение защитного действия отсасывающего трансформатора шунтированием его первичной обмотки: а – схема; б –

Слайд 246.6 Методика расчета защитного действия ОТ
Одним из

эффективных мероприятий по снижению магнитного влияния тяговой сети переменного тока

является установка отсасывающих трансформаторов (ОТ). В России применяется схема включения ОТ с обратным проводом, при которой несимметричная влияющая система превращается в более симметричную систему "Контактный провод – обратный провод". Коэффициент защитного действия (КЗД) ОТ зависит от расстояния между ОТ, ширины сближения с линией связи, длины сближения, переходного сопротивления между рельсами и землей, удельного сопротивления земли и т.п. При сплошной установке ОТ коэффициент SОТ находится по формуле

где N – число путей; Vоб – коэффициент, учитывающий изменение КЗД оболочки кабеля при снижении индуктивности в ней э.д.с. ОТ; VZ – коэффициент, учитывающий изменение влияющего тока при установке ОТ

(6.1)

6.6 Методика расчета защитного действия ОТ   Одним из эффективных мероприятий по снижению магнитного влияния тяговой

Слайд 25Рисунок 6.8 – Схемы тяговой сети при сплошной (а) и

чередующийся (б и в) установке отсасывающих трансформаторов: 1 – тяговая

подстанция; 2 – отсасывающий трансформатор; 3 – контактная сеть; 4 – обратный провод; 5 – электровоз; 6 – рельсовая цепь; 7 – перемычка; 8 – экранирующий провод.

а)

б)

в)

Рисунок 6.8 – Схемы тяговой сети при сплошной (а) и чередующийся (б и в) установке отсасывающих трансформаторов:

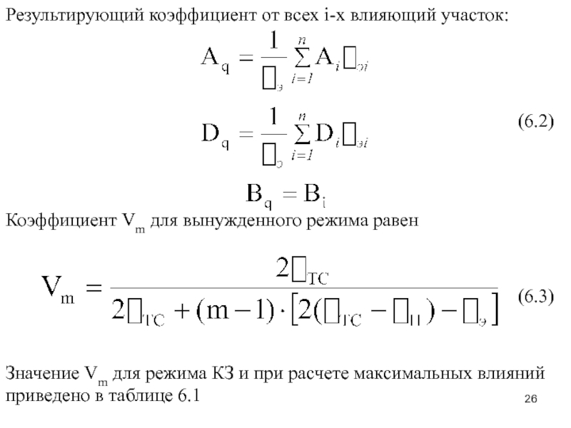
Слайд 26Результирующий коэффициент от всех i-х влияющий участок:
Коэффициент Vm для вынужденного

режима равен
Значение Vm для режима КЗ и при расчете максимальных

влияний приведено в таблице 6.1

(6.2)

(6.3)

Результирующий коэффициент от всех i-х влияющий участок:Коэффициент Vm для вынужденного режима равенЗначение Vm для режима КЗ и

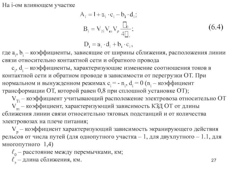
Слайд 27На i-ом влияющем участке
где ai, bi – коэффициенты, зависящие от

ширины сближения, расположения линии связи относительно контактной сети и обратного

провода ci, di – коэффициенты, характеризующие изменение соотношения токов в контактной сети и обратном проводе в зависимости от перегрузки ОТ. При нормальном и вынужденном режимах ci = - ni, di = 0 (ni – коэффициент трансформации ОТ, которой равен 0,8 при сплошной установке ОТ); VTi – коэффициент учитывающий расположение электровоза относительно ОТ Vm – коэффициент, характеризующий зависимость КЗД ОТ от длины сближения линии связи относительно тяговых подстанций и от количества электровозах на плече питания; Vp – коэффициент характеризующий зависимость экранирующего действия рельсов от числа путей (для однопутного участка – 1, для двухпутного – 1.1, для многопутного 1,4) ℓ0 – расстояние между перемычками, км; ℓэ – длина сближения, км.

(6.4)

На i-ом влияющем участкегде ai, bi – коэффициенты, зависящие от ширины сближения, расположения линии связи относительно контактной

Слайд 28Коэффициент, учитывающий изменение КЗД оболочки кабеля
в расчетах принять для КЛС

Vоб = 0,6; для Vоб = 1 В задаче

напряжение шума в ЛС от тяговой сети с ОТ можно принять

где Uш – напряжение шума в ЛС от тяговой сети 25 кВ без ОТ

(6.5)

(6.6)

Коэффициент, учитывающий изменение КЗД оболочки кабеляв расчетах принять для КЛС Vоб = 0,6; для Vоб = 1

Слайд 29Таблица 6.1 – Коэффициенты определяющие влияние тяговой сети с отсасывающими

трансформаторами на линии связи

Таблица 6.1 – Коэффициенты определяющие влияние тяговой сети с отсасывающими трансформаторами на линии связи

Слайд 306.6.1 Расчет опасного напряжения в ЛС от ТС с отсасывающими

трансформаторами
Результирующее напряжение, индуктированное в линии связи от тяговой

сети с ОТ и обратным проводом n-путного участка представляет собой сумму комплексных составляющих, В

где UTTi, UTMi – соответственно транзитная и местная составляющая индуктированного напряжения от ТС i-го пути.

(6.7)

6.6.1 Расчет опасного напряжения в ЛС от ТС с отсасывающими трансформаторами  Результирующее напряжение, индуктированное в линии

Слайд 31 Наибольшие опасные напряжения в ЛС возникают при работе

ТС в режиме короткого замыкания и в вынужденном режиме.

При сложной трассе сближения опасное напряжение в ЛС на i-м влияющем участке в режиме КЗ, В, равно

(6.8)

где IКЗ – ток короткого замыкания в тяговой сети с ОТ, А;
IЭКВ – эквивалентный ток ТС с ОТ в вынужденном режиме;
SОТ – коэффициент защитного действия ОТ;
КФ – коэффициент формы тока в ТС.

При работе ТС в вынужденном режиме опасное напряжение в ЛС на i-м влияющем участке равно

(6.9)

Наибольшие опасные напряжения в ЛС возникают при работе ТС в режиме короткого замыкания и в

Слайд 32 Ток короткого замыкания в ТС с ОТ равен
(6.10)
(6.11)
где

ZТС ОТ – сопротивление тяговой сети с ОТ до точки

короткого замыкания.

Расчетные формулы и расшифровка всех параметров приведены в разделе 2

6.6.2 Расчет влияющего тока в режиме короткого замыкания ТС

Ток короткого замыкания в ТС с ОТ равен(6.10)(6.11)где ZТС ОТ – сопротивление тяговой сети с

Слайд 33 6.6.3 Расчет эквивалентного влияющего тока при работе ТС в

вынужденном режиме
Эквивалентный ток в ТС с ОТ при работе в

вынужденном режиме рассчитывается по формулам (3.3, 3.12 и 3.13). При расчетах Iрез необходимо принять r0ТС и X0ТС для системы электрификации 25 кВ с ОТ.
6.6.3 Расчет эквивалентного влияющего тока при работе ТС в вынужденном режимеЭквивалентный ток в ТС с ОТ

Слайд 34(6.12)
(6.13)
Опасные наведенные напряжения в изолированной линии связи при работе тяговой

сети в вынужденном режиме будут равны
Если ЛС выходят за пределы

влияющего участка тяговой сети, т.е. ℓТС<ℓЛС , то

Опасное наведенное напряжение в заземленной в конце линии связи при работе тяговой сети в режиме КЗ будет равно

UМЭ=UМ

(6.14)

Если ЛС находится в пределах влияющего участка тяговой сети, т.е. ℓТС> ℓЛС , то

В режиме короткого замыкания ТС напряжение UЭ = 0

6.6.4 Расчет результирующего опасного напряжения в ЛС при работе ТС с ОТ в вынужденном режиме

(6.12)(6.13)	Опасные наведенные напряжения в изолированной линии связи при работе тяговой сети в вынужденном режиме будут равны	Если ЛС

Слайд 35 6.7 Условия ЭМС работы ЛС и ТС в

вынужденном режиме
В вынужденном режиме на ЛС оказывается одновременное магнитное и

электрическое влияние. Поэтому условие допустимой ЭМС работы ТС и ЛС запишется в виде

(6.15)

где UМЭ – результирующее опасное напряжение в ЛС от магнитного электрического влияния

Uдоп ≥ UМЭ ,

6.7 Условия ЭМС работы ЛС и ТС в вынужденном режиме	В вынужденном режиме на ЛС оказывается

Слайд 366.8 Определение ЭМС работы ЛС и ТС в режиме короткого

замыкания
Совместная работа ЛС с ТС допустима, если расчетное

опасное напряжение меньше допустимого

(6.16)

Таблица 6.3 – Допустимые индуцируемые напряжения по отношению к земле в проводах линии связи и проводного вещания

6.9 Допустимые индуцируемые напряжения в ЛС

6.8 Определение ЭМС работы ЛС и ТС в режиме короткого замыкания  Совместная работа ЛС с ТС

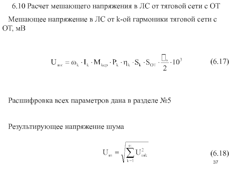
Слайд 376.10 Расчет мешающего напряжения в ЛС от тяговой сети с

ОТ
Мешающее напряжение в ЛС от k-ой гармоники тяговой

сети с ОТ, мВ

Расшифровка всех параметров дана в разделе №5

Результирующее напряжение шума

(6.17)

(6.18)

6.10 Расчет мешающего напряжения в ЛС от тяговой сети с ОТ  Мешающее напряжение в ЛС от

Слайд 386.13 Определение ЭМС работы тяговой сети и линии связи по

мешающему напряжению
Совместная работа ТС и ЛС возможна если

расчетное напряжение шума меньше допустимого

(6.19)

(6.20)

где [Uш]ЭЖД – допустимое напряжение шума в ЛС от влияния ТС

Согласно правилам защиты устройств связи от влияния ТС

6.13 Определение ЭМС работы тяговой сети и линии связи по мешающему напряжению  Совместная работа ТС и

Обратная связь

Если не удалось найти и скачать доклад-презентацию, Вы можете заказать его на нашем сайте. Мы постараемся найти нужный Вам материал и отправим по электронной почте. Не стесняйтесь обращаться к нам, если у вас возникли вопросы или пожелания:

Email: Нажмите что бы посмотреть 

Что такое TheSlide.ru?

Это сайт презентации, докладов, проектов в PowerPoint. Здесь удобно  хранить и делиться своими презентациями с другими пользователями.


Для правообладателей

Яндекс.Метрика