Разделы презентаций


АЛГЕБРА (3-й семестр)

Содержание

МНОГОЧЛЕНЫ НАД ЧИСЛОВЫМИ ПОЛЯМИЛЕКЦИЯ 11Доцент Мартынова Т.А.

Слайды и текст этой презентации

Слайд 1АЛГЕБРА (3-й семестр)

2010-11 учебный год
Доцент Мартынова Т.А.

АЛГЕБРА (3-й семестр) 2010-11 учебный годДоцент Мартынова Т.А.

Слайд 2МНОГОЧЛЕНЫ НАД ЧИСЛОВЫМИ ПОЛЯМИ

ЛЕКЦИЯ 11
Доцент Мартынова Т.А.

МНОГОЧЛЕНЫ НАД ЧИСЛОВЫМИ ПОЛЯМИЛЕКЦИЯ 11Доцент Мартынова Т.А.

Слайд 3§ 2. Многочлены над полем действительных чисел

Основными

задачами

этого раздела являются рассмотрение вопросов:
Сопряжённые корни многочленов.
Неприводимые над R многочлены.
Отделение действительных корней многочлена и метод Штурма.


§ 2. Многочлены над полем действительных чисел   Основными задачами

Слайд 42. Отделение действительных корней
Уравнения степени выше 4 неразрешимы

в радикалах. Поэтому большую роль играют приближенные методы решения алгебраических

уравнений. Обычно при этом выделяют 3 этапа:
1. Нахождение границ действительных корней многочлена.
2. Отделение корней, т.е. нахождение таких интервалов (ai,bi), в каждом из которых лежит только один действительный корень.
3. Приближенное вычисление самих корней, т.е. построение последовательности, сходящейся к тому или иному корню.

2. Отделение действительных корней  Уравнения степени выше 4 неразрешимы в радикалах. Поэтому большую роль играют приближенные

Слайд 52. Отделение действительных корней
Из леммы о модуле старшего члена следует,

что все действительные корни многочлена f(x) из R(x) находятся в

промежутке (–M,M), где



Таким образом мы указали один из способов для нахождения границ действительных корней многочлена с действительными коэффициентами.
2. Отделение действительных корнейИз леммы о модуле старшего члена следует, что все действительные корни многочлена f(x) из

Слайд 62. Отделение действительных корней
Для решения задачи об отделении действительных корней

многочлена с действительными коэффициентами наиболее безупречным в теоретическом отношении является

метод Штурма, имеющий чисто алгебраический характер.
2. Отделение действительных корнейДля решения задачи об отделении действительных корней многочлена с действительными коэффициентами наиболее безупречным в

Слайд 72. Отделение действительных корней
Применим к многочлену f(x) и его производной

f’(x) алгоритм Евклида, но при этом остатки будем брать с

противоположными знаками:
2. Отделение действительных корнейПрименим к многочлену f(x) и его производной f’(x) алгоритм Евклида, но при этом остатки

Слайд 82. Отделение действительных корней
Система многочленов

называется системой функций Штурма для

многочлена f(x).
В дальнейшем будем рассматривать только многочлены, не имеющие кратных

корней. Известно, что такие многочлены взаимно просты со своей производной и поэтому fm(x)=c (const).
Обозначим через w(a) число перемен знаков в системе чисел:

(6)

2. Отделение действительных корнейСистема многочленов называется системой функций Штурма для многочлена f(x).В дальнейшем будем рассматривать только многочлены,

Слайд 92. Отделение действительных корней

Покажем на примере, как, используя теорему Штурма,

можно определить корни многочлена.
Замечание. Многочлены ряда Штурма можно находить

с точностью до положительных множителей, т.е., при вычислениях можно умножать и делить многочлены на числа, но только на положительные, так как знак многочленов играет в этом методе существенную роль.

Теорема Штурма.
Если aдействительных корней многочлена f(x)
в промежутке [a,b] равно w(a) – w(b).

2. Отделение действительных корнейПокажем на примере, как, используя теорему Штурма, можно определить корни многочлена. Замечание. Многочлены ряда

Слайд 102. Отделение действительных корней
Пример 4. Отделить действительные корни многочлена f(x)=x3

– 10x + 2.
◘ M = A / |an| +

1 = 10/1 + 1 = 11.
Т.образом, корни находятся в промежутке (-11,11).
Далее находим производную f’(x)=3x2 – 10.
Затем применяя алгоритм Евклида, находим систему многочленов Штурма:





Таким образом, ряд функций Штурма:
x3–10x+2, 3x2–10, 10x–3, 1.
2. Отделение действительных корнейПример 4. Отделить действительные корни многочлена f(x)=x3 – 10x + 2.◘ M = A

Слайд 112. Отделение действительных корней
Составим таблицу:

2. Отделение действительных корнейСоставим таблицу:

Слайд 122. Отделение действительных корней
Составим таблицу:

2. Отделение действительных корнейСоставим таблицу:

Слайд 132. Отделение действительных корней
Составим таблицу:

2. Отделение действительных корнейСоставим таблицу:

Слайд 142. Отделение действительных корней
Составим таблицу:

2. Отделение действительных корнейСоставим таблицу:

Слайд 152. Отделение действительных корней
Составим таблицу:

2. Отделение действительных корнейСоставим таблицу:

Слайд 162. Отделение действительных корней
Составим таблицу:

2. Отделение действительных корнейСоставим таблицу:

Слайд 172. Отделение действительных корней
Составим таблицу:

2. Отделение действительных корнейСоставим таблицу:

Слайд 182. Отделение действительных корней
Составим таблицу:

2. Отделение действительных корнейСоставим таблицу:

Слайд 192. Отделение действительных корней
Составим таблицу:

2. Отделение действительных корнейСоставим таблицу:

Слайд 202. Отделение действительных корней
Составим таблицу:

2. Отделение действительных корнейСоставим таблицу:

Слайд 212. Отделение действительных корней
Составим таблицу:

2. Отделение действительных корнейСоставим таблицу:

Слайд 222. Отделение действительных корней
Таким образом, корни находятся на промежутках (–11,0),

(0,3), (3,5).
Для приближенного вычисления корней можно сузить эти промежутки,

учитывая, что на концах промежутка, имеющего корни, f(x) принимает значения с противоположными знаками.
1. Сузим промежуток (-11, 0)
f(–5)= –125+50+2<0,
f(0)>0 – корень принадлежит (–5,0);

f(–3)= –27+30+2>0 – корень принадлежит (–5,–3);

f(–4)=–64+40+2<0 – корень принадлежит (–4,–3).

2. Отделение действительных корнейТаким образом, корни находятся на промежутках (–11,0), (0,3), (3,5). Для приближенного вычисления корней можно

Слайд 23 2. Отделение действительных корней
2. Сузим промежуток (0,

3).
f(2) = 8 – 20 + 2 < 0,
f(0)>0 –

корень принадлежит (0, 2);
f(1) = 1 – 10 + 2 < 0,
f(0)>0 – корень принадлежит (0, 1);
3. Сузим промежуток (3, 5).
f(4) = 64 – 40 +2 > 0,
f(3) = 27 – 30 + 2 < 0 – корень принадлежит (3, 4).
Ответ. f(x)=x3 – 10x + 2 имеет три действительных корня находящихся в промежутках (–4,–3), (0, 1) и
(3, 4).



2. Отделение действительных корней2. Сузим промежуток (0, 3).f(2) = 8 – 20 + 2

Слайд 24§ 3. Многочлены над полем рациональных чисел
Основными задачами этого параграфа

являются рассмотрение вопросов:
Целые и рациональные корни многочленов из Q[x].
Примитивные многочлены

и связь между приводимостью многочленов над полем Q и над кольцом Z.
Признаки приводимости и неприводимости в кольце Q[x] (критерий Эйзенштейна и метод Кронекера).
§ 3. Многочлены над полем рациональных чиселОсновными задачами этого параграфа являются рассмотрение вопросов:Целые и рациональные корни многочленов

Слайд 251. Целые и рациональные корни многочленов из Q[x]
Пусть

- некоторый многочлен из Q[x].
Умножив его на общий знаменатель q

всех его коэффициентов, мы получим новый многочлен с целыми коэффициентами, который имеет те же корни, что и f(x).
Таким образом, достаточно рассмотреть вопрос о целых и рациональных корнях многочленов с целыми коэффициентами.
Поэтому в дальнейшем считаем что многочлен f(x) имеет целые коэффициенты.
1. Целые и рациональные корни многочленов из Q[x] Пусть  - некоторый многочлен из Q[x].Умножив его на

Слайд 26Теорема 1. Если несократимая дробь l/m (m>0) является корнем многочлена

f(x) с целыми коэффициентами, то a0  l и an

 m.
◘ Так как l/m – корень f(x), то


Умножая обе части этого равенства на mn, имеем:

Отсюда:


Так как НОД(l,m) = 1, то из равенства (1) и (2) заключаем, что an  m и a0  l. ◙

(1)

(2)

1. Целые и рациональные корни многочленов из Q[x]

Теорема 1. Если несократимая дробь l/m (m>0) является корнем многочлена f(x) с целыми коэффициентами, то a0 

Слайд 27Следствие 1. Целый корень многочлена f(x) с целыми коэффициентами является

делителем свободного члена. ◙
Следствие 2. Если старший коэффициент an многочлена

f(x) с целыми коэффициентами равен 1, то все рациональные корни этого многочлена целые. ◙

1. Целые и рациональные корни многочленов из Q[x]

Теорема 1. Если несократимая дробь l/m (m>0) является корнем многочлена f(x) с целыми коэффициентами, то a0÷l и an÷m.

Следствие 1. Целый корень многочлена f(x) с целыми коэффициентами является делителем свободного члена. ◙Следствие 2. Если старший

Слайд 28Так как число делителей целых чисел a0 и an конечно,

то и число несократимых дробей вида l/m, где a0 

l и an  m, тоже конечно.
Следовательно, все дроби l/m можно выписать и путём конечного числа испытаний проверить, какие из этих дробей будут корнями, а какие нет.
Тем самым мы найдем все рациональные корни многочлена f(x), или убедимся, что их нет.
Следствия 1 и 2 в некоторых случаях упрощают эту задачу.

1. Целые и рациональные корни многочленов из Q[x]

Так как число делителей целых чисел a0 и an конечно, то и число несократимых дробей вида l/m,

Слайд 29Пример 1. Найти рациональные корни многочлена f(x)=3x4+5x3+x2+5x-2.
◘ l = 1,

2 – делители свободного члена;
m = 1,3 – положительные

делители старшего коэффициента;
l/m= ±1, ±2, ±1/3, ±2/3 – кандидаты в корни.
Непосредственной проверкой (используя схему Горнера) убеждаемся, что рациональные корни данного многочлена исчерпываются числами –2 и 1/3. ◙

1. Целые и рациональные корни многочленов из Q[x]

Пример 1. Найти рациональные корни многочлена f(x)=3x4+5x3+x2+5x-2.◘ l = 1, 2 – делители свободного члена; m =

Слайд 30Однако число испытаний может оказаться большим и задача громоздкой.
Чтобы уменьшить

число испытаний и отсеять лишних кандидатов, мы укажем еще одно

необходимое (но недостаточное) условие того, что несократимая дробь l/m является корнем многочлена (1).
Теорема 2. Если несократимая дробь l/m (m>0) является корнем многочлена f(x) с целыми коэффициентами, то для любого целого числа k, такого, что l-km0, f(k) делится на l–km.

1. Целые и рациональные корни многочленов из Q[x]

Однако число испытаний может оказаться большим и задача громоздкой.Чтобы уменьшить число испытаний и отсеять лишних кандидатов, мы

Слайд 31◘ Умножим многочлен f(x) на mn и запишем в виде:

Положим

mx=y. Тогда

причём число x0 является корнем многочлена f(x)

тогда и только тогда, когда число y0=mx0 является корнем φ(y). Значит, если x0=l/m – корень f(x), то число y0= m∙(l/m)= l – целый корень многочлена φ(y), и, следовательно, φ(y)=(y-l)q(y).
Заметим, что q(y) имеет целые коэффициенты, так как они могут быть получены делением φ(y) на y-l с помощью схемы Горнера, а φ(y) и y-l из Z[x].

1. Целые и рациональные корни многочленов из Q[x]

◘ Умножим многочлен f(x) на mn и запишем в виде:Положим mx=y. Тогда  причём число x0 является

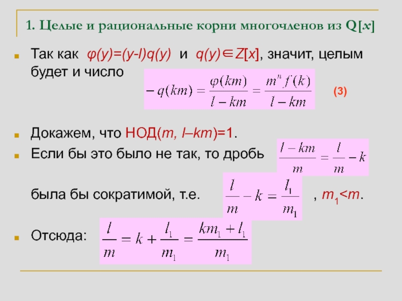
Слайд 32Так как φ(y)=(y-l)q(y) и q(y)Z[x], значит, целым будет и число


Докажем,

что НОД(m, l–km)=1.
Если бы это было не так, то дробь

была бы сократимой, т.е. , m1
Отсюда:


1. Целые и рациональные корни многочленов из Q[x]

(3)

Так как φ(y)=(y-l)q(y) и q(y)Z[x], значит, целым будет и числоДокажем, что НОД(m, l–km)=1.Если бы это было не

Слайд 33Таким образом, вопреки условию теоремы, дробь l/m оказалась сократимой (ведь

m1

что


что и требовалось доказать. ◙

1. Целые и рациональные корни многочленов из Q[x]

(3)

Таким образом, вопреки условию теоремы, дробь l/m оказалась сократимой (ведь m1

Слайд 34Замечание. Обычно теорему 2 используют при k=±1. При этом дроби

и

называют контрольными.
Согласно теореме 2, в случае когда несократимая дробь l/m (m>0) является корнем многочлена f(x) с целыми коэффициентами и l ± m  0, обе контрольные дроби обязаны быть целыми числами.
Это позволяет отсеивать значительное число кандидатов в корни, которые определяются на основании теоремы 1.

1. Целые и рациональные корни многочленов из Q[x]

Замечание. Обычно теорему 2 используют при k=±1. При этом дроби

Слайд 351. Целые и рациональные корни многочленов из Q[x]
Пример 2.

Найти рациональные корни многочлена f(x)=2x4-x3+3x2-x-12.
◘ Имеем:

1. Целые и рациональные корни многочленов из Q[x] Пример 2. Найти рациональные корни многочлена f(x)=2x4-x3+3x2-x-12.◘ Имеем:

Слайд 361. Целые и рациональные корни многочленов из Q[x]
Составим таблицу:

1. Целые и рациональные корни многочленов из Q[x] Составим таблицу:

Слайд 371. Целые и рациональные корни многочленов из Q[x]
Составим таблицу:

1. Целые и рациональные корни многочленов из Q[x] Составим таблицу:

Слайд 381. Целые и рациональные корни многочленов из Q[x]
Составим таблицу:

1. Целые и рациональные корни многочленов из Q[x] Составим таблицу:

Слайд 391. Целые и рациональные корни многочленов из Q[x]
Составим таблицу:

1. Целые и рациональные корни многочленов из Q[x] Составим таблицу:

Слайд 401. Целые и рациональные корни многочленов из Q[x]
Данные таблицы

показывают, что рациональные корни многочлена f(x) находятся среди чисел –2,

–1/2 и 3/2.

С помощью схемы Горнера вычисляем значения
f(–2), f(–1/2) и f(3/2)
и убеждаемся что число 3/2 является единственным рациональным корнем данного многочлена. ◙
1. Целые и рациональные корни многочленов из Q[x] Данные таблицы показывают, что рациональные корни многочлена f(x) находятся

Слайд 412. Примитивные многочлены и связь между приводимостью многочленов над полем

Q и над кольцом Z.
Определение 1. Содержанием многочлена f(x)Z[x]

называется НОД его коэффициентов. Если коэффициенты многочлена f(x) взаимно простые, то он называется примитивным многочленом.

Пример 3.
Содержанием многочлена f(x)=3x3-18x+6 является число 3. Многочлен g(x)=x3-6x+2 является примитивным.
2. Примитивные многочлены и связь между приводимостью многочленов над полем Q и над кольцом Z. Определение 1.

Слайд 422. Примитивные многочлены и связь между приводимостью многочленов над полем

Q и над кольцом Z.
Теорема 3. Если f(x)Z[x], то

он единственным образом представим в виде:


где d – содержание f(x), а f1(x) - примитивный.

◘ Вынеся НОД коэффициентов многочлена f(x) за скобки, мы и получим разложение (4). Единственность вытекает из единственности НОД. ◙

(4)

2. Примитивные многочлены и связь между приводимостью многочленов над полем Q и над кольцом Z. Теорема 3.

Слайд 432. Примитивные многочлены и связь между приводимостью многочленов над полем

Q и над кольцом Z.
Теорема 4 (лемма Гаусса). Произведение

примитивных многочленов - тоже примитивный многочлен.
◘ Пусть

– примитивные многочлены из кольца Z[x] и

Если h(x) не является примитивным, то его содержание d имеет в своем разложении по крайней мере один простой делитель pZ.

2. Примитивные многочлены и связь между приводимостью многочленов над полем Q и над кольцом Z. Теорема 4

Слайд 442. Примитивные многочлены и связь между приводимостью многочленов над полем

Q и над кольцом Z.
Так как f и g

примитивны, не все их коэффициенты делятся на p.
Пусть ai и bj – первые коэффициенты в f и g, которые не делятся на p. Поскольку

где ak= 0 при k >n и bk= 0 при k >m
Учитывая, что и все слагаемые как слева так и справа от aibj тоже делятся на p, мы приходим к выводу, что aibj  p .Но это невозможно, так как ai и bj не делятся на p, а p – простое число.
Таким образом, h(x) – примитивный многочлен, что и требовалось доказать. ◙

2. Примитивные многочлены и связь между приводимостью многочленов над полем Q и над кольцом Z. Так как

Обратная связь

Если не удалось найти и скачать доклад-презентацию, Вы можете заказать его на нашем сайте. Мы постараемся найти нужный Вам материал и отправим по электронной почте. Не стесняйтесь обращаться к нам, если у вас возникли вопросы или пожелания:

Email: Нажмите что бы посмотреть 

Что такое TheSlide.ru?

Это сайт презентации, докладов, проектов в PowerPoint. Здесь удобно  хранить и делиться своими презентациями с другими пользователями.


Для правообладателей

Яндекс.Метрика