Разделы презентаций


АСинхронные машины

Содержание

Двигатели с короткозамкнутым ротором Рис. 54. Асинхронный двигатель с короткозамкнутым ротором:1 – вал; 2,6 – подшипники; 3,7 – подшипниковые щиты; 4 – коробка выводов; 5 – вентилятор; 8 – кожух

Слайды и текст этой презентации

Слайд 1АСинхронные машины
Устройство асинхронной машины
Принцип действия асинхронного двигателя

АСинхронные машиныУстройство асинхронной машиныПринцип действия асинхронного двигателя

Слайд 2Двигатели с короткозамкнутым ротором
Рис. 54. Асинхронный двигатель с короткозамкнутым

ротором:
1 – вал; 2,6 – подшипники; 3,7 – подшипниковые щиты;

4 – коробка выводов; 5 – вентилятор; 8 – кожух вентилятора; 9 – сердечник ротора с короткозамкнутой обмоткой; 10 – сердечник статора с обмоткой; 11 – корпус; 12 - лапы
Двигатели с короткозамкнутым ротором Рис. 54. Асинхронный двигатель с короткозамкнутым ротором:1 – вал; 2,6 – подшипники; 3,7

Слайд 6Принцип действия асинхронного двигателя
Относительную разность частот вращения магнитного поля и

ротора называют скольжением:

Принцип действия асинхронного двигателяОтносительную разность частот вращения магнитного поля и ротора называют скольжением:

Слайд 8Основные уравнения.
Векторная диаграмма.
Схема замещения АД.

Основные уравнения.Векторная диаграмма.Схема замещения АД.

Слайд 9Отношение ЭДС:
Холостой ход.
Векторная диаграмма асинхронной машины с заторможенным ротором

Отношение ЭДС:Холостой ход. Векторная диаграмма асинхронной машины с заторможенным ротором

Слайд 10Схема замещения асинхронной машины с заторможенным ротором

Схема замещения асинхронной машины с заторможенным ротором

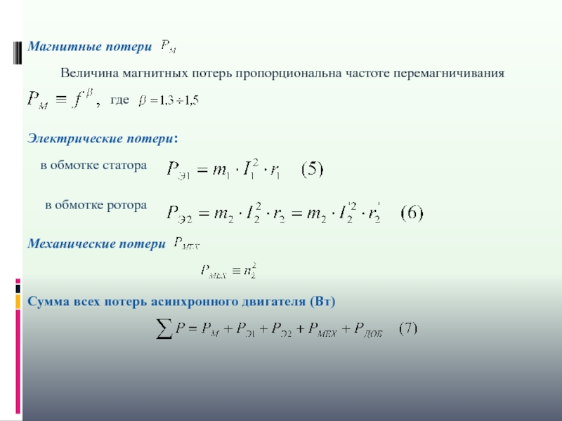
Слайд 11Энергетическая диаграмма АД.
Потери и КПД АД.
Рабочие характеристики АД.
Механическая характеристика

АД.

Энергетическая диаграмма АД. Потери и КПД АД.Рабочие характеристики АД.Механическая характеристика АД.

Слайд 12Сумма всех потерь асинхронного двигателя (Вт)

Сумма всех потерь асинхронного двигателя (Вт)

Слайд 13У асинхронного двигателя КПД

У асинхронного двигателя КПД

Слайд 14Рабочие характеристики асинхронного двигателя

Рабочие характеристики асинхронного двигателя

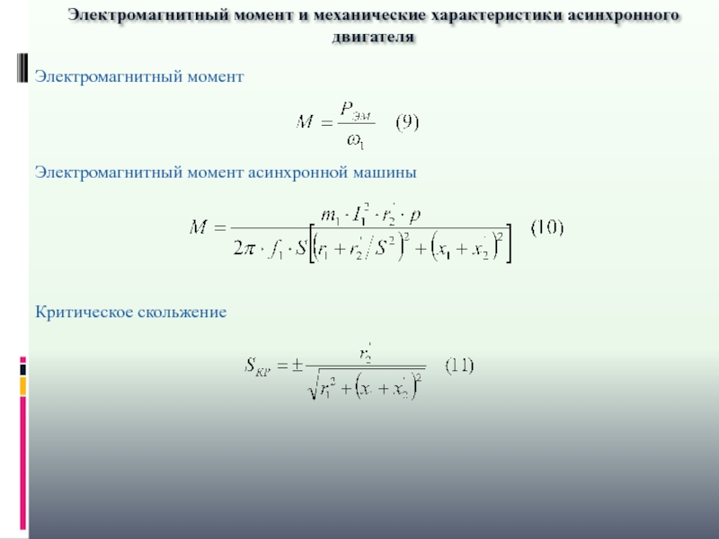
Слайд 16Электромагнитный момент и механические характеристики асинхронного двигателя
Электромагнитный момент
Электромагнитный момент асинхронной

машины
Критическое скольжение

Электромагнитный момент и механические характеристики асинхронного двигателяЭлектромагнитный моментЭлектромагнитный момент асинхронной машины Критическое скольжение

Слайд 18Пусковой момент асинхронного двигателя

Пусковой момент асинхронного двигателя

Слайд 20Механические характеристики асинхронного двигателя
при изменениях напряжения сети и активного
сопротивления обмотки

ротора

Механические характеристики асинхронного двигателяпри изменениях напряжения сети и активногосопротивления обмотки ротора

Слайд 22Способы пуска и регулирование скорости АД.

Способы пуска и регулирование скорости АД.

Слайд 23Прямой пуск.

Прямой пуск.

Слайд 24Пуск при пониженном напряжении.
Понижение напряжения может осуществляться следующими способами:
1.

Переключением обмотки статора при пуске с рабочей схемы «треугольник» на

пусковую схему «звезда».

2. Включением в цепь обмотки статора на период пуска добавочных активных (резисторов) или реактивных (реакторов) сопротивлений

3. Подключением двигателя к сети через понижающий автотрансформатор

Рис. 71. Схемы включения асинхронного двигателя при пуске с понижением напряжения

Пуск при пониженном напряжении. Понижение напряжения может осуществляться следующими способами:1. Переключением обмотки статора при пуске с рабочей

Слайд 25Пуск с помощью реостата в цепи ротора.

Пуск с помощью реостата в цепи ротора.

Слайд 26Регулирование частоты вращения асинхронных двигателей

Регулирование частоты вращения асинхронных двигателей

Слайд 27Регулирование путем изменения числа пар полюсов.

Регулирование путем изменения числа пар полюсов.

Слайд 28Регулирование скорости изменением скольжения, осуществляется:
а) путем включения в цепь

ротора добавочного активного сопротивления

Регулирование скорости изменением скольжения, осуществляется: а) путем включения в цепь ротора добавочного активного сопротивления

Обратная связь

Если не удалось найти и скачать доклад-презентацию, Вы можете заказать его на нашем сайте. Мы постараемся найти нужный Вам материал и отправим по электронной почте. Не стесняйтесь обращаться к нам, если у вас возникли вопросы или пожелания:

Email: Нажмите что бы посмотреть 

Что такое TheSlide.ru?

Это сайт презентации, докладов, проектов в PowerPoint. Здесь удобно  хранить и делиться своими презентациями с другими пользователями.


Для правообладателей

Яндекс.Метрика