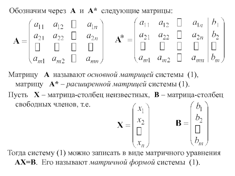
над ними
ОПРЕДЕЛЕНИЕ. Матрицей размера mn называется таблица, образованная из элементов
некоторого множества (например, чисел или функций) и имеющая m строк и n столбцов. Если m n, то матрицу называют прямоугольной.
Если m n, то матрицу называют квадратной, порядка n.
Элементы, из которых составлена матрица, называются элементами матрицы.
Например, a24 –
a13 –




