Разделы презентаций


Государственные информационные ресурсы РФ

Содержание

Государственные информационные ресурсы - это такие ресурсы, которые как элемент имущества находятся в собственности государства. Государственные ресурсы делятся на следующие группы:федеральные ресурсы;информационные ресурсы, находящиеся в совместном ведении Российской Федерации и субъектов

Слайды и текст этой презентации

Слайд 1Тема 2: Государственные информационные ресурсы РФ
Вопрос 1.
Государственные информационные ресурсы

и их основные задачи

Тема 2: Государственные информационные ресурсы РФВопрос 1. Государственные информационные ресурсы и их основные задачи

Слайд 2Государственные информационные ресурсы - это такие ресурсы, которые как элемент

имущества находятся в собственности государства.
Государственные ресурсы делятся на следующие

группы:
федеральные ресурсы;
информационные ресурсы, находящиеся в совместном ведении Российской Федерации и субъектов Российской Федерации;
информационные ресурсы субъектов Российской Федерации.
Государственные информационные ресурсы - это такие ресурсы, которые как элемент имущества находятся в собственности государства. Государственные ресурсы

Слайд 3
Основные задачи государственных информационных ресурсов:

государственное управление;
обеспечение прав и безопасности граждан;
3.

поддержка социально-экономического развития страны;
4. развитие культуры, науки, образования

Основные задачи государственных информационных ресурсов:государственное управление;обеспечение прав и безопасности граждан;3. поддержка социально-экономического развития страны;4. развитие культуры, науки,

Слайд 4
Государственные информационные ресурсы подразделяются:
информационные ресурсы, ориентированные на внешнего пользователя;
информационные ресурсы,

предназначенные для решения задач конкретного органа управления определенного звена.

Государственные информационные ресурсы подразделяются:информационные ресурсы, ориентированные на внешнего пользователя;информационные ресурсы, предназначенные для решения задач конкретного органа управления

Слайд 5В состав государственных информационных ресурсов РФ входят:

библиотечная сеть России;
Архивный фонд

Российской Федерации;
Государственная система статистики;
Государственная система научно-технической информации (ГСНТИ).
система правовой информации


справочные информационные ресурсы массового использования
собственные информационные ресурсы
В состав государственных информационных ресурсов РФ входят:библиотечная сеть России;Архивный фонд Российской Федерации;Государственная система статистики;Государственная система научно-технической информации

Слайд 6Вопрос 2. Библиотечная сеть России

Вопрос 2. Библиотечная сеть России

Слайд 7Структура библиотечной системы

Структура библиотечной системы

Слайд 8Крупнейшие публичные библиотеки федерального уровня:

Российская государственная библиотека – РГБ (более

42 млн. ед. хр.);
Российская национальная библиотека - РНБ (33

млн. ед. хр.);
Всероссийская государственная библиотека иностранной литературы – ВГБИЛ (4,4 млн. ед. хр.);
Государственная публичная историческая библиотека - ГПИБ (3,2 млн. ед. хр.);
Крупнейшие публичные библиотеки федерального уровня:Российская государственная библиотека – РГБ (более 42 млн. ед. хр.); Российская национальная библиотека

Слайд 9Крупнейшие публичные библиотеки федерального уровня (продолжение):
Государственная общественно-политическая библиотека - ГОПБ

(2,2 млн. ед. хр.);
Российская государственная библиотека по искусству - РГБИ

(1,8 млн. ед. хр.);
Российская государственная библиотека для слепых - РГБС (1 млн. ед. хр.);
Российская государственная юношеская библиотека - РГЮБ (0,9 млн. ед. хр.);
Российская государственная детская библиотека - РГДБ (0,5 млн. ед. хр.).
Крупнейшие публичные библиотеки федерального уровня (продолжение):Государственная общественно-политическая библиотека - ГОПБ (2,2 млн. ед. хр.);Российская государственная библиотека по

Слайд 10Фонды публичных библиотек
965,3 млн. ед. хр.,
около 11,5

млн. ед. хр. редких и ценных документов;
свыше 1,5 млн.

ед. хр. рукописных материалов 5 – 20 вв.;
около 0,5 млн. томов старопечатных изданий 15– 19 вв.;
около 9,5 млн. редких и ценных изданий.
В РГБ и РНБ хранится 70 % всех книжных памятников, 30% – в других федеральных и региональных библиотеках России.
Фонды публичных библиотек 965,3 млн. ед. хр., около 11,5 млн. ед. хр. редких и ценных документов; свыше

Слайд 11


Сеть научно-технических библиотек включает:

7 тысяч библиотек- 10 млн. единиц хранения

( без координационного центра -ГПНТБ)

Сеть научно-технических библиотек включает:7 тысяч библиотек- 10 млн. единиц хранения ( без координационного центра -ГПНТБ)

Слайд 12

Библиотеки РАН
система библиотек Сибирского региона(67 библиотек, 13.5 млн. ед.

хранения);
система библиотек С-Петербургского региона (41 библиотека,16.5 млн. ед. хранения;
отраслевая система

по естественным наукам - 13 млн. единиц хранения;
отраслевая система библиотек институтов РАН гуманитарного и общественного направлений - 13 млн. единиц хранения;
Всероссийская патентно-техническая библиотека (445 млн. ед. хр.).
Библиотеки РАН система библиотек Сибирского региона(67 библиотек, 13.5 млн. ед. хранения);система библиотек С-Петербургского региона (41 библиотека,16.5 млн.

Слайд 13



Сеть сельскохозяйственных библиотек:

Более 700 библиотек вузов, средне-специальных учебных заведений,

НИИ
ЦНСХБ - более 3 млн. ед. хранения.

Сеть сельскохозяйственных библиотек: Более 700 библиотек вузов, средне-специальных учебных заведений, НИИЦНСХБ - более 3 млн. ед. хранения.

Слайд 14



Сеть медицинских библиотек:
1500 специализированных библиотек
ГЦНМБ - свыше 3 млн.

ед. хранения.

Сеть медицинских библиотек: 1500 специализированных библиотекГЦНМБ - свыше 3 млн. ед. хранения.

Слайд 15



Библиотечная сеть ВУЗов

включает 500 библиотек - 300 млн. единиц хранения

Библиотечная сеть ВУЗоввключает 500 библиотек - 300 млн. единиц хранения

Слайд 16



Библиотека Администрации Президента РФ (2 млн. ед. хр.)
Парламентская библиотека РФ

(0,5 млн. ед. хр.).

Библиотека Администрации Президента РФ (2 млн. ед. хр.)Парламентская библиотека РФ (0,5 млн. ед. хр.).

Слайд 17

Проблемы
1. Снижение числа библиотек (с 2005 г. – 5,6%)
2. Отсутствие

единой системы библиотек
3. Неравномерность размещения (40% – 80 %)
4. Отсутствие

Интернет (2010 г. – 16%)
5. Слабая материально-техническая оснащенность
6. Фонды библиотек неукомплектованы, устарели морально и физически, не соответствуют информационным потребностям пользователей (19,1 млн. экз.)
Проблемы1. Снижение числа библиотек (с 2005 г. – 5,6%)2. Отсутствие единой системы библиотек3. Неравномерность размещения (40% –

Слайд 18Вопрос 3. Государственная система правовой информации

Вопрос 3. Государственная система правовой информации

Слайд 20 Правовая информация - массив правовых актов и тесно связанных

с ними справочных, нормативно-технических и научных материалов, охватывающих все сферы

правовой деятельности.
Правовая информация - массив правовых актов и тесно связанных с ними справочных, нормативно-технических и научных материалов,

Слайд 21Правовая информация РФ
Официальная


Неофициальная


Индивидуально-правового характера

Правовая информация РФОфициальнаяНеофициальнаяИндивидуально-правового характера

Слайд 22Официальная
правовая информация
Нормативная
правовая информация
Иная официальная
правовая информация

Официальнаяправовая информацияНормативнаяправовая информацияИная официальнаяправовая информация

Слайд 23Нормативная правовая информация
Конституция РФ
Законы РФ
Фед. законы
Законы субъектов РФ
Международные
договоры
Подзаконные акты

Нормативная правовая информацияКонституция РФЗаконы РФФед. законыЗаконы субъектов РФМеждународные договорыПодзаконные акты

Слайд 24Акты общего характера
Иная официальная
правовая информация
Акты официального разъяснения
Правоприменительные акты

Акты общего характераИная официальнаяправовая информацияАкты официального разъясненияПравоприменительные акты

Слайд 25Договоры
Информация индивидуально-правового характера
Жалобы
Заявления

Договоры Информация индивидуально-правового характераЖалобыЗаявления

Слайд 26Комментарии законодательства
Неофициальная информация
Образцы деловых бумаг
Материалы статистики

Комментарии законодательства Неофициальная информацияОбразцы деловых бумагМатериалы статистики

Слайд 27

Источники информационных ресурсов в области права:
органы законодательной и исполнительной

власти всех уровней,
министерства,
ведомства,
комитеты

Источники информационных ресурсов в области права: органы законодательной и исполнительной власти всех уровней, министерства, ведомства, комитеты

Слайд 28К средствам информационного обеспечения в области права предъявляются следующие основные

требования:
максимальная полнота представления материалов по интересующему вопросу;
постоянное обновление информационных

ресурсов по мере выхода новых правовых актов;
возможность получения комментариев по отдельным положениям правовых актов;
удобство доступа и работы с правовой информацией.
К средствам информационного обеспечения в области права предъявляются следующие основные требования: максимальная полнота представления материалов по интересующему

Слайд 29Указом Президента Российской Федерации №808 от 4 августа 1995 года

задачи сбора, обработки, хранения, анализа правовой информации и организации ее

использования возложены на Минюст России
Указом Президента Российской Федерации №808 от 4 августа 1995 года задачи сбора, обработки, хранения, анализа правовой информации

Слайд 30Минюст располагает следующими основными информационными ресурсами:

Программно-технологическим комплексом «Фонд»(340 тысяч правовых

актов СССР, РСФСР, РФ, правовых органов государственной власти субъектов Российской

Федерации, правовых актов государств- участников Содружества независимых государств);
Базой данных действующего российского законодательства «Эталон» (30 тысяч наиболее актуальных нормативных актов);

Минюст располагает следующими основными информационными ресурсами:Программно-технологическим комплексом «Фонд»(340 тысяч правовых актов СССР, РСФСР, РФ, правовых органов государственной

Слайд 31Фондом правовых актов на бумажных носителях Минюста России (более 1

млн. документов);
Государственным реестром общественных объединений и религиозных организаций, имеющих общероссийский

и международный статус;
Базой данных судебной статистики.
Фондом правовых актов на бумажных носителях Минюста России (более 1 млн. документов);Государственным реестром общественных объединений и религиозных

Слайд 32Информационно-справочные системы Службы специальной связи и информации :
«Банк правовых

актов»;
«Электронное собрание законодательства РФ»;
«Электронные бюллетени и Вестник Высшего Арбитражного

суда РФ»;
«Централизованная картотека правовых актов субъектов РФ»;
«Банк правовых актов субъектов РФ»;
«Банк ведомственных правовых актов».
Информационно-справочные системы Службы специальной связи и информации : «Банк правовых актов»;«Электронное собрание законодательства РФ»; «Электронные бюллетени и

Слайд 33НЦПИ
Официальной датой создания Научного центра правовой информации при Министерстве юстиции

Российской Федерации считается 25 июня 1975 года

Задачи НЦПИ: ведение учета

нормативных актов СССР и союзных республик, государственная регистрация, обработка, хранение и ведение фонда правовой информации.
НЦПИОфициальной датой создания Научного центра правовой информации при Министерстве юстиции Российской Федерации считается 25 июня 1975 годаЗадачи

Слайд 34

В НЦПИ был сформирован уникальный фонд, основанный на архиве Министерства

юстиции РФ, содержащий более 350000 документов с 1917 года. Это

правовые акты СССР, Российской Федерации, субъектов Федерации, стран-участников СНГ
.
В НЦПИ был сформирован уникальный фонд, основанный на архиве Министерства юстиции РФ, содержащий более 350000 документов с

Слайд 35В 1982 г. была введена в действие автоматизированная информационно-поисковая система

«АИПС-Законодательство», первая удачная попытка систематизации большого правового массива.

В 1982 г. была введена в действие автоматизированная информационно-поисковая система «АИПС-Законодательство», первая удачная попытка систематизации большого правового

Слайд 36Направления деятельности Научного центра правовой информации:

ВЫПОЛНЯЕТ ФУНКЦИЮ ЦЕНТРАЛЬНОГО УЗЛА
РАСПРЕДЕЛЕННОЙ ИНФОРМАЦИОННО

- ВЫЧИСЛИТЕЛЬНОЙ СИСТЕМЫ ЮСТИЦИИ
2. ВЕДЕНИЕ ФОНДОВ ПРАВОВОЙ ИНФОРМАЦИИ
3.

ОБРАБОТКА И ВВОД ИНФОРМАЦИИ
4. ТЕХНОЛОГИЧЕСКОЕ И ПРОГРАММНОЕ СОПРОВОЖДЕНИЕ ИНФОРМАЦИОННЫХ СИСТЕМ
5. НАУЧНЫЕ ИССЛЕДОВАНИЯ И ЛИНГВИСТИЧЕСКОЕ ОБЕСПЕЧЕНИЕ
6. РЕДАКЦИОННО-ИЗДАТЕЛЬСКАЯ ДЕЯТЕЛЬНОСТЬ





Направления деятельности Научного центра правовой информации:ВЫПОЛНЯЕТ ФУНКЦИЮ ЦЕНТРАЛЬНОГО УЗЛА	РАСПРЕДЕЛЕННОЙ ИНФОРМАЦИОННО - ВЫЧИСЛИТЕЛЬНОЙ СИСТЕМЫ ЮСТИЦИИ2.  ВЕДЕНИЕ ФОНДОВ

Слайд 37Источники получения
правовой информации
Радио и телевидение
Семинары,
конференции

Источники полученияправовой информацииРадио и телевидениеСеминары,конференции

Слайд 38Компьютерная справочная правовая система (СПС)- это программный комплекс, включающий в

себя массив правовой информации и программные инструменты, позволяющие специалисту работать

с этим массивом информации
Компьютерная справочная правовая система (СПС)- это программный комплекс, включающий в себя массив правовой информации и программные инструменты,

Слайд 39СПС объединяет три составные части:

Массив правовой информации в специально обработанном

виде;
Программные технологии для поиска документов;
Сервисное обслуживание пользователей СПС со стороны

компании-разработчика.
СПС объединяет три составные части:Массив правовой информации в специально обработанном виде;Программные технологии для поиска документов;Сервисное обслуживание пользователей

Слайд 40КонсультантПлюс: Разработчик ЗАО Консультант Плюс
Год создания 1992, Количество региональных

представительств – 700
Общий объем информационных ресурсов – более 4 млн.

документов
Гарант: Разработчик НПП Гарант -Сервис
Год создания 1990, Количество региональных представительств – 250
Общий объем информационных. ресурсов – более 3 млн. документов
Кодекс: Разработчик ЗАО «Информационная компания «Кодекс»
Год создания 1991, Количество региональных представительств – 300
Общий объем информационных ресурсов – более 3 млн. 300 тыс. документов.
КонсультантПлюс: Разработчик ЗАО Консультант Плюс Год создания 1992, Количество региональных представительств – 700Общий объем информационных ресурсов –

Слайд 41Главные свойства качественного наполнения СПС:
Полнота информационного массива СПС;
Достоверность представленной информации;
Оперативность

актуализации информации при изменении законодательства
Юридическая обработка информации (тематическая классификация, отражение

связей между документами, подготовка новых редакций)
Экспертный анализ информации (отбор важнейшей информации)
Главные свойства качественного наполнения СПС:Полнота информационного массива СПС;Достоверность представленной информации;Оперативность актуализации информации при изменении законодательстваЮридическая обработка информации

Слайд 42Обеспечение достоверности правовых актов
Источник
информации
Получение документа разработчиками СПС
Создание электронной версии

документа и включение ее в СПС

Обеспечение достоверности правовых актовИсточник информацииПолучение документа разработчиками СПССоздание электронной версии документа и включение ее в СПС

Слайд 43Оценка полноты СПС
Наличие пакета договоров с органами гос. власти

Полнота банка

документов для конкретного пользователя

+

Оценка полноты СПСНаличие пакета договоров с органами гос. властиПолнота банка документов для конкретного пользователя+

Слайд 44Вопрос 4. Информационные ресурсы государственной системы статистики

Вопрос 4. Информационные ресурсы государственной системы статистики

Слайд 45История
Переписные книги
8 сентября 1802 года – начало статистической деятельности
20 марта

1811 г. - официальный центр правительственной статистики России - Статистическая

часть Российской Империи
1834 г. - Статистическое отделение, губернские статистические комитеты
ИсторияПереписные книги8 сентября 1802 года – начало статистической деятельности20 марта 1811 г. - официальный центр правительственной статистики

Слайд 46История
1837 г. - система годовой отчетности губерний
1842 г. В стат.

Отчетность включены данные о важнейших областях экономической жизни (народонаселение, сельское

хозяйство, промышленность, торговля)
22 декабря 1852 г. -Статистический комитет
4 марта 1858 г.- наименование Центрального статистического комитета.

История1837 г. - система годовой отчетности губерний1842 г. В стат. Отчетность включены данные о важнейших областях экономической

Слайд 47История
С 1862 по 1897 годы - 98 местных переписей населения

в городах
1897 г. - проведена перепись населения Российской Империи
25 июля

1918 года - Декрет Совета Народных Комиссаров "О государственной статистике (Положение)», единый общегосударственный орган - Центральное статистическое управление.

ИсторияС 1862 по 1897 годы - 98 местных переписей населения в городах1897 г. - проведена перепись населения

Слайд 48История
1920 г. комплекс Всероссийских переписей: демографическо- профессиональная перепись населения, сельскохозяйственная

перепись и краткий учет промышленных предприятий.
19879 г. - машиночитаемые документы
1987

г. -Государственный Комитет СССР по статистике (Госкомстат СССР).

История1920 г. комплекс Всероссийских переписей: демографическо- профессиональная перепись населения, сельскохозяйственная перепись и краткий учет промышленных предприятий.19879 г.

Слайд 49Реформирование системы статистики
Становления национальной статистической службы;
Освоение методологической базы, используемой в

мировой практике;
Интенсивное развитие негосударственного сектора;
Необходимость охвата статистическим учетом быстро увеличивающегося

числа хозяйственных объектов и, прежде всего, в рамках негосударственного сектора экономики
Реформирование системы статистикиСтановления национальной статистической службы;Освоение методологической базы, используемой в мировой практике;Интенсивное развитие негосударственного сектора;Необходимость охвата статистическим

Слайд 50Функции системы статистики
представление в установленном порядке статистической информации ;
разработка и

совершенствование статистической методологии ;
разработка и совершенствование системы статистических показателей ;


сбор статистической отчетности и формирование официальной статистической информации;
контроль за выполнением законодательства РФ в области государственной статистики;
Функции системы статистикипредставление в установленном порядке статистической информации ;разработка и совершенствование статистической методологии ;разработка и совершенствование системы

Слайд 51Функции системы статистики
развитие ИС государственной статистики;
обеспечение хранения государственных информационных ресурсов

и защиты конфиденциальной и отнесенной к ГТ статистической информации;
реализация международных

обязательств РФ.
Функции системы статистикиразвитие ИС государственной статистики;обеспечение хранения государственных информационных ресурсов и защиты конфиденциальной и отнесенной к ГТ

Слайд 522250 учреждений:
На федеральном уровне - 7;
Региональном - 87 комитетов

и управлений статистики;
на Районном -2156 региональных (городских) отделов статистики
Структура

системы статистики
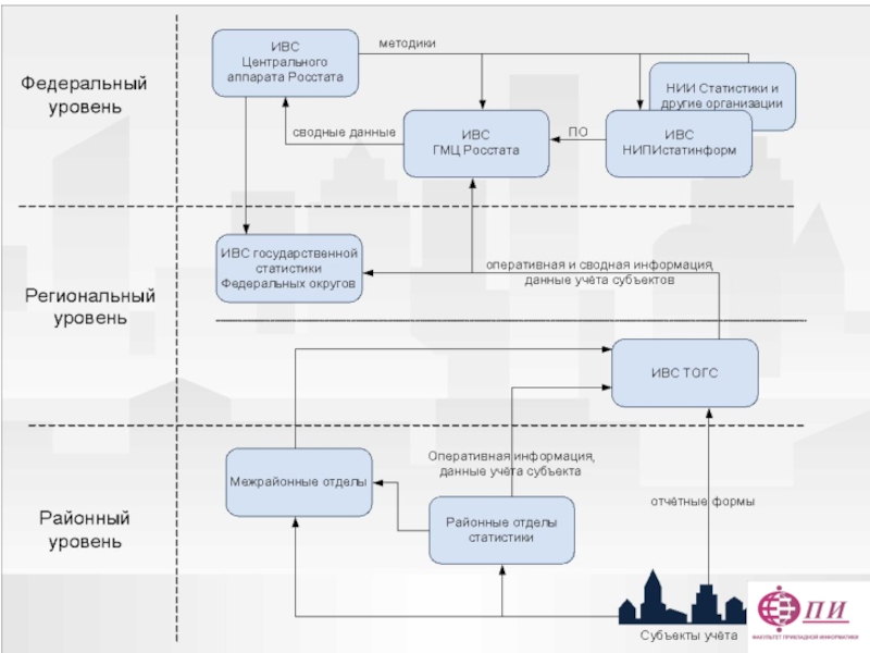
2250 учреждений: На федеральном уровне - 7;Региональном - 87 комитетов и управлений статистики;на Районном -2156 региональных (городских)

Слайд 53Информационные ресурсы Государственной системы статистики включают:
информационные фонды по отраслям статистики;


информационные фонды интегрированных баз данных, Единый государственный регистр предприятий и

организаций (ЕГРПО);
статистическую информацию первичных отчетов.

Информационные ресурсы Государственной системы статистики включают: информационные фонды по отраслям статистики; информационные фонды интегрированных баз данных, Единый

Слайд 54Сбор и обработка информации
16,2 млрд. показателей
600 БД
Единый каталог: более

60 тыс. показателей.
Единая нормативно - справочная информация: 29 общероссийских классификаторов и

более 900 отраслевых справочников.
280 форм федерального стат. наблюдения
Объем годовой входной информации 5 млрд. показателей.
Объем выходной годовой информации – 10 млрд. показателей.
Сбор и обработка информации16,2 млрд. показателей600 БД Единый каталог: более 60 тыс. показателей.Единая нормативно - справочная информация: 29

Слайд 56Единая система сбора, обработки хранения и представления статистической информации (ЕССО):
подсистема

единой нормативно-справочной информации;
объединенная система регистров;
подсистема сбора и обработки статистической информации;


хранилище статистических данных;
универсальная транспортная подсистема.
Единая система сбора, обработки хранения и представления статистической информации (ЕССО):подсистема единой нормативно-справочной информации;объединенная система регистров;подсистема сбора и

Слайд 57Внешние источники информации
хозяйствующие субъекты;
органы государственной власти (ФНС России);
организации, осуществляющие

электронный документооборот с использованием собственной корпоративной сети (Казначейство).

Внешние источники информации  хозяйствующие субъекты;органы государственной власти (ФНС России);организации, осуществляющие электронный документооборот с использованием собственной корпоративной

Слайд 58Периодические издания:
Социально-экономическое положение России;
Информация о социально-экономическом положении России;
Социально-экономическое положение федеральных

округов России (Отдельные издания по каждому округу);
Статистическое обозрение (на русском

языке);
Периодические издания:Социально-экономическое положение России;Информация о социально-экономическом положении России;Социально-экономическое положение федеральных округов России (Отдельные издания по каждому округу);Статистическое

Слайд 59Статистическое обозрение (на английском языке);
Краткосрочные экономические показатели РФ.
Статистические сборники
Российский статистический

ежегодник
Регионы России

Ежемесячные журналы:
"Статистическое обозрение" и "Вопросы статистики"

Статистическое обозрение (на английском языке);Краткосрочные экономические показатели РФ.Статистические сборникиРоссийский статистический ежегодник Регионы РоссииЕжемесячные журналы:

Слайд 60Вопрос 5. Информационные ресурсы архивного фонда

Вопрос 5. Информационные ресурсы архивного фонда

Слайд 61Архивный фонд Российской Федерации – исторически сложившаяся и постоянно пополняющаяся

совокупность архивных документов, отражающих материальную и духовную жизнь общества, имеющих

историческое, научное, социальное, политическое, экономическое и культурное значение.
Архивный фонд Российской Федерации – исторически сложившаяся и постоянно пополняющаяся совокупность архивных документов, отражающих материальную и духовную

Слайд 62Ведение государственного учета документов Архивного фонда входит в число полномочий

Федерального архивного агентства (Росархива).
Положение о Росархиве утверждено постановлением Правительства РФ

от 17 июня 2004 г.
№ 290
Ведение государственного учета документов Архивного фонда входит в число полномочий Федерального архивного агентства (Росархива).Положение о Росархиве утверждено

Слайд 63Ст.19 Федерального закона РФ № 125-ФЗ от 22 октября 2004 г. «Об архивном

деле в Российской Федерации»:
«…документы Архивного фонда Российской Федерации независимо от

места их хранения подлежат государственному учету»
Ст.19 Федерального закона РФ № 125-ФЗ от 22 октября 2004 г. «Об архивном деле в Российской Федерации»:«…документы Архивного фонда Российской

Слайд 64Цель деятельности Росархива –
обеспечение хранения, комплектования, учета и использования документов

Архивного фонда Российской Федерации и других архивных документов в интересах

государства, общества, сегодняшнего и будущих поколений российских граждан.
Цель деятельности Росархива –обеспечение хранения, комплектования, учета и использования документов Архивного фонда Российской Федерации и других архивных

Слайд 65Основные задачи Федерального архивного агентства:
Создание условий для вечного сохранения и

развития информационного потенциала Архивного фонда РФ, распространения лучшего опыта и

стандартов хранения.
Удовлетворение потребностей всех категорий пользователей в услугах архивов и реализация прав граждан на получение и использование информации, содержащейся в документах Архивного фонда Российской Федерации
Основные задачи Федерального архивного агентства:Создание условий для вечного сохранения и развития информационного потенциала Архивного фонда РФ, распространения

Слайд 66Государственный архив Российской Федерации
Российский государственный архив ВМФ
Российский государственный архив кинофотодокументов
Российский

государственный архив литературы и искусства
Российский государственный архив новейшей истории
Российский

государственный архив социально-политической истории
Российский государственный военный архив
Российский государственный военно-исторический архив
Российский государственный исторический архив Дальнего Востока
Архив Российской академии наук
Государственный архив Российской ФедерацииРоссийский государственный архив ВМФРоссийский государственный архив кинофотодокументовРоссийский государственный архив литературы и искусстваРоссийский государственный архив

Слайд 67Российский государственный архив древних актов
Российский государственный архив экономики
Российский государственный

исторический архив
Архив Президента Российской Федерации
Российский государственный архив научно-технической документации

МИД России
ФСБ России
ФСО России
СВР России

Российский государственный архив древних актовРоссийский государственный архив экономики Российский государственный исторический архив Архив Президента Российской ФедерацииРоссийский государственный

Слайд 68Сохранение, пополнение и использование документов Архивного фонда РФ обеспечивают:
199 государственных

архивов и центров хранения документации;
34 государственных архива документов по

личному составу субъектов Российской Федерации;
2357 муниципальных архивов;
126 тыс. архивов государственных и негосударственных организаций.
Сохранение, пополнение и использование документов Архивного фонда РФ обеспечивают: 199 государственных архивов и центров хранения документации; 34 государственных

Слайд 69Структурные подразделения
научный совет
методическая комиссия

экспертно-проверочная комиссия
комиссия по вопросам обеспечения сохранности
комиссия по

определению степени секретности документов
центр комплектования документами
центр хранения документов
научно-информационный центр
центр изучения

и публикации документов
Структурные подразделениянаучный советметодическая комиссияэкспертно-проверочная комиссиякомиссия по вопросам обеспечения сохранностикомиссия по определению степени секретности документовцентр комплектования документамицентр хранения

Слайд 70
Программные комплексы:

"Архивный фонд" - для хранилищ архивных документов

"Фондовый каталог" -для

органов управления архивным делом Российской Федерации

Программные комплексы:

Слайд 71Архивом Российской Федерации ведутся следующие базы данных архивных документов:

Фонды

ГА РФ по истории России XIX - начала ХХ вв.;

История еврейского народа в России;
Спецлагеря НКВД на территории Германии;
Фонды ГА РФ по истории РСФСР;
Архивом Российской Федерации ведутся следующие базы данных архивных документов: Фонды ГА РФ по истории России XIX -

Слайд 72 Перечень фондов ГА РФ;
История государственных учреждений РСФСР;
Узники лагеря

Маутхаузен;
Международные связи России и СССР;
История национально-государственного строительства в

СССР.

Перечень фондов ГА РФ; История государственных учреждений РСФСР;Узники лагеря Маутхаузен; Международные связи России и СССР; История

Слайд 73Тематические БД Пермского края
Фонд печатных изданий;
Справочник по истории АТД Пермского

края;
Справочник по истории предприятий и госучреждений;
Межфондовый указатель картографических документов;
Решения исполкома;
Метрические

книги;
Справочник по истории религии;
Фотокаталог
Тематические БД Пермского краяФонд печатных изданий;Справочник по истории АТД Пермского края;Справочник по истории предприятий и госучреждений;Межфондовый указатель

Слайд 74Тематические БД Пермского края
Фонд печатных изданий;
Справочник по истории АТД Пермского

края;
Справочник по истории предприятий и госучреждений;
Межфондовый указатель картографических документов;
Решения исполкома;
Метрические

книги;
Справочник по истории религии;
Фотокаталог
Тематические БД Пермского краяФонд печатных изданий;Справочник по истории АТД Пермского края;Справочник по истории предприятий и госучреждений;Межфондовый указатель

Слайд 75Вопрос 6. Государственная система научно-технической информации РФ

Вопрос 6. Государственная система научно-технической информации РФ

Слайд 76Постановление Правительства Российской Федерации № 950 от 27.07.1997, утвердившее «Положение

о государственной системе научно-технической информации».
ГСНТИ - совокупность организаций различных

форм собственности и ведомственной принадлежности, осуществляющих формирование и использование государственных информационных ресурсов в области науки и техники, объединяемых системой управления, единой нормативно-правовой базой, общей навигационной системой, технологическими принципами
Постановление Правительства Российской Федерации № 950 от 27.07.1997, утвердившее «Положение о государственной системе научно-технической информации». ГСНТИ -

Слайд 77Основные направления деятельности:
формирование региональных фондов;

информационное обеспечение хозяйствующих субъектов и

отдельных специалистов;
проведение аналитических, конъюнктурных, маркетинговых и других исследований;

сбор

и обработка сведений о научно-технических достижениях;
Основные направления деятельности:формирование региональных фондов; информационное обеспечение хозяйствующих субъектов и отдельных специалистов; проведение аналитических, конъюнктурных, маркетинговых и

Слайд 78создание, размещение и демонстрация рекламы;
оказание патентно-информационных услуг и услуг по

защите интеллектуальной собственности;
выполнение редакторско-издательских, полиграфических и копировально-множительных работ;
проведение

семинаров, конференций, совещаний и др.
создание, размещение и демонстрация рекламы;оказание патентно-информационных услуг и услуг по защите интеллектуальной собственности; выполнение редакторско-издательских, полиграфических и

Слайд 79
Постоянная (базовая) часть:
федеральные и региональные учреждения, которые в соответствии с

нормативно-правовыми актами и уставами осуществляют формирование и/или использование ГИР НТИ

на основе прямого (сметного) финансирования из средств федерального бюджета и бюджетов субъектов Российской Федерации как специальную деятельность (функциональная обязанность) или в качестве дополнительного продукта своей основной научной деятельности.

ГСНТИ

Переменная часть:
организации и предприятия, с которыми заключены контракты или субконтракты на создание государственных информационных ресурсов НТИ за счет средств федерального бюджета и бюджетов субъектов Российской Федерации или заключены лицензионные договоры на использование государственных информационных ресурсов НТИ.

Постоянная (базовая) часть:федеральные и региональные учреждения, которые в соответствии с нормативно-правовыми актами и уставами осуществляют формирование и/или

Слайд 80Состав ГСНТИ:

федеральные органы научно-технической информации и научно-технические библиотеки;
отраслевые органы научно-технической

информации и научно-технические библиотеки;
региональные центры научно-технической информации

Состав ГСНТИ:федеральные органы научно-технической информации и научно-технические библиотеки;отраслевые органы научно-технической информации и научно-технические библиотеки;региональные центры научно-технической информации

Слайд 81Федеральные органы НТИ

1. ВСЕРОССИЙСКИЙ НАУЧНО-ТЕХНИЧЕСКИЙ ИНФОРМАЦИОННЫЙ ЦЕНТР (ВНТИЦ)
В хранилищах ВНТИЦ

формируется национальный фонд отчетов о НИР и ОКР, кандидатских и

докторских диссертаций, алгоритмов и программ.
Непубликуемые источники: научно- технические отчеты, диссертации и переводы
Федеральные органы НТИ1. ВСЕРОССИЙСКИЙ НАУЧНО-ТЕХНИЧЕСКИЙ ИНФОРМАЦИОННЫЙ ЦЕНТР (ВНТИЦ)В хранилищах ВНТИЦ формируется национальный фонд отчетов о НИР и

Слайд 822. РОССИЙСКОЕ ОБЪЕДИНЕНИЕ ИНФОРМАЦИОННЫХ РЕСУРСОВ НАУЧНО-ТЕХНИЧЕСКОГО РАЗВИТИЯ (ОБЪЕДИНЕНИЕ РОСИНФОРМРЕСУРС)
Основные задачи

объединения Росинформресурс - формирование, размещение и использование на территории РФ

государственных ресурсов научно-технической информации, включая территориальные фонды научно-технической литературы и документации, а также автоматизированные системы обработки и передачи этой информации
2. РОССИЙСКОЕ ОБЪЕДИНЕНИЕ ИНФОРМАЦИОННЫХ РЕСУРСОВ НАУЧНО-ТЕХНИЧЕСКОГО РАЗВИТИЯ (ОБЪЕДИНЕНИЕ РОСИНФОРМРЕСУРС)Основные задачи объединения Росинформресурс - формирование, размещение и использование

Слайд 83РОСИНФОРМРЕСУРС
представляет следующие БД:
Результаты научно-технической деятельности (100 тыс. документов)
Технологии и наукоемкая

продукция России
Рынок промышленной продукции
Товары народного потребления
Базы данных территориальных центров

РОСИНФОРМРЕСУРСпредставляет следующие БД:Результаты научно-технической деятельности (100 тыс. документов)Технологии и наукоемкая продукция РоссииРынок промышленной продукцииТовары народного потребленияБазы данных

Слайд 843. ВСЕРОССИЙСКИЙ ИНСТИТУТ НАУЧНОЙ И ТЕХНИЧЕСКОЙ ИНФОРМАЦИИ (ВИНИТИ)

ВИНИТИ -

ведущий информационный центр в России и странах СНГ
Основная задача

ВИНИТИ - обеспечить информационную поддержку ученым и специалистам в области естественных и технических наук
3. ВСЕРОССИЙСКИЙ ИНСТИТУТ НАУЧНОЙ И ТЕХНИЧЕСКОЙ ИНФОРМАЦИИ (ВИНИТИ) ВИНИТИ - ведущий информационный центр в России и странах

Слайд 85Фонды ВИНИТИ
отечественные и иностранные журналы - с 1987 года;
японские

журналы - с 1991 года;
отечественные книги - с 1987

года;
иностранные книги - с 1984 года;
авторефераты диссертаций - с 2000 года;
рукописи, депонированные в ВИНИТИ - с 1962 года.

Фонды ВИНИТИотечественные и иностранные журналы - с 1987 года; японские журналы - с 1991 года; отечественные книги

Слайд 864. Государственная публичная научно-техническая библиотека
(ГПНТБ России) ГКНТ России
Цель: формирование

и хранение национального фонда отечественной и зарубежной научно- технической литературы

и документов, информационно-библиотечного обслуживания ученых, специалистов, студентов и преподавателей высшей школы, а также организаций, учреждений и предприятий России по естественным наукам, технике и смежным отраслям знаний (годовое количество запросов -5 млн.)
4. Государственная публичная научно-техническая библиотека (ГПНТБ России) ГКНТ РоссииЦель: формирование и хранение национального фонда отечественной и зарубежной

Слайд 87ГПНТБ является членом организаций:

1. Международная Федерация библиотечных ассоциаций и учреждений

(ИФЛА)
2. Международная ассоциация библиотек технических университетов (ИАТУЛ),

ГПНТБ является членом организаций:1. Международная Федерация библиотечных ассоциаций и учреждений (ИФЛА)2. Международная ассоциация библиотек технических университетов (ИАТУЛ),

Слайд 885. РОСПАТЕНТ
Федеральная служба по интеллектуальной собственности, патентам и товарным знакам

- федеральный орган исполнительной власти.
Осуществляет исполнительные, контрольные, разрешительные, регулирующие и

организационные функции в области охраны промышленной собственности, в области правовой охраны программ для электронных вычислительных машин, баз данных и топологий интегральных микросхем.
5. РОСПАТЕНТФедеральная служба по интеллектуальной собственности, патентам и товарным знакам - федеральный орган исполнительной власти.Осуществляет исполнительные, контрольные,

Слайд 89Патентная информация – один из главных элементов системы охраны промышленной

собственности. На основе этой информации устанавливают новизну заявляемого объекта и

регистрируют его в качестве изобретения, промышленного образца, товарного знака.
Патентная информация – один из главных элементов системы охраны промышленной собственности. На основе этой информации устанавливают новизну

Слайд 90Услуги Роспатента:
1. Аттестация и регистрация патентных поверенных, контроль за их

деятельностью.
2. Ведение реестров объектов интеллектуальной собственности и осуществление публикаций

сведений о них.
3. Государственная регистрация программы для ЭВМ и базы данных
4. Государственная регистрация топологии интегральной микросхемы
5. Государственная регистрация товарного знака, знака обслуживания и предоставление правовой охраны общеизвестным в Российской Федерации товарным знакам
6. Государственная регистрация наименования места происхождения товара
7. Государственная регистрация изобретений
Услуги Роспатента:1. Аттестация и регистрация патентных поверенных, контроль за их деятельностью. 2. Ведение реестров объектов интеллектуальной собственности

Слайд 918. Государственная регистрация полезных моделей
9. Государственная регистрация промышленных образцов


10. Признание недействительным предоставления или осуществление прекращения действия правовой охраны

товарного знака, знака обслуживания, наименования места происхождения товара, признание недействительным и прекращение действия патентов на изобретение, промышленных образцов, патента на полезную модель, свидетельства на право пользования наименованием места происхождения товара
11. Продление сроков действия патентов и восстановление действия патентов
12. Государственная регистрация договоров о распоряжении правами на зарегистрированные результаты интеллектуальной деятельности.
8. Государственная регистрация полезных моделей 9. Государственная регистрация промышленных образцов 10. Признание недействительным предоставления или осуществление прекращения

Слайд 926. МЕЖДУНАРОДНЫЙ ЦЕНТР НАУЧНОЙ И ТЕХНИЧЕСКОЙ ИНФОРМАЦИИ (МЦНТИ)

Услуги:
1. предоставление доступа

к базам данных для поиска информации в диалоговом режиме с

локальных или удаленных терминалов;
2. подключение к зарубежным национальным и международным сетям ЭВМ, базам данных;
3. предоставление консультативной помощи по вопросам информационного обслуживания и обучение пользователей поиску информации в базах данных
6. МЕЖДУНАРОДНЫЙ ЦЕНТР НАУЧНОЙ И ТЕХНИЧЕСКОЙ ИНФОРМАЦИИ (МЦНТИ)Услуги:1. предоставление доступа к базам данных для поиска информации в

Слайд 937. ВСЕРОССИЙСКИЙ ЦЕНТР ПЕРЕВОДОВ НАУЧНО-ТЕХНИЧЕСКОЙ ЛИТЕРАТУРЫ И ДОКУМЕНТАЦИИ (ВЦП) ГКНТ

РОССИИ И РАН
Задачи:
1. организация и осуществление переводческой деятельности;
2. формирование фонда

неопубликованных переводов НТЛ и документации;
3. осуществление информационного обслуживания;
4. исследования и разработки в области теории и практики перевода, включая машинный перевод и автоматизацию переводческой деятельности;
5. обучение и повышение квалификации специалистов в области научно-технического перевода
7. ВСЕРОССИЙСКИЙ ЦЕНТР ПЕРЕВОДОВ НАУЧНО-ТЕХНИЧЕСКОЙ ЛИТЕРАТУРЫ И ДОКУМЕНТАЦИИ (ВЦП) ГКНТ РОССИИ И РАНЗадачи:1. организация и осуществление переводческой

Обратная связь

Если не удалось найти и скачать доклад-презентацию, Вы можете заказать его на нашем сайте. Мы постараемся найти нужный Вам материал и отправим по электронной почте. Не стесняйтесь обращаться к нам, если у вас возникли вопросы или пожелания:

Email: Нажмите что бы посмотреть 

Что такое TheSlide.ru?

Это сайт презентации, докладов, проектов в PowerPoint. Здесь удобно  хранить и делиться своими презентациями с другими пользователями.


Для правообладателей

Яндекс.Метрика