Разделы презентаций


ИНТЕГРАЛ. ФОРМУЛА НЬЮТОНА-ЛЕЙБНИЦА

1.Внимательно еще раз изучить теорию2.Рассмореть примеры решения 3. Решить самостоятельно

Слайды и текст этой презентации

Слайд 1ИНТЕГРАЛ. ФОРМУЛА НЬЮТОНА-ЛЕЙБНИЦА

ИНТЕГРАЛ. ФОРМУЛА НЬЮТОНА-ЛЕЙБНИЦА

Слайд 21.Внимательно еще раз изучить теорию
2.Рассмореть примеры решения
3. Решить самостоятельно

1.Внимательно еще раз изучить теорию2.Рассмореть примеры решения 3. Решить самостоятельно

Слайд 4Вопросы для повторения
. Что называют криволинейной 1трапецией?
2. Являются ли фигуры,

изображённые на графиках криволинейными трапециями?
3. Запишите формулу для вычисления площади

криволинейной трапеции
Вопросы для повторения. Что называют криволинейной 1трапецией?2. Являются ли фигуры, изображённые на графиках криволинейными трапециями?3. Запишите формулу

Слайд 5Рассмотрим другой подход к вычислению площади криволинейной трапеции
Будем считать функцию

f неотрицательной и непрерывной на отрезке [а; в], тогда площадь

S соответствующей криволинейной трапеции можно приближённо подсчитать следующим образом

Рассмотрим другой подход к вычислению площади криволинейной трапецииБудем считать функцию f неотрицательной и непрерывной на отрезке [а;

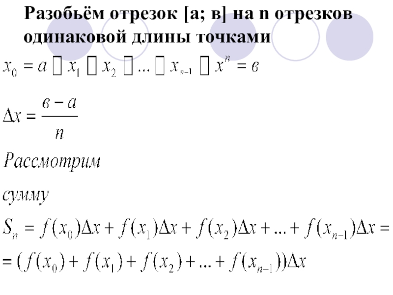
Слайд 7Разобьём отрезок [а; в] на n отрезков одинаковой длины точками

Разобьём отрезок [а; в] на n отрезков одинаковой длины точками

Слайд 8 При n → ∞ Sn→ к некоторому числу
Это число

называют интегралом функции f от а до в и обозначают:

в
∫ f(х)dх
а


При n → ∞  Sn→ к некоторому числуЭто число называют интегралом функции f от а

Слайд 9 Числа а и в - называются пределами

интегрирования, а – нижним пределом, в – верхним.
Знак

∫ - называют знаком интеграла
Функцию f называют подынтегральной функцией, а переменная х – переменной интегрирования
df- знак дифференциала

Числа а и в - называются пределами  интегрирования, а – нижним пределом, в –

Слайд 10 Итак, если f( х ) ≥0 на отрезке

[а; в], то
Площадь соответствующей криволинейной трапеции выражается формулой:

в
S = ∫ f(х)dх
а


Итак, если f( х ) ≥0 на отрезке [а; в], то Площадь соответствующей криволинейной трапеции

Слайд 11Сравнивая формулы криволинейных трапеций :

в

S = ∫ f(х)dх и S = F(в)

– F(а)
а

Делаем вывод:












Сравнивая формулы криволинейных трапеций :     в  S =  ∫ f(х)dх и

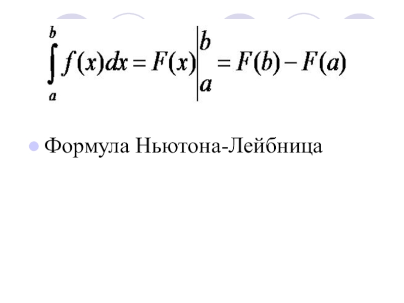
Слайд 12Формула Ньютона-Лейбница

Формула Ньютона-Лейбница

Слайд 13Иссак Ньютон
(1643-1716)
Готфрид
Лейбниц(1646-1716).

Иссак Ньютон(1643-1716)ГотфридЛейбниц(1646-1716).

Слайд 16Пример:

Пример:

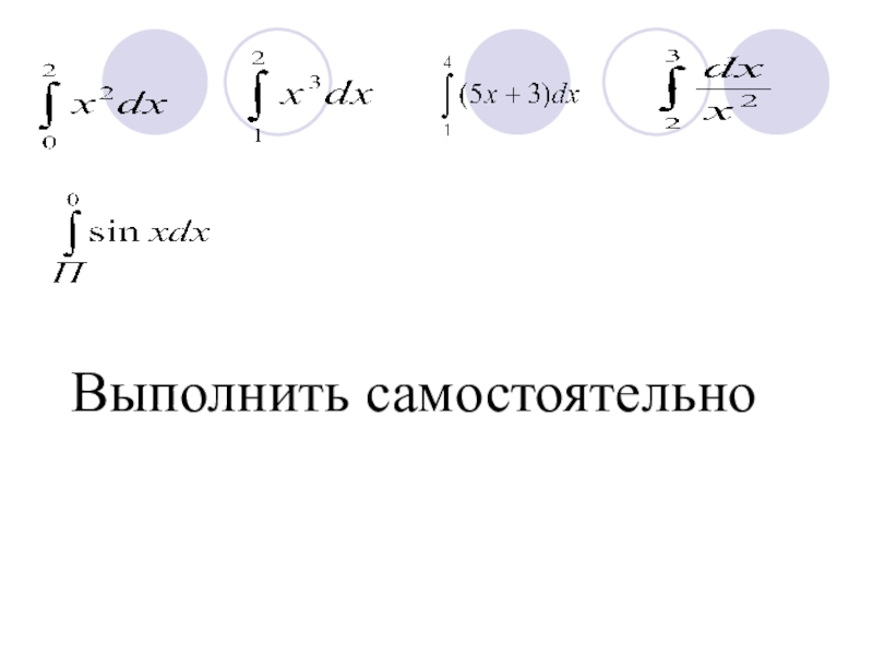
Слайд 17Выполнить самостоятельно

Выполнить самостоятельно

Обратная связь

Если не удалось найти и скачать доклад-презентацию, Вы можете заказать его на нашем сайте. Мы постараемся найти нужный Вам материал и отправим по электронной почте. Не стесняйтесь обращаться к нам, если у вас возникли вопросы или пожелания:

Email: Нажмите что бы посмотреть 

Что такое TheSlide.ru?

Это сайт презентации, докладов, проектов в PowerPoint. Здесь удобно  хранить и делиться своими презентациями с другими пользователями.


Для правообладателей

Яндекс.Метрика