Разделы презентаций


ИЗМЕРЕНИЯ ДАВЛЕНИЙ И РАЗНОСТИ ДАВЛЕНИИ

Содержание

Общие сведенияДавление — это величина, характеризующая интенсивность сил, действующих на какую-либо часть поверхности тела по направлениям, перпендикулярным этой поверхности.Применительно к жидкости, газу или пару давление — это отношение силы, действующей изнутри

Слайды и текст этой презентации

Слайд 1ИЗМЕРЕНИЯ ДАВЛЕНИЙ И РАЗНОСТИ ДАВЛЕНИИ
ОБЩИЕ СВЕДЕНИЯ

ИЗМЕРЕНИЯ ДАВЛЕНИЙ И РАЗНОСТИ ДАВЛЕНИИОБЩИЕ СВЕДЕНИЯ

Слайд 2Общие сведения
Давление — это величина, характеризующая интенсивность сил, действующих на

какую-либо часть поверхности тела по направлениям, перпендикулярным этой поверхности.
Применительно к

жидкости, газу или пару давление — это отношение силы, действующей изнутри на поверхность стенки сосуда в направлении, перпендикулярном этой стенке, к площади ее поверхности.
В соответствии с законами механики давление на жидкость или газ передается во все стороны равномерно.

Общие сведенияДавление — это величина, характеризующая интенсивность сил, действующих на какую-либо часть поверхности тела по направлениям, перпендикулярным

Слайд 3Общие сведения
Единицей давления в системе СИ является паскаль (Па): 1

Па=1Н/м2 (Ньютон на квадратный метр). Из-за малости этой величины в

технике применяют кратные единицы — килопаскаль (1 кПа=103 Па) и мегапаскаль (1 МПа = 106 Па). В некоторых случаях используют единицу системы МКГСС — килограмм-сила на квадратный метр (кгс/м2), а также внесистемные единицы: килограмм-сила на квадратный сантиметр (кгс/см2), бар, миллиметр ртутного столба (мм рт. ст.), миллиметр водяного столба (мм вод. ст.). Единицу кгс/см2 иногда называют технической атмосферой (ат). Кроме того, находит применение единица, называемая физической атмосферой.

Общие сведенияЕдиницей давления в системе СИ является паскаль (Па): 1 Па=1Н/м2 (Ньютон на квадратный метр). Из-за малости

Слайд 4Общие сведения
В зависимости от системы отсчета различают давление абсолютное и

условное.
Абсолютным называют давление, отсчитываемое от абсолютного вакуума или от близкой

к нему величины.
Условное давление отсчитывается от некоторой величины, принятой за нуль. Чаще всего в качестве нулевого принимают атмосферное давление. В этом случае давление выше атмосферного называют избыточным, а ниже атмосферного — разрежением, или вакуумметрическим давлением. Последнее выражается в единицах давления со знаком «минус».
Общие сведенияВ зависимости от системы отсчета различают давление абсолютное и условное.Абсолютным называют давление, отсчитываемое от абсолютного вакуума

Слайд 5Общие сведения
В необходимых случаях абсолютное давление может быть определено по

измеренному избыточному или вакуумметрическому давлению:

где ра — абсолютное давление; ратм

— атмосферное давление; ри— измеренное давление («+» для избыточного давления, «—» для вакуумметрического).
Общие сведенияВ необходимых случаях абсолютное давление может быть определено по измеренному избыточному или вакуумметрическому давлению:где ра —

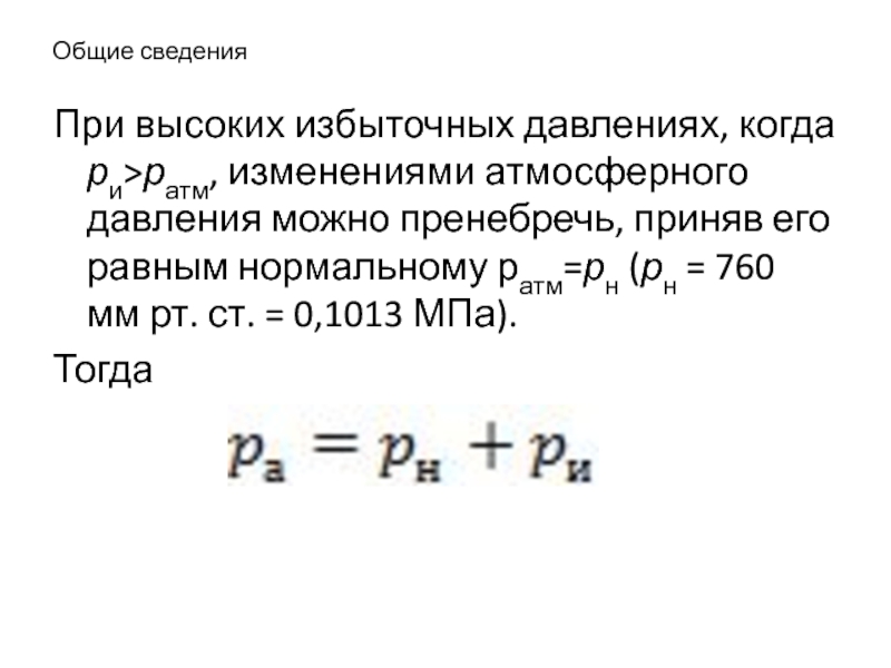
Слайд 6Общие сведения
При высоких избыточных давлениях, когда ри>ратм, изменениями атмосферного давления

можно пренебречь, приняв его равным нормальному ратм=рн (рн = 760

мм рт. ст. = 0,1013 МПа).
Тогда

.

Общие сведенияПри высоких избыточных давлениях, когда ри>ратм, изменениями атмосферного давления можно пренебречь, приняв его равным нормальному ратм=рн

Слайд 7Общие сведения
Названия приборов, предназначенных для измерений давлений, соответствуют их назначению:

манометры абсолютного давления; манометры избыточного давления, или просто манометры; вакуумметры,

мановакуумметры. Манометр абсолютного давления, предназначенный для измерения атмосферного давления, называется барометром. Для измерения малых избыточных давлений и разрежений (до +0,04 МПа) применяют приборы, называемые соответственно напоро- и тягомерами, или комбинированные приборы — тягонапоромеры. Для измерений очень малых избыточных давлений (порядка 103—104 Па) применяют микроманометры.
Общие сведенияНазвания приборов, предназначенных для измерений давлений, соответствуют их назначению: манометры абсолютного давления; манометры избыточного давления, или

Слайд 8ФИЗИЧЕСКИЕ ОСНОВЫ ПЕРВИЧНЫХ ПРЕОБРАЗОВАТЕЛЕЙ ДАВЛЕНИЯ
КЛАССИФИКАЦИЯ ПРЕОБРАЗОВАТЕЛЕЙ ДАВЛЕНИЯ

ФИЗИЧЕСКИЕ ОСНОВЫ ПЕРВИЧНЫХ ПРЕОБРАЗОВАТЕЛЕЙ ДАВЛЕНИЯКЛАССИФИКАЦИЯ ПРЕОБРАЗОВАТЕЛЕЙ ДАВЛЕНИЯ

Слайд 9Классификация преобразователей давления
Преобразователи давления подразделяются на силовые и косвенные.
К силовым

относят преобразователи, действие которых основано на измерении силы, пропорциональной давлению

или разности давлений. Давление является механической величиной, естественным проявлением которой является сила, поэтому такие приборы являются наиболее распространенными.
Классификация преобразователей давленияПреобразователи давления подразделяются на силовые и косвенные.К силовым относят преобразователи, действие которых основано на измерении

Слайд 10Классификация преобразователей давления
К косвенным относятся преобразователи, в которых используют изменения

физических свойств рабочей среды под воздействием давления. Примером могут служить

преобразователи, основанные на изменении теплоотдачи от твердого тела газу при различных давлениях. Это сравнительно ограниченный класс преобразователей специального назначения.

Классификация преобразователей давленияК косвенным относятся преобразователи, в которых используют изменения физических свойств рабочей среды под воздействием давления.

Слайд 11Классификация преобразователей давления
В зависимости от выходной величины преобразователи подразделяют на

механические, электрические, пневматические.
В механических преобразователях выходной величиной является линейное или

угловое перемещение выходного элемента.

Классификация преобразователей давленияВ зависимости от выходной величины преобразователи подразделяют на механические, электрические, пневматические.В механических преобразователях выходной величиной

Слайд 12Классификация преобразователей давления
В электрических преобразователях выходной величиной могут быть сила

тока или напряжение, а также параметры электрической цепи (сопротивление, индуктивность,

емкость и т. д.).
В пневматических преобразователях выходной величиной является давление сжатого воздуха.

Классификация преобразователей давленияВ электрических преобразователях выходной величиной могут быть сила тока или напряжение, а также параметры электрической

Слайд 13Классификация преобразователей давления
Первичные преобразователи давления кроме чувствительных элементов могут содержать

и другие узлы, выполняющие роль последовательных ступеней преобразования, т. е.

передающие преобразователи, а в отдельных случаях и системы с обратной связью для осуществления компенсационного способа измерения.
Классификация преобразователей давленияПервичные преобразователи давления кроме чувствительных элементов могут содержать и другие узлы, выполняющие роль последовательных ступеней

Слайд 14СИЛОВЫЕ ПРЕОБРАЗОВАТЕЛИ
Силовые преобразователи подразделяются на жидкостные и деформационные.
В жидкостных

преобразователях сила давления уравновешивается гидростатическим столбом жидкости, а давление преобразуется

в изменение уровня жидкости.
В деформационных преобразователях сила давления уравновешивается силой упругой деформации чувствительного элемента, а давление преобразуется в перемещение выбранной точки или поверхности упругого элемента.
СИЛОВЫЕ ПРЕОБРАЗОВАТЕЛИСиловые преобразователи подразделяются на жидкостные и деформационные. В жидкостных преобразователях сила давления уравновешивается гидростатическим столбом жидкости,

Слайд 15Жидкостные преобразователи
Этот класс преобразователей подразделяют на следующие основные типы:
двухтрубные (U-образные),

в которых жидкость располагается в двух вертикальных трубках с соединенными

нижними концами; верхние концы трубок открыты, и к ним подводятся два давления для измерения разности между ними;
Жидкостные преобразователиЭтот класс преобразователей подразделяют на следующие основные типы:двухтрубные (U-образные), в которых жидкость располагается в двух вертикальных

Слайд 16Жидкостные преобразователи
чашечные (однотрубные), в которых жидкость располагается в сосуде (чаше)

и соединенной с ним вертикальной или наклонной открытой трубке; преобразователь

также воспринимает два давления, подводимых соответственно к чаше и к открытому концу трубки;
чашечные с запаянной трубкой для измерения абсолютного давления, которое подводится к чаше;
поплавковые, в которых жидкость располагается в чаше и трубке; в чаше размещается поплавок; перемещение поплавка пропорционально разности двух давлений, подводимых к чаше и, трубке.
Жидкостные преобразователичашечные (однотрубные), в которых жидкость располагается в сосуде (чаше) и соединенной с ним вертикальной или наклонной

Слайд 17Двухтрубные (U-образные) преобразователи.
Данный преобразователь представляет собой U-образную трубку или две

трубки, сообщающиеся нижними частями. Давления р1 и р2 подводятся к

обоим открытым концам. Разность этих давлений преобразуется в разность уровней жидкости в трубках.
Двухтрубные (U-образные) преобразователи.Данный преобразователь  представляет собой U-образную  трубку или две трубки,  сообщающиеся нижними частями.

Слайд 18Двухтрубные (U-образные) преобразователи.
Функция преобразования имеет вид


где — разность подводимых давлений,

Па; — разность уровней жидкости в трубках м; g —

ускорение свободного падения, м с-2; и — плотность соответственно рабочей жидкости и среды над рабочей жидкостью, кг м-3.


Двухтрубные (U-образные) преобразователи.Функция преобразования имеет видгде 		— разность подводимых давлений, Па; 	— разность уровней жидкости в трубках

Слайд 19Двухтрубные (U-образные) преобразователи.
Если , что имеет место при измерениях давлений

газов, формула принимает вид


Разность давлений может выражаться непосредственно через разность

уровней в единицах длины, например в мм рт. ст., мм вод. ст. С помощью двухтрубного преобразователя можно измерять как разность давлений, так и избыточное и вакуумметрическое давления. Для этого одна из трубок сообщается с атмосферой. Верхний предел измерения разности давлений зависит от длины трубок, которая, как правило, не превышает 1 м, в некоторых случаях — 2—3 м. Значения давлений зависят от прочности труб, изготовляемых из стекла, и могут достигать 15 МПа.

Двухтрубные (U-образные) преобразователи.Если 		, что имеет место при измерениях давлений газов, формула принимает видРазность давлений может выражаться

Слайд 20Чашечные (однотрубные) преобразователи
В отличие от двухтрубных чашечные преобразователи имеют резервуар

1, сообщенный с измерительной трубкой 2.
Из-за значительной разницы сечений резервуара

и трубки имеют место незначительные изменения уровня жидкости в резервуаре. Отсчет разности уровней при измерении давлений производится только по трубке.
Чашечные (однотрубные) преобразователиВ отличие от двухтрубных  чашечные преобразователи  имеют резервуар 1,  сообщенный с измерительной

Слайд 21Чашечные (однотрубные) преобразователи
Перед измерениями устанавливают нуль отсчета при равных давлениях:

р1=p2.
Фактическая высота столба жидкости будет

где hт — высота столба в

трубке, отсчитываемая от нулевой отметки; hр — снижение уровня жидкости в резервуаре.
Чашечные (однотрубные) преобразователиПеред измерениями устанавливают нуль отсчета при равных давлениях: р1=p2.Фактическая высота столба жидкости будетгде hт —

Слайд 22Чашечные (однотрубные) преобразователи

Подставляя hpв формулу для высоты столба жидкости, получаем


где

dт и dp — диаметры трубки и резервуара.

Чашечные (однотрубные) преобразователиПодставляя hpв формулу для высоты столба жидкости, получаемгде dт и dp — диаметры трубки и

Слайд 23Чашечные (однотрубные) преобразователи
Разновидность чашечных преобразователей с наклонной измерительной трубкой

Чашечные (однотрубные) преобразователиРазновидность чашечных преобразователей с наклонной измерительной трубкой

Слайд 24Чашечные (однотрубные) преобразователи
Такие преобразователи позволяют существенно уменьшить погрешность отсчета высоты

уровня жидкости в трубке. Преобразователь состоит из резервуара 1, гибкой

соединительной трубки 2, измерительной трубки 3, установочной дуги 4 со шкалой углов наклона и вытеснителя 5. Последний служит для установления стабильного нуля отсчета при различных объемах жидкости.
Чашечные (однотрубные) преобразователиТакие преобразователи позволяют существенно уменьшить погрешность отсчета высоты уровня жидкости в трубке. Преобразователь состоит из

Слайд 25Чашечные (однотрубные) преобразователи
Расчет фактического изменения столба жидкости в вертикальном направдении

проводят по формуле


Величину в скобке называют постоянной преобразователя.

Чашечные (однотрубные) преобразователиРасчет фактического изменения столба жидкости в вертикальном направдении проводят по формулеВеличину в скобке называют постоянной

Слайд 26Чашечные (однотрубные) преобразователи
На базе такого преобразователя устроены микроманометры, в которых

в качестве рабочей жидкости чаще всего используют спирт. С их

помощью можно измерять давление до 1000—2000 Па. Погрешность отсчета в таком преобразователе может быть уменьшена до 0,2—0,3 мм
Чашечные (однотрубные) преобразователиНа базе такого преобразователя устроены микроманометры, в которых в качестве рабочей жидкости чаще всего используют

Слайд 27Чашечные преобразователи абсолютного давления
Схема преобразователя абсолютного давления

Чашечные преобразователи абсолютного давленияСхема преобразователя абсолютного давления

Слайд 28Чашечные преобразователи абсолютного давления
Верхний конец измерительной трубки запаян. При соответствующем

заполнении рабочей жидкостью (обычно ртутью) в полости трубки над жидкостью

устанавливается давление, близкое к абсолютному нулю (р2=0). В связи с этим высота столба в измерительной трубке пропорциональна абсолютному давлению р1.
Чашечные преобразователи абсолютного давленияВерхний конец измерительной трубки запаян. При соответствующем заполнении рабочей жидкостью (обычно ртутью) в полости

Слайд 29Чашечные преобразователи абсолютного давления
Высота подъема столба подсчитывается но формуле



Преобразователи такого

типа чаще всего используют в барометрах (измерителях атмосферного давления), однако

верхний предел измерений может быть расширен при увеличении длины измерительной трубки.
Чашечные преобразователи абсолютного давленияВысота подъема столба подсчитывается но формулеПреобразователи такого типа чаще всего используют в барометрах (измерителях

Слайд 30Поплавковые преобразователи
Поплавковый преобразователь представляет собой разновидность чашечного преобразователя. В отличие

от других преобразователей измерительным элементом в нем является не трубка,

а резервуар. Трубка выполняет функцию уравновешивающего элемента.
Поплавковые преобразователиПоплавковый преобразователь  представляет собой  разновидность чашечного преобразователя.  В отличие от других  преобразователей

Слайд 31Поплавковые преобразователи
Выходная величина — перемещение поплавка, находящегося в резервуаре. При

соответствующем выборе размеров можно получить необходимую подъемную силу поплавка для

перемещения стрелки измерительного прибора или приведения в действие электрического или пневматического преобразователя.
Поплавковые преобразователиВыходная величина — перемещение поплавка, находящегося в резервуаре. При соответствующем выборе размеров можно получить необходимую подъемную

Слайд 32Поплавковые преобразователи
Функция преобразователя


Здесь принято, что изменение уровня hp равно

перемещению поплавка. При переменном нагружении поплавка, например на пружину, в

формуле должна быть введена поправка на изменение погружения поплавка.

Поплавковые преобразователиФункция преобразователя Здесь принято, что изменение уровня hp равно перемещению поплавка.  При переменном нагружении поплавка,

Слайд 33Общие требования и методические погрешности
При выборе рабочей жидкости следует учитывать,

что ее плотность должна быть выше, чем плотность измеряемой среды.

Должна отсутствовать их взаимная растворимость. Давление кипения рабочей жидкости при заданной окружающей температуре должно быть ниже нижнего предела измеряемого давления.
Общие требования и методические погрешностиПри выборе рабочей жидкости следует учитывать, что ее плотность должна быть выше, чем

Слайд 34Общие требования и методические погрешности
Источниками методических погрешностей при использовании жидкостных

преобразователей являются:
отклонение трубок от вертикального или заданного наклонного положения;
подстановки в

формулы значений r без учета изменений в зависимости от температуры;
температурные изменения длины шкалы, по которой отсчитывается разность уровней;

Общие требования и методические погрешностиИсточниками методических погрешностей при использовании жидкостных преобразователей являются:отклонение трубок от вертикального или заданного

Слайд 35Общие требования и методические погрешности
отклонения значения ускорения свободного падения от

поминального значения (gH = 9,8066 м с-2); фактическое значение ускорения

можно рассчитать по формуле


где — географическая широта; Н — высота над уровнем моря, м.
Имеются и другие источники погрешностей, которые, как правило, не играют существенной роли.
Общие требования и методические погрешностиотклонения значения ускорения свободного падения от поминального значения (gH = 9,8066 м с-2);

Слайд 36Деформационные преобразователи
Деформационные преобразователи строятся на основе упругих чувствительных элементов, с

помощью которых давление преобразовывается в механическое перемещение.

Деформационные преобразователиДеформационные преобразователи строятся на основе упругих чувствительных элементов, с помощью которых давление преобразовывается в механическое перемещение.

Слайд 37Деформационные преобразователи
Перемещение заданной точки упругого элемента как функция разности действующих

давлений:


Это выражение является функцией преобразования (статической характеристикой) упругого элемента.

Деформационные преобразователиПеремещение заданной точки упругого элемента как функция разности действующих давлений:Это выражение является функцией преобразования (статической характеристикой)

Слайд 38Деформационные преобразователи
Жесткость упругого элемента относительно результирующей силы Р в заданной

точке приложения:

Жесткость упругого элемента относительно разности давлений

Деформационные преобразователиЖесткость упругого элемента относительно результирующей силы Р в заданной точке приложения:Жесткость упругого элемента относительно разности давлений

Слайд 39Деформационные преобразователи
Чувствительности упругого элемента относительно силы и разности давлений являются

величинами, обратными соответствующим жесткостям:

Деформационные преобразователиЧувствительности упругого элемента относительно силы и разности давлений являются величинами, обратными соответствующим жесткостям:

Слайд 40Деформационные преобразователи
Эффективная площадь упругого элемента


Используя понятие эффективной площади, функцию преобразования

можно записать в виде

Деформационные преобразователиЭффективная площадь упругого элементаИспользуя понятие эффективной площади, функцию преобразования можно записать в виде

Слайд 41Деформационные преобразователи
Гистерезис упругого элемента характеризует неоднозначность функции преобразования при нагружении

и разгружении. Может выражаться в абсолютных или относительных величинах.
Абсолютное значение

(гистерезис) находится как разность

где х+ и х- — значения перемещения упругого элемента при прямом и обратном ходах при одном и том же давлении.
Деформационные преобразователиГистерезис упругого элемента характеризует неоднозначность функции преобразования при нагружении и разгружении. Может выражаться в абсолютных или

Слайд 42Деформационные преобразователи
Относительный гистерезис находят из выражения



Иногда пользуются приведенным значением относительного

гистерезиса, относя его максимальное абсолютное значение к максимальному значению перемещения:

Деформационные преобразователиОтносительный гистерезис находят из выраженияИногда пользуются приведенным значением относительного гистерезиса, относя его максимальное абсолютное значение к

Слайд 43Схемы упругих элементов
В преобразователях давления применяют следующие основные типы упругих

чувствительных элементов: мембраны и мембранные коробки; сильфоны; пружины Бурдона.

Схемы упругих элементовВ преобразователях давления применяют следующие основные типы упругих чувствительных элементов: мембраны и мембранные коробки; сильфоны;

Слайд 44Схемы упругих элементов
Плоская мембрана имеет относительно высокую жесткость, малую чувствительность

и небольшое допускаемое перемещение. В связи с этим плоские мембраны

сравнительно редко используют в механических преобразователях статического давления.
Схемы упругих элементовПлоская мембрана имеет относительно высокую жесткость, малую чувствительность и небольшое допускаемое перемещение. В связи с

Слайд 45Схемы упругих элементов
Вместе с тем их часто применяют в электрических

преобразователях быстроменяющихся давлений (тензометрических, емкостных и др.). Этому способствуют их

частотные характеристики, позволяющие передавать сигналы с частотами порядка единиц и даже десятков килогерц.
Функция преобразования плоской мембраны при значительных перемещениях нелинейна, что необходимо учитывать при градуировке.
Схемы упругих элементовВместе с тем их часто применяют в электрических преобразователях быстроменяющихся давлений (тензометрических, емкостных и др.).

Слайд 46Схемы упругих элементов
Гофрированная мембрана имеет несколько концентрических гофров синусоидальной, трапецеидальной

или пилообразной формы. Гофры уменьшают жесткость мембраны, спрямляют ее характеристику

и увеличивают допустимый прогиб.
Схемы упругих элементовГофрированная мембрана имеет несколько концентрических гофров синусоидальной, трапецеидальной или пилообразной формы. Гофры уменьшают жесткость мембраны,

Слайд 47Схемы упругих элементов
Мембранная коробка состоит из двух спаянных или сваренных

гофрированных мембран. Характеристика мембранной коробки еще более благоприятна, чем отдельной

мембраны.

Схемы упругих элементовМембранная коробка состоит из двух спаянных или сваренных гофрированных мембран. Характеристика мембранной коробки еще более

Слайд 48Схемы упругих элементов
Мембранный блок (рис. V—3, г) состоит из двух

или нескольких последовательно и жестко соединенных между собой мембранных коробок.

Блоки позволяют существенно увеличить чувствительность с сохранением прочности.
Схемы упругих элементовМембранный блок (рис. V—3, г) состоит из двух или нескольких последовательно и жестко соединенных между

Слайд 49Схемы упругих элементов
Разновидностью является блок складывающихся мембран, внутренняя полость которого

заполняется жидкостью. При изменении давления жидкость перетекает из одной мембранной

коробки в другую вплоть до полного складывания одной из коробок. Такая конструкция обеспечивает сохранность чувствительного элемента при перепадах давления, значительно превосходящих верхние пределы измерений.
Схемы упругих элементовРазновидностью является блок складывающихся мембран, внутренняя полость которого заполняется жидкостью. При изменении давления жидкость перетекает

Слайд 50Схемы упругих элементов
Вялая мембрана с пружиной обычно изготовляется из резины

или прорезиненной ткани. Она позволяет получить значительное перемещение при сравнительно

небольших размерах. Обычно мембрана имеет формированный гофр, в результате чего эффективная площадь изменяется незначительно от перемещения.
Схемы упругих элементовВялая мембрана с пружиной обычно изготовляется из резины или прорезиненной ткани. Она позволяет получить значительное

Слайд 51Схемы упругих элементов
Сильфон представляет собой металлическую трубку с глубокими поперечными

гофрами. Обладает стабильной эффективной площадью и достаточно высокой чувствительностью. Линейность

характеристики имеет место при небольших перемещениях.

Схемы упругих элементовСильфон представляет собой металлическую трубку с глубокими поперечными гофрами. Обладает стабильной эффективной площадью и достаточно

Слайд 52Схемы упругих элементов
Трубка Бурдона — наиболее распространенный упругий элемент. Представляет

собой изогнутую по дуге окружности трубку эллиптического или плоскоовального сечения.

При изменении разности давлений внутри и вне трубки ее конец совершает поступательное движение и изменяет центральный угол a.
Схемы упругих элементовТрубка Бурдона — наиболее распространенный упругий элемент. Представляет собой изогнутую по дуге окружности трубку эллиптического

Слайд 53Схемы упругих элементов
Все рассмотренные типы упругих элементов могут использоваться в

преобразователях абсолютного, избыточного и вакуумметрического давления.
Для измерения абсолютного давления одну

из полостей откачивают до достаточно глубокого вакуума и надежно герметизируют.
При измерениях избыточного или вакуумметрического давления одну из полостей сообщают с атмосферой (р = ратм).
Схемы упругих элементовВсе рассмотренные типы упругих элементов могут использоваться в преобразователях абсолютного, избыточного и вакуумметрического давления.Для измерения

Слайд 54КОСВЕННЫЕ ПРЕОБРАЗОВАТЕЛИ
Косвенные методы первичного преобразования применяют главным образом для измерения

абсолютных давлений газов ниже атмосферного. Все эти методы основаны на

изменении физических свойств газа в зависимости от давления. Известны тепловые, ионизационные, магнитные и другие методы. Из названных в холодильной технике нашли применение тепловые преобразователи: термоэлектрические (термопарные) и преобразователи сопротивления.
КОСВЕННЫЕ ПРЕОБРАЗОВАТЕЛИКосвенные методы первичного преобразования применяют главным образом для измерения абсолютных давлений газов ниже атмосферного. Все эти

Слайд 55Косвенные преобразователи
Принцип действия термоэлектрического преобразователя. В колбе 1 размещаются электрический

нагреватель 2 и термопара 3. Через штуцер 4 колба сообщается

с сосудом, в котором измеряют давление. Спай термопары прикреплен к нагревателю. Нагреватель и термопара присоединяются к внешним цепям через герметичные выводы.
Косвенные преобразователиПринцип действия термоэлектрического преобразователя. В колбе 1 размещаются электрический нагреватель 2 и термопара 3. Через штуцер

Слайд 56Косвенные преобразователи
Действие преобразователя основано на изменении теплоотдачи от нагревателя к

газу и, следовательно, его температуры. Преобразователь подвергается градуировке, при этом

выходной величиной могут быть температура (термо-ЭДС), либо величина питающего тока. Последний способ более распространен. Измеряя питающий ток, получают заданное значение термо-ЭДС. По величине тока судят об измеряемом давлении.
Косвенные преобразователиДействие преобразователя основано на изменении теплоотдачи от нагревателя к газу и, следовательно, его температуры. Преобразователь подвергается

Слайд 57Косвенные преобразователи
Градуировочная характеристика термопарного преобразователя






Косвенные преобразователиГрадуировочная характеристика термопарного преобразователя

Слайд 58Косвенные преобразователи
Как видно, характеристика существенно нелинейна. Показания теплового преобразователя зависят

от заполняющего колбу газа. Градуировку обычно выполняют при заполнении азотом

или воздухом. При использовании других газов вводят поправочный коэффициент, который может быть меньше либо больше единицы.
Тепловые преобразователи обладают невысокой точностью: погрешность измерений может достигать 10—20%.
Косвенные преобразователиКак видно, характеристика существенно нелинейна. Показания теплового преобразователя зависят от заполняющего колбу газа. Градуировку обычно выполняют

Слайд 59ПЕРЕДАЮЩИЕ ПРЕОБРАЗОВАТЕЛИ ДАВЛЕНИЯ
Передающие преобразователи давления воспринимают перемещение чувствительного элемента и

преобразуют его в выходной сигнал, который управляет работой последующих устройств:

вторичного прибора, входных цепей ЭВМ и др. Наибольшее распространение имеют электрические вторичные приборы и системы.
ПЕРЕДАЮЩИЕ ПРЕОБРАЗОВАТЕЛИ ДАВЛЕНИЯПередающие преобразователи давления воспринимают перемещение чувствительного элемента и преобразуют его в выходной сигнал, который управляет

Слайд 60Передающие преобразователи давления
В зависимости от числа элементов, входящих в преобразователи,

они бывают простыми (одноступенчатыми) и сложными (с несколькими ступенями преобразователя).

Ступени преобразования образуются собственно элементами, преобразующими перемещение в электрический сигнал, а также усилителями, элементами компенсации, источниками тока и напряжения и др.

Передающие преобразователи давленияВ зависимости от числа элементов, входящих в преобразователи, они бывают простыми (одноступенчатыми) и сложными (с

Слайд 61Передающие преобразователи давления
В зависимости от вида выходного электрического сигнала преобразователи

делятся на параметрические и генераторные, или энергетические.
К параметрическим относят преобразователи,

выходными величинами которых являются изменения сопротивления, емкости, индуктивности, взаимной индуктивности.

Передающие преобразователи давленияВ зависимости от вида выходного электрического сигнала преобразователи делятся на параметрические и генераторные, или энергетические.К

Слайд 62Передающие преобразователи давления
К генераторным, или энергетическим, относят преобразователи, выходные сигналы

которых представляют собой изменения величин тока или напряжения.
Поскольку электрические параметры

не могут быть использованы непосредственно для получения отсчетной информации, параметрические устройства могут рассматриваться лишь как элементы сложных преобразователей, содержащих кроме них преобразователи генераторного типа.
Во всех случаях входной величиной является перемещение чувствительного элемента.

Передающие преобразователи давленияК генераторным, или энергетическим, относят преобразователи, выходные сигналы которых представляют собой изменения величин тока или

Слайд 63ТЕНЗОМЕТРИЧЕСКИЕ ПРЕОБРАЗОВАТЕЛИ
Тензометрические преобразователи работают с упругими чувствительными элементами, характеризуемыми малыми

перемещениями, например с плоскими мембранами, изгибающимися балочками и т. п.
Тензометрические

элементы воспринимают сжатие или растяжение упругого элемента и преобразуют его в изменения электрического сопротивления. В настоящее время получили распространение тензорезистивные элементы на базе твердотельных структур. В частности, выпускаются тензопреобразователи из монокристаллического сапфира с кремниевыми тензорезисторами. Кристаллический элемент плотно сопрягается с металлической мембраной.
ТЕНЗОМЕТРИЧЕСКИЕ ПРЕОБРАЗОВАТЕЛИТензометрические преобразователи работают с упругими чувствительными элементами, характеризуемыми малыми перемещениями, например с плоскими мембранами, изгибающимися балочками

Слайд 64Тензометрические преобразователи
Встречаются также тензометрические преобразователи без металлических мембран. Чувствительным упругим

элементом является кремниевая мембрана с монокристаллической структурой. Тензоэлементы нанесены на

мембрану методом диффузии. Такая технология позволяет получить практически линейную характеристику с весьма малым гистерезисом (порядка 0,01%).
Тензометрические преобразователиВстречаются также тензометрические преобразователи без металлических мембран. Чувствительным упругим элементом является кремниевая мембрана с монокристаллической структурой.

Слайд 65Тензометрические преобразователи
Упрощенная схема одного из вариантов тензометрического преобразователя





С мембраной

М, воспринимающей измеряемое давление, взаимодействуют тензоэлементы ТЭ. В данном случае

это два тензорезистора с сопротивлениями Rт1 и Rт2. Вместе с резисторами R3 и R4 они образуют мост, к одной из диагоналей которого приложено питающее напряжение Uп, а с другой снимается напряжение разбаланса Uвх.
Тензометрические преобразователи	Упрощенная схема одного из вариантов тензометрического преобразователя С мембраной М, воспринимающей измеряемое давление, взаимодействуют тензоэлементы ТЭ.

Слайд 66Тензометрические преобразователи
Усилитель повышает мощность входного сигнала, и на выходе имеют

место ток Iвых и напряжение Uвых. Величины выходных тока и

напряжения могут быть произвольными, либо стандартизованными (например, 0— 5 мА, 0—10 В и т. д.). Выходной сигнал управляет работой измерительного прибора ИП, который может быть отградуирован непосредственно в единицах давления.
Возможными источниками погрешностей преобразования являются температурная и временная нестабильность функции преобразования.

Тензометрические преобразователиУсилитель повышает мощность входного сигнала, и на выходе имеют место ток Iвых и напряжение Uвых. Величины

Слайд 67ИНДУКТИВНЫЕ ПРЕОБРАЗОВАТЕЛИ
Схема индуктивного преобразователя




Перемещение х чувствительного элемента передается ферромагнитному

сердечнику Ср, находящемуся в магнитном поле катушек L1 и L2.

Последние вместе с резисторами R1 и R2 образуют четырехплечий мост, к одной из диагоналей которого приложено переменное питающее напряжение Uп, а с другой снимается напряжение разбаланса Uвх.
ИНДУКТИВНЫЕ ПРЕОБРАЗОВАТЕЛИСхема индуктивного преобразователя Перемещение х чувствительного элемента передается ферромагнитному сердечнику Ср, находящемуся в магнитном поле катушек

Слайд 68Индуктивные преобразователи
При среднем положении сердечника индуктивности L1 и L2 одинаковы,

и при равенстве R1 и R2 мост находится в равновесии

(Ubx = 0). Если сердечник перемещается вверх, это приводит к увеличению L1 и уменьшению L2. В измерительной диагонали моста появляется напряжение Uвх, которое подается на вход усилителя Ус.
На его выходе включен измерительный прибор ИП, через который проходит ток Iвых при напряжении Uвых. Если сердечник переместится вниз, то на измерительной диагонали окажется напряжение противоположной фазы. Для расшифровки усилитель должен быть фазочувствительным, т. е. реагировать не только на величину, но и на фазу входного напряжения.
Индуктивные преобразователиПри среднем положении сердечника индуктивности L1 и L2 одинаковы, и при равенстве R1 и R2 мост

Слайд 69Индуктивные преобразователи
Параметры выходного сигнала, как и в случае использования тензометрического

моста, могут быть произвольными либо стандартизованными, постоянного или переменного тока.
Обе

рассмотренные схемы обладают общим недостатком: их точность зависит от стабильности питающего напряжения. Этот недостаток можно избежать, если применить компенсационные схемы. Такие схемы применительно к термопреобразователям сопротивления рассматривались в главе IV. В тензорезистивных и индуктивных преобразователях давления такие компенсационные схемы встречаются редко.

Параметры выходного сигнала, как и в случае использования тензометрического моста, могут быть произвольными либо стандартизованными, постоянного или переменного тока.

Индуктивные преобразователиПараметры выходного сигнала, как и в случае использования тензометрического моста, могут быть произвольными либо стандартизованными, постоянного

Слайд 70ДИФФЕРЕНЦИАЛЬНО-ТРАНСФОРМАТОРНЫЕ ПРЕОБРАЗОВАТЕЛИ
Как и в предыдущем случае, движение чувствительного элемента х

передается ферромагнитному сердечнику Ср1 который находится в поле, создаваемом первичной

обмоткой I дифференциального трансформатора ДТ1 .
ДИФФЕРЕНЦИАЛЬНО-ТРАНСФОРМАТОРНЫЕ ПРЕОБРАЗОВАТЕЛИКак и в предыдущем случае, движение чувствительного элемента х передается ферромагнитному сердечнику Ср1 который находится в

Слайд 71Дифференциально-трансформаторные преобразователи
На ту же катушку наносят две вторичные обмотки II,

соединенные встречно (условно направление намотки показано точками). Если сердечник располагается

симметрично относительно вторичных обмоток, то наводимые на них ЭДС равны по величине и противоположны по фазе. В результате на выводах а и б трансформатора напряжение равно нулю. При смещении сердечника равенство ЭДС нарушается и на выводах появляется результирующее напряжение, величина которого зависит от смещения, а фаза — от его направления. В ограниченном диапазоне перемещений х характеристика такого преобразователя практически линейна.
Дифференциально-трансформаторные преобразователиНа ту же катушку наносят две вторичные обмотки II, соединенные встречно (условно направление намотки показано точками).

Слайд 72Дифференциально-трансформаторные преобразователи
Дифференциально-трансформаторный преобразователь может работать как в схеме прямого усиления,

так и в схеме компенсационного типа.
Кроме основного преобразователя ДТ1 в

схему входят трансформаторы: ДТ2, выполняющий роль элемента обратной связи, и ДТ3, служащий для подстройки системы. Питающее напряжение Uп приложено к последовательно соединенным первичным обмоткам всех трех трансформаторов.
Дифференциально-трансформаторные преобразователиДифференциально-трансформаторный преобразователь может работать как в схеме прямого усиления, так и в схеме компенсационного типа.Кроме основного

Слайд 73Дифференциально-трансформаторные преобразователи
Вторичные обмотки трансформаторов также соединены последовательно. К входу фазочувствительного

усилителя Ус приложено результирующее напряжение от этих обмоток.
Сердечник Ср2 трансформатора

ДТ2 перемещается реверсивным двигателем РД, управляемым выходными сигналами усилителя. Сердечник Ср3 трансформатора ДТ3 перемещается вручную при настройке. Пользуясь им, компенсируют напряжение на выводах а и б при начальном (нулевом) положении чувствительного элемента (х=0). Стрелка при этом находится на нулевой отметметке шкалы Ш. При отклонении х от нуля в цепи появляется нескомпенсированное напряжение, воздействующее на вход усилителя.
Дифференциально-трансформаторные преобразователиВторичные обмотки трансформаторов также соединены последовательно. К входу фазочувствительного усилителя Ус приложено результирующее напряжение от этих

Слайд 74Дифференциально-трансформаторные преобразователи
В результате на выходе усилителя появляется напряжение соответствующей фазы,

приводящее реверсивный двигатель РД во вращение в заданном направлении. Через

механическую передачу движение передается сердечнику трансформатора ДТ2. На его вторичной обмотке появляется напряжение, фаза которого противоположна фазе суммарного напряжения трансформаторов ДТ1 и ДТ3. В момент, когда сумма напряжений в цепи станет равной нулю, () двигатель останавливается и система приходит в равновесное состояние. Стрелка, механически связанная с сердечником Ср2, указывает на шкале Ш величину перемещения х либо соответствующее ему давление.
Дифференциально-трансформаторные преобразователиВ результате на выходе усилителя появляется напряжение соответствующей фазы, приводящее реверсивный двигатель РД во вращение в

Слайд 75Дифференциально-трансформаторные преобразователи
Преимущество компенсационной системы с дифференциально-трансформаторными преобразователями состоит в том,

что питающее напряжение и длина соединительных проводов практически не влияют

на точность преобразования, а лишь меняют чувствительность системы. Вместе с тем применение такой системы связано с достаточно сложными электромеханическими устройствами, что снижает общие точностные показатели. Преобразователи такого типа обеспечивают основную приведенную погрешность порядка ±(1—2)%.

Дифференциально-трансформаторные преобразователиПреимущество компенсационной системы с дифференциально-трансформаторными преобразователями состоит в том, что питающее напряжение и длина соединительных проводов

Слайд 76ПРЕОБРАЗОВАТЕЛИ С МАГНИТНОЙ КОМПЕНСАЦИЕЙ
Передающие преобразователи с магнитной компенсацией позволяют измерять

давление с приведенными погрешностями порядка 1—1,5%.

ПРЕОБРАЗОВАТЕЛИ С МАГНИТНОЙ КОМПЕНСАЦИЕЙПередающие преобразователи с магнитной компенсацией позволяют измерять давление с приведенными погрешностями порядка 1—1,5%.

Слайд 77Преобразователи с магнитной компенсацией
Движение х чувствительного элемента первичного преобразователя передается

в данном случае сердечнику С, который является постоянным магнитом NS.

Сердечник находится в поле электромагнита, собранного на магнитопроводах Мп1 и Мп2. На средних стержнях магнитопроводов находятся обмотки возбуждения ОВ1 и ОВ2 и обмотки обратной связи ОС1 и ОС2.
Преобразователи с магнитной компенсациейДвижение х чувствительного элемента первичного преобразователя передается в данном случае сердечнику С, который является

Слайд 78Преобразователи с магнитной компенсацией
Обмотка возбуждения вместе с резисторами R1 и

R2 и диодами Д1 и Д2 образует четырехплечий мост, питание

которого осуществляется напряжением Uп через трансформатор Тр. Вследствие выпрямления тока диодами через обмотки возбуждения протекают однополярные импульсы. При этом средние стержни намагничива­ются в одном направлении, например, как показано на схеме (SN —слева направо).
Преобразователи с магнитной компенсациейОбмотка возбуждения вместе с резисторами R1 и R2 и диодами Д1 и Д2 образует

Слайд 79Преобразователи с магнитной компенсацией
При симметричном расположении сердечника относительно магнитопроводов его

магнитный поток замыкается через боковые стержни магнитопроводов и практически не

оказывает влияния на индукцию в средних стержнях. Вследствие симметрии моста в измерительной диагонали напряжение Uвх равно нулю. Равен нулю и ток Iвых на выходе усилителя Ус.
Преобразователи с магнитной компенсациейПри симметричном расположении сердечника относительно магнитопроводов его магнитный поток замыкается через боковые стержни магнитопроводов

Слайд 80Преобразователи с магнитной компенсацией
При смещении сердечника относительно положения симметрии магнитные

потоки перераспределяются. Если, например, сердечник переместился вверх, то в средних

сердечниках возникают потоки разбаланса, причем в магнитопроводе Мп1 этот поток складывается с потоком обмотки возбуждения, а в Мп2 вычитается. Из-за этого средний стержень магнитопровода Мп1 переходит в состояние насыщения, вследствие чего индуктивность уменьшается, а ток через его обмотку увеличивается. Баланс моста нарушается, и на выходе усилителя появляется постоянное напряжение Uвх (переменная составляющая шунтируется конденсатором С).
Преобразователи с магнитной компенсациейПри смещении сердечника относительно положения симметрии магнитные потоки перераспределяются. Если, например, сердечник переместился вверх,

Слайд 81Преобразователи с магнитной компенсацией
Этот сигнал усиливается в усилителе Ус и

в виде постоянного тока Iвых проходит через измерительный прибор ИП

и устройство обратной связи УОС. Последнее формирует ток, подаваемый в обмотки обратной связи ОС1 и ОС2. Потоки, создаваемые этими обмотками, действуют так, что компенсируют возникшее отклонение от равновесного состояния. Ток Iвых растет до тех пор, пока в системе не наступит равновесие. Этот ток является выходной величиной преобразователя. Измерительный прибор может быть отградуирован непосредственно в единицах давления.
Преобразователи с магнитной компенсациейЭтот сигнал усиливается в усилителе Ус и в виде постоянного тока Iвых проходит через

Слайд 82ПРЕОБРАЗОВАТЕЛИ С ЭЛЕКТРОСИЛОВОЙ КОМПЕНСАЦИЕЙ
Преобразователи данного типа могут обеспечить погрешность порядка

±(0,6…1)% от диапазона измерений.

ПРЕОБРАЗОВАТЕЛИ С ЭЛЕКТРОСИЛОВОЙ КОМПЕНСАЦИЕЙПреобразователи данного типа могут обеспечить погрешность порядка ±(0,6…1)% от диапазона измерений.

Слайд 83Преобразователи с электросиловой компенсацией
В преобразователях этого типа перемещение х чувствительного

элемента передается на рычаг P1, одно из плеч которого соединено

с пружиной П, а другое — с сердечником С дифференциального трансформатора. Его первичная обмотка питается напряжением Uп, а соединенные встречно вторичные обмотки присоединены ко входу усилителя Ус.
Преобразователи с электросиловой компенсациейВ преобразователях этого типа перемещение х чувствительного элемента передается на рычаг P1, одно из

Слайд 84Преобразователи с электросиловой компенсацией
Выходная цепь усилителя включает в себя измерительный

прибор ИП и подвижную катушку электромагнита К. Последняя может перемещаться

внутри магнитопровода Мп, центральный стержень которого представляет собой постоянный магнит NS. Постоянный ток Iвьх создает поле катушки, взаимодействующее с полем магнита NS. В зависимости от величины тока меняется усилие, с которым катушка втягивается в магнитопровод. Механически катушка связана с рычагом Р2, передающим усилие на плечо рычага Р1.
Преобразователи с электросиловой компенсациейВыходная цепь усилителя включает в себя измерительный прибор ИП и подвижную катушку электромагнита К.

Слайд 85Преобразователи с электросиловой компенсацией
При изменении х, например при увеличении, рычаг

Р1 поворачивается вокруг оси и поднимает сердечник Ср. Напряжение на

выходе дифференциального трансформатора увеличивается. Это приводит к увеличению тока Iвых и к увеличению усилия, развиваемого катушкой К.
Система уравновешивается при некотором значении тока Iвых, который является мерой входной величины х и от которого работает измерительный прибор ИП.
Преобразователи с электросиловой компенсациейПри изменении х, например при увеличении, рычаг Р1 поворачивается вокруг оси и поднимает сердечник

Слайд 86Преобразователи с электросиловой компенсацией
Функция преобразования рассмотренного устройства линейная. В некоторых

случаях, когда требуется квадратичная функция преобразования, вместо магнитоэлектрического силового элемента

обратной связи используют электромагнитный элемент, в котором вместо постоянного магнита используется электромагнит, а якорем является стальной цилиндр, перемещающийся под действием поля.
Преобразователи с электросиловой компенсациейФункция преобразования рассмотренного устройства линейная. В некоторых случаях, когда требуется квадратичная функция преобразования, вместо

Обратная связь

Если не удалось найти и скачать доклад-презентацию, Вы можете заказать его на нашем сайте. Мы постараемся найти нужный Вам материал и отправим по электронной почте. Не стесняйтесь обращаться к нам, если у вас возникли вопросы или пожелания:

Email: Нажмите что бы посмотреть 

Что такое TheSlide.ru?

Это сайт презентации, докладов, проектов в PowerPoint. Здесь удобно  хранить и делиться своими презентациями с другими пользователями.


Для правообладателей

Яндекс.Метрика