Разделы презентаций


Лекция № 8

Содержание

Система представляет собой набор элементов, соединенных между собой строго определенными связями.Структура системы – логическая схема взаимодействия элементов, определяющая работоспособность системы, или иначе, графическое отображение элементов системы, позволяющее однозначно определить состояние системы

Слайды и текст этой презентации

Слайд 1Лекция № 8
Тема: Расчёт надежности систем (4 часа)

Вопросы:
1. Надежность основной

системы
2. Системы с резервированием
2.1 Надежность систем с нагруженным резервированием
2.2 Надежность

систем с ненагруженным резервированием
2.3 Надежность систем с облегченным резервом
2.4 Надежность систем со скользящим резервированием
2.5 Мажоритарные системы (резервирование с дробной кратностью)
2.6 Надежность резервированных систем с восстановлением

КиДвТП

Лекция № 8Тема: Расчёт надежности систем (4 часа)Вопросы:1. Надежность основной системы2. Системы с резервированием2.1 Надежность систем с

Слайд 2
Система представляет собой набор элементов, соединенных между собой строго определенными

связями.
Структура системы – логическая схема взаимодействия элементов, определяющая работоспособность системы,

или иначе, графическое отображение элементов системы, позволяющее однозначно определить состояние системы (работоспособное или неработоспособное) по состоянию элементов.
Для одних и тех же систем могут быть составлены различные структурные схемы надежности в зависимости от вида отказов элементов.
Структурная схема расчета надежности, как правило, отличается от электрической схемы, а в ряде случаев может отличаться и от функциональной
Система представляет собой набор элементов, соединенных между собой строго определенными связями.Структура системы – логическая схема взаимодействия элементов,

Слайд 3
Рассмотрим параллельное соединение двух конденсаторов. Основным видом отказа здесь является

пробой конденсатора – отказ типа «короткое замыкание». Отказ схемы произойдет

при отказе любого элемента. Схема для расчета надежности будет представлять последовательное соединение двух элементов.





По структуре системы могут быть:
• без резервирования (основная система);
• с резервированием.
Рассмотрим параллельное соединение двух конденсаторов. Основным видом отказа здесь является пробой конденсатора – отказ типа «короткое замыкание».

Слайд 41 Надежность основной системы
Основные системы (ОС) являются простейшими техническими системами,

в которых отказ одного элемента приводит к отказу всей системы.


Структура ОС - последовательное соединение элементов надежности
1 Надежность основной системыОсновные системы (ОС) являются простейшими техническими системами, в которых отказ одного элемента приводит к

Слайд 51 Надежность основной системы
Работоспособность ОС обеспечивается при условии, когда все

n элементов системы находятся в работоспособном состоянии.
Поскольку события, заключающиеся в

работоспособности элементов системы, являются независимыми, то вероятность безотказной работы ОС и вероятность отказа ОС определяются соответственно

1 Надежность основной системыРаботоспособность ОС обеспечивается при условии, когда все n элементов системы находятся в работоспособном состоянии.Поскольку

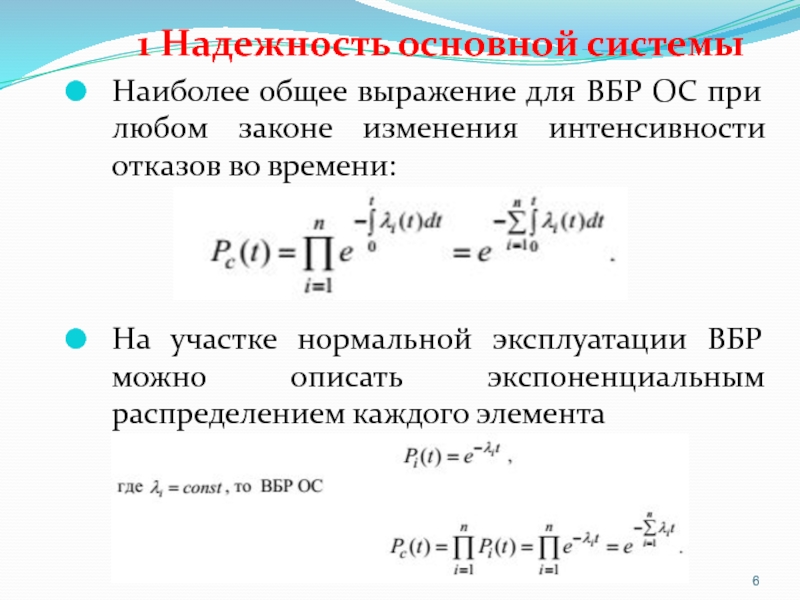
Слайд 61 Надежность основной системы
Наиболее общее выражение для ВБР ОС при

любом законе изменения интенсивности отказов во времени:



На участке нормальной эксплуатации

ВБР можно описать экспоненциальным распределением каждого элемента
1 Надежность основной системыНаиболее общее выражение для ВБР ОС при любом законе изменения интенсивности отказов во времени:На

Слайд 71 Надежность основной системы
Интенсивность отказов (ИО) ОС равна сумме ИО

элементов:

1 Надежность основной системыИнтенсивность отказов (ИО) ОС равна сумме ИО элементов:

Слайд 81 Надежность основной системы

При экспоненциальной наработке до отказа каждого из

n элементов, распределение наработки до отказа ОС также подчиняется экспоненциальному

распределению
1 Надежность основной системыПри экспоненциальной наработке до отказа каждого из n элементов, распределение наработки до отказа ОС

Слайд 91 Надежность основной системы

1 Надежность основной системы

Слайд 102 Системы с резервированием

Работоспособность систем без резервирования требует работоспособности всех

элементов системы. В сложных технических устройствах без резервирования никогда не

удается достичь высокой надежности даже, если использовать элементы с высокими показателями безотказности.
Система с резервированием – это система с избыточностью элементов, т. е. с резервными составляющими, избыточными по отношению к минимально необходимой структуре и выполняющими те же функции, что и основные элементы.
В системах с резервированием работоспособность обеспечивается до тех пор, пока для замены отказавших основных элементов в наличии имеются резервные.
2 Системы с резервированиемРаботоспособность систем без резервирования требует работоспособности всех элементов системы. В сложных технических устройствах без

Слайд 112 Системы с резервированием

Виды систем с резервированием изображены на рисунке

2 Системы с резервированиемВиды систем с резервированием изображены на рисунке

Слайд 122 Системы с резервированием

По виду резервирование подразделяют на нагруженное («горячее»,

пассивное) и ненагруженное («холодное», активное):
• нагруженное – резервные элементы функционируют

наравне с основными (постоянно включены в работу);
• ненагруженное – резервные элементы вводятся в работу только после отказа основных элементов (резервирование замещением).
При нагруженном резервировании резервные элементы расходуют свой ресурс, имеют одинаковое распределение наработок до отказа и интенсивность отказов основных и резервных элементов одинакова.
2 Системы с резервированиемПо виду резервирование подразделяют на нагруженное («горячее», пассивное) и ненагруженное («холодное», активное):• нагруженное –

Слайд 132 Системы с резервированием

При нагруженном резервировании различие между основными и

резервными элементами часто условное. Для обеспечения нормальной работы необходимо, чтобы

число работоспособных элементов не становилось меньше минимально необходимого.
Разновидностью нагруженного резервирования является резервирование с облегченным резервом, т. е. резервные элементы также находятся под нагрузкой, но меньшей, чем основные. Интенсивность отказов резервных элементов ниже, чем у основных.
2 Системы с резервированиемПри нагруженном резервировании различие между основными и резервными элементами часто условное. Для обеспечения нормальной

Слайд 142 Системы с резервированием

При ненагруженном резервировании резервные элементы не подвергаются

нагрузке, их ПН не изменяются и они не могут отказать

за время нахождения в резерве, т. е. интенсивность отказов резервных элементов λX=0.
Резервные элементы включаются в работу только после отказа основных элементов. Переключение производится вручную или автоматически (автоматически – включение резервных машин и элементов в энергетике; вручную – замена инструмента или оснастки при производстве, включение эскалаторов в метро в часы «пик» и т. д.).
Разновидностью ненагруженного резервирования является скользящее резервирование, когда один и тот же резервный элемент может быть использован для за-мены любого из элементов основной системы.
2 Системы с резервированиемПри ненагруженном резервировании резервные элементы не подвергаются нагрузке, их ПН не изменяются и они

Слайд 152 Системы с резервированием

Если рассмотреть два характерных вида резервирования -

нагруженное («горячее») и ненагруженное («холодное») то очевидно, что при равенстве

числа основных и резервных элементов ненагруженный резерв обеспечивает большую надежность.
Но это справедливо только тогда, когда перевод резервного элемента в работу происходит абсолютно надежно (т. е. ВБР переключателя должна быть равна 1,0). Выполнение этого условия связано со значительными техническими трудностями или является иногда нецелесообразным по экономическим или техническим причинам.
2 Системы с резервированиемЕсли рассмотреть два характерных вида резервирования - нагруженное («горячее») и ненагруженное («холодное») то очевидно,

Слайд 162.1 Надежность систем с нагруженным резервированием

2.1 Надежность систем с нагруженным резервированием

Слайд 172.1 Надежность систем с нагруженным резервированием
Рассмотрим систему, состоящую из одного

основного и n−1 резервных элементов.
Структура систем с нагруженным резервированием -

имеет вид параллельного соединения элементов надежности.
2.1 Надежность систем с нагруженным резервированиемРассмотрим систему, состоящую из одного основного и n−1 резервных элементов.Структура систем с

Слайд 182.1 Надежность систем с нагруженным резервированием
Переходя к системам с нагруженным

резервированием, когда резервные элементы функционируют наравне с основными, удобнее

переходить от работоспособности системы к ее отказу. А отказ системы с нагруженным резервировании происходит только при отказе всех n элементов (при условии, что отказы элементов независимы).
Для системы с экспоненциальным законом распределения наработки до отказа каждого из n элементов:
2.1 Надежность систем с нагруженным резервированиемПереходя к системам с нагруженным резервированием, когда резервные элементы функционируют наравне с

Слайд 192.1 Надежность систем с нагруженным резервированием
ВБР и ВО для системы

с нагруженным резервированием

2.1 Надежность систем с нагруженным резервированиемВБР и ВО для системы с нагруженным резервированием

Слайд 202.1 Надежность систем с нагруженным резервированием
Средняя наработка до отказа системы

при идентичных элементах

2.1 Надежность систем с нагруженным резервированиемСредняя наработка до отказа системы при идентичных элементах

Слайд 212.2 Надежность систем с ненагруженным резервированием
Рассмотрим систему, состоящую из основного

элемента (ОЭ), одного резервного (РЭ) и переключающего устройства (ПУ) подключения

резервного элемента вместо отказавшего основного ОЭ и РЭ являются невосстанавливаемыми объектами.
2.2 Надежность систем с ненагруженным резервированиемРассмотрим систему, состоящую из основного элемента (ОЭ), одного резервного (РЭ) и переключающего

Слайд 222.2 Надежность систем с ненагруженным резервированием

2.2 Надежность систем с ненагруженным резервированием

Слайд 242.3 Надежность систем с облегченным резервом
В ряде практических случаев, уместно

применять облегченный резерв, при котором:
• резервные элементы (РЭ) подключены к

цепям питания для прогрева и удержания требуемых значений параметров;
• внешние нагрузки и воздействия приводят к изменению свойств материалов, рабочих параметров и т. п. РЭ.
При этом, РЭ будут иметь некоторую интенсивность отказов λ ≠ 0.
2.3 Надежность систем с облегченным резервомВ ряде практических случаев, уместно применять облегченный резерв, при котором:• резервные элементы

Слайд 252.3 Надежность систем с облегченным резервом
Облегченный резерв – резерв, который

содержит один или несколько резервных элементов, находящихся в менее нагруженном

режиме, чем основной элемент.
Рассмотрим систему, состоящую из равнонадежных основного (ОЭ) и резервного (РЭ)элементов. Элементы невосстанавливаемые.
2.3 Надежность систем с облегченным резервомОблегченный резерв – резерв, который содержит один или несколько резервных элементов, находящихся

Слайд 262.3 Надежность систем с облегченным резервом

2.3 Надежность систем с облегченным резервом

Слайд 272.3 Надежность систем с облегченным резервом

2.3 Надежность систем с облегченным резервом

Слайд 282.4 Надежность систем со скользящим резервированием
Для резервирования систем, которые состоят

из одинаковых элементов, можно использовать небольшое число резервных элементов, подключающихся

взамен отказавших основных. Отказ системы наступает лишь в случае, когда число отказавших основных элементов превысит число резервных. Такое резервирование называется скользящим, потому что резервный элемент может быть включен взамен любого из отказавших элементов основной системы (одна резервная линия связи на три основных).
Скользящее резервирование является активным тогда, когда есть переключающее устройство, определяющее наличие отказа и включающее резервный элемент.
2.4 Надежность систем со скользящим резервированиемДля резервирования систем, которые состоят из одинаковых элементов, можно использовать небольшое число

Слайд 292.4 Надежность систем со скользящим резервированием
Структура системы со скользящим резервированием

представлена на рисунке

2.4 Надежность систем со скользящим резервированиемСтруктура системы со скользящим резервированием представлена на рисунке

Слайд 302.4 Надежность систем со скользящим резервированием

2.4 Надежность систем со скользящим резервированием

Слайд 312.5 Мажоритарные системы (резервирование с дробной кратностью)
Надо отметить, что исторически

первыми появились системы, резервированные по методу голосования – мажоритарные системы.

Такие системы содержат n одинаковых элементов, объединенных схемой голосования «k из n».
В основу мажоритарной системы положен логический анализ результатов всевозможных попарных сравнений выходных сигналов элементов. На выход мажоритарной системы передается информация y, совпадающая с выходной информацией, по крайней мере, в k из n элементов.
2.5 Мажоритарные системы (резервирование с дробной кратностью)Надо отметить, что исторически первыми появились системы, резервированные по методу голосования

Слайд 322.5 Мажоритарные системы (резервирование с дробной кратностью)

2.5 Мажоритарные системы (резервирование с дробной кратностью)

Слайд 332.5 Мажоритарные системы (резервирование с дробной кратностью)

2.5 Мажоритарные системы (резервирование с дробной кратностью)

Слайд 342.6 Надежность резервированных систем с восстановлением
Алгоритм функционирования системы, у которой

кроме отказа может еще возникнуть сбой, изображен на рисунке.
При обнаружении

сбоя система переходит к восстановлению процесса измерения и обработки информации, а при возникновении отказа к этим действиям добавляются поиск места отказа и включение резервного элемента.
2.6 Надежность резервированных систем с восстановлениемАлгоритм функционирования системы, у которой кроме отказа может еще возникнуть сбой, изображен

Слайд 352.6 Надежность резервированных систем с восстановлением

2.6 Надежность резервированных систем с восстановлением

Обратная связь

Если не удалось найти и скачать доклад-презентацию, Вы можете заказать его на нашем сайте. Мы постараемся найти нужный Вам материал и отправим по электронной почте. Не стесняйтесь обращаться к нам, если у вас возникли вопросы или пожелания:

Email: Нажмите что бы посмотреть 

Что такое TheSlide.ru?

Это сайт презентации, докладов, проектов в PowerPoint. Здесь удобно  хранить и делиться своими презентациями с другими пользователями.


Для правообладателей

Яндекс.Метрика