Разделы презентаций


Общие закономерности адсорбции из растворов на поверхности твердого тела

Общие закономерности адсорбции из растворов на поверхности твердого тела Адсорбция на границе твердое тело раствор представляет собой изменение концентрации растворенного вещества в поверхностном слое по сравнению с его концентрацией в объеме

Слайды и текст этой презентации

Слайд 1Общие закономерности адсорбции из растворов на поверхности твердого тела
Адсорбция

на границе твердое тело раствор представляет собой изменение концентрации растворенного

вещества в поверхностном слое по сравнению с его концентрацией в объеме жидкой фазы.
При этом необходимо учитывать как взаимодействие между молекулами растворителя и растворенного вещества, так и сложное строение поверхности твердого адсорбента.
Явления адсорбции из растворов на твердой поверхности разделяют на две больших группы:
а) адсорбцию нейтральных молекул;
б) адсорбция ионов (электролитов).
Общие закономерности адсорбции из растворов на поверхности твердого тела 	Адсорбция на границе твердое тело раствор представляет собой

Слайд 2Общие закономерности адсорбции из растворов на поверхности твердого тела
Адсорбция

на границе твердое тело раствор представляет собой изменение концентрации растворенного

вещества в поверхностном слое по сравнению с его концентрацией в объеме жидкой фазы.
При этом необходимо учитывать как взаимодействие между молекулами растворителя и растворенного вещества, так и сложное строение поверхности твердого адсорбента.
Явления адсорбции из растворов на твердой поверхности разделяют на две больших группы:
а) адсорбцию нейтральных молекул;
б) адсорбция ионов (электролитов).
Общие закономерности адсорбции из растворов на поверхности твердого тела 	Адсорбция на границе твердое тело раствор представляет собой

Слайд 3 Количество вещества, адсорбировавшегося из раствора на поверхности

твердого адсорбента, зависит от тех же факторов, от которых зависит

адсорбция газов: от равновесной концентрации адсорбата; температуры; природы растворителя, адсорбента и адсорбата.
Наряду с силовым полем твердой фазы необходимо учитывать межмолекулярные взаимодействия в жидкой фазе, которые во многих случаях становятся доминирующими
Количество вещества, адсорбировавшегося из раствора на поверхности твердого адсорбента, зависит от тех же факторов,

Слайд 4При рассмотрении адсорбции газов и паров на твердых адсорбентах мы

считали, что до адсорбции поверхность адсорбента была свободна от молекул

адсорбата. При адсорбции из растворов поверхность адсорбента занята молекулами растворителя и растворенного вещества. Растворенное вещество может адсорбироваться только вытесняя с поверхностного слоя молекулы растворителя.
Происходит обменная молекулярная адсорбция.
При рассмотрении адсорбции газов и паров на твердых адсорбентах мы считали, что до адсорбции поверхность адсорбента была

Слайд 5 Величина адсорбции растворенных веществ за

счет взаимодействия поверхности адсорбента с молекулами растворителя всегда меньше чем

у газов. Так у активированного угля адсорбция из раствора примерно в десять раз меньше, чем для газов.
Так как в процессе участвуют два или более адсорбирующихся компонентов адсорбция носит конкурирующий характер. Адсорбция каждого из компонентов зависит от адсорбционной способности и концентрации другого компонента: чем хуже адсорбируется один компонент, тем легче происходит адсорбция другого.
При адсорбции из растворов значительно медленнее чем, для адсорбции газов устанавливается адсорбционно – десорбционное равновесие. В частности для некоторых адсорбентов этот процесс может протекать несколько суток.
Величина адсорбции растворенных веществ за счет взаимодействия поверхности адсорбента с молекулами растворителя

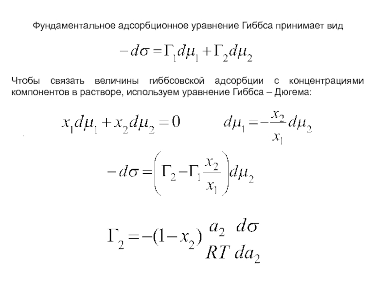
Слайд 6Фундаментальное адсорбционное уравнение Гиббса принимает вид
Чтобы связать величины гиббсовской адсорбции

с концентрациями компонентов в растворе, используем уравнение Гиббса – Дюгема:
.

Фундаментальное адсорбционное уравнение Гиббса принимает видЧтобы связать величины гиббсовской адсорбции с концентрациями компонентов в растворе, используем уравнение

Слайд 7Зависимость гиббсовской адсорбции от состава бинарного раствора

Зависимость гиббсовской адсорбции от состава бинарного раствора

Слайд 8 Если компоненты бинарного раствора имеют

близкие значения поверхностной активности, то возможно изменение знака величины гиббсовской

адсорбции с изменением состава раствора, что соответствует пересечению изотермы адсорбции с
осью составов.
Точка пересечения отвечает такому состоянию системы при котором, составы раствора и поверхностного слоя одинаковы. Это значит, что компоненты раствора не могут быть разделены с помощью данного адсорбента. Такое явление получило название адсорбционной азеотропии
Если компоненты бинарного раствора имеют близкие значения поверхностной активности, то возможно изменение

Слайд 9Правило уравнивания полярностей Ребиндера: «Процесс адсорбции идет в сторону выравнивания

полярностей фаз и тем сильнее, чем больше первоначальная разность полярностей»

В соответствии с этим правилом полярные гидрофиль-
ные поверхности адсорбируют ПАВ из неполярных и слабо полярных жидкостей. Неполярные сорбенты, такие как уголь или некоторые полимерные материалы, наоборот, хорошо адсорбируют ПАВ из полярных жидкостей
Правило уравнивания полярностей Ребиндера: «Процесс адсорбции идет в сторону выравнивания полярностей фаз и тем сильнее, чем больше

Слайд 12Пётр Алекса́ндрович Ре́биндер 
(3 октября 1898, Санкт-Петербург — 12 июля 1972,Москва) — советский физико-химик, академик АН СССР (1946), Герой Социалистического

Труда (1968).
Родился 3 октября 1898 года в Санкт-Петербурге. Отец Александр Михайлович Ребиндер. Мать Анна

Петровна Ребиндер, урожденная Халютина. В 1924 году он окончил физико-математический факультет МГУ. С 1929 года профессор Московского педагогического института имени К. Либкнехта. 1 февраля 1933 года Пётр Александрович был избран членом-корреспондентом АН СССР по Отделению математических и естественных наук. С1934 по 1972 год возглавлял созданные им лабораторию, затем отдел дисперсных систем Коллоидо-электрохимического института (с 1945 года Институт физической химии) АН СССР (ИФХАН). В 1942 году он одновременно был назначен заведующим кафедрой коллоидной химии МГУ. 30 ноября 1946 года П. А. Ребиндер был избран академиком АН СССР по Отделению химических наук (физическая и коллоидная химия).
Пётр Алекса́ндрович Ре́биндер (3 октября 1898, Санкт-Петербург — 12 июля 1972,Москва) — советский физико-химик, академик АН СССР (1946), Герой Социалистического Труда (1968). Родился 3 октября 1898 года в Санкт-Петербурге. Отец Александр Михайлович

Обратная связь

Если не удалось найти и скачать доклад-презентацию, Вы можете заказать его на нашем сайте. Мы постараемся найти нужный Вам материал и отправим по электронной почте. Не стесняйтесь обращаться к нам, если у вас возникли вопросы или пожелания:

Email: Нажмите что бы посмотреть 

Что такое TheSlide.ru?

Это сайт презентации, докладов, проектов в PowerPoint. Здесь удобно  хранить и делиться своими презентациями с другими пользователями.


Для правообладателей

Яндекс.Метрика