Разделы презентаций


Основные макроэкономические показатели

Содержание

Валовой внутренний продукт и система национальных счетов Для понимания предмета исследования в макроэкономическом анализе следует различать народохозяйственное (национальное) счетоводство и макроэкономику в собственном смысле этого слова. В рамках национального счетоводства определяются

Слайды и текст этой презентации

Слайд 1Основные макроэкономические показатели
Валовой внутренний продукт и другие показатели системы

национальных счетов
Основные макроэкономические тождества.
Номинальные и реальные показатели. Индексы

цен
Проблемы оценки благосостояния нации
Основные макроэкономические показатели Валовой внутренний продукт и другие показатели системы национальных счетов Основные макроэкономические тождества. Номинальные и

Слайд 2Валовой внутренний продукт и система национальных счетов
Для понимания предмета

исследования в макроэкономическом анализе следует различать народохозяйственное (национальное) счетоводство и

макроэкономику в собственном смысле этого слова. В рамках национального счетоводства определяются значения макроэкономических параметров прошедшего периода с целью получения информации о том. Как экономика функционировала и каковы достигнутые результаты. На основе этих данных вырабатывается экономическая политика, проводится сравнительный анализ экономических потенциалов различных стран. Корректируются макроэкономические концепции и разрабатываются новые. Собственно макроэкономика представляет собой прогнозное моделирование экономических явлений и процессов на основе определенных теоретических концепций. Цель этого анализа определить, какие факторы и каким образом влияют на будущие значения макроэкономических параметров.


Валовой внутренний продукт и система национальных счетов Для понимания предмета исследования в макроэкономическом анализе следует различать народохозяйственное

Слайд 3Валовой внутренний продукт и система национальных счетов
Практическое исчисление макроэкономических показателей

осуществляется посредством системы национальных счетов (н/х бухгалтерии). СНС основана на

модели н/х кругооборота, в которой процесс функционирования национальной экономики изображается в виде замкнутых денежных потоков возникающих между макроэкономическими субъектами в ходе производства, распределения и потребления материальных благ.

Валовой внутренний продукт и система национальных счетовПрактическое исчисление макроэкономических показателей осуществляется посредством системы национальных счетов (н/х бухгалтерии).

Слайд 4Валовой внутренний продукт и система национальных счетов
Источниками сведений для системы

национальных счетов может быть статистика розничных продаж, выборочные обследования различных

отраслей промышленности, счета фирм о прибылях и убытках, налоговые декларации о подоходном налоге граждан и другие источники

Валовой внутренний продукт и система национальных счетовИсточниками сведений для системы национальных счетов может быть статистика розничных продаж,

Слайд 5Валовой внутренний продукт и система национальных счетов
Важнейшим показателем СНС является

валовой внутренний продукт. ВВП представляет собой суммарную рыночную оценку текущего

производства конечных товаров и услуг, произведенных в границах страны за определенный период времени (обычно за год).
ВВП является внутренним продуктом, так как производится резидентами данной страны. Экономический субъект является резидентом данной страны, если он имеет центр экономических интересов на ее экономической территории. На практике для установления центра экономических интересов достаточно признака ведения субъектом экономической деятельности в течение одного года.
В макроэкономической науке принято выделять три метода исчисления ВВП: производственный, суммирования расходов и суммирования доходов. Использование любого из методов дает в итоге одинаковую величину ВВП.

Валовой внутренний продукт и система национальных счетовВажнейшим показателем СНС является валовой внутренний продукт. ВВП представляет собой суммарную

Слайд 6• Производственный метод (суммирования добавленной стоимости)
При подсчете ВВП производственным методом

суммируется стоимость, добавленная на каждой стадии производства конечного продукта. Добавленная

стоимость – это разность между стоимостью произведенных товаров и услуг (валовым выпуском) и стоимостью товаров и услуг полностью потребленных в процессе производства (промежуточным потреблением).
Конечные товары и услуги – это товары и услуги , предназначенные для конечного потребления, накопления и экспорта в отличие от промежуточных товаров и услуг (сырья, материалов и услуг, используемых в качестве затрат на производство), которые поступают в дальнейшую переработку. Деление благ на конечные и промежуточные определяется их функциональным назначением
Метод добавленной стоимости позволяет избегать повторного счета при исчислении годового объема ВВП. Для экономики в целом сумма всей добавленной стоимости должна быть равна стоимости конечных товаров и услуг.

• Производственный метод  (суммирования добавленной стоимости)При подсчете ВВП производственным методом суммируется стоимость, добавленная на каждой стадии

Слайд 7Расчет ВВП по расходам (метод конечного использования)
ВВП рассчитанный по

расходам представляет собой сумму расходов экономических агентов на все конечные

товары и услуги (совокупный спрос) и включает:
С - личное потребление, или потребительские расходы домашних хозяйств;
I - валовые внутренние частные инвестиции.
G - государственное потребление, или государственные закупки товаров и услуг. В состав этого показателя не входят государственные трансферты (различные виды социальной помощи), которые являются результатом перераспределения.
NX - экспорт (минус импорт) товаров и услуг, т.е. чистый экспорт.
ВВП = C + I + G + NX
Расчет ВВП по расходам  (метод конечного использования) ВВП рассчитанный по расходам представляет собой сумму расходов экономических

Слайд 8I - валовые внутренние частные инвестиции. Валовые инвестиции - это

чистые инвестиции плюс амортизация. Чистые инвестиции — это прирост запаса

инвестиционных товаров (капитальных благ). Амортизация – это отчисления на восстановление изношенного капитала. Принято выделять три вида инвестиций:
1. инвестиции в жилищное строительство (которые делают строительные фирмы, а оплачивают домашние хозяйства);
2. инвестиции в основной капитал (станки, машины, оборудование, строительство зданий);
3. инвестиции в товарно-материальные запасы (запасы сырья, материалов, незавершенное производство, запасы готовой, но еще не проданной продукции)

I - валовые внутренние частные инвестиции. Валовые инвестиции - это чистые инвестиции плюс амортизация. Чистые инвестиции —

Слайд 9Расчет ВВП по доходам (распределительный метод)
При этом методе расчета ВВП рассматривается

как сумма доходов собственников экономических ресурсов (факторов производства): оплата труда

наемных работников, прибыль, процент, рентные платежи. Кроме факторных доходов в ВВП, подсчитываемом распределительным методом, учитывают еще два элемента (включаемые в цену любого товара или услуги и , соответственно, в величину ВВП): амортизацию и косвенные налоги.

ВВП = Зарплата + Процент + Рента + Прибыль + Амортизация + Косвенные налоги

Данный метод расчета ВВП может рассматриваться как контрольный, поскольку он рассчитывается на основе иных источников (например, налоговых деклараций), нежели производственный метод и метод суммирования расходов.
Концептуально метод суммирования доходов совпадает с производственным методом, так как добавленная стоимость — это то, что фирма оплачивает в виде доходов владельцам факторов производства. Следовательно, сумма всех добавленных стоимостей должна быть равна сумме всех доходов.
Расчет ВВП по доходам (распределительный метод)При этом методе расчета ВВП рассматривается как сумма доходов собственников экономических ресурсов

Слайд 10Расчет ВВП по доходам (распределительный метод)
Данный метод расчета ВВП может

рассматриваться как контрольный, поскольку он рассчитывается на основе иных источников

(например, налоговых деклараций), нежели производственный метод и метод суммирования расходов.
Концептуально метод суммирования доходов совпадает с производственным методом, так как добавленная стоимость — это то, что фирма оплачивает в виде доходов владельцам факторов производства. Следовательно, сумма всех добавленных стоимостей должна быть равна сумме всех доходов.

Расчет ВВП по доходам (распределительный метод)Данный метод расчета ВВП может рассматриваться как контрольный, поскольку он рассчитывается на

Слайд 11Другие показатели дохода и продукта
Валовой национальный доход – сумма первичных

доходов полученных резидентами данной страны в связи с их участием

в производстве как ВВП данной страны , так и ВВП других стран.
ВНД = ВВП + Сальдо первичных доходов из-за границы
Сальдо первичных доходов из-за границы – это разница между доходами резидентов данной страны, полученными из-за границы, и доходами нерезидентов, переданными за границу из данной страны.


Другие показатели дохода и продуктаВаловой национальный доход – сумма первичных доходов полученных резидентами данной страны в связи

Слайд 12Другие показатели дохода и продукта
Чистый внутренний продукт – это часть

ВВП, которая остается за вычетом амортизационных отчислений

ЧВП = ВВП – А
Амортизация – это стоимость потребленного капитала.

Другие показатели дохода и продуктаЧистый внутренний продукт – это часть ВВП, которая остается за вычетом амортизационных отчислений

Слайд 13Другие показатели дохода и продукта
Чистый национальный доход - это часть

ВНД, которая остается за вычетом амортизационных отчислений

ЧНД = ВНД – А

Другие показатели дохода и продуктаЧистый национальный доход - это часть ВНД, которая остается за вычетом амортизационных отчислений

Слайд 14Другие показатели дохода и продукта
Личный доход – это величина денежного

дохода, полученного собственниками факторов производства (домашними хозяйствами)

ЛД = ЧНД – взносы на социальное страхование – косвенные налоги – нераспределенная прибыль корпораций – налог на прибыль корпораций + трансферты + личные процентные доходы + проценты по государственному долгу.
Личный располагаемый доход – это величина денежного дохода, которой домашние хозяйства могут свободно распоряжаться.
РЛД = ЛД – прямые индивидуальные налоги.


Другие показатели дохода и продуктаЛичный доход – это величина денежного дохода, полученного собственниками факторов производства (домашними хозяйствами)

Слайд 15Основные макроэкономические тождества
Основное макроэкономическое тождество отражает равенство доходов и расходов:

Y = C + I

+ G + Xn
Тождество сбережений и инвестиций для закрытой экономики без государственного сектора:
Расходы на ВВП = Потребление + Инвестиции
Доход или ВВП по доходам = Сбережение + Потребление
Поскольку расходы на ВВП и доходы полученные в результате производства ВВП, равны, то
C + I = S + C, или S = I







Основные макроэкономические тождестваОсновное макроэкономическое тождество отражает равенство доходов и расходов:      Y =

Слайд 16Основные макроэкономические тождества
Тождество сбережений и инвестиций для открытой экономики с

государственным сектором.
Совокупные сбережения делятся

на частные, государственные и сбережения остального мира:
S = Sp + Sg + Sr
Sp = (Y + TR + N –T) – C
Y - доходы, TR - трансферты, N - проценты по государственному долгу, Т - налоги, С – потребление
Sg = (T – TR – N) – G
Положительная величина государственных сбережений составляет бюджетный излишек, отрицательная свидетельствует о наличии бюджетного дефицита (BD):
BD = -Sg
Сбережения внешнего мира равны доходу, который внешний мир получает за счет нашего импорта за вычетом затрат на наш экспорт.
Sr = Im – X, Sr = -Xn
Равенство сбережений и инвестиций выполняется для экономики в целом, но не обязательно для каждого из секторов.
Sp + Sg + Sr = (Y + TR + N –T) – C + (T – TR – N) – G + (-Xn)
Sp + Sg + Sr = Y – C – G – Xn S = I

Основные макроэкономические тождестваТождество сбережений и инвестиций для открытой экономики с государственным сектором.

Слайд 17Основные макроэкономические тождества
Тождество госбюджета. Государственные сбережения могут быть использованы либо

на покрытие госдолга, либо для сокращения денежной массы:

Sg = - ( ∆M + ∆B )
∆M - изменение денежной массы; ∆B – изменение суммы выпущенных государственных облигаций
Если сбережения отрицательны существует дефицит госбюджета. Дефицит может быть профинансирован двумя способами: дополнительной денежной эмиссией или выпуском государственных облигаций:
BD = -Sg BD = ∆M + ∆B

Основные макроэкономические тождестваТождество госбюджета. Государственные сбережения могут быть использованы либо на покрытие госдолга, либо для сокращения денежной

Слайд 18Номинальные и реальные показатели
Номинальный ВВП – это стоимостной объем выпуска

всех конечных товаров и услуг, произведенных экономикой страны, выраженный в

фактически сложившихся ценах (т.е. в ценах текущего года).
Реальный ВВП – это стоимостной объем выпуска всех конечных товаров и услуг, произведенных экономикой страны, выраженный в неизменных ценах (т.е. в ценах базового года).

Реальный ВВП = Номинальный ВВП / Индекс цен


Номинальные и реальные показателиНоминальный ВВП – это стоимостной объем выпуска всех конечных товаров и услуг, произведенных экономикой

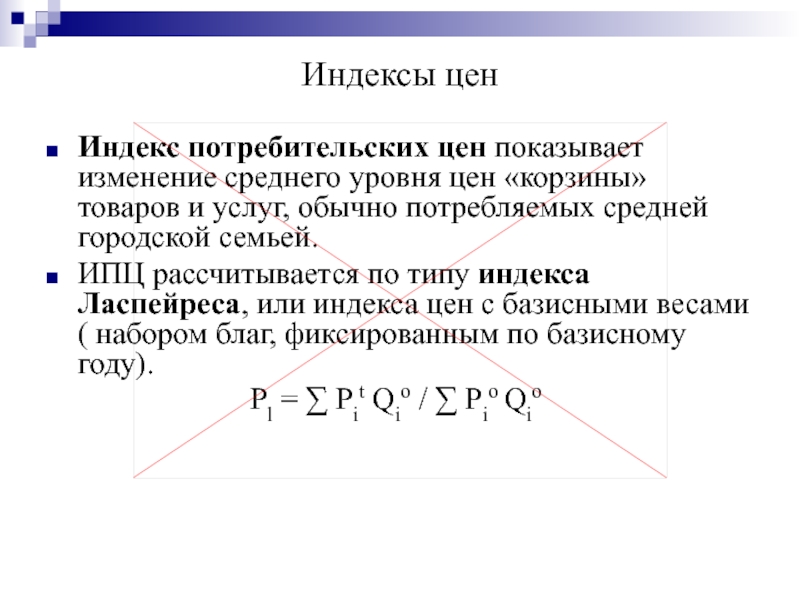
Слайд 19Индексы цен
Индекс потребительских цен показывает изменение среднего уровня цен «корзины»

товаров и услуг, обычно потребляемых средней городской семьей.
ИПЦ рассчитывается по

типу индекса Ласпейреса, или индекса цен с базисными весами ( набором благ, фиксированным по базисному году).
Pl = ∑ Pit Qio / ∑ Pio Qio


Индексы ценИндекс потребительских цен показывает изменение среднего уровня цен «корзины» товаров и услуг, обычно потребляемых средней городской

Слайд 20Индексы цен
Дефлятор ВВП равен отношению номинального ВВП к реальному в

текущем периоде.
Дефлятор ВВП рассчитывается по типу индекса Пааше:

Pp = ∑ Pit Qit / ∑ Pio Qit

Индексы ценДефлятор ВВП равен отношению номинального ВВП к реальному в текущем периоде. Дефлятор ВВП рассчитывается по типу

Слайд 21Индексы цен
Индекс Ласпейреса не учитывает изменения в структуре весов в

текущем периоде по сравнению с базисным, что приводит к завышению

роста стоимости жизни при использовании этого индекса. В отличие от индекса Ласпейреса индекс Пааше несколько занижает рост уровня цен в экономике, поскольку также не учитывает динамику структуры весов, фиксируя ее уже в текущем периоде. Индекс Фишера отчасти устраняет недостатки этих двух индексов.


Индексы ценИндекс Ласпейреса не учитывает изменения в структуре весов в текущем периоде по сравнению с базисным, что

Слайд 22Особенности подсчета показателей дохода и продукта
Проблема учета ненаблюдаемой экономики. Ненаблюдаемая

экономика как совокупность явлений не регистрируемых государственными системами сбора информации

включает 5 областей:
Теневое производство
Незаконное производство
Производство в неформальном секторе
Производство домашних хозяйств для собственного использования
Производство неучтенное в следствие недостатков в программе сбора данных.

Показатели дохода и продукта не учитывают потерь общества от загрязнения окружающей среды.


Особенности подсчета показателей дохода и продуктаПроблема учета ненаблюдаемой экономики. Ненаблюдаемая экономика как совокупность явлений не регистрируемых государственными

Обратная связь

Если не удалось найти и скачать доклад-презентацию, Вы можете заказать его на нашем сайте. Мы постараемся найти нужный Вам материал и отправим по электронной почте. Не стесняйтесь обращаться к нам, если у вас возникли вопросы или пожелания:

Email: Нажмите что бы посмотреть 

Что такое TheSlide.ru?

Это сайт презентации, докладов, проектов в PowerPoint. Здесь удобно  хранить и делиться своими презентациями с другими пользователями.


Для правообладателей

Яндекс.Метрика