Разделы презентаций


Полезный задачник по химии Авторы: 9 класс Кузнецов Арсений, Шумилин Артём,

Содержание

Проблема. Предлагаемые в учебнике задачи сухие, не интересные, не связанные с жизнью. Цель. Показать роль химии в жизни человека. Задачи. Найти интересный материал, который можно использовать для составления задач для 8

Слайды и текст этой презентации

Слайд 1Полезный задачник по химии
Авторы: 9 класс
Кузнецов Арсений, Шумилин Артём, Дмитриев

Дмитрий.
Руководитель проекта: учитель химии Филипповская Е.Е.
2019– 2020 учебный год

Полезный задачник по химии Авторы: 9 классКузнецов Арсений, Шумилин Артём, Дмитриев Дмитрий. Руководитель проекта: учитель химии Филипповская

Слайд 2Проблема.
Предлагаемые в учебнике задачи сухие, не интересные, не
связанные

с жизнью.

Цель.
Показать роль химии в жизни человека.



Задачи.
Найти интересный материал, который можно использовать для
составления задач для 8 и 9 классов. А также привлечение материала по
другим дисциплинам.

Проблема. Предлагаемые в учебнике задачи сухие, не интересные, не связанные с жизнью. Цель. Показать роль химии в

Слайд 3Этапы реализации с содержанием деятельности.
Этап 1 Обучение умению создавать задачи. Изучение

отношения старшеклассников к задачам по химии и их решению.
Этап

2 Создание задач в групповой работе. Поиск интересного практического материала для составления задач.
Этап 3 Создание проекта сборника задач. Оформление издания.

Этапы реализации с содержанием деятельности.  Этап 1 Обучение умению создавать задачи. Изучение отношения старшеклассников к задачам

Слайд 4


Ожидаемый результат:
Создание задачника.

Критерии результативности: Информативность, расширяющая кругозор.


Ожидаемый результат: Создание задачника. Критерии результативности: Информативность, расширяющая кругозор.

Слайд 5
Методы отслеживания результативности:
Сбор отзывов от учащихся, которые решали придуманные задачи.

Форма

презентации и отчётности:
Применение задач на уроках.

Материальные ресурсы:
Печать, издание.


Методы отслеживания результативности:Сбор отзывов от учащихся, которые решали придуманные задачи.Форма презентации и отчётности: Применение задач на уроках.

Слайд 6Оглавление задачника

Вычисления массовой доли элементов. 
Вычисления массовой доли вещества в растворе. 
Задачи

на примеси. 
Расчёты по уравнениям. 
Расчёты по термохимическим уравнениям. 
Вычисления доли выхода продукта

реакции от теоретически возможного. 

Оглавление задачника Вычисления массовой доли элементов. Вычисления массовой доли вещества в растворе. Задачи на примеси. Расчёты по уравнениям. Расчёты по термохимическим

Слайд 7Примеры задач, которые будут в нашем задачнике

Примеры задач, которые будут в нашем задачнике

Слайд 8Вычисления массовой доли элементов. 
Всё сельское хозяйство держится на трёх китах:

азот, калий, фосфор.
Азот важен для растений. Этот элемент нужен растениям

для питания, образования хлорофилла, продления цветения, а также положительно влияет на рост листьев и стеблей, т.е. увеличивает массу растений.
Аммиачная селитра  –  NH4NO3
Жидкий безводный аммиак  –  NH3
Калиевая селитра  –  KNO3
Карбамид (мочевина)  –  (NH2)2CO

Вычислите, сколько % азота содержится в каждом удобрении и определите самое полезное соединение для растений.

Вычисления массовой доли элементов.  Всё сельское хозяйство держится на трёх китах: азот, калий, фосфор. Азот важен для

Слайд 9Для этого воспользуемся формулой нахождения массовой доли элемента:
 

Для этого воспользуемся формулой нахождения массовой доли элемента:  

Слайд 10Соединения калия – важнейший биогенный элемент, и потому применяется в

качестве удобрений.
Калий крайне полезен в сельском хозяйстве: он повышает морозостойкость

и устойчивость растений к различным заболеваниям, способствует накоплению углеводов в клетках растений, повышает содержание сахаров в корнеплодах. Его наличие способствует сохранению структур мембран хлоропластов растений, в которых происходит фотосинтез.




Мы решили выяснить, какое удобрение больше всего подходит для растений:
∙ Хлористый калий – KCl
∙ Сульфат калия –
∙ Поташ -
∙ Сильвинит – KCl x NaCl



 

Соединения калия – важнейший биогенный элемент, и потому применяется в качестве удобрений.Калий крайне полезен в сельском хозяйстве:

Слайд 11Для этого нам нужно вычислить процентное содержание калия в каждом

удобрении по формуле:







После вычислений мы пришли к выводу,

что именно поташ является самым выгодным по содержанию калия удобрением.



 

Для этого нам нужно вычислить процентное содержание калия в каждом удобрении по формуле:  После вычислений мы

Слайд 12Фосфор – удивительно полезный для растений элемент. Он ускоряет развитие

организма, стимулирует цветение и плодоношение, благоприятствует интенсивному росту корневой системы




Какое из ниже перечисленных фосфорных удобрений содержит больше этого элемента в процентном содержании?
Двойной суперфосфат -
Простой суперфосфат –
Преципитат –
Фосфоритная мука -

Фосфор – удивительно полезный для растений элемент. Он ускоряет развитие организма, стимулирует цветение и плодоношение, благоприятствует интенсивному

Слайд 13Для этого мы используем формулу массовой доли элемента в веществе:








Из этих расчётов мы получаем, что двойной суперфосфат -

наиболее выгодное для растений фосфорное удобрение.

 

Для этого мы используем формулу массовой доли элемента в веществе:  Из этих расчётов мы получаем, что

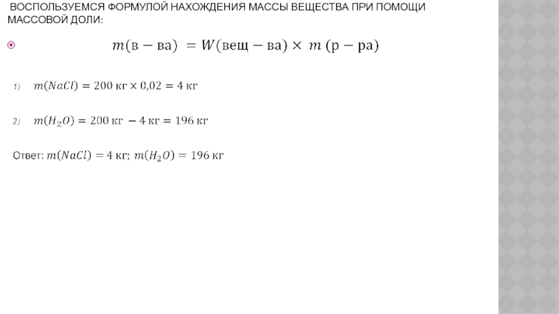
Слайд 14Вычисления массовой доли вещества в растворе.

Одно из распространённых средств

лечения при нервной истощённости, повышенной возбудимости, аллергии – это теплые

водно-солевые ванны, содержащие 1-3% хлорида натрия.

Рассчитайте, сколько воды и поваренной соли NaCl нужно взять, чтобы приготовить 200 кг 2% раствора

Вычисления массовой доли вещества в растворе. Одно из распространённых средств лечения при нервной истощённости, повышенной возбудимости, аллергии

Слайд 15 Воспользуемся формулой нахождения массы вещества при помощи массовой доли:
 

Воспользуемся формулой нахождения массы вещества при помощи массовой доли: 

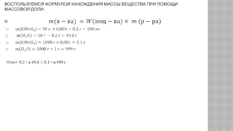
Слайд 16 

Рассчитайте массу марганцовки и воды, требующиеся для приготовления

50 г 0,4% раствора;
1000 г 0,1% раствора

  Рассчитайте массу марганцовки и воды, требующиеся для приготовления  50 г 0,4% раствора; 1000 г 0,1%

Слайд 17Воспользуемся формулой нахождения массы вещества при помощи массовой доли:
 

Воспользуемся формулой нахождения массы вещества при помощи массовой доли: 

Слайд 19Расчет по термохимическим реакциям
Задача 1
Найдите количество вещества, выделившееся при горении

13г ацетилена
Получение и Применение ацетилена:
Ацетилен — органическое соединение, непредельный

углеводород C2H2. Имеет тройную связь между атомами углерода, принадлежит к классу алкинов. При нормальных условиях — бесцветный, очень горючий газ
В лаборатории, а также в газосварочном оборудовании, ацетилен получают действием воды на карбид кальция. (Ф. Вёлер, 1862 год)
а также при дегидрировании двух молекул метана при температуре свыше 1400 °C
Расчет по термохимическим реакциямЗадача 1Найдите количество вещества, выделившееся при горении 13г ацетилена Получение и Применение ацетилена:Ацетилен —

Слайд 20Дано: Pешение:
m(С2Н2)=14г Составим уравнение
Найти: 0,05

моль

X Кдж
Q=? 2C2H2 + 5O2 = 4CO2 +2H2O +2610 кДж
2 моль 1 моль

1) n(C2H2)=m:M=13:26=0,5 (моль)
2) 0,5:2-X:2610
2X - 0,5 x 2610
X=1305:2=652,5 кДж

Ответ: Q=652,5 кДж


Дано:   Pешение:m(С2Н2)=14г Составим уравнение Найти:   0,05 моль

Слайд 21 Задача 2
Найдите количество теплоты при горении 93 г фосфора,

если выделится 3010 кДж
Получение и Применение фосфора :
Существует несколько видов

фосфора: красный, белый, желтый, черный, металлический,
Фосфор получают из апатитов или фосфоритов в результате взаимодействия с коксом и кремнезёмом при температуре около 1600 °С
Фосфор является важнейшим биогенным элементом и в то же время находит очень широкое применение в промышленности. Красный фосфор применяют в производстве спичек. Его вместе с тонко измельчённым стеклом и клеем наносят на боковую поверхность коробки. При трении спичечной головки, в состав которой входят хлорат калия и сера, происходит воспламенение.
Задача 2Найдите количество теплоты при горении 93 г фосфора, если выделится 3010 кДжПолучение и Применение фосфора

Слайд 22Дано: Решение:
m(P)=93г 3 моль

X моль
Найти: 4P + 5O2 = 2P2O5 + 3010 кДж
Q=? 4 моль
1) n=m:M=93:31=3 (моль)
3:4=X:3010:
4X=3 x 3010
X= (2 x 3010):4+2257,5 кДж
Ответ: Q=2257,5 кДж


Дано:    Решение:m(P)=93г  3 моль

Слайд 23Вычисления доли выхода продукта реакции от теоретически возможного
Задача 1
В результате

взаимодействия 44,8л оксида азота (IV) с водой и кислородом получили

100г азотной кислоты. Определите выход кислоты (В %) от теоретического
Получение и применение азотной кислоты:
Современный способ её производства основан на каталитическом окислении синтетического аммиака на платино-родиевых катализаторах (процесс Оствальда) до смеси оксидов азота (нитрозных газов), с дальнейшим поглощением их водой
в производстве минеральных удобрений;
в военной промышленности (дымящая — в производстве взрывчатых веществ, как окислитель ракетного топлива, разбавленная — в синтезе различных веществ, в том числе отравляющих);



Вычисления доли выхода продукта реакции от теоретически возможногоЗадача 1В результате взаимодействия 44,8л оксида азота (IV) с водой

Слайд 24Дано: Решение:
m(NH4NO3)=200г Составим уравнение:
m(HNO3)=252г

NH3+HNO3=NH4+NO3
Найти: 1) n=m:M=252:63=4(моль)


Wвыхода=? 2) n=(NHO3)=n(NH4NO3)=4(моль)
3) m=M*n; m(NH4NO3)=80*4=240г
Для последних вычислений воспользуемся формулой
Wвыхода=(mпракт*100%):mтеор
Wвыхода=(300*100):240=83,34%
Ответ: Wвыхода=83,34%



Дано:     Решение:m(NH4NO3)=200г  Составим уравнение:m(HNO3)=252г    NH3+HNO3=NH4+NO3  Найти:

Слайд 25Задача 2
При взаимодействии 36г водорода с азотом был получен NH3=136г.

Определите массовую долю выхода продукта
Получение применение водорода :
Основную часть водорода

получают из природного газа
Водород сегодня применяется во многих областях. Структура мирового потребления водорода представлена в следующей таблице

и много где еще

Задача 2При взаимодействии 36г водорода с азотом был получен NH3=136г. Определите массовую долю выхода продуктаПолучение применение водорода

Слайд 26Дано: Решение:
m(H2)=36г

3H2+N2=2NH3
m(NH3)=136г 1) n(H2)=m=36:2=18 моль
Найти:

X*3=18*2
Wвыхода=? 3X=36
X=12 моль
m(NH3)=12*17=204г
M(NH3)=14+3=17г/моль
Wвыхода(NH3)=(136:204)*100=66%
Ответ: Wвыхода(NH3)=66%


Дано:       Решение: m(H2)=36г    3H2+N2=2NH3m(NH3)=136г 1) n(H2)=m=36:2=18 мольНайти:

Слайд 27Нахождение массовой доли выхода продукта

Аммиа́к (нитрид водорода) — химическое cоединение

азота и водорода с формулой NH3, при нормальных условиях —

бесцветный газ с резким характерным запахом.
Аммиак относится к числу важнейших продуктов химической промышленности, ежегодное его мировое производство превышает 180 млн тонн.
Жидкий аммиак используют в качестве растворителя, как удобрение и для получения азотных удобрений. В холодильной технике используется в качестве холодильного агента.
Задача 1
При пропускании аммиака (NH3) через 252г азотной кислоты (HNO3), получим 200г нитрата аммония (NH4NO3). Определите массовую долю выхода соли от теоретически возможного.
Нахождение массовой доли выхода продуктаАммиа́к (нитрид водорода) — химическое cоединение азота и водорода с формулой NH3, при

Слайд 28Для решения задачи воспользуемся формулой нахождения массовой доли выхода продукта
Wвыхода=mпракт.*100%
 

              mтеорет.

Составим уравнение химической реакции:
NH3+HNO3NH4NO3



Дано:
m(NH4NO3)=200г
m(HNO3)=252г
Найти:
Wвыхода=?

1)n=m ; n(HNO3)=252 =4(моль)
M 63
2) n(HNO3)=n((NH4NO3);n((NH4NO3)=4(моль)
3) m=M*n; m(NH4NO3)=80*4= 240(г)
4)Wвыхода=mпракт.*100% ; wвыхода=300*100%=83,34%
mтеор. 240
Ответ:W(выхода)=83,34%


Для решения задачи воспользуемся формулой нахождения массовой доли выхода продуктаWвыхода=mпракт.*100%               

Обратная связь

Если не удалось найти и скачать доклад-презентацию, Вы можете заказать его на нашем сайте. Мы постараемся найти нужный Вам материал и отправим по электронной почте. Не стесняйтесь обращаться к нам, если у вас возникли вопросы или пожелания:

Email: Нажмите что бы посмотреть 

Что такое TheSlide.ru?

Это сайт презентации, докладов, проектов в PowerPoint. Здесь удобно  хранить и делиться своими презентациями с другими пользователями.


Для правообладателей

Яндекс.Метрика