Разделы презентаций


Самостоятельная работа

Содержание

Цель: Получить навыки проектирования локальных сетей Задачи:М И Н И С Т Е Р С Т В О О Б Р А З О В А Н И Я

Слайды и текст этой презентации

Слайд 1Самостоятельная работа
____Косников Вячеслав Алексеевич__________
(ФИО преподавателя)

___________kosnikov50@mail.ru_______________
(Электронная почта преподавателя )

М И

Н И С Т Е Р С Т В О

О Б Р А З О В А Н И Я И Н А У К И Р Е С П У Б Л И К И К А З А Х С Т А Н
КАЗАХСКИЙ НАЦИОНАЛЬНЫЙ ТЕХНИЧЕСКИЙ УНИВЕРСИТЕТ имени К.И. САТПАЕВА
ИНСТИТУТ ДИСТАНЦИОННОГО ОБРАЗОВАНИЯ

Информационные технологии (кафедра) ______________ Компьютерные сети______________ (дисциплина)

Тема:_Разработка проекта локальной сети для предприятий и организаций малого и среднего бизнеса _________________________________

1 академический час

Самостоятельная работа ____Косников Вячеслав Алексеевич__________(ФИО преподавателя)___________kosnikov50@mail.ru_______________(Электронная почта преподавателя )М И Н И С Т Е Р С

Слайд 2Цель: Получить навыки проектирования локальных сетей
Задачи:
М И Н И С

Т Е Р С Т В О О

Б Р А З О В А Н И Я И Н А У К И Р Е С П У Б Л И К И К А З А Х С Т А Н
КАЗАХСКИЙ НАЦИОНАЛЬНЫЙ ТЕХНИЧЕСКИЙ УНИВЕРСИТЕТ имени К.И. САТПАЕВА
ИНСТИТУТ ДИСТАНЦИОННОГО ОБРАЗОВАНИЯ

Постановка задачи;
Описание организационной структуры;
Выбор сетевой технологии и технологии доступа в интернет;
Физическая и логическая топологии сети;
Составление плана размещения компьютеров;
Описание кабельной системы сети ;
Обоснование выбора конфигурации системы сервера ;
Обоснование выбора конфигурации рабочей станции ;
Выбор коммуникационного оборудования сети ;
Обоснование выбора программного обеспечения сети ;
Составление спецификации аппаратных средств;
Расчет затрат на коммуникационное оборудование;
Составление спецификации программного обеспечения ;
Расчет затрат на программное обеспечение ;
Оформление отчета.

Цель: Получить навыки проектирования локальных сетей Задачи:М И Н И С Т Е Р С Т В

Слайд 3
М И Н И С Т Е Р С Т

В О О Б Р А З О

В А Н И Я И Н А У К И Р Е С П У Б Л И К И К А З А Х С Т А Н
КАЗАХСКИЙ НАЦИОНАЛЬНЫЙ ТЕХНИЧЕСКИЙ УНИВЕРСИТЕТ имени К.И. САТПАЕВА
ИНСТИТУТ ДИСТАНЦИОННОГО ОБРАЗОВАНИЯ

Количество подключаемых компьютеров равно последним двум цифрам зачетной книжки. Если последнее число меньше либо равно 9, то цифру умножить на 5 (если 00-50, 01-40, 02-30). Площадь необходимых помещений выбирается из расчета 6 м 2 на 1 компьютер. Организационную структуру предприятия и распределение компьютеров по помещениям выбрать самостоятельно. Наличие удаленных компьютеров и расстояние равно последняя цифра, умноженная на 20 в метрах.

Исходные данные проекта:

М И Н И С Т Е Р С Т В О   О Б

Слайд 4Основные задачи
Основные задачи, решаемые организацией, соответствуют всем цифрам зачетной книжки:
0

– работа с Интернет;
1 – создание документов и проведение расчетов;
2

– работа с базами данных в клиент-серверной технологии;
3 – работа с графикой, фотопечать;
4 – разработка Windows - приложений;
5 - разработка Web – приложений;
6 – работа с программами – переводчиками и сканированием изображений;
7 – работа с мультимедиа – приложениями;
8 – компьютерные игры;
9 – обучение работе с популярными программными средствами.

Основные задачи	Основные задачи, решаемые организацией, соответствуют всем цифрам зачетной книжки:	0 – работа с Интернет;	1 – создание документов

Слайд 5М И Н И С Т Е Р С Т

В О О Б Р А З О

В А Н И Я И Н А У К И Р Е С П У Б Л И К И К А З А Х С Т А Н
КАЗАХСКИЙ НАЦИОНАЛЬНЫЙ ТЕХНИЧЕСКИЙ УНИВЕРСИТЕТ имени К.И. САТПАЕВА
ИНСТИТУТ ДИСТАНЦИОННОГО ОБРАЗОВАНИЯ

Другие задачи можно выбрать согласно профиля фирмы. Профиль фирмы можно выбрать самостоятельно.
Необходимые аппаратные и программные средства выбрать в соответствии с рыночными ценами города вашего проживания. Оценить стоимость аппаратной части и программного обеспечения всей сети. Прайс-лист вложить в приложение. Подчеркнуть в прайс-листе выбранное аппаратное и программное обеспечение.

М И Н И С Т Е Р С Т В О   О Б Р

Слайд 6Пример выполнения задания для самостоятельной работы: 1. Постановка задачи для разработки

проекта локальной сети.
М И Н И С Т Е Р

С Т В О О Б Р А З О В А Н И Я И Н А У К И Р Е С П У Б Л И К И К А З А Х С Т А Н
КАЗАХСКИЙ НАЦИОНАЛЬНЫЙ ТЕХНИЧЕСКИЙ УНИВЕРСИТЕТ имени К.И. САТПАЕВА
ИНСТИТУТ ДИСТАНЦИОННОГО ОБРАЗОВАНИЯ
Пример выполнения задания для самостоятельной работы:  1. Постановка задачи для разработки проекта локальной сети.М И Н

Слайд 7М И Н И С Т Е Р С Т

В О О Б Р А З О

В А Н И Я И Н А У К И Р Е С П У Б Л И К И К А З А Х С Т А Н
КАЗАХСКИЙ НАЦИОНАЛЬНЫЙ ТЕХНИЧЕСКИЙ УНИВЕРСИТЕТ имени К.И. САТПАЕВА
ИНСТИТУТ ДИСТАНЦИОННОГО ОБРАЗОВАНИЯ

1 Постановка задачи
Тема: «Разработка проекта локальной сети для предприятий и организаций малого и среднего бизнеса»
Компания: «GamePlay»
Исходные данные проекта:
- номер зачетной книжки – 1008161;
- количество подключаемых компьютеров – 61.
Основные задачи, решаемые организацией:
1 - создание документов и проведение расчетов;
0 - работа с Интернет;
8 - компьютерные игры;
6 - работа с программами – переводчиками и сканированием изображений.

М И Н И С Т Е Р С Т В О   О Б Р

Слайд 8М И Н И С Т Е Р С Т

В О О Б Р А З О

В А Н И Я И Н А У К И Р Е С П У Б Л И К И К А З А Х С Т А Н
КАЗАХСКИЙ НАЦИОНАЛЬНЫЙ ТЕХНИЧЕСКИЙ УНИВЕРСИТЕТ имени К.И. САТПАЕВА
ИНСТИТУТ ДИСТАНЦИОННОГО ОБРАЗОВАНИЯ

Дополнительные задачи по управлению и обеспечению предприятия:
Управление предприятием;
Делопроизводство;
Бухгалтерский учет;
Юриспруденция;
Стандартизация и сертификация;
Анализ ПО;
Разработка ПО;
Тестирование ПО;
Графический дизайн;
Обеспечение безопасности.
Площадь помещений: 366 кв. метров
Наличие удаленных компьютеров: удаленных компьютеров нет.

М И Н И С Т Е Р С Т В О   О Б Р

Слайд 9М И Н И С Т Е Р С Т

В О О Б Р А З О

В А Н И Я И Н А У К И Р Е С П У Б Л И К И К А З А Х С Т А Н
КАЗАХСКИЙ НАЦИОНАЛЬНЫЙ ТЕХНИЧЕСКИЙ УНИВЕРСИТЕТ имени К.И. САТПАЕВА
ИНСТИТУТ ДИСТАНЦИОННОГО ОБРАЗОВАНИЯ

Для разработки проекта требуется выполнить следующие пункты:
Описание организационной структуры;
Выбор и оборудование сетевой технологии;
Физическая и логическая топологии сети;
Составление плана размещения компьютеров;
Описание кабельной системы сети;
Обоснование выбора конфигурации системы сервера;
Обоснование выбора конфигурации рабочей станции;
Выбор коммуникационного оборудования сети;
Обоснование выбора программного обеспечения сети;
Составление спецификации аппаратных средств;
Расчет затрат на коммуникационное оборудование;
Составление спецификации программного обеспечения;
Расчет затрат на программное обеспечение;
Оформление и сдача отчета преподавателю.

М И Н И С Т Е Р С Т В О   О Б Р

Слайд 10М И Н И С Т Е Р С Т

В О О Б Р А З О

В А Н И Я И Н А У К И Р Е С П У Б Л И К И К А З А Х С Т А Н
КАЗАХСКИЙ НАЦИОНАЛЬНЫЙ ТЕХНИЧЕСКИЙ УНИВЕРСИТЕТ имени К.И. САТПАЕВА
ИНСТИТУТ ДИСТАНЦИОННОГО ОБРАЗОВАНИЯ

Далее произвести анализ фирм, занимающихся в вашем городе проектированием и монтажом локальной сети, и выбрать конкретную.

М И Н И С Т Е Р С Т В О   О Б Р

Слайд 112. Организационная структура предприятия
«GamePlay» - организация, занимающаяся разработкой компьютерных игр,

а также предоставляющая
услуги сканирования изображений различного формата.
Организационная структура предприятия

(в скобках указано количество человек).
В организации работает 63 сотрудника:
Руководство:
Директор (1);
Секретариат:
Секретарь (1);
Юридический отдел:
Юрист (1);
Нотариус (1);
Отдел стандартизации и сертификации:
Эксперт по стандартизации (2);
Эксперт по сертификации (2);
Отдел тестирования:
Программист-тестировщик (11);
Отдел графического дизайна:
Специалист по сканированию и печати изображений разного формата (1);
Дизайнер (2);
Отдел администрирования:
Системный администратор (1);
Отдел безопасности:
Начальник службы безопасности (1);
Сотрудники службы безопасности (3);
2. Организационная структура предприятия «GamePlay» - организация, занимающаяся разработкой компьютерных игр, а также предоставляющая услуги сканирования изображений

Слайд 12 Описание организационной структуры фирмы
Директор. Развитие бизнеса, поиск новых и

расширение существующих направлений, поиск и сотрудничество со спонсорами.
Секретарь. Прием

входящих звонков, работа с документацией и распределение входящих и исходящих вызовов, а также помощь директору в принятии тех или иных решений.
Бухгалтер. Обеспечивает законность, своевременность и правильность оформления документов, составление экономически отчетных калькуляций выполняемых работ (услуг), расчеты по заработной плате, правильное начисление и перечисление налогов и сборов.
Юрист. Работа по обеспечению предприятия законами, нормативными правовыми документами, необходимыми для осуществления деятельности предприятия.
Нотариус. Разработка учредительных документов, регистрация юридических лиц, оформление документов по сделкам.
Эксперт по стандартизации. Экспертиза проектов, определение и проверка по установленным стандартам.
Эксперт по сертификации. Написание лицензий и сопроводительных документов на иностранных языка, используя программы-переводчики.
Аналитики. Проведение анализа и разработка предварительного алгоритма игр.
Описание организационной структуры фирмыДиректор. Развитие бизнеса, поиск новых и расширение существующих направлений, поиск и сотрудничество со

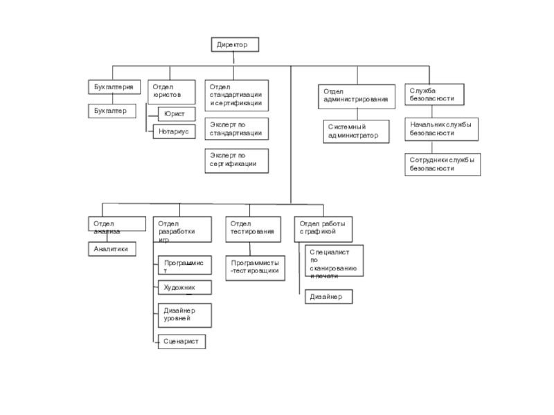
Слайд 13Директор
Отдел администрирования

Системный администратор
Служба безопасности
Начальник службы безопасности
Сотрудники службы безопасности
Бухгалтерия
Бухгалтер
Отдел юристов
Юрист
Нотариус
Отдел стандартизации

и сертификации
Эксперт по сертификации
Эксперт по стандартизации
Отдел анализа
Аналитики
Отдел разработки игр
Программист
Художник
Дизайнер уровней
Сценарист
Отдел

тестирования

Программисты-тестировщики

Отдел работы с графикой

Специалист по сканированию и печати

Дизайнер

ДиректорОтдел администрированияСистемный администраторСлужба безопасностиНачальник службы безопасностиСотрудники службы безопасностиБухгалтерияБухгалтерОтдел юристовЮристНотариусОтдел стандартизации и сертификацииЭксперт по сертификацииЭксперт по стандартизацииОтдел анализаАналитикиОтдел

Слайд 14
Для данного предприятия выбрана технология 1000BASE-SX, IEEE 802.3z-

стандарт, использующий многомодовое волокно, поддерживающее полудуплексную и дуплексную передачу со

скоростями до 1 Гбит/с (1000 Мбит/с). Дальность прохождения сигнала без повторителя до 550 метров. Стандарт 1000Base-SX был создан для поддержки недорогих многомодовых волоконно-оптических сегментов в приложениях горизонтальной подсистемы и в магистральных приложениях для небольших расстояний. Расстояния, поддерживаемые 1000Base-SX для многомодового волокна, указаны в таблице 1.
Таблица 1 - Рабочий диапазон расстояний для 1000Base-SX по каждому типу оптического волокна

3. Выбор и обоснование сетевой технологии. Выбор интернет-провайдера.

Обоснование выбора: на данный момент Ethernet - самая распространненная технология, обладающая в отличие от других технологий рядом преимуществ, такими как постоянный доступ (без телефонной линии), высокая скорость, качество, простота подключения, поэтому выбор пал именно на нее.

Для данного предприятия выбрана технология 1000BASE-SX, IEEE 802.3z- стандарт, использующий многомодовое волокно, поддерживающее полудуплексную и

Слайд 15 Технология Gigabit Ethernet обладает рядом преимуществ:

1. Ethernet сегодня является самой популярной технологией. Объясняется это

надежностью сети, низкой стоимостью, масштабируемостью решений (Fast Ethernet и Gigabit Ethernet) и широким спектром инструментария управления и диагностики. Благодаря такой известности Ethernet затраты на обучение персонала, в сравнении с другими технологиями, будут меньше; 2. Низкая стоимость по сравнению с другими технологиями; 3. Поддержка стандарта многими производителями; 4. Соединение коммутаторов Fast Ethernet по Gigabit Ethernet позволяет резко увеличить пропускную способность магистрали ЛВС и поддерживать большее число как коммутируемых, так и разделяемых сегментов Fast Ethernet; 5. Установка сетевой платы Gigabit Ethernet на сервер дает возможность расширить канал с сервером и увеличить производительность пользователей мощных рабочих станций; 6. Масштабируемость; 7.Простота перехода существующих сетей к Gigabit Ethernet;  8. Низкие эксплуатационные затраты;  9. Gigabit Ethernet оптимизирован для передачи данных.
Технология Gigabit Ethernet обладает рядом преимуществ:   1. Ethernet сегодня является самой популярной

Слайд 16Выбор Интернет-провайдера
Intelsoft Kazakstan LTD
Компания Intelsoft Kazakstan LTD является молодой

и перспективной компанией. Организация работает для того, чтобы обеспечить абонентов наилучшими

информационными технологическими решениями для развития преуспевающего бизнеса в новых "высокоскоростных" условиях. Имеются высококвалифицированные специалисты, собственные волоконно-оптичекие линии связи. Первыми в Казахстане Intelsoft Kazakstan LTD стали использовать технологию Metro-Ethernet. Первыми в Казахстане запустили IP-телевещание, как в режиме multicast, так и в режиме video-on-demand.
Выбор Интернет-провайдераIntelsoft Kazakstan LTD Компания Intelsoft Kazakstan LTD является молодой и перспективной компанией. Организация работает для того,

Слайд 18Компания ICON
Универсальная телекоммуникационная компания, развивающая и предлагающая в г. Алматы комплекс

услуг кабельного телевидения, Интернет, телефонии и передачи данных.
Миссия ICON – повышение уровня

жизни казахстанцев путем внедрения и предоставления своим клиентам современных телекоммуникационных услуг.
ICON – это динамично развивающаяся компания, которая, не смотря на небольшой срок существования успела стать пионером на рынке телекоммуникационных услуг.
ICON – это замечательная возможность получить весь набор самых необходимых услуг связи и передачи данных. Мы делаем все для того, чтобы наши клиенты пользовались передовыми достижениями телекоммуникационного мира.
ICON – это возможность для тех, кто ценит комфортные условия для работы и полноценный досуг.
Компания ICONУниверсальная телекоммуникационная компания, развивающая и предлагающая в г. Алматы комплекс услуг кабельного телевидения, Интернет, телефонии и передачи

Слайд 19 Для физических лиц

Для физических лиц

Слайд 20Для юридических лиц

Для юридических лиц

Слайд 21Для предприятия был выбран провайдер «Intelsoft Kazakstan LTD» т.к. пропускная

способность 100 Мбит/с, нет абонентской платы, нет ограничений времени работы,

нет ограничений количества подключаемых компьютеров. У ICON 2 Мбит/с. По цене Intelsoft Kazakstan LTD выходит дешевле на 42812 тенге, чем ICON.

Для предприятия был выбран провайдер «Intelsoft Kazakstan LTD» т.к. пропускная способность 100 Мбит/с, нет абонентской платы, нет

Слайд 22Все компьютеры в локальной сети соединены линиями связи. Геометрическое расположение

линий связи относительно узлов сети и физическое подключение узлов к

сети называется  физической топологией. В зависимости от топологии различают сети: шинной, кольцевой, звездной, иерархической и произвольной структуры.
В настоящее время в локальных сетях используются следующие физические топологии:
физическая "шина" (bus);
физическая “звезда” (star);
физическое “кольцо” (ring);
физическая "звезда" и логическое "кольцо" (Token Ring).

4. Физическая и логическая топологии

Все компьютеры в локальной сети соединены линиями связи. Геометрическое расположение линий связи относительно узлов сети и физическое

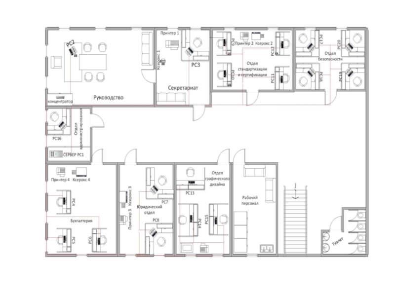
Слайд 245. Составление плана размещения компьютеров
На первом этаже находится 19 компьютеров

для руководства, секретариата, бухгалтерии, юридического отдела, отдела стандартизации и сертификации,

отдела графического дизайна, системного администратора и отдела безопасности и 1 сервер.
5. Составление плана размещения компьютеровНа первом этаже находится 19 компьютеров для руководства, секретариата, бухгалтерии, юридического отдела, отдела

Слайд 266. Описание кабельной системы
Кабельная система ЛВС представлена оптическим волокном с

классом G.651 (Многомодовое 50/125 мкм с градиентным профилем показателя преломления).

Оптическое волокно — нить из оптически прозрачного материала (стекло, пластик), используемая для переноса света внутри себя посредством полного внутреннего отражения.
6. Описание кабельной системыКабельная система ЛВС представлена оптическим волокном с классом G.651 (Многомодовое 50/125 мкм с градиентным

Слайд 276.1 Расчет кабельной системы
Длина кабельной системы сети рассчитывается по формуле:

, где

общая длина кабеля;

минимальная длина кабеля от концентратора до

компьютера;

максимальная длина кабеля от концентратора до компьютера;

количество компьютеров.

6.1 Расчет кабельной системыДлина кабельной системы сети рассчитывается по формуле: , где общая длина кабеля;минимальная длина кабеля

Слайд 28В таблице 6.1 представлен расчет длины кабельной системы по отделам:

В таблице 6.1 представлен расчет длины кабельной системы по отделам:

Слайд 29Для проведения кабельной системы нужно обратиться в компанию IT-Almaty. Данная

компания производит полный комплекс работ, связанных с монтажом ЛВС, установкой

локальных сетей. После того, как рабочий проект по прокладке сети создан и согласован с Заказчиком, специалисты приступают непосредственно к монтажу сети. Учитывая, что в большинстве случаев Заказчику важны три составляющих при прокладке локальной сети - качество, сроки и стоимость исполнения работ по установке сети, компания нашла оптимальный подход к решению этих вопросов. 
Для проведения кабельной системы нужно обратиться в компанию IT-Almaty. Данная компания производит полный комплекс работ, связанных с

Слайд 307Обоснование выбора конфигурации системы сервера
Определить перечень задач, которые будут решаться

с помощью сервера, из числа задач раздела 1.
Описать конфигурацию сервера.

7Обоснование выбора конфигурации системы сервераОпределить перечень задач, которые будут решаться с помощью сервера, из числа задач раздела

Слайд 318 Обоснование выбора конфигурации рабочей станции
Определить перечень задач, которые будут

решаться с помощью рабочей станции, из числа задач раздела 1.
Описать

конфигурацию рабочей станции. Может быть несколько конфигураций рабочих станций.

8 Обоснование выбора конфигурации рабочей станцииОпределить перечень задач, которые будут решаться с помощью рабочей станции, из числа

Слайд 329 Выбор коммуникационного оборудования сети
Описать характеристики выбранного коммуникационного оборудования.

9 Выбор коммуникационного оборудования сетиОписать характеристики выбранного коммуникационного оборудования.

Слайд 3310 Обоснование выбора программного обеспечения сети
Выбор программного обеспечения необходимо связать

с задачами раздела 1.

10 Обоснование выбора программного обеспечения сети	Выбор программного обеспечения необходимо связать с задачами раздела 1.

Слайд 34Спецификация аппаратных средств
11. Составление спецификации аппаратных средств.
12. Расчет затрат на

коммуникационное оборудование

Спецификация аппаратных средств11. Составление спецификации аппаратных средств.12. Расчет затрат на коммуникационное оборудование

Слайд 35Спецификация программных средств
13. Составление спецификации программных средств.
14. Расчет затрат на

программное обеспечение.






15. Оформление и сдача отчета преподавателю.

Спецификация программных средств13. Составление спецификации программных средств.14. Расчет затрат на программное обеспечение.15. Оформление и сдача отчета преподавателю.

Обратная связь

Если не удалось найти и скачать доклад-презентацию, Вы можете заказать его на нашем сайте. Мы постараемся найти нужный Вам материал и отправим по электронной почте. Не стесняйтесь обращаться к нам, если у вас возникли вопросы или пожелания:

Email: Нажмите что бы посмотреть 

Что такое TheSlide.ru?

Это сайт презентации, докладов, проектов в PowerPoint. Здесь удобно  хранить и делиться своими презентациями с другими пользователями.


Для правообладателей

Яндекс.Метрика