Разделы презентаций


Силы трения 1

Содержание

Сила, возникающая при движении одного тела по поверхности другого направленная в сторону противоположную движениюСила трения обозначается буквой F с индексом FтрИзмеряется в Ньютонах [H]

Слайды и текст этой презентации

Слайд 1
Силы трения

Силы трения

Слайд 2Сила, возникающая при движении одного тела по поверхности другого направленная

в сторону противоположную движению
Сила трения обозначается буквой F с индексом

Fтр

Измеряется в Ньютонах [H]

Сила, возникающая при движении  одного тела по поверхности другого направленная в сторону противоположную движениюСила трения обозначается

Слайд 3Причина трения
Шероховатость поверхностей
соприкасающихся тел
Взаимное притяжение молекул соприкасающихся тел

Причина тренияШероховатость поверхностейсоприкасающихся телВзаимное притяжение молекул соприкасающихся тел

Слайд 4ТРЕНИЕ
Скольжения
Качения
Покоя

ТРЕНИЕСкольженияКаченияПокоя

Слайд 5■ Трение скольжения. При действии сдвигающей силы, приложенной к телу,

покоящемуся на шероховатой поверхности, возникает сила, противодействующая возможному смещению тела

(сила трения сцепления) из равновесного положения или его действительному перемещению (сила трения скольжения) при его движении.
Основные законы трения (Амонтона - Кулона):
1. Сила трения лежит в касательной плоскости к соприкасающимся поверхностям и направлена в сторону противоположную направлению, в котором приложенные к телу силы стремятся его сдвинуть или сдвигают в действительности (реактивный характер).
2. Сила трения изменяется от нуля до своего максимального значения Максимальная сила трения пропорциональна коэффициенту трения и силе нормального давления
3. Коэффициент трения есть величина постоянная для данного вида и состояния соприкасающихся поверхностей (f = const).
4. Сила трения в широких пределах не зависит от площади соприкасающихся поверхностей.
■ Трение скольжения. При действии сдвигающей силы, приложенной к телу, покоящемуся на шероховатой поверхности, возникает сила, противодействующая

Слайд 6■ Способы определения коэффициента трения.
1. Сдвигающая сила изменяется от нуля

до своего максимального значения – 0 ≤ T ≤ Tmax,

(0 ≤ P ≤ Pmax).

2. Сила нормального давления изменяется от некоторого
начального значения до минимального
значения – N0 ≥ N ≥ Nmin (G0 ≥ G ≥ Gmin).

3. Сдвигающая сила и сила нормального давления изменяются при изменении угла наклона плоскости скольжения от нуля до
максимального значения –
0 ≥ φ ≥ φmax .

■ Способы определения коэффициента трения.1. Сдвигающая сила изменяется от нуля до своего максимального значения – 0 ≤

Слайд 7■ Угол трения. С учетом силы трения, возникающей при кон-такте

с шероховатой поверхностью полная реакция такой поверх-ности может рассматриваться как

геометрическая сумма нормаль-ной реакции абсолютно гладкой поверхности и силы трения:

Угол отклонения полной реакции шероховатой поверхности – угол трения, равный:

При изменении направления
сдвигающей силы T на опорной поверхности ее поворотом относительно нормали к плоскости
полная максимальная
реакция шероховатой поверхности
описывает конус трения.

Активные силы (G, T и др.) можно заменить равнодействующей силой P, имеющей угол отклонения от вертикали α. Можно показать, что равновесие возможно лишь в том случае, когда эта сила остается внутри простра-нства конуса трения:
Условие равновесия по оси x: Psinα ≤ Fтрmax.
Из уравнения равновесия по оси у: N = Pcosα. Максимальная сила трения Fтрmax = fN = tgφN = tgφPcosα.
Тогда Psinα ≤ tgφPcosα, откуда tgα ≤ tgφ и α ≤ φ.

■ Угол трения. С учетом силы трения, возникающей при кон-такте с шероховатой поверхностью полная реакция такой поверх-ности

Слайд 8■ Учет сил трения при решении задач на равновесие. При

наличии сил трения:
К действующим на объект активным силам и реакциям

абсолютно гладких поверхностей добавляются соответствующие силы трения, направленные по общей касательной к контактным поверхностям в сторону, противоположную возможному смещению точки касания объекта относительно опорной шероховатой плоскости.
К уравнениям равновесия, составленным для объекта, добавляются выражения для максимальных сил трения в количестве, равном числу сил трения.
■ Учет сил трения при решении задач на равновесие. При наличии сил трения:К действующим на объект активным

Слайд 9■ Пример решения задачи на равновесие с учетом трения. Человек

весом G собирается установить легкую лестницу под углом α к

вертикали (стене) и взобраться на половину длины лестницы для выполнения работы. Коэффициенты трения в точках контакта лестницы с полом (A) и со стеной (B) равны fA и fB соответственно. Определить предельное значение угла наклона, при котором лестница с человеком может сохранять равновесие. Весом лестницы пренебречь.

1. Выбираем на объект (человек и лестница), отбрасываем связи и заменяем их действие реакциями гладкой поверхности.

2. Добавляем активные силы (силу тяжести G).

3. Добавляем силы трения, направленные в сторону, противоположную возможному перемещению контактных точек A и B лестницы под действием приложенной активной силы.

■ Пример решения задачи на равновесие с учетом трения. Человек весом G собирается установить легкую лестницу под

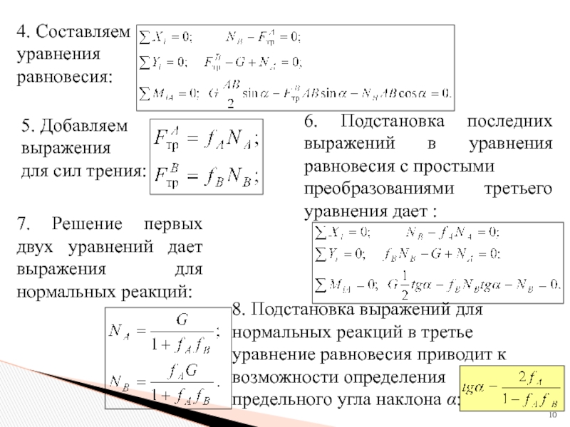
Слайд 104. Составляем
уравнения
равновесия:

5. Добавляем
выражения
для сил трения:

6. Подстановка последних выражений в уравнения

равновесия с простыми
преобразованиями третьего уравнения дает :

7. Решение первых двух

уравнений дает выражения для нормальных реакций:

8. Подстановка выражений для нормальных реакций в третье уравнение равновесия приводит к возможности определения предельного угла наклона α:

4. Составляемуравненияравновесия:5. Добавляемвыражениядля сил трения:6. Подстановка последних выражений в уравнения равновесия с простымипреобразованиями третьего уравнения дает :7.

Слайд 11■ Определение области равновесия. Задача решена для конкретного положения человека,

угол наклона соответствует предельному равновесию (использованы максимальные значения
сил трения). С

помощью понятия конуса трения, образовываемого полной реакцией шероховатой поверхности и теоремы о трех силах можно определить область возможных равновесных
положений человека на лестнице.

Для этого достаточно по заданным коэффициентам трения определить углы трения, определяющие предельные положения полной реакции и построить конусы трения. Общая область конусов дает область равновесных положений человека. Хорошо видно, что для более высокого положения человека надо уменьшать угол наклона.

■ Определение области равновесия. Задача решена для конкретного положения человека, угол наклона соответствует предельному равновесию (использованы максимальные

Слайд 12■ Сопротивление при качении. При действии сдвигающей силы, приложенной к

катку, покоящемуся на шероховатой поверхности, возникает сила, противодействующая возможному смещению

тела (сила трения сцепления) из равновесного положения или его действительному перемещению (сила трения скольжения) при его движении и пара сил, момент которой препятствует повороту катка (момент сопротивления качению). Возникновение пары сил, препятствующей качению, связана с деформацией опорной плоскости, в результате которой равнодействующая нормальных реактивных сил по площадке контакта смещена от линии действия силы тяжести в сторону возможного или действительного движения.
■ Сопротивление при качении. При действии сдвигающей силы, приложенной к катку, покоящемуся на шероховатой поверхности, возникает сила,

Слайд 13Основные законы трения качения:
1. Момент сопротивления качению всегда направлен в

сторону противоположную, тому направлению, в котором приложенные к телу силы

стремятся его повернуть, или действительному повороту под действием этих сил (реактивный характер).
2. Момент сопротивления качению изменяется от нуля до своего максимального значения .
Максимальный момент сопротивления качению пропорционален коэффициенту трения качения и силе нормального давления: .
3. Коэффициент трения качения есть величина постоянная для данного вида и состояния соприкасающихся поверхностей
(fк = const).
4. Момент сопротивления качению в широких пределах не зависит от радиуса катка.

Основные законы трения качения:1. Момент сопротивления качению всегда направлен в сторону противоположную, тому направлению, в котором приложенные

Слайд 14Если коэффициент трения скольжения является безразмерной
величиной, то коэффициент трения

качения измеряется
единицами длины и равен по величине указанному смещению


равнодействующей нормального давления. В силу малости
деформаций коэффициент трения качения имеет очень
малую величину и составляет, например, 0.0005
для стального бандажа по стальному рельсу.
Если коэффициент трения скольжения является безразмерной величиной, то коэффициент трения качения измеряется единицами длины и равен по

Слайд 15Трение принимает участие там, где мы о нем даже и

не подозреваем

Трение принимает участие там, где мы о нем даже и не подозреваем

Слайд 17Трение в жизни растений
Лианы
Хмель
Вьюны
Благодаря трению цепляются за находящиеся поблизости опоры,


Удерживаются на них и тянутся к свету

Трение в жизни растенийЛианыХмельВьюныБлагодаря трению цепляются за находящиеся поблизости опоры, Удерживаются на них и тянутся к свету

Слайд 18Репейнику трение помогает распространять семена, имеющие колючки.
Семена гороха, орехи благодаря

шарообразной форме и малому трению качения перемещаются легко сами.

Репейнику трение помогает распространять семена, имеющие колючки.Семена гороха, орехи благодаря шарообразной форме и малому трению качения перемещаются

Слайд 19Трение в жизни животных
Чтобы увеличить сцепление с грунтом, стволами деревьев,

на конечностях животных имеется целый ряд различных приспособлений: когти, тело

пресмыкающихся покрыто бугорками и чешуйками
Трение в жизни животныхЧтобы увеличить сцепление с грунтом, стволами деревьев, на конечностях животных имеется целый ряд различных

Слайд 20Fтр скольжения зависит от угла наклона

Fтр скольжения зависит от угла наклона

Слайд 21Эксперимент
Зависимость Fтр скольжения от нагрузки

Эксперимент Зависимость Fтр скольжения от нагрузки

Слайд 22Страница истории
Леонардо да Винчи
15.04.1452-02.05.1519
Эйлер Леонард
15.04.1707-18.09.1783
Кулон Шарль Огюстен де
14.06.1736-23.08.1806
Петров Василий Владимирович
19.07.1761-03.08.1834

Страница историиЛеонардо да Винчи15.04.1452-02.05.1519Эйлер Леонард15.04.1707-18.09.1783Кулон Шарль Огюстен де14.06.1736-23.08.1806Петров Василий Владимирович19.07.1761-03.08.1834

Слайд 24 И думал он:
Отсель грозить мы будем шведу,
Здесь будет город

заложен
На зло надменному соседу.
Природой здесь нам суждено
В Европу прорубить окно,
Ногою

твердой стать при море.
Сюда по новым им волнам
Все флаги в гости будут к нам
И запируем на просторе.
И думал он:Отсель грозить мы будем шведу,Здесь будет город заложенНа зло надменному соседу.Природой здесь нам сужденоВ

Слайд 25Сравнение сил трения покоя, скольжения, качения и веса тела для

бруска с двумя грузами.

Сравнение сил трения покоя, скольжения, качения и веса тела для бруска с двумя грузами.

Слайд 26Зависимость силы трения от площади соприкосновения трущихся поверхностей.

Зависимость силы трения от площади соприкосновения трущихся поверхностей.

Слайд 27Зависимость силы трения от вида трущихся поверхностей.

Зависимость силы трения от вида трущихся поверхностей.

Слайд 28Силы трения
Существует сухое и жидкое трение. Законы трения установлены

Леонардом да Винче около 5 веков назад. Сила F уравновешивается

равной ей по величине и противоположно направленной силой, которая и есть сила трения покоя Fтр. Сил трения покоя для данных поверхностей много, но макс. сила только одна Fтр. max= Fтр. cк. и именно через нее и определяется безразмерным коэфф. пропорциональности называемым коэфф. трения скольжения μ. Закон Amontons' (1699 ): модуль вектора Fтр.ск. линейно пропорционален нагрузке (или реакции опоры N )и практически не зависит от модуля скорости тела но направлен противоположно скорости.



Точно равно если пренебречь Ван-дер-Ваальсом


N=mg

Притяжение начинается в контактном режиме

Отталкивание ~10-6

Есть две силы химическая и относительно дально-действующая Ван дер Ваальса

Силы трения Существует сухое и жидкое трение. Законы трения установлены Леонардом да Винче около 5 веков назад.

Слайд 29Сила трения сухого трения
Если горизонтальная поверхность т.е. =0

? проекция mg на горизонтальную ось x равна 0 и

при начале скольжения max= F-Fтр=F–μmg=0 или для баланса сил и обеспечения хотя бы нулевого ускорения (не нулевой начальной скорости) a=(F/m- μ g) =0 или F/m=μg или F= μmg. Сила F линейна пропорциональна массе тела. Сила с которой надо тянуть на санях одного и двух студентов отличаются в два раза. А для троих надо тройку запрягать!

N=mg

Но из опыта: сила трения не зависит от площади соприкосновения. Посмотрим на трибометр. Почему? Fтр определяется химией поверхностей и силой которая их сдавливает. Чем меньше площадь при той же величине силы сдавливания, тем больше давление на 1 мм кв. и больше атомов входят в химическое взаимодействие. Трибометр с двумя брусками. Сила возрасла в 2 раза! Противоречие? Т.е. для начала движения надо чтобы mgsin - μmgcos=mg(sin- μcos)=0 или μ =tg! Т.е. угол наклона доски в момент сползания бруска определяется только величиной μ, а не m. А почему нет зависимости от скорости? Так как короткодейтвие (химия) . Сила действует только на маленьком расстоянии. Т.е. факт химическая молекула создана! При малых скоростях с какой скоростью она создавалась не важно. Важно, что в один и тот же момент времени есть определенное количество молекул состоящих в химической связи. Химия в десять раз сильнее Ван-дер-Ваальсовых сил.

x

Сила трения сухого трения  Если горизонтальная поверхность т.е. =0 ? проекция mg на горизонтальную ось x

Слайд 30Силу трения скольжения можно измерить с помощью динамометра.
Для этого

надо прикрепить, например, к деревянному бруску динамометр и равномерно перемещать

брусок по доске, располагая прибор горизонтально.
На брусок в горизонтальном направлении действуют две силы. Одна из них – сила упругости пружины – действует в направлении скорости бруска. Другая – сила трения скольжения – направлена против его скорости.
Так как брусок движется равномерно и прямолинейно, то динамометр показывает силу упругости, равную по модулю силе трения.
Силу трения скольжения можно измерить с помощью динамометра. Для этого надо прикрепить, например, к деревянному бруску динамометр

Слайд 31Если на брусок положить груз и снова перемещать его равномерно

по поверхности доски, то показания динамометра изменятся.
Поместим на брусок ещё

один груз, чтобы сильнее прижать брусок к доске.
Тем самым мы увеличиваем силу, действующую перпендикулярно поверхности соприкосновения бруска с грузами и доски.

Эту силу называют силой нормального давления

Если на брусок положить груз и снова перемещать его равномерно по поверхности доски, то показания динамометра изменятся.Поместим

Слайд 32Если снова измерить силу трения, то окажется, что она увеличилась.


Опыты показывают: чем больше сила нормального давления, тем больше возникающая

при этом сила трения скольжения.
Она увеличивается во столько раз, во сколько увеличивается сила нормального давления.

По третьему закону Ньютона модуль силы нормального давления равен модулю силы реакции опоры N.

Тогда можно записать: F = μN,
где (греческая буква, читается «мю») – коэффициент пропорциональности, называемый коэффициентом трения.
Он характеризует не тело, на которое действует сила трения, а сразу два тела, трущиеся друг о друга.

Графиком зависимости модуля силы трения от модуля силы реакции опоры является прямая линия: сила трения скольжения пропорциональна силе нормального давления, а значит, и силе реакции опоры.

Если снова измерить силу трения, то окажется, что она увеличилась. Опыты показывают: чем больше сила нормального давления,

Слайд 33
Трение между соприкасающимися твёрдыми телами (без смазки) называют сухим трением

(рис. а)

Смазка существенно уменьшает силу трения.
Когда тело движется, соприкасаясь

с жидкой смазкой, то возникает жидкое трение.
Его часто называют вязким трением (рис. б).
Коэффициент трения при вязком трении много меньше коэффициента трения при сухом трении.

1. Введение смазки между трущимися поверхностями

Трение между соприкасающимися твёрдыми телами (без смазки) называют сухим трением (рис. а)Смазка существенно уменьшает силу трения. Когда

Слайд 342. Использование шариковых и роликовых подшипников
Для уменьшения трения вращающихся валов

машин и станков используют подшипники, заменяющие трение скольжения трением качения.

(шариковые и роликовые подшипники).

Внутреннее кольцо подшипника, изготовленное из твёрдой стали, насажено на вал. Наружное кольцо подшипника закреплено в корпусе машины. При вращении вала внутреннее кольцо начинает не скользить, а катиться на шариках или роликах, находящихся между кольцами. Опыт показывает, что силы трения качения значительно меньше сил трения скольжения ( износ вращающихся частей машин значительно медленнее).

2. Использование шариковых и роликовых подшипниковДля уменьшения трения вращающихся валов машин и станков используют подшипники, заменяющие трение

Обратная связь

Если не удалось найти и скачать доклад-презентацию, Вы можете заказать его на нашем сайте. Мы постараемся найти нужный Вам материал и отправим по электронной почте. Не стесняйтесь обращаться к нам, если у вас возникли вопросы или пожелания:

Email: Нажмите что бы посмотреть 

Что такое TheSlide.ru?

Это сайт презентации, докладов, проектов в PowerPoint. Здесь удобно  хранить и делиться своими презентациями с другими пользователями.


Для правообладателей

Яндекс.Метрика