Разделы презентаций


"Среднее арифметическое в новом УМК по математике и в заданиях ЕГЭ"

Содержание

Школьная математика

Слайды и текст этой презентации

Слайд 1"Среднее арифметическое в новом УМК по математике и в заданиях ЕГЭ"
Москва,

22 ноября 2019

Павел Владимирович Семенов,

Издательство «Бином»,
Отдел математического образования факультета

математики НИУ ВШЭ

СИСТЕМА ЗАДАЧ ПОВЫШЕННОГО УРОВНЯ СЛОЖНОСТИ В ШКОЛЬНОМ КУРСЕ АЛГЕБРЫ


Слайд 2Школьная математика

Школьная математика

Слайд 3Школьная
математика
Стохастика (с 2003)=
статистика+ вероятности+
комбинаторика

ШкольнаяматематикаСтохастика (с 2003)=статистика+ вероятности+комбинаторика

Слайд 4Школьная
математика
Стохастика

РЕАЛЬНОСТЬ

ШкольнаяматематикаСтохастикаРЕАЛЬНОСТЬ

Слайд 5Школьная
математика
Стохастика
Практико-
ориентированные
задачи
?

ШкольнаяматематикаСтохастикаПрактико-ориентированныезадачи?

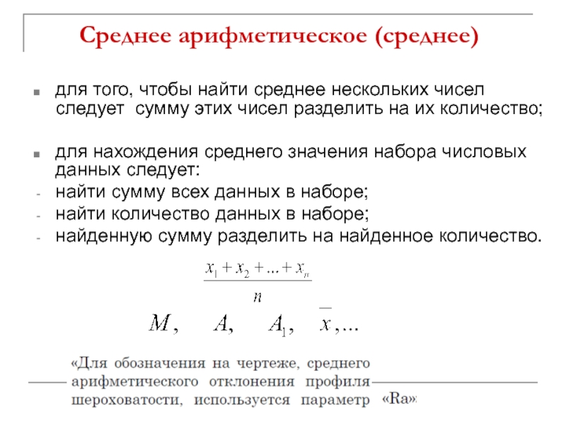
Слайд 6Среднее арифметическое (среднее)
для того, чтобы найти среднее нескольких чисел следует

сумму этих чисел разделить на их количество;

для нахождения среднего значения

набора числовых данных следует:
найти сумму всех данных в наборе;
найти количество данных в наборе;
найденную сумму разделить на найденное количество.






Среднее арифметическое (среднее)для того, чтобы найти среднее нескольких чисел следует сумму этих чисел разделить на их количество;для

Слайд 11
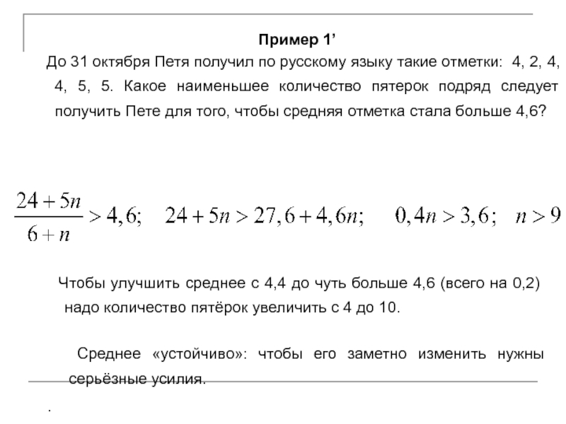
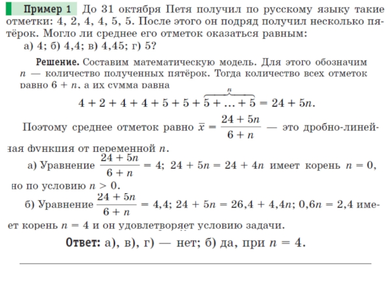
Пример 1’

До 31 октября Петя получил по русскому языку такие

отметки: 4, 2, 4, 4, 5, 5. Какое наименьшее количество пятерок подряд следует получить Пете для того, чтобы средняя отметка стала больше 4,6?


Чтобы улучшить среднее с 4,4 до чуть больше 4,6 (всего на 0,2) надо количество пятёрок увеличить с 4 до 10.


Среднее «устойчиво»: чтобы его заметно изменить нужны серьёзные усилия.
.

Пример 1’  До 31 октября Петя получил по

Слайд 14Финансовая компания имела вклады в 30 банках.
Среднее вкладов было

равно 7 млн.р., а размер каждого вклада – целое число

миллионов рублей, не превосходящее 40.
Решено было все вклады в 1 млн.р. закрыть, остальные вклады уменьшить вдвое, а высвободившиеся средства вложить в производство.
Найти наибольшее возможное значение среднего новых вкладов компании.


Финансовая компания имела вклады в 30 банках. Среднее вкладов было равно 7 млн.р., а размер каждого вклада

Слайд 15Финансовая компания имела вклады в 30 банках. Среднее вкладов было

равно 7 млн.р., а размер каждого вклада – целое число

миллионов рублей, не превосходящее 40. Решено было все вклады в 1 млн.р. закрыть, остальные вклады уменьшить вдвое, а высвободившиеся средства вложить в производство.
Найти наибольшее возможное значение среднего новых вкладов компании.



Финансовая компания имела вклады в 30 банках. Среднее вкладов было равно 7 млн.р., а размер каждого вклада

Слайд 17Сумма чисел равна произведению их среднего на количество этих чисел!!!

Сумма чисел равна произведению их среднего на количество этих чисел!!!

Слайд 21Разобьем первые 45 чисел на 5 групп по 9 подряд

идущих чисел.
Количество единиц среди этих 45 чисел не меньше

3х5=15.
Разобьем первые 45 чисел на 5 групп по 9 подряд идущих чисел. Количество единиц среди этих 45

Слайд 22Сумма первых 45 чисел не больше 15х5=75.
Рассмотрим последние 9

чисел. Их сумма также не больше 15.
Из них сумма

первых 7 чисел не меньше 7.
Значит, сумма 46-го и 47-го числа не больше 8.

Поэтому среднее арифметическое этих 47 чисел не больше, чем 83/47.

В итоге, общая сумма всех 47 чисел не больше, чем 75+8 = 83.

Сумма первых 45 чисел не больше 15х5=75. Рассмотрим последние 9 чисел. Их сумма также не больше 15.

Слайд 23ЕГЭ-2019.
На столе лежит 40 карточек, часть из которых красного

цвета, а остальные синего (есть хотя бы по одной карточке

каждого цвета).

На каждой карточке написано натуральное число. Все числа, написанные на синих карточках, различны.

Любое число на красной карточке меньше любого числа на синей карточке. Среднее арифметическое всех чисел на карточках равно 14. Если утроить числа на синих карточках, то среднее арифметическое всех чисел станет равно 39.

а) Может ли на столе быть ровно 10 синих карточек?
б) Может ли на столе быть ровно 10 красных карточек?
в) Какое наибольшее количество синих карточек может быть на столе?

ЕГЭ-2019. На столе лежит 40 карточек, часть из которых красного цвета, а остальные синего (есть хотя бы

Слайд 24На столе лежит 40 карточек, часть из которых красного цвета,

а остальные синего (есть хотя бы по одной карточке каждого

цвета). На каждой карточке написано натуральное число. Все числа, написанные на синих карточках, различны. Любое число на красной карточке меньше любого числа на синей карточке. Среднее арифметическое всех чисел на карточках равно 14. Если утроить числа на синих карточках, то среднее арифметическое всех чисел станет равно 39. а) Может ли на столе быть ровно 10 синих карточек? б) Может ли на столе быть ровно 10 красных карточек? в) Какое наибольшее количество синих карточек может быть на столе? 

Решение. Обозначим К - сумму "красных" чисел и С - сумму "синих" чисел. По условию
К + С = 40х14 и К +3С = 40х39. Значит С = 20(39-14)=500, К = 560 - 500 = 60.

а) Ответ "да". Пример - 30 красных чисел по 2 и 10 синих попарно различных чисел, сумма которых равна 500:
49 и 51, 48 и 52, 47 и 53, 46 и 54, 45 и 55.

в) Ответ: 26. Допустим, что синих чисел 27 или больше. Тогда красных чисел 13 или меньше и их среднее больше или равно 60:13 = 4,61…

Значит, наибольшее из них - это 5 или больше, а наименьшее из синих чисел - это 6 или больше. Значит сумма попарно различных синих чисел не меньше, чем

Противоречие, т.е. синих чисел не больше 26.

Ровно 26 их может быть: надо из предыдущей "синей" суммы убрать слагаемое 13 и взять любые 14 красных чисел с суммой 60; например 10 штук по 5 и еще 1,2,3,4.

б) Ответ "нет" следует из в) - красных чисел всегда 14 или больше.

На столе лежит 40 карточек, часть из которых красного цвета, а остальные синего (есть хотя бы по

Слайд 25ЕГЭ-2015.
Числа 1, 2, 3, 4, 5, 6, 7, 8, 9,

15 произвольно делят на три группы (в каждой группе есть

хотя бы одно число). Затем вычисляют средние значения чисел в каждой из групп.
1) Могут ли все три средних значения быть одинаковыми?
2) Найдите наименьшее возможное значение наибольшего из получаемых трех средних значений.
3) То же, что и в 2), но для набора 1, 2, 3, 4, 5, 6, 7, 8, 9, 16?

ЕГЭ-2014.

«ГОЛОС» И ЗАДАЧИ ПРО МИНИМАКС

ЕГЭ-2015.Числа 1, 2, 3, 4, 5, 6, 7, 8, 9, 15 произвольно делят на три группы (в

Обратная связь

Если не удалось найти и скачать доклад-презентацию, Вы можете заказать его на нашем сайте. Мы постараемся найти нужный Вам материал и отправим по электронной почте. Не стесняйтесь обращаться к нам, если у вас возникли вопросы или пожелания:

Email: Нажмите что бы посмотреть 

Что такое TheSlide.ru?

Это сайт презентации, докладов, проектов в PowerPoint. Здесь удобно  хранить и делиться своими презентациями с другими пользователями.


Для правообладателей

Яндекс.Метрика