Разделы презентаций


Техническая термодинамика (1 часть)

Содержание

Уравнение МайераЭнтальпияПродифференцируемРазделим наДля 1 кмоля

Слайды и текст этой презентации

Слайд 1Техническая термодинамика (1 часть)
1.3

Техническая термодинамика (1 часть)1.3

Слайд 2Уравнение Майера
Энтальпия
Продифференцируем
Разделим на






Для 1 кмоля

Уравнение МайераЭнтальпияПродифференцируемРазделим наДля 1 кмоля

Слайд 3Энтропия
Теплота не является функцией состояния (зависит от пути процесса)
Умножаем теплоту

на интегрирующий множитель

И назовем ее приведенной теплотой


ЭнтропияТеплота не является функцией состояния (зависит от пути процесса)Умножаем теплоту на интегрирующий множитель И назовем 		ее приведенной

Слайд 4Приведенная теплота при обратимом изменении состояния

газа полный дифференциал некоторой функции переменных Т и v

Клаузиус назвал

эту функцию энтропией и обозначил s; Дж/(кгК) или Дж/К
Таким образом
Приведенная теплота     при обратимом изменении состояния газа полный дифференциал некоторой функции переменных Т

Слайд 5Дж/К
Энтропия – функция состояния термодинамической системы, определяемая тем, что ее

дифференциал dS при элементарном равновесном (обратимом) процессе, происходящем в этой

системе, равен отношению бесконечно малого количества теплоты Q, сообщенного системе, к термодинамической температуре системы
Дж/КЭнтропия – функция состояния термодинамической системы, определяемая тем, что ее дифференциал dS при элементарном равновесном (обратимом) процессе,

Слайд 6II закон термодинамики
I закон утверждает, что может
Q  L

и L 

Q
не устанавливая условий, при которых возможны эти превращения

I закон не рассматривает вопрос о направлении теплового процесса, а не зная направления нельзя предсказать характер и результат

II закон термодинамикиI закон утверждает, что может Q  L    и

Слайд 7Закон, позволяющий указать направление теплового потока и устанавливающий максимально возможный

предел превращения Q  L в тепловых машинах, представляет собой

II закон термодинамики

Постулат Клаузиуса: Теплота не может переходить от холодного тела к более нагретому сама собой даровым процессом (без компенсации)

Томсон: Не вся теплота, полученная от теплоотдатчика, может перейти в работу, а только некоторая ее часть, а другая часть теплоты должна перейти в теплоприемник
Закон, позволяющий указать направление теплового потока и устанавливающий максимально возможный предел превращения Q  L в тепловых

Слайд 8Математическое выражение II закона термодинамики





Оценка степени необратимости (несовершенства)
Анализ процессов

Математическое выражение  II закона термодинамики Оценка степени необратимости (несовершенства)Анализ процессов

Слайд 9Изменение энтропии для любого термодинамического процесса

Изменение энтропии для любого термодинамического процесса

Слайд 10Термодинамические процессы идеальных газов
К основным процессам, имеющим большое значение как

для теоретических исследований, так и для практических работ, относят
- изохорный

(v-const),
- изобарный (p-const),
- изотермический (T-const),
- адиабатный (q=0).

Термодинамические процессы идеальных газовК основным процессам, имеющим большое значение как для теоретических исследований, так и для практических

Слайд 11Кроме того существует группа процессов, являющихся при определенных условиях обобщающими

для основных.

Эти процессы называются политропными и характеризуются постоянством теплоемкости в

процессе.
Кроме того существует группа процессов, являющихся при определенных условиях обобщающими для основных.Эти процессы называются политропными и характеризуются

Слайд 12Для всех процессов устанавливается общий метод исследований:
1) выводится уравнение кривой
2)

устанавливается взаимосвязь между p, v, T в начале и конце

процесса
3) определяется изменение внутренней энергии u
4) вычисляется работа изменения объема l
5) располагаемая (полезная) работа l
6) изменение энтальпии i
7) количество теплоты q
8) изменение энтропии s
Для всех процессов устанавливается общий метод исследований:1) выводится уравнение кривой2) устанавливается взаимосвязь между p, v, T в

Слайд 13Изохорный процесс
1)
2)
3)
4)
5)
6)
7)
8)

Изохорный процесс1)2)3)4)5)6)7)8)

Слайд 14Изобарный процесс
1)
2)
3)
4)
5)
6)
7)
8)

Изобарный процесс1)2)3)4)5)6)7)8)

Слайд 15Изотермный процесс
1)
2)
3)
4)
5)
6)
7)
8)

Изотермный процесс1)2)3)4)5)6)7)8)

Слайд 161) Из уравнений 1 закона термодинамики получим




Разделим второе на первое

уравнение



так как

Адиабатный процесс

то

1) Из уравнений 1 закона термодинамики получимРазделим второе на первое уравнение

Слайд 17проинтегрируем
После потенцирования имеем
Откуда получаем уравнение адиабатного процесса (адиабаты)
где k –

показатель адиабаты

проинтегрируемПосле потенцирования имеемОткуда получаем уравнение адиабатного процесса (адиабаты)где k – показатель адиабаты

Слайд 195)
6)
7)
8)
Адиабатный процесс называют изоэнтропным

5)6)7)8)Адиабатный процесс называют изоэнтропным

Слайд 20Политропный процесс
Наряду с изобарным, изохорным, изотермическим и адиабатным процессами можно

представить еще бесконечное множество процессов, у которых имеются другие постоянные

признаки.

Всякий процесс идеального газа, в котором теплоемкость является постоянной величиной, называется политропным.

Из определения следует, что если основные термодинамические процессы (изобарный, изохорный, изотермический и адиабатный) протекают при постоянной теплоемкости, то они являются частными случаями политропного.

Для политропного процесса количество теплоты
Политропный процессНаряду с изобарным, изохорным, изотермическим и адиабатным процессами можно представить еще бесконечное множество процессов, у которых

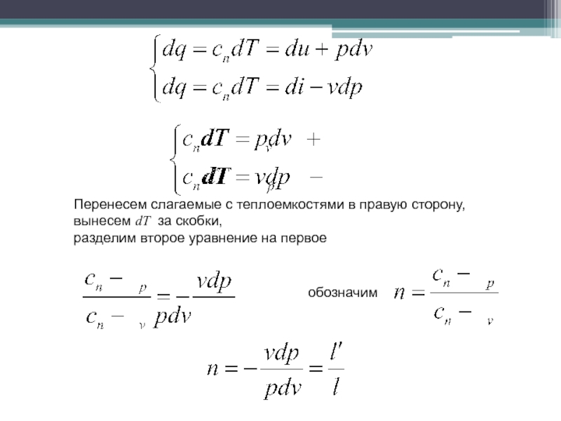
Слайд 21Перенесем слагаемые с теплоемкостями в правую сторону,
вынесем dT за

скобки,
разделим второе уравнение на первое
обозначим

Перенесем слагаемые с теплоемкостями в правую сторону, вынесем dT за скобки, разделим второе уравнение на первоеобозначим

Слайд 22проинтегрируем
После потенцирования имеем
Откуда получаем уравнение политропного процесса (политропы)
где n –

показатель политропы

проинтегрируемПосле потенцирования имеемОткуда получаем уравнение политропного процесса (политропы)где n – показатель политропы

Слайд 23Из уравнений
Найдем теплоемкость политропного процесса
Показатель политропы и теплоемкость для процессов

Из уравненийНайдем теплоемкость политропного процессаПоказатель политропы и теплоемкость для процессов

Слайд 255)
6)
7)
8)

5)6)7)8)

Слайд 26m или n на рис.
показатель политропы

m или n на рис. показатель политропы

Обратная связь

Если не удалось найти и скачать доклад-презентацию, Вы можете заказать его на нашем сайте. Мы постараемся найти нужный Вам материал и отправим по электронной почте. Не стесняйтесь обращаться к нам, если у вас возникли вопросы или пожелания:

Email: Нажмите что бы посмотреть 

Что такое TheSlide.ru?

Это сайт презентации, докладов, проектов в PowerPoint. Здесь удобно  хранить и делиться своими презентациями с другими пользователями.


Для правообладателей

Яндекс.Метрика