Разделы презентаций


теория ВЕРОЯТНОСТЕЙ

Содержание

Случайная величинаСо многими испытаниями могут быть связаны не только какие-то случайные события, но также и случайные числа. Это может быть число очков на выпавших кубиках, число бракованных деталей в наугад выбранной

Слайды и текст этой презентации

Слайд 1теория ВЕРОЯТНОСТЕЙ

3. Определение случайной величины. Дискретные и непрерывные случайные величины.

Функция распределения и ее свойства, плотность вероятностей непрерывной случайной величины.

Биномиальное распределение. Распределение Пуассона.
теория ВЕРОЯТНОСТЕЙ3. Определение случайной величины. Дискретные и непрерывные случайные величины. Функция распределения и ее свойства, плотность вероятностей

Слайд 2Случайная величина

Со многими испытаниями могут быть связаны не только какие-то

случайные события, но также и случайные числа. Это может быть

число очков на выпавших кубиках, число бракованных деталей в наугад выбранной партии, выигрыш (денежный) в некой игре и т.п. В связи с этим в теории вероятностей вводится понятие случайной величины.
Случайной величиной называется величина Х, которая в результате испытания может принимать единственное значение х, из заданных, заранее неизвестное.
Случайная величинаСо многими испытаниями могут быть связаны не только какие-то случайные события, но также и случайные числа.

Слайд 3Дискретная случайная величина

Пусть {х1, х2, …, хn} – конечный набор

чисел (чаще всего в порядке возрастания).
Дискретной случайной величиной (сокращенно, ДСВ)

называется величина Х, которая в результате испытания может принимать одно из значений хi, заранее неизвестное.
Дискретная случайная величинаПусть {х1, х2, …, хn} – конечный набор чисел (чаще всего в порядке возрастания).Дискретной случайной

Слайд 4Дискретная случайная величина

Законом распределения ДСВ Х называется таблица, в верхней

строке которой перечислены все возможные значения, которые может принимать Х,

а в нижней – соответствующие им вероятности рк=Р(Х=хk) – вероятность того, что в результате испытания Х примет значение хk.



Для закона распределения ДСВ Х всегда должно выполняться равенство:
Дискретная случайная величинаЗаконом распределения ДСВ Х называется таблица, в верхней строке которой перечислены все возможные значения, которые

Слайд 5Дискретная случайная величина

Простейшим из законов распределения является равномерное распределение.
Такой

закон распределения характеризуется тем, что все вероятности рk равны между

собой, следовательно, он имеет вид:


Дискретная случайная величинаПростейшим из законов распределения является равномерное распределение. Такой закон распределения характеризуется тем, что все вероятности

Слайд 6Последовательность независимых испытаний (схема Бернулли)

Последовательность независимых испытаний (схема Бернулли)

Слайд 7Последовательность независимых испытаний (схема Бернулли)

Рассмотрим некоторое испытание и связанное с

ним случайное событие А. Пусть это испытание повторяется многократно при

неизменных условиях. В таком случае говорят, что производится последовательность независимых испытаний (иногда это называется схемой Бернулли).
римером является игра двух сторон на определенных условиях (бросание монеты или кубика, шахматы, карточные игры, лотереи, тотализаторы и т.п.), событие А – это выигрыш одной из сторон в данной игре. В схеме Бернулли принято событие А называть "успехом", а противоположное ему событие А – "неудачей".

Последовательность независимых испытаний (схема Бернулли)Рассмотрим некоторое испытание и связанное с ним случайное событие А. Пусть это испытание

Слайд 8Последовательность независимых испытаний (схема Бернулли)

Предположим, что производится серия из n

независимых испытаний с двумя исходами ("успех" или "неудача") в каждом

испытании; р – вероятность "успеха"; q=1–р – вероятность "неудачи" (обычно р и q либо заданы, либо легко вычисляются). Обозначим через k число успехов в этой серии, которое может принимать любые значения от 0 до n.
Событие Mk, состоящее в том, что число успехов в нашей серии испытаний окажется равным именно числу k, является случайным. Его вероятность Р(Mk) (Рn(k)) может быть найдена по формуле Бернулли:

Последовательность независимых испытаний (схема Бернулли)Предположим, что производится серия из n независимых испытаний с двумя исходами (

Слайд 9Пример

Задача 17. Монету бросают 10 раз. Найти вероятность того, что

число выпавших "орлов" и "решек" будут одинаковым.

ПримерЗадача 17. Монету бросают 10 раз. Найти вероятность того, что число выпавших

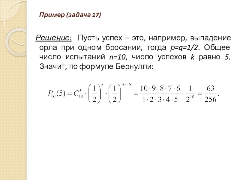
Слайд 10Пример (задача 17)

Решение: Пусть успех – это, например, выпадение

орла при одном бросании, тогда р=q=1/2. Общее число испытаний n=10,

число успехов k равно 5. Значит, по формуле Бернулли:

Пример (задача 17) Решение: 	Пусть успех – это, например, выпадение орла при одном бросании, тогда р=q=1/2. Общее

Слайд 11Пример

Задача 18. Кубик бросают 4 раза. Какова вероятность того, что

не меньше двух раз выпадет цифра, большая четырех?

ПримерЗадача 18. Кубик бросают 4 раза. Какова вероятность того, что не меньше двух раз выпадет цифра, большая

Слайд 12Пример (задача 18)

Решение: Будем понимать под успехом выпадение на

кубике при одном бросании цифры, большей четырех (т.е. 5 или

6). Очевидно, вероятность успеха р=2/6=1/3; (q=2/3). Общее число испытаний n=4. Число успехов k должно быть равно 2, 3 или 4. Поэтому, применяя три раза формулу Бернулли, получим искомую вероятность


Пример (задача 18) Решение: Будем понимать под успехом выпадение на кубике при одном бросании цифры, большей четырех

Слайд 13Пример

Задача 19. Вероятность попадания в цель при одном выстреле равна

р=1/2. Известно, что для полного поражения цели требуется не менее

трех попаданий. Какое минимальное количество выстрелов нужно произвести, чтобы с вероятностью не менее, чем 0,9, можно было утверждать, что цель поражена.
ПримерЗадача 19. Вероятность попадания в цель при одном выстреле равна р=1/2. Известно, что для полного поражения цели

Слайд 14Пример (задача 19)

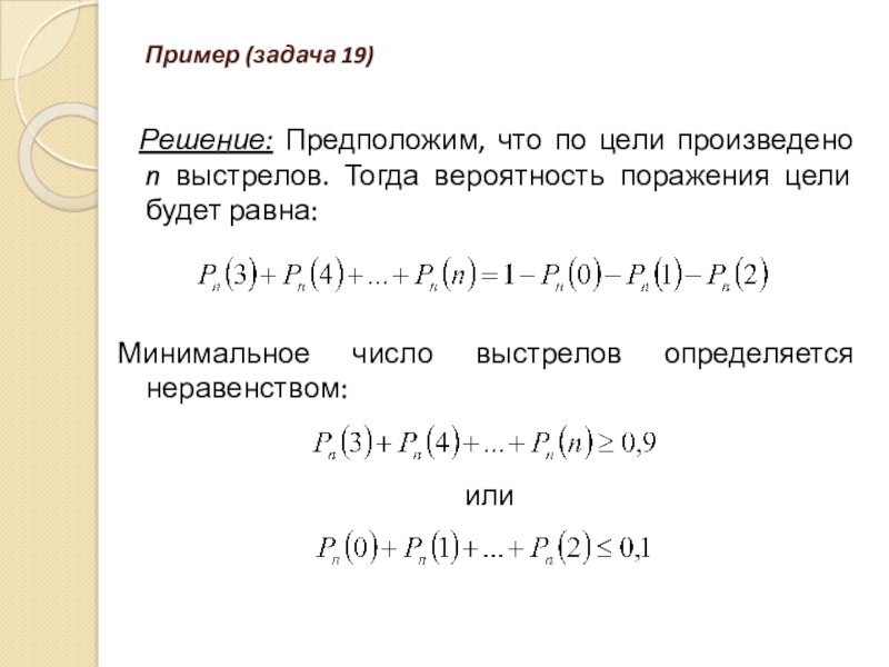
Решение: Предположим, что по цели произведено n

выстрелов. Тогда вероятность поражения цели будет равна:



Минимальное число выстрелов определяется

неравенством:


или



Пример (задача 19) Решение: Предположим, что по цели произведено  n выстрелов. Тогда вероятность поражения цели будет

Слайд 15Пример (продолжение задача 19)

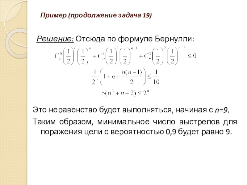
Решение: Отсюда по формуле Бернулли:






Это неравенство

будет выполняться, начиная с n=9.
Таким образом, минимальное число выстрелов

для поражения цели с вероятностью 0,9 будет равно 9.
Пример (продолжение задача 19) Решение: Отсюда по формуле Бернулли:	Это неравенство будет выполняться, начиная с n=9. Таким образом,

Слайд 16Последовательность независимых испытаний (схема Бернулли)

Из рассмотренных примеров видно, что формулой

Бернулли нетрудно пользоваться, если число испытаний n невелико. На практике

же встречаются серии из нескольких десятков, сотен и даже тысяч испытаний. В таких случаях формула Бернулли практически непригодна.

Последовательность независимых испытаний (схема Бернулли)Из рассмотренных примеров видно, что формулой Бернулли нетрудно пользоваться, если число испытаний n

Слайд 17Биномиальное распределение

Биномиальное распределение

Слайд 18Биномиальное распределение

Рассмотрим схему Бернулли (n – число всех испытаний; р

– вероятность успеха в одном испытании; q=1–р – вероятность неудачи).


Пусть случайная величина Х – это число успехов во всей серии. Для любого 0  k  n вероятность того, что Х в результате серии испытаний примет значение k вычисляется по формуле Бернулли:

Полученный таким образом закон распределения называется биномиальным:

Биномиальное распределениеРассмотрим схему Бернулли (n – число всех испытаний;  р – вероятность успеха в одном испытании;

Слайд 19Распределение Пуассона

Закон распределения Пуассона имеет вид:




Распределение Пуассона является предельным случаем

биномиального распределения, когда n – велико, р – мало, а

=np.

Распределение ПуассонаЗакон распределения Пуассона имеет вид:Распределение Пуассона является предельным случаем биномиального распределения, когда n – велико,

Слайд 20Распределение Пуассона

Пусть производится n независимых испытаний, в которых появление события

А имеет вероятность р и число испытаний n достаточно велико

(n > 50), а вероятность появления события А в каждом испытании мала (p  0,1).
Сделаем важное допущение – произведение n∙р сохраняет постоянное значение: =np. T.е. среднее число появления события в различных сериях из испытаний остается неизменным.
Используя формулу Бернулли получаем формулу распределения Пуассона:
Распределение ПуассонаПусть производится n независимых испытаний, в которых появление события А имеет вероятность р и число испытаний

Слайд 21Геометрическое распределение

Предположим, что вероятность попадания в цель при одном выстреле

равна р, q=1–р – вероятность промаха. Испытание заключается в том,

что стреляют в цель до первого попадания и на этом стрельба заканчивается. Число произведенных выстрелов Х является случайной величиной, которая может принимать любые целые значения k1. Найдем закон распределения Х.
Для этого рассмотрим следующие случайные события:
А1 – при первом выстреле был промах;
А2 – при втором выстреле был промах;
… и т.д.
Геометрическое распределениеПредположим, что вероятность попадания в цель при одном выстреле равна р, q=1–р – вероятность промаха. Испытание

Слайд 22Геометрическое распределение

События А1, А2… – попарно независимы. Поэтому по формуле

умножения вероятностей получим:





Таким образом, получаем закон распределения этой случайной величины,

который принято называть геометрическим:
Геометрическое распределениеСобытия А1, А2… – попарно независимы. Поэтому по формуле умножения вероятностей получим:Таким образом, получаем закон распределения

Слайд 23Непрерывные случайные величины

Существуют случайные величины множество значений которой, может быть

произвольным: множество всех действительных чисел, полупрямая [а; +), отрезок [a;

b] и т.п. Такие случайные величины, в отличие о дискретных, не могут быть заданы законом распределения. Для любой случайной величины X можно вести понятие функции распределения F(х).
функции распределения F(х) в точке x определяется как вероятность того, что в результате испытания случайная величина Х примет значение, меньшее, чем x :
Непрерывные случайные величиныСуществуют случайные величины множество значений которой, может быть произвольным: множество всех действительных чисел, полупрямая [а;

Слайд 24Пример

Задача 20. Пусть Х – ДСВ с заданным законом распределения.

Найти функцию распределения.

ПримерЗадача 20. Пусть Х – ДСВ с заданным законом распределения. Найти функцию распределения.

Слайд 25Пример (задача 20)

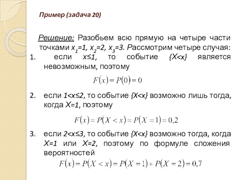
Решение: Разобьем всю прямую на четыре части

точками х1=1, х2=2, х3=3. Рассмотрим четыре случая:
если х1,

то событие {Х

если 1

если 2


Пример (задача 20) Решение: Разобьем всю прямую на четыре части точками х1=1, х2=2, х3=3. Рассмотрим четыре случая:

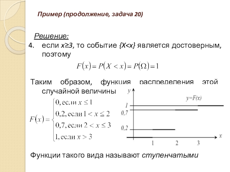
Слайд 26Пример (продолжение, задача 20)

Решение:
если x3, то событие {X

достоверным, поэтому


Таким образом, функция распределения этой случайной величины имеет вид:






Функции

такого вида называют ступенчатыми



Пример (продолжение, задача 20) Решение:если x3, то событие {X

Слайд 27Пример

Задача 21. Рассмотрим испытание, состоящее в том, что в заданном

круге радиуса R=1 наугад отмечается точка М. Пусть случайная величина

Х – это расстояние от точки М до центра круга.
ПримерЗадача 21. Рассмотрим испытание, состоящее в том, что в заданном круге радиуса R=1 наугад отмечается точка М.

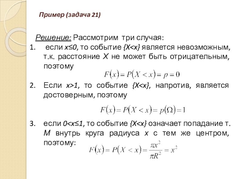
Слайд 28Пример (задача 21)

Решение: Рассмотрим три случая:
если x0, то

событие {X

отрицательным, поэтому

Если x>1, то событие {X

если 0

Пример (задача 21) Решение: Рассмотрим три случая: если x0, то событие {X1, то событие {X

Слайд 29Пример (продолжение задача 21)

Решение:
Таким образом, случайная величина Х имеет

следующую функцию распределения:






В рассмотренном примере, в отличие от предыдущего, функция

распределения F(x) оказалась непрерывной.

Пример (продолжение задача 21) Решение:Таким образом, случайная величина Х имеет следующую функцию распределения:В рассмотренном примере, в отличие

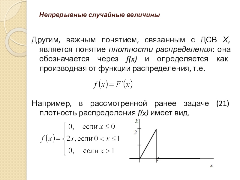
Слайд 30Непрерывные случайные величины

Другим, важным понятием, связанным с ДСВ Х, является

понятие плотности распределения: она обозначается через f(x) и определяется как

производная от функции распределения, т.е.


Например, в рассмотренной ранее задаче (21) плотность распределения f(x) имеет вид.

Непрерывные случайные величиныДругим, важным понятием, связанным с ДСВ Х, является понятие плотности распределения: она обозначается через f(x)

Слайд 31Непрерывные случайные величины

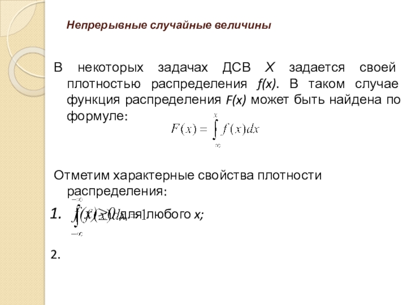
В некоторых задачах ДСВ Х задается своей плотностью

распределения f(x). В таком случае функция распределения F(x) может быть

найдена по формуле:


Отметим характерные свойства плотности распределения:
f(x)≥0 для любого x;


Непрерывные случайные величиныВ некоторых задачах ДСВ Х задается своей плотностью распределения f(x). В таком случае функция распределения

Слайд 32Геометрическое распределение

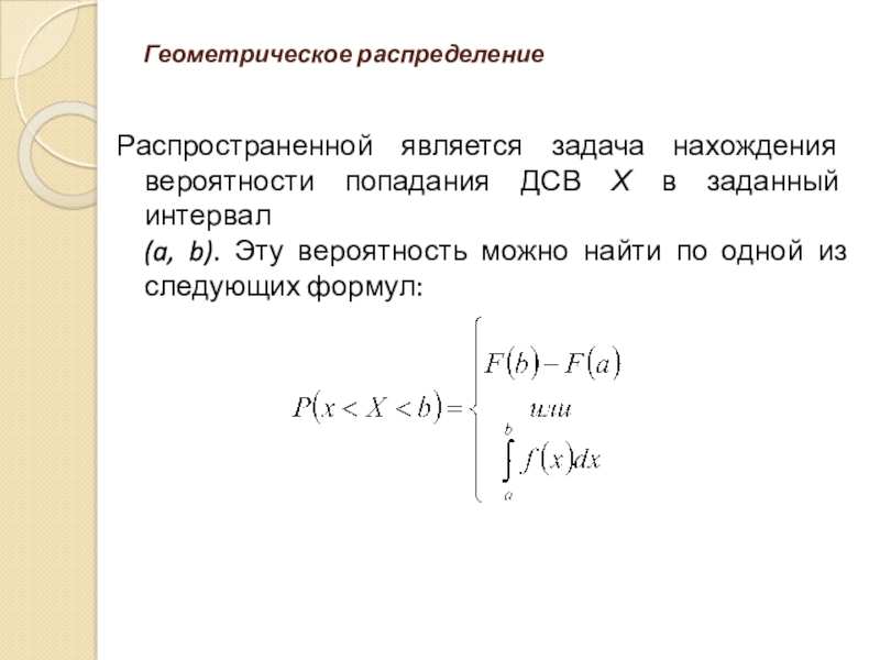
Распространенной является задача нахождения вероятности попадания ДСВ Х в

заданный интервал (a, b). Эту вероятность можно найти по одной

из следующих формул:






Геометрическое распределениеРаспространенной является задача нахождения вероятности попадания ДСВ Х в заданный интервал  (a, b). Эту вероятность

Слайд 33Геометрическое распределение

Из геометрического смысла определенного интеграла, при a=x и b=x+x

получаем приближенную формулу:


Эта формула выражает вероятностный смысл плотности распределения: если

всю числовую прямую разбить на достаточно маленькие интервалы одинаковой длины х, то вероятность попадания Х в каждый из этих интервалов пропорциональна значению f(x) на этом интервале.
Геометрическое распределениеИз геометрического смысла определенного интеграла, при a=x и b=x+x получаем приближенную формулу:Эта формула выражает вероятностный смысл

Обратная связь

Если не удалось найти и скачать доклад-презентацию, Вы можете заказать его на нашем сайте. Мы постараемся найти нужный Вам материал и отправим по электронной почте. Не стесняйтесь обращаться к нам, если у вас возникли вопросы или пожелания:

Email: Нажмите что бы посмотреть 

Что такое TheSlide.ru?

Это сайт презентации, докладов, проектов в PowerPoint. Здесь удобно  хранить и делиться своими презентациями с другими пользователями.


Для правообладателей

Яндекс.Метрика