Разделы презентаций


ТЕПЛОМАССООБМЕН

Содержание

План1. Теплоотдача при вынужденном движении.2. Теплообмен при ламинарном течении жидкости в трубах.3. Теплообмен при турбулентном течении жидкости в трубах.4. Теплообмен при вынужденном движении жидкости вдоль пластины.

Слайды и текст этой презентации

Слайд 1ТЕПЛОМАССООБМЕН
Теплоотдача при вынужденном движении


2017 год
Лекция № 8

ТЕПЛОМАССООБМЕНТеплоотдача при вынужденном движении2017 годЛекция № 8

Слайд 2План
1. Теплоотдача при вынужденном движении.
2. Теплообмен при ламинарном течении жидкости

в трубах.
3. Теплообмен при турбулентном течении жидкости в трубах.
4. Теплообмен

при вынужденном движении жидкости вдоль пластины.
План1. Теплоотдача при вынужденном движении.2. Теплообмен при ламинарном течении жидкости в трубах.3. Теплообмен при турбулентном течении жидкости

Слайд 31. Теплоотдача при вынужденном движении
Теплоотдача при вынужденном движении имеет место

в различных теплообменных устройствах. В таких устройствах имеются широкие возможности

изменения скорости потока и это позволяет в них легко изменять интенсивность теплоотдачи.
1. Теплоотдача при вынужденном движенииТеплоотдача при вынужденном движении имеет место в различных теплообменных устройствах. В таких устройствах

Слайд 4Входной участок подобен изображенному на рисунке.

В зависимости от геометрической формы

канала течение может быть безотрывным или с отрывом потока от

поверхности.

Если происходит отрыв потока от поверхности образуются застойные зоны, обратные течения и завихрения и расчет течения становится очень трудным.

Пока изучены только простейшие случаи – поперечное обтекание цилиндра, шара и пакетов труб с шахматным и коридорным расположением.

Входной участок подобен изображенному на рисунке.В зависимости от геометрической формы канала течение может быть безотрывным или с

Слайд 5Для расчета теплоотдачи при вынужденном движении жидкости внутри или снаружи

круглой трубы применяются следующие критериальные уравнения:


или
где C, m и n

определяются по опытным данным в зависимости от условий эксперимента.
Для расчета теплоотдачи при вынужденном движении жидкости внутри или снаружи круглой трубы применяются следующие критериальные уравнения:илигде C,

Слайд 6Графическое изображение этой зависимости показывает, что при ламинарном движении (Re

< 2300) величина числа Nu, а следовательно, αк изменяется мало,

т.е. мало зависят от скорости потока. При турбулентном режиме эта зависимость усиливается.
Графическое изображение этой зависимости показывает, что при ламинарном движении (Re < 2300) величина числа Nu, а следовательно,

Слайд 72. Теплообмен при ламинарном течении жидкости в трубах
Механизм процесса теплопередачи

при течении жидкости в прямых гладких трубах является сложным.

Интенсивность теплообмена

может изменяться в широких пределах и в большей степени зависит от скорости движения потока.

Изменение температуры жидкости происходит как по сечению, так и по длине трубы.
2. Теплообмен при ламинарном течении жидкости в трубахМеханизм процесса теплопередачи при течении жидкости в прямых гладких трубах

Слайд 8Характер движения жидкости в трубах может быть ламинарным и турбулентным.

О

режиме течения судят по величине числа Рейнольдса:




Если Re < 2000,

движение жидкости ламинарное.
При Re = 2·103 ÷ 1·104 течение называют переходным.
При Re > 1·104 в трубе устанавливается турбулентное течение жидкости.
Характер движения жидкости в трубах может быть ламинарным и турбулентным.О режиме течения судят по величине числа Рейнольдса:Если

Слайд 9Формирование характера потока происходит в начальном участке трубы.

При входе в

трубу скорости по сечению распределяются равномерно.

В дальнейшем при течении вдоль

трубы у стенок образуется гидродинамический пограничный слой, толщина которого постепенно увеличивается и становится равной радиусу трубы, а в трубе устанавливается постоянное распределение скоростей, характерное для данного режима течения, или наступает стабилизированное течение.

Стабилизированное течение наблюдается как при ламинарном, так и при турбулентном течении жидкости. Длина стабилизации равна примерно 50 d.
Формирование характера потока происходит в начальном участке трубы.При входе в трубу скорости по сечению распределяются равномерно.В дальнейшем

Слайд 10Теория и опыт показывают, что теплоотдача при течении жидкости в

трубе неодинакова по длине и поэтому кроме участка стабилизированного течения

образуется участок тепловой стабилизации.
У входа в трубу коэффициент теплоотдачи имеет максимальное значение, а затем резко убывает и при стабилизированном течении стремиться к неизменному значению.
Тепловой пограничный слой, который образуется у поверхности трубы, увеличивается по мере удаления от входа и на участке тепловой стабилизации достигает толщины, равной радиусу трубы.

Длина стабилизированного участка для горизонтальной круглой трубы зависит от многих величин – коэффициента теплопроводности, числа Re, стабилизированного течения и других и принимается равной примерно 50 d.
Теория и опыт показывают, что теплоотдача при течении жидкости в трубе неодинакова по длине и поэтому кроме

Слайд 11При ламинарном изотермическом движении жидкости скорости по площади сечения потока

на расстоянии rx от оси трубы распределяются по параболе:




На оси

трубы скорость имеет максимальное значение, а у стенки равна нулю.
Средняя скорость при ламинарном течении

При ламинарном течении жидкости встречаются два режима неизотермического движения: вязкостный и вязкостно-гравитационный.
Законы для этих режимов различны.
При ламинарном изотермическом движении жидкости скорости по площади сечения потока на расстоянии rx от оси трубы распределяются

Слайд 12Вязкостный режим соответствует течению вязких жидкостей при отсутствии естественной конвекции.

При

вязкостном режиме передача теплоты к стенкам канала (и наоборот) осуществляется

только теплопроводностью.

Вязкостно-гравитационный режим имеет место тогда, когда вынужденное течение жидкости сопровождается естественной конвекцией.

При вязкостно-гравитационном режиме теплота передается не только теплопроводностью, но и конвекцией.
Вязкостный режим соответствует течению вязких жидкостей при отсутствии естественной конвекции.При вязкостном режиме передача теплоты к стенкам канала

Слайд 13При вязкостном режиме распределение скоростей по сечению не будет чисто

параболическим, т.к. с изменением температуры по сечению изменяется и вязкость.

При

вязкостном режиме течения жидкости распределение скоростей зависит от направления теплового потока.

При нагреве жидкости ее температура у стенки выше температуры основного потока, а вязкость меньше.

При охлаждении процессы протекают в обратном направлении.

Следовательно, при нагревании жидкости скорости у стенок больше, чем при охлаждении, и теплоотдача выше.
При вязкостном режиме распределение скоростей по сечению не будет чисто параболическим, т.к. с изменением температуры по сечению

Слайд 14При вязкостно-гравитационном режиме имеет большое значение направление свободной конвекции и

вынужденного движения.

Направление свободной конвекции и вынужденного движения:
могут совпадать;
могут быть противоположны

друг другу;
могут быть взаимно перпендикулярными, что наблюдается в горизонтальных трубах.
При вязкостно-гравитационном режиме имеет большое значение направление свободной конвекции и вынужденного движения.Направление свободной конвекции и вынужденного движения:могут

Слайд 15При совпадении движений естественной и вынужденной конвекций скорости жидкости у

стенки возрастают и теплоотдача увеличивается.

При противоположном направлении движений вынужденной и

естественной конвекции скорости у стенки уменьшается и теплоотдача падает, но иногда встречаются случаи, когда у стенок образуется вихревое движение, что может вызвать увеличение теплоотдачи.

При взаимно перпендикулярном движении естественной и вынужденной конвекции вследствие лучшего перемешивания жидкости теплоотдача увеличивается.

Т.о., в неизотермических условиях строго ламинарного режима может и не быть.
При совпадении движений естественной и вынужденной конвекций скорости жидкости у стенки возрастают и теплоотдача увеличивается.При противоположном направлении

Слайд 16Для определения коэффициента теплоотдачи при ламинарном режиме пользуются эмпирическими формулами.

При

вязкостном режиме рекомендуется определять коэффициент теплоотдачи в прямых гладких трубах

по формуле:



(1)

Для определения коэффициента теплоотдачи при ламинарном режиме пользуются эмпирическими формулами.При вязкостном режиме рекомендуется определять коэффициент теплоотдачи в

Слайд 17При

имеет место вязкостно-гравитационный режим.
Параметры выбираются по
где t0

– температура жидкости при входе в трубу.

Для вязкостно-гравитационного режима рекомендуется проводить приближенные расчеты среднего коэффициента теплоотдачи в прямых гладких трубах по формуле :




Для воздуха эта формула упрощается и принимает вид:

(2)

(3)

При             имеет место вязкостно-гравитационный режим.Параметры

Слайд 18По этим уравнениям определяется число Нуссельта.

По числу Нуссельта – коэффициент

теплоотдачи

Эти формулы дают среднее значение коэффициента теплоотдачи при

Формулы применимы для

любой жидкости и наиболее полно учитывают влияние естественной конвекции и направление теплового потока.

Направление теплового потока учитывается введением эмпирического множителя и отношения чисел Pr жидкости и стенки в степени 0,25.
По этим уравнениям определяется число Нуссельта.По числу Нуссельта – коэффициент теплоотдачиЭти формулы дают среднее значение коэффициента теплоотдачи

Слайд 19Для воздуха и двухатомных газов число Прандтля практически на зависит

от температуры, а поэтому отношение

Для труб, имеющих длину

значение α из формул (1), (2) и (3) следует умножить на средний поправочный коэффициент

Для воздуха и двухатомных газов число Прандтля практически на зависит от температуры, а поэтому отношениеДля труб, имеющих

Слайд 203. Теплообмен при турбулентном течении жидкости в трубах
При турбулентном движении

жидкости в связи с более сложным строением потока распределение скоростей

описать одним уравнением не удается.

Почти все сечение трубы заполнено турбулентным потоком и только у самой стенки образуется ламинарный подслой, представляющий основное термическое сопротивление.
3. Теплообмен при турбулентном течении жидкости в трубахПри турбулентном движении жидкости в связи с более сложным строением

Слайд 21При стабилизированном турбулентном потоке распределение скоростей по сечению имеет вид

усеченной параболы.

Наиболее резко скорость потока изменяется вблизи стенки в пределах

пограничного слоя, а в средней части сечения скорость почти не изменяется.

Максимальная скорость потока наблюдается на оси трубы.
При стабилизированном турбулентном потоке распределение скоростей по сечению имеет вид усеченной параболы.Наиболее резко скорость потока изменяется вблизи

Слайд 22В практических расчетах пользуются средними скоростями



Где V – объемный расход

жидкости (м3/с).

При турбулентном режиме отношение средней скорости к максимальной является

функцией числа Re:
В практических расчетах пользуются средними скоростямиГде V – объемный расход жидкости (м3/с).При турбулентном режиме отношение средней скорости

Слайд 23При турбулентном потоке жидкость очень интенсивно перемешивается и естественная конвекция

практически не оказывает влияние на теплоотдачу.

Из совокупности определяющих чисел подобия

исключается число Грасгофа.

Температура жидкости по сечению ядра практически постоянна.

При нагревании жидкости интенсивность теплоотдачи выше, чем при охлаждении.

Эта зависимость учитывается отношением
При турбулентном потоке жидкость очень интенсивно перемешивается и естественная конвекция практически не оказывает влияние на теплоотдачу.Из совокупности

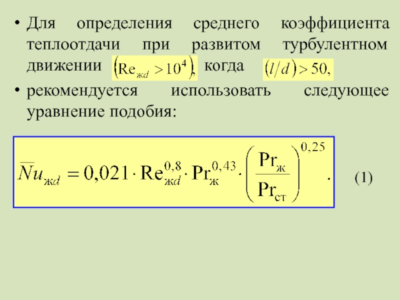
Слайд 24Для определения среднего коэффициента теплоотдачи при развитом турбулентном движении

когда
рекомендуется использовать следующее уравнение подобия:




(1)

Для определения среднего коэффициента теплоотдачи при развитом турбулентном движении

Слайд 25Для воздуха (при Pr ≈0,7):



За определяющую температуру принимается средняя температура

потока, за определяющий размер – диаметр круглой трубы или эквивалентный

диаметр трубы любой формы.

Формулы (1) и (2) применимы в пределах:

(2)

Для воздуха (при Pr ≈0,7):За определяющую температуру принимается средняя температура потока, за определяющий размер – диаметр круглой

Слайд 26Для труб, имеющих

коэффициент теплоотдачи выше, поэтому значение α из формул

(1) и (2) следует умножить на средний поправочный коэффициент

Для труб, имеющих          коэффициент теплоотдачи выше, поэтому значение

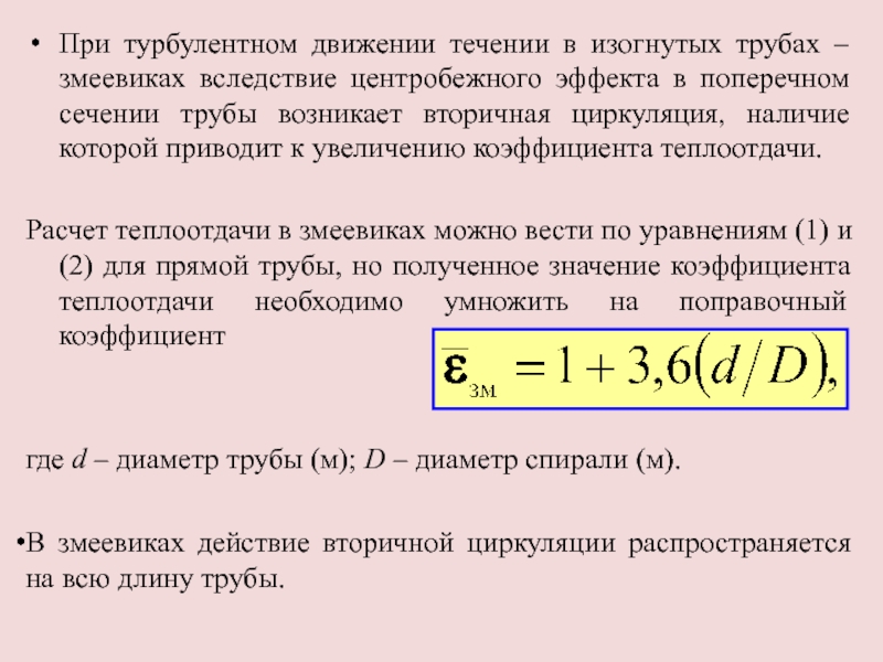
Слайд 27При турбулентном движении течении в изогнутых трубах – змеевиках вследствие

центробежного эффекта в поперечном сечении трубы возникает вторичная циркуляция, наличие

которой приводит к увеличению коэффициента теплоотдачи.

Расчет теплоотдачи в змеевиках можно вести по уравнениям (1) и (2) для прямой трубы, но полученное значение коэффициента теплоотдачи необходимо умножить на поправочный коэффициент


где d – диаметр трубы (м); D – диаметр спирали (м).

В змеевиках действие вторичной циркуляции распространяется на всю длину трубы.
При турбулентном движении течении в изогнутых трубах – змеевиках вследствие центробежного эффекта в поперечном сечении трубы возникает

Слайд 284. Теплообмен при вынужденном движении жидкости вдоль пластины
Плоская поверхность пластины

омывается безграничным потоком с равномерным распределением скоростей.
Начиная от передней кромки

пластины на ней образуется гидродинамический пограничный слой.
В гидродинамическом пограничном слое вследствие трения скорость жидкости изменяется от скорости, равной скорости невозмущенного потока, до нуля.
4. Теплообмен при вынужденном движении жидкости вдоль пластиныПлоская поверхность пластины омывается безграничным потоком с равномерным распределением скоростей.Начиная

Слайд 29Течение жидкости в пограничном слое может быть как ламинарным, так

и турбулентным.

Течение жидкости в пограничном слое может быть как ламинарным, так и турбулентным.

Слайд 30Опыты показывают, что переход от ламинарного режима течения к турбулентному

происходит не мгновенно, а постепенно на некотором участке, течение на

котором называется переходным.

О режиме течения в пограничном слое судят по величине числа Рейнольдса.

Ламинарный режим течения в пограничном слое имеет место в изотермических потоках при Reжl < 5·105,
в неизотермических – при Reжl < 4·104,
разрушение ламинарного слоя зависит от степени турбулентности набегающего потока.

Опыты показывают, что переход от ламинарного режима течения к турбулентному происходит не мгновенно, а постепенно на некотором

Слайд 31При наличии разности температур между потоком жидкости и пластиной у

поверхности пластины кроме гидродинамического слоя образуется также и тепловой пограничный

слой.







В пределах теплового пограничного слоя температура жидкости изменяется от температуры потока вдали от пластины до температуры, равной температуре поверхности пластины.
При наличии разности температур между потоком жидкости и пластиной у поверхности пластины кроме гидродинамического слоя образуется также

Слайд 32Коэффициент теплоотдачи зависит не только от изменения характера течения жидкости,

но и от рода жидкости, ее температуры, температурного напора и

направления теплового потока, являющихся функцией температуры.

Особое значение имеет изменение вязкости в жидкости в пограничном слое.

При малых скоростях течения жидкости большое влияние оказывает естественная конвекция.
Коэффициент теплоотдачи зависит не только от изменения характера течения жидкости, но и от рода жидкости, ее температуры,

Слайд 33Для определения среднего коэффициента теплоотдачи пластины, омываемой продольным потоком жидкости

при ламинарном режиме в пограничном слое, используют следующие приближенные формулы

при значениях чисел Reжl < 4·104:



Для воздуха при Reжl < 4·104, формула упрощается:


(2)

(1)

Для определения среднего коэффициента теплоотдачи пластины, омываемой продольным потоком жидкости при ламинарном режиме в пограничном слое, используют

Слайд 34В формулах (1) и (2) за определяющую температуру принята температура

набегающего потока (Prст берется по температуре стенки).

За определяющую скорость –

скорость набегающего потока.

За определяющий размер – длина пластины по направлению потока.

Влияние естественной конвекции на теплоотдачу в этих формулах не учитывается.
В формулах (1) и (2) за определяющую температуру принята температура набегающего потока (Prст берется по температуре стенки).За

Слайд 35При турбулентном гидродинамическом пограничном слое у поверхности пластины образуется тонкий

слой ламинарно текущей жидкости в котором происходит основное изменение скорости

потока.
При турбулентном гидродинамическом пограничном слое у поверхности пластины образуется тонкий слой ламинарно текущей жидкости в котором происходит

Слайд 36В ламинарном пограничном подслое происходят почти все изменения температуры текущей

жидкости.

Ламинарный подслой представляет собой главное гидродинамическое и термическое сопротивление.

Расчет

конвективной теплоотдачи производят по экспериментальным формулам.
В ламинарном пограничном подслое происходят почти все изменения температуры текущей жидкости.Ламинарный подслой представляет собой главное гидродинамическое и

Слайд 37Для определения среднего коэффициента теплоотдачи капельных жидкостей при турбулентном пограничном

слое у поверхности пластины рекомендуется использовать при значениях чисел Reжl

> 4·104 следующее уравнение:



Для воздуха при Pr ≈ 0,7 = const уравнение упрощается и принимает вид:


(4)

(3)

Для определения среднего коэффициента теплоотдачи капельных жидкостей при турбулентном пограничном слое у поверхности пластины рекомендуется использовать при

Слайд 38В формулах (3) и (4) за определяющую температуру принята температура

жидкости в дали от пластины.

За определяющий размер берется длина пластины

по направлению потока.

Опыты показывают: при развитом турбулентном течении жидкости теплоотдача не зависит от числа Gr и в передаче всего количества теплоты принимает участие вынужденная конвекция.
В формулах (3) и (4) за определяющую температуру принята температура жидкости в дали от пластины.За определяющий размер

Обратная связь

Если не удалось найти и скачать доклад-презентацию, Вы можете заказать его на нашем сайте. Мы постараемся найти нужный Вам материал и отправим по электронной почте. Не стесняйтесь обращаться к нам, если у вас возникли вопросы или пожелания:

Email: Нажмите что бы посмотреть 

Что такое TheSlide.ru?

Это сайт презентации, докладов, проектов в PowerPoint. Здесь удобно  хранить и делиться своими презентациями с другими пользователями.


Для правообладателей

Яндекс.Метрика