Разделы презентаций


ЗГИНАЛЬНІ КОНСТРУКТИВНІ ЕЛЕМЕНТИ З ДЕРЕВИНИ

Содержание

Властивості деревини як конструкційного матеріалу Позитивні властивості деревини. висока механічна міцність; невелика об`ємна вага; мала теплопровідність; незначний коефіцієнт температурного розширення, що дозволяє відмовитись від температурних швів; висока хімічна стійкість; одночасно пластичний

Слайды и текст этой презентации

Слайд 1ЗГИНАЛЬНІ КОНСТРУКТИВНІ ЕЛЕМЕНТИ З ДЕРЕВИНИ
План лекції

1 Властивості деревини як

конструкційного матеріалу
2 Граничні стани дерев`яних конструкцій
3 Види навантажень
4 Розрахункові характеристики

деревини
5 Розрахунок зігнутих елементів
6 Алгоритм розрахунку дерев'яних елементів, що вигинаються
ЗГИНАЛЬНІ КОНСТРУКТИВНІ ЕЛЕМЕНТИ З ДЕРЕВИНИ План лекції1 Властивості деревини як конструкційного 	матеріалу2 Граничні стани дерев`яних конструкцій3 Види

Слайд 2Властивості деревини як конструкційного матеріалу
Позитивні властивості деревини.
висока механічна

міцність;
невелика об`ємна вага;
мала теплопровідність;
незначний коефіцієнт температурного розширення,

що дозволяє відмовитись від температурних швів;
висока хімічна стійкість;
одночасно пластичний і пружний матеріал;
має високі акустичні властивості;
висока довговічність;
невеликі затрати праці на виготовлення конструкцій;
легкість заготовки, обробки та монтажу на місці будівництва.
Властивості деревини як конструкційного матеріалу Позитивні властивості деревини. висока механічна міцність; невелика об`ємна вага; мала теплопровідність; незначний

Слайд 3Негативні властивості деревини

неоднорідна волокниста структура;
пороки (сучки, тріщини, косошаруватість червоточини);


горюча речовина.
Це пов`язано з ростом дерева, і дуже негативно впливає

на механічні властивості.
Деревина висихає або розбухає при зміні температурно–вологісних умов, в яких находяться конструкції, гниє, може вражатися дереворуйнуючими комахами.
Негативні властивості деревининеоднорідна волокниста структура; пороки (сучки, тріщини, косошаруватість 	червоточини); горюча речовина.Це пов`язано з ростом дерева, і

Слайд 4Під дією струму тепла в деревині відбувається піроліз.

Піроліз целюлози протікає

за двома різноманітними механізмами:

1) при 200-280oС целюлоза в результаті дегідратації

перетворюється на вугілля з виділенням негорючих газів – чадного газу (CO), вуглекислого газу (CO2) та водяної пари (H2O). Вугілля здатне підтримувати горіння лише через тління.

2) при 280-340оС целюлоза перетворюється на смолу, яка легко виділяє у великій кількості пальні гази – метан (СН4) та ін.

Мінімальна температура, при якій продукти розкладення деревини здатні запалюватися від джерела запалення, – температура запалення деревини.
Під дією струму тепла в деревині відбувається піроліз.Піроліз целюлози протікає за двома різноманітними 	механізмами:1) при 200-280oС целюлоза

Слайд 5При нагріванні деревини можна виділити дві основні фази:
І фаза (поглинання

тепла, переважання СО, СО2 та Н2О):
110оС – висихання і виділення

летючих запашних речовин;
110–150оС – пожовтіння деревини та підсилення виділення летючих речовин;
150–250оС – поява коричневого забарвлення – початок обвуглювання та димоутворення.
ІІ фаза (горіння, виділення тепла, витрата СН4):
а) горіння газів
250–280оС – займання горючих газів від джерела запалення;
260–300оС – горіння великим факелом;
б) горіння вуглецю
300–500оС – інтенсивне утворення деревного вугілля. Екранування ним поверхні. Горіння малим факелом;
350–450оС – самозаймання (при довгому прогріванні температура самозаймання знижується).
При нагріванні деревини можна виділити дві основні фази:І фаза (поглинання тепла, переважання СО, СО2 та Н2О):110оС –

Слайд 6Механічні властивості деревини - властивість деревини чинити опір дії зовнішніх

сил.

Через анізотропію (відмінність властивостей середовища) деревини механічні властивості залежать:

від

кута між напрямом діючого зусилля і напрямом волокон деревини;
від породи, будови деревини та її об`ємної ваги, від наявності дефектів деревини, особливо сучків;
від швидкості прикладання навантаження: чим вища швидкість навантаження, тим більшим є опір деревини;
від тривалості навантаження.
Механічні властивості деревини - властивість 	деревини чинити опір дії зовнішніх сил. Через анізотропію (відмінність властивостей 	середовища) деревини

Слайд 7 Міцність на стиск вздовж (Rcl) і поперек (Rcd) волокон,

яка визначається на зразках 202030см, має співвідношення Rcl : Rcd=8

: 1. А саме: міцність на стиск вздовж волокон становить Rcl=40...60МПа.

Міцність на розтяг вздовж (Rрl) і поперек (Rрd) волокон визначають на зразках 3030350см і 3030180см, відповідно. Міцність досягає Rрl=70...123МПа, а співвідношення Rрl:Rрd = 25:1.

Деревина має дуже велику міцність на вигин (Rb=70...110МПа), тому її використовують для виготовлення горизонтальних несучих виробів: балок, настилів, лаг тощо.

Міцність на відколювання у деревини теж має велике значення, коли треба робити вруби, клеєві з‘єднання. У більшості деревних порід вона вздовж волокон досягає Rsl=6...10МПа, поперек – у 3-4 рази більше.
Міцність на стиск вздовж (Rcl) і поперек (Rcd) волокон, 	яка визначається на зразках 202030см, має 	співвідношення

Слайд 8З`єднання дерев`яних елементів
по довжині називається зрощуванням,
в поперечному напрямі

– спаюванням.

Залежно від характеру робот, з`єднання поділяються на:

такі, що працюють

переважно на зім`яття і сколювання (це лобові врубки та шпонки);

такі, що працюють переважно на вигин (пластинчасті і циліндричні нагелі з твердої деревини);

такі, що працюють переважно на зсув. Це клеєві з`єднання;

такі, що працюють на розтяг. Це тяжі, болти, хомути, скоби, цвяхи і гвинти, що працюють на виривання;

такі, що поставлені для попередження випадкових зміщень елементів, що приймаються за конструктивними вимогами. Це аварійні зв`язки – болти, а у тимчасових спорудах – скоби.
З`єднання дерев`яних елементів 	по довжині називається зрощуванням, 	в поперечному напрямі – спаюванням.Залежно від характеру робот, з`єднання поділяються

Слайд 9Всі зв`язки (крім клею) при з`єднанні дерев`яних елементів викликають їх

ослаблення, що призводить до неповного використання деревини.

Клей забезпечує найбільш

високу міцність робочого шва і можливість виконання монолітних конструкцій різної форми і поперечного перерізу.
Всі зв`язки (крім клею) при 	з`єднанні дерев`яних елементів 	викликають їх ослаблення, що 	призводить до неповного 	використання деревини.

Слайд 10До переваг з`єднань на клею і виготовлених з їх допомогою

дерев`яних конструкцій відносяться:
цільність і монолітність перерізів різноманітних і вигідних, відносно

опору зовнішнім навантаженням, форм і розмірів;
можливість використання деревини зниженої якості навіть у відповідальних конструкціях, що досягається раціональним розміщенням її в менш напружених зонах поперечного перерізу, відрізуванням пороків і стикуванням на клею більш якісних частин пиломатеріалів;
використання маломірних матеріалів;
використання деревини рідкісних листяних порід, розташування її у менш напружених зонах поперечного перерізу клеєної конструкції;
заводське виготовлення конструкцій, що сприяє як їх збірності, так і транспортабельності.
До переваг з`єднань на клею і виготовлених з їх 	допомогою дерев`яних конструкцій відносяться:цільність і монолітність перерізів різноманітних

Слайд 11Групи дерев`яних конструкцій розрізняють:

в залежності від температурно–вологісних умов експлуатації.


за формою дерев`яні конструкції поділяють на плоскі та просторові.
в

залежності від виду основного матеріалу (дерев`яні, метало-дерев`яні, дерево– пластмасові, клеєфанерні).
за виробничими ознаками конструкції (заводського виготовлення, будівельного виготовлення).
Групи дерев`яних конструкцій розрізняють: в залежності від температурно–вологісних 	умов експлуатації. за формою дерев`яні конструкції поділяють на 	плоскі

Слайд 12 Граничні стани дерев`яних конструкцій
Конструкції з деревини застосовують більш за

все у вигляді статично визначених систем, найбільш надійних у роботі,

бо зусилля в їх елементах не залежать від деформацій системи.

У деяких випадках використовуються переваги статично невизначених систем, а саме – їх підвищена жорсткість, у порівнянні з статично визначеними.
Граничні стани дерев`яних конструкційКонструкції з деревини застосовують більш за 	все у вигляді статично визначених 	систем, найбільш

Слайд 13Дерев`яні конструкції розраховують за єдиним для усіх будівельних конструкцій методом

граничних станів.
Граничним називають такий стан конструкцій, при якому їх

подальша експлуатація стає неможливою.
Необхідність припинення експлуатації може виникати:
- через втрату опірності дії зовнішніх сил;
- через розвиток недопустимих деформацій.
Розрахунок дерев`яних конструкцій проводиться за двома граничними станами:
- за несучою здатністю (міцність або стійкість);
- за деформаціями.
Дерев`яні конструкції розраховують за єдиним 	для усіх будівельних конструкцій методом 	граничних станів. Граничним називають такий стан конструкцій,

Слайд 14При досягненні другого граничного стану конструкція хоч і зберігає міцність

або стійкість, але експлуатація її не може продовжуватися через появу

недопустимих деформацій.
Основна вимога норм при розрахунках дерев`яних конструкцій полягає в тому, щоб величина зусиль (або напружень) і деформацій від зовнішніх сил не перевищувала граничних значень, визначених будівельними нормами і правилами. Якщо ця вимога не дотримується, то виникає небезпека зниження експлуатаційної надійності споруди.
За першим граничним станом розраховуються всі несучі дерев`яні конструкції, їх елементи і з`єднання; за другим – в основному елементи або конструкції, що працюють на вигин або на вигин зі стиском чи розтягом.
При досягненні другого граничного стану конструкція 	хоч і зберігає міцність або стійкість, але 	експлуатація її не може

Слайд 15Види навантажень
Розрахунок дерев`яних конструкцій за першим граничним станом проводиться за

міцністю або стійкістю від розрахункових навантажень.
Розрахунок конструкцій за другим

граничним станом проводиться за нормативними навантаженнями.

Нормативними навантаженнями є:
навантаження від власної ваги конструкцій та устаткування, які визначаються за проектними та довідковими даними;
найбільші технологічні навантаження і дії (кранові навантаження, навантаження від заповнення ємностей і подібні дії), які відповідають умовам нормального виробничого процесу і визначаються відповідними технологічними даними;
середні з максимальних щорічних значень снігових і вітрових навантажень, які визначаються за метеорологічними даними.
Види навантаженьРозрахунок дерев`яних конструкцій за першим 	граничним станом проводиться за міцністю або 	стійкістю від розрахункових навантажень. Розрахунок

Слайд 16Коефіцієнти, які ураховують можливі збільшення навантажень порівняно з їх нормативними

значеннями, внаслідок змінності навантажень, називаються коефіцієнтами надійності за навантаженнями (f).

Найбільші

зовнішні дії, встановлені нормами з урахуванням можливої змінності навантажень, називаються розрахунковими навантаженнями, які визначаються як добуток нормативних навантажень на відповідні коефіцієнти надійності за навантаженням.
Коефіцієнти, які ураховують можливі 	збільшення навантажень порівняно з їх 	нормативними значеннями, внаслідок 	змінності навантажень, називаються 	коефіцієнтами надійності

Слайд 17Навантаження при розрахунках конструкцій приймаються в сполученнях, які враховують можливу

одночасну дію тих чи інших навантажень:
в основних сполученнях, що складаються

з навантажень, які постійно діють на споруди, і тимчасових навантажень, які регулярно діють при їх експлуатації;
в додаткових сполученнях, які складаються з комбінацій навантажень, що входять в основні сполучення, з навантаженнями, які нерегулярно виникають при експлуатації споруд;
в особливих сполученнях, які складаються з комбінацій навантажень, що входять в основні і додаткові сполучення, з навантаженнями, які мають аварійний характер і виникають у виключно рідких випадках.
Навантаження при розрахунках конструкцій 	приймаються в сполученнях, які враховують 	можливу одночасну дію тих чи інших 	навантажень:в основних

Слайд 18При розрахунках на основні сполучення, які включають одне тимчасове навантаження,

останнє береться без зниження.

При розрахунках на основні сполучення, які включають

два або більше тимчасових навантажень, розрахункові величини цих навантажень помножують на коефіцієнт сполук nc=0.9.

При розрахунках на особливі сполучення розрахункові величини тимчасових навантажень помножують на коефіцієнт сполук nc=0.8.
При розрахунках на основні сполучення, 	які включають одне тимчасове 	навантаження, останнє береться без 	зниження.При розрахунках на основні

Слайд 19Розрахункові характеристики деревини

Основні розрахункові характеристики матеріалів, які необхідні для проектування:


- розрахункові опори матеріалів,
- модулі пружності матеріалів,
- модулі

зсувів,
- показники поперечної деформації (коефіцієнти Пуассона).
Розрахункові характеристики деревиниОсновні розрахункові характеристики 	матеріалів, які необхідні для 	проектування: - розрахункові опори матеріалів, - модулі пружності

Слайд 20Розрахунковий опір R є граничним напруженням у матеріалі реальних елементів

конструкції, що відрізняються від стандартних зразків розмірами та наявністю пороків

та дефектів у дозволених нормами межах. Крім того, розрахунковий опір відображає плив тривалої дії навантажень та умов експлуатації.
Розрахунковий опір R є граничним 	напруженням у матеріалі реальних 	елементів конструкції, що 	відрізняються від стандартних 	зразків розмірами

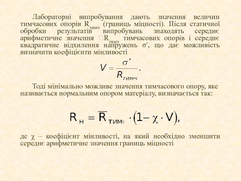
Слайд 21 Лабораторні випробування дають значення величин тимчасових опорів Rтимч (границь міцності).

Після статичної обробки результатів випробувань знаходять середнє арифметичне значення Rтимч

тимчасових опорів і середнє квадратичне відхилення напружень , що дає можливість визначити коефіцієнти мінливості



Тоді мінімально можливе значення тимчасового опору, яке називається нормальним опором матеріалу, визначається так:




де  – коефіцієнт мінливості, на який необхідно зменшити середнє арифметичне значення границь міцності
Лабораторні випробування дають значення величин тимчасових опорів Rтимч (границь міцності). Після статичної обробки результатів випробувань знаходять середнє

Слайд 22Розрахунок згинальних елементів
У дерев`яних конструкціях згинальні елементи найчастіше зустрічаються у

вигляді балок – суцільних і складених, прогонів, настилів, кроквяних ніг

і т.п., тобто це найбільш поширені елементи дерев`яних будівель і споруд.
Тому раціональне їх проектування з повним використанням несучої здатності приводить до значної економії лісоматеріалів.
Балки суцільного перерізу менш чутливі до пороків деревини, що дозволяє їх виготовляти з деревини другого сорту.
Розрахунок згинальних елементівУ дерев`яних конструкціях згинальні елементи 	найчастіше зустрічаються у вигляді балок – 	суцільних і складених, прогонів,

Слайд 23Дерев'яні балки використовують для прогонів до 12 м.
Вони можуть бути

односхилими та двосхилими.
За конструкцією деревні балки бувають цвяхові та

клеєні.
Цвяхові двотаврові балки складаються з суцільної стінки з двох шарів дощок, що перехрещуються, збитих цвяхами та підсилених з обох боків поясними дошками та ребрами жорсткості. Висота цвяхових балок приймається 1/6-1/8 прольоту.
Клеєні балки виготовлюють з дощок склеєних казеїновим або фенолформальдегідним клеєм. Висота клеєних балок приймається 1/10-1/12 прольоту.
За формою поперечного перерізу дерев'яні балки бувають прямокутні, таврові, двотаврові, трапециідальні.
Дерев'яні балки використовують для прогонів до 12 м.Вони можуть бути односхилими та двосхилими. За конструкцією деревні балки

Слайд 24Розрізняють два види роботи елементів на вигин:

1. Простий вигин,

коли навантаження діє в площині однієї з головних осей інерції

поперечного перерізу елемента.
2. Косий вигин, коли направлення навантаження не збігається ні з однією з головних осей інерції перерізу.
Розрізняють два види роботи елементів на 	вигин: 1. Простий вигин, коли навантаження діє в 	площині однієї з

Слайд 25Розрахунок згинальних елементів, забезпечених від втрати стійкості плоскої форми деформування,

на міцність за нормальними напруженнями простого вигину слід проводити за

формулою:




де М – розрахунковий згинальний момент, кНсм;
Rв– розрахунковий опір деревини вигину, кН/см2;
Wрозр– розрахунковий момент опору даного поперечного перерізу, см3.
Розрахунок згинальних елементів, забезпечених 	від втрати стійкості плоскої форми 	деформування, на міцність за 	нормальними напруженнями простого 	вигину

Слайд 26Розрахунок зігнутих елементів на міцність за нормальними напруженнями косого вигину

проводять за формулою:




де x і н – відповідні згинальним моментам

Мх і Му напруження вигину;
Мх і Му – складові розрахункового згинального моменту відносно головних осей х і у;
Wx і Wy – розрахункові моменти опору даного поперечного перерізу для осей х і у;
Rв – розрахунковий опір деревини вигину.
Розрахунок зігнутих елементів на міцність за 	нормальними напруженнями косого 	вигину проводять за формулою:де x і н –

Слайд 27Розрахунок зігнутих елементів прямокутного постійного перерізу на стійкість плоскої форми

деформування слід проводити за формулою:



де М–максимальний згинальний момент на ділянці

lp, де виконується перевірка;
Wбр– максимальний момент опору брутто на тій же ділянці lp;
– коефіцієнт стійкості плоскої форми деформування для згинальних елементів, шарнірно закріплених від зміщення з площини вигину та закріплених від повороту навколо поздовжньої осі в опорних перерізах, визначають за формулою:



де lp– відстань між опорними перерізами елемента, а при закріпленні стиснутого ребра елемента у проміжних точках від зміщення з площини вигину – відстань між цими точками;
b– ширина поперечного перерізу;
h– максимальна висота поперечного перерізу на ділянці lp;
Kf–коефіцієнт, що залежить від форми епюри згинальних моментів на ділянці lp, визначені за табл.
Розрахунок зігнутих елементів прямокутного постійного перерізу на стійкість плоскої форми деформування слід проводити за формулою:де М–максимальний згинальний

Слайд 28 Розрахунок на сколювання при вигині проводять у місцях, де поперечні

сили є найбільшими (звичайно – у опорних перерізах), за формулою:



де

Q–розрахункова поперечна сила даного перерізу, кН;
Sбр i Jбр–відповідно статичний момент брутто зсувної частини перерізу відносно нейтральної осі (см3) і момент інерції брутто даного поперечного перерізу (см4);
bрозр – розрахункова ширина перерізу, см;
R­ск – розрахунковий опір деревини сколюванню уздовж волокон при вигині, кН/см2.
Розрахунок на сколювання при вигині проводять у місцях, де поперечні сили є найбільшими (звичайно – у опорних

Слайд 29Перевірка на сколювання при вигині суцільних дерев`яних елементів може виявитися

вирішальною для коротких балок з великими зосередженими навантаженнями біля опор.


Для балок суцільного перерізу покриттів та перекриттів будівель з рівномірним навантаженням перевірку на сколювання можна не виконувати.

Перевірка жорсткості зігнутого елемента складається з визначення найбільшого його прогину від нормативних навантажень і порівняння значення цього прогину з гранично допустимим.

Звичайно прогони обчислюються у частинах прольоту, а їх граничні значення для різних елементів конструкцій наведені у табл.
Перевірка на сколювання при вигині суцільних 	дерев`яних елементів може виявитися 	вирішальною для коротких балок з великими 	зосередженими

Слайд 30 Обчислення прогинів проводять за формулами опору матеріалів, у відповідності до

розрахункових схем. Для балок симетричного перерізу у площині вигину прогин

можна знаходити за узагальненою формулою:



де н–максимальне напруження від нормативного навантаження, МПа;
К–коефіцієнт, який залежить від умов спирання і навантаження, знаходять у довідниковій літературі
Обчислення прогинів проводять за формулами опору матеріалів, у відповідності до розрахункових схем. Для балок симетричного перерізу у

Слайд 31Перевірка жорсткості при косому вигині проводиться за повним прогином, який

знаходять як геометричну суму прогинів fх і fу:




де fх і fу – прогини відносно осей х і у.
Косий вигин завжди виникає у випадку збільшення величин згинальних моментів, тому слід прагнути до його виключення або обмеження, постановкою тяжів у площині схилу покрівлі у середині прольоту прогонів.
Перевірка жорсткості при косому вигині 	проводиться за повним прогином, який 	знаходять як геометричну суму прогинів fх 	і

Слайд 32Алгоритм розрахунку згинальних дерев'яних елементів
Суцільні і складові дерев'яні елементи, що

вигинаються, розраховують на міцність при простому вигині за формулою


де М-згинальний

момент, кНм. Значення М у випадку рівномірно розподіленого навантаження можна обчислити зі співвідношення


Wрасч-розрахунковий момент опору перерізу, см3. Ураховуючи, що дерев'яні елементи, які вигинаються, мають, як правило, прямокутний переріз


Rи-розрахунковий опір деревини вигину, кН/см2.
Алгоритм розрахунку згинальних дерев'яних елементівСуцільні і складові дерев'яні елементи, що вигинаються, розраховують на міцність при простому вигині

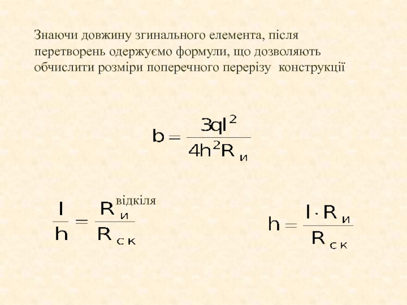
Слайд 33Знаючи довжину згинального елемента, після перетворень одержуємо формули, що дозволяють

обчислити розміри поперечного перерізу конструкції






відкіля

Знаючи довжину згинального елемента, після 	перетворень одержуємо формули, що дозволяють 	обчислити розміри поперечного перерізу 	конструкції 				відкіля

Слайд 34Отримане значення перерізу конструкції суцільного і складового постійного перерізу піддається

перевірці на прогин за формулою


при симетричних поперечних перерізах елементів –

також за формулою



де k-коефіцієнт, прийнятий для простих однопрольотних балок рівним: при рівномірному навантаженні по прольоту -0.208, при зосередженій силі -0.167;
kж - визначається тільки у випадку складових елементів, в інших випадках приймається рівним 1.
nср - середній коефіцієнт перевантаження, обумовлений при розрахункових постійного g і тимчасового p навантаженнях
Отримане значення перерізу конструкції суцільного і 	складового постійного перерізу піддається 	перевірці на прогин за формулоюпри симетричних поперечних

Слайд 35Найбільший відносний прогин не повинний перевищувати граничних значень , наведених

у таблиці.

При перевірочних розрахунках отриманих перерізів, коли всі дані задовольняють

вимогам розрахунків за першою і другою групам станів, розрахунок вважається виконаним відповідно до нормативних актів.
Найбільший відносний прогин не 	повинний перевищувати граничних 	значень , наведених у таблиці.При перевірочних розрахунках отриманих 	перерізів, коли

Слайд 36Висновок. Розглянутий метод розрахунку дерев'яних елементів, що вигинаються, дозволяє оцінити

розміри поперечного перерізу конструкції. Він з успіхом може бути застосований

при оцінці межі вогнестійкості дерев'яних конструкцій.

ЗАВДАННЯ НА САМОПІДГОТОВКУ:
1. Закон України "Про пожежну безпеку".
2. ДСТУ 2272:2006 Пожежна безпека. Термiни та визначення основних понять. Держстандарт України. -Київ, 2006. -24с.
3. Ройтман М.Я. Противопожарное нормирование в строительстве. -М.: Стройиздат 1985. -С. 77-108.
4. Конструкции из дерева и пластмасс/Під ред. Г.Г.Карсена. -М.: Стройиздат, 1986. - С. 120 - 125.
5. СНиП II-25-80. Нормы проектирования. Деревянные конструкции. - М:Стройиздат, 1982. - 65 с.
Висновок. Розглянутий метод розрахунку дерев'яних 	елементів, що вигинаються, дозволяє оцінити 	розміри поперечного перерізу конструкції. Він з 	успіхом

Обратная связь

Если не удалось найти и скачать доклад-презентацию, Вы можете заказать его на нашем сайте. Мы постараемся найти нужный Вам материал и отправим по электронной почте. Не стесняйтесь обращаться к нам, если у вас возникли вопросы или пожелания:

Email: Нажмите что бы посмотреть 

Что такое TheSlide.ru?

Это сайт презентации, докладов, проектов в PowerPoint. Здесь удобно  хранить и делиться своими презентациями с другими пользователями.


Для правообладателей

Яндекс.Метрика