Разделы презентаций


VM-06.ppt

пример: f(x) = 3*sin(2*x)-1.5*x-1=0

Слайды и текст этой презентации

Слайд 1Решение уравнения с одним неизвестным
Дано уравнение в виде f(x)=0,

где f(x) некоторая функция переменной x. Число x* называется корнем

или решением данного уравнения, если при подстановке x= x* в уравнение последнее обращается в тождество. f(x*)=0. Число x* называют также нулем функции y=f(x).

В общем случае уравнение может иметь одно или несколько корней, как действительных, так и комплексных. Нахождение действительных корней с заданной точностью можно разбить на два этапа. Сначала корни отделяются, т.е. определяются отрезки, которые содержат по оному корню уравнения; а затем уточняются, т.е. вычисляются с требуемой точностью ε. Отделение корней уравнения f(x)=0, в области определения, непрерывной функции f(x), можно осуществлять несколькими способами:

Табулирование – составление таблицы из равноотстоящих значений независимой переменной x и соответствующих значений функции и определение отрезков в которых смежные значения функции имеют различные знаки и следовательно содержат нулевые значения функции.

Графический - строим график функции f(x) и определяем минимальные отрезки, включающие точки пересечения графика функции с осью x.

Решение уравнения с одним неизвестным Дано уравнение в виде f(x)=0, где f(x) некоторая функция переменной x. Число

Слайд 2пример: f(x) = 3*sin(2*x)-1.5*x-1=0



пример: f(x) = 3*sin(2*x)-1.5*x-1=0

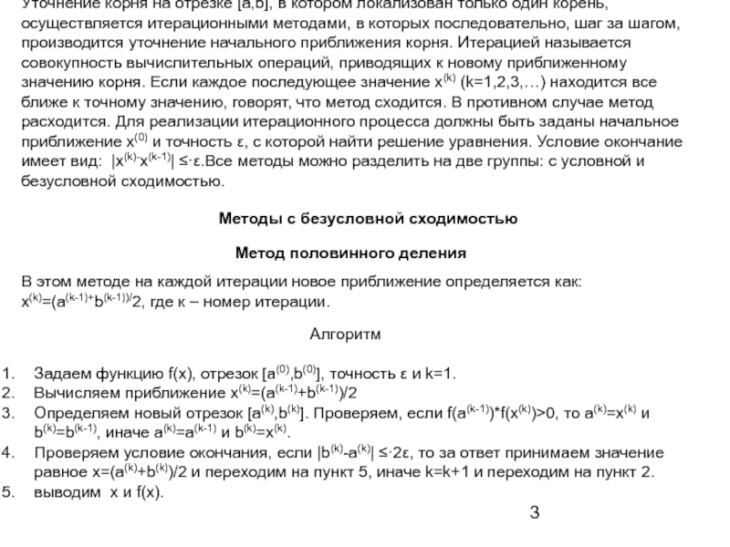
Слайд 3Уточнение корня на отрезке [a,b], в котором локализован только один

корень, осуществляется итерационными методами, в которых последовательно, шаг за шагом,

производится уточнение начального приближения корня. Итерацией называется совокупность вычислительных операций, приводящих к новому приближенному значению корня. Если каждое последующее значение x(k) (k=1,2,3,…) находится все ближе к точному значению, говорят, что метод сходится. В противном случае метод расходится. Для реализации итерационного процесса должны быть заданы начальное приближение x(0) и точность ε, с которой найти решение уравнения. Условие окончание имеет вид: |x(k)-x(k-1)| ≤·ε.Все методы можно разделить на две группы: с условной и безусловной сходимостью.

Метод половинного деления

В этом методе на каждой итерации новое приближение определяется как: x(k)=(a(k-1)+b(k-1))/2, где к – номер итерации.

Алгоритм

Задаем функцию f(x), отрезок [a(0),b(0)], точность ε и k=1.
Вычисляем приближение x(k)=(a(k-1)+b(k-1))/2
Определяем новый отрезок [a(k),b(k)]. Проверяем, если f(a(k-1))*f(x(k))>0, то a(k)=x(k) и b(k)=b(k-1), иначе a(k)=a(k-1) и b(k)=x(k).
Проверяем условие окончания, если |b(k)-a(k)| ≤·2ε, то за ответ принимаем значение равное x=(a(k)+b(k))/2 и переходим на пункт 5, иначе k=k+1 и переходим на пункт 2.
выводим x и f(x).

Методы с безусловной сходимостью

Уточнение корня на отрезке [a,b], в котором локализован только один корень, осуществляется итерационными методами, в которых последовательно,

Слайд 4Блок-схема
начало
f(a)*f(x)>0
x, f(x)
a, b, ε || f(x)
b := x
a=x
x:= (b+a)/2
|

b-a | ≤ 2ε
конец
x := (b+a)/2
нет
да

Блок-схеманачалоf(a)*f(x)>0x, f(x)a, b, ε  || f(x)b := xa=xx:= (b+a)/2| b-a | ≤ 2εконецx := (b+a)/2нетда

Слайд 5Решим предыдущий пример при a= -1.6 b= -1.2 и

ε= 0.01 т.е. 2ε = 0.02
x= –1,38±0.01 f(x) = –0,038 (невязка)

Решим предыдущий пример при a= -1.6 b= -1.2  и ε= 0.01 т.е. 2ε = 0.02x= –1,38±0.01	f(x)

Слайд 6Метод простых итераций
В этих методах исходное уравнение f(x)=0

преобразуется к эквивалентному виду x=ϕ(x). Тогда на каждой итерации новое

приближение будем определять как:
x(1) = ϕ (x(0)), x(2) = ϕ (x(1)), x(3) = ϕ (x(2)),….., т.е. x(k)=ϕ(x(k-1)), k=1,2,3… .
За x(0) принимают любое число на заданном отрезке [a;b]. Вид функции ϕ(x) определим исходя из достаточного условия сходимости, которое записывается как: |ϕ’(x)| < 1, для всех значений x отрезка[a;b], т.е. максимальная производная на заданном отрезке должна быть меньше единицы.

Общий подход для получения итерационной формулы x=ϕ(x)
Помножим обе части уравнения f(x)=0 на множитель, и прибавим к обеим частям по x, тогда итерационная формула будет иметь вид:
x = x + βf(x) = ϕ(x)
Определить множитель β можно из достаточного условия сходимости.
|ϕ’(x)| < 1
ϕ’(x) = 1 + βf’(x)
|1 + βf’(x)| < 1
-1 < 1 + βf’(x) < 1
-2 < βf’(x) < 0.
Мы должны выбрать максимальную по модулю производную |f’(x)| на заданном отрезке.
|f’(b)|>|f’(a)| β = -2/f’(b),иначе β = -2/ f’(a)

Методы с условной сходимостью

Метод простых итераций  В этих методах исходное уравнение f(x)=0 преобразуется к эквивалентному виду x=ϕ(x). Тогда на

Слайд 7Блок-схема

Блок-схема

Слайд 8Пример: f(x) = 3sin(2x)-1.5x-1 f'(x)=6cos(2x)-1.5 ε=0.01 a = -1,6

b = -1,2
f'(a) = -7,489 f'(b) = -5,924

β = 0,267 ≈ 0.2
x(k) = x(k-1) + β(3sin(2x(k-1))-1.5x(k-1)-1)

Ответ: x = -1,38±0.01 f(x) = -0,020

Пример: f(x) = 3sin(2x)-1.5x-1  f'(x)=6cos(2x)-1.5 ε=0.01 a = -1,6 b = -1,2 f'(a) = -7,489

Слайд 9Метод Ньютона или касательных


Пусть известно некоторое приближение x(k-1) к решению

x* уравнения f(x)=0.
Тогда исходное уравнение можно записать в виде:
f(x(k-1)+∆x(k))=0
где ∆x(k)=

x* -x(k-1) и x* = x(k-1)+ ∆x(k)

Разложим функцию в ряд Тейлора и ограничимся линейными членами.

f(x(k-1)+∆x(k)) = f(x(k-1))+ f′(x(k-1))∆x(k) = 0

откуда

Полученное значение принимаем за новое приближение к решению. Тогда итерационную формулу запишем как:

Метод Ньютона или касательныхПусть известно некоторое приближение x(k-1) к решению x* уравнения f(x)=0.Тогда исходное уравнение можно записать

Слайд 10Графическая иллюстрация.
За начальное приближение к корню x(0) принимаем одну

из границ отрезка [a; b], содержащего один корень.
На каждой итерации,

за новое приближение к корню x(k) принимается точка пересечения касательной к графику, построенной в точке f(x(k-1)) с осью абсцисс x:
Графическая иллюстрация. За начальное приближение к корню x(0) принимаем одну из границ отрезка [a; b], содержащего один

Слайд 11алгоритм
Задаем функцию f(x) отрезок [a;b] и точность ε. За начальное

приближение x принимаем одну из границ заданного отрезка [a,b] x=a.
Вычисляем

значение шага h= f(x)/f′(x) и новое приближение, как x = x-h.
Проверяем условие окончания если | h | ≤ ε, то выводим последнее значение x и f(x). Иначе перейдем на пункт 2

Блок-схема

алгоритмЗадаем функцию f(x) отрезок [a;b] и точность ε. За начальное приближение x принимаем одну из границ заданного

Слайд 12a = -1.6 b = -1.2

ε = 0.01 f(x)=3sin(2x) -1.5x-1

f'(x)=6cos(2x) -1.5 x=a= -1.6

Ответ: x = 1,387± 0.01 f(x)=0,00002

Пример

a = -1.6    b = -1.2   ε = 0.01   f(x)=3sin(2x)

Обратная связь

Если не удалось найти и скачать доклад-презентацию, Вы можете заказать его на нашем сайте. Мы постараемся найти нужный Вам материал и отправим по электронной почте. Не стесняйтесь обращаться к нам, если у вас возникли вопросы или пожелания:

Email: Нажмите что бы посмотреть 

Что такое TheSlide.ru?

Это сайт презентации, докладов, проектов в PowerPoint. Здесь удобно  хранить и делиться своими презентациями с другими пользователями.


Для правообладателей

Яндекс.Метрика