Разделы презентаций


VM-2-2-m-Погрешности.ppt

Погрешность в исходных данных определяется: погрешностью измерения или погрешностью вычислений, с помощью которых они были получены.Погрешность численного метода определяется точностью выбранного числено метода и вычислительного средства.Абсолютная и относительная погрешности.Пусть α* —

Слайды и текст этой презентации

Слайд 1ТЕОРИЯ ПОГРЕШНОСТЕЙ
Основная задача теории погрешностей состоит в оценке погрешности

результата вычислений при известных погрешностях исходных данных.
Источники и классификация

погрешностей результата

Получить точное значение при решении задачи на машине практически невозможно. Получаемое решение всегда содержит погрешность и является приближенным. Источники погрешности:

Погрешность математической модели
Погрешность в исходных данных
Погрешность численного метод
Погрешность округления или отбрасывания.

Погрешность математической модели определяется выбором математической модели. Так для описания падения тела с высоты h0 и имеющего скорость v0 используются уравнения:

Если учитывать силу сопротивления F(t), действующую на тело массой m, тогда движение тела можно описать с помощью уравнений:

ТЕОРИЯ ПОГРЕШНОСТЕЙ Основная задача теории погрешностей состоит в оценке погрешности результата вычислений при известных погрешностях исходных данных.

Слайд 2Погрешность в исходных данных определяется: погрешностью измерения или погрешностью вычислений,

с помощью которых они были получены.
Погрешность численного метода определяется точностью

выбранного числено метода и вычислительного средства.

Абсолютная и относительная погрешности.
Пусть α* — точное (и никогда неизвестное) значение некоторой величины, а α — известное приближение к нему, то абсолютной погрешностью приближенного значения α называется величина:

Относительной погрешностью приближенного значения α называется величина:

Погрешность в исходных данных определяется: погрешностью измерения или погрешностью вычислений, с помощью которых они были получены.Погрешность численного

Слайд 3Значащую цифру называют верной в широком смысле, если абсолютная погрешность

числа не превосходит единицы разряда, соответствующего этой цифре или верной

в узком смысле, если абсолютная погрешность числа не превосходит половины единицы разряда, соответствующего этой цифре. Примеры: α = 0.0304500. Верные цифры подчеркнуты.



Значащими цифрами числа называют все цифры в его записи, начиная с первой ненулевой слева. Например, в числах α = 0.03045, α = 0.0304500 значащими цифрами являются подчеркнутые цифры. Число значащих цифр в первом случае равно 4, во втором 6.

Правила округления известны. Обратить внимание, что если первая из отброшенных цифр равна 5 и все остальные отброшенные цифры являются нулями, то последняя оставшаяся цифра остается неизменной, если она четная (правило четной цифры), и увеличивается на единицу, если она нечетная. При этом погрешность не превышает пяти единиц отброшенного разряда.
Пример: 6.71 - 6.7 ; 6.77 - 6.8 ; 6.75 - 6.8; 6.65 - 6.6

Значащую цифру называют верной в широком смысле, если абсолютная погрешность числа не превосходит единицы разряда, соответствующего этой

Слайд 4

Особенности машинной арифметики
В ЭВМ происходит отбрасывание или усечение. В некоторых

языках программирования реализованы общепринятые правила округления.
Вещественные числа в ЭВМ представляются

в экспоненциальном виде (с плавающей точкой):

где m – мантисса, b – основание системы счисления n - порядок

Примеры записи чисел:

В десятичной системе счисления:

Особенности машинной арифметикиВ ЭВМ происходит отбрасывание или усечение. В некоторых языках программирования реализованы общепринятые правила округления.Вещественные числа

Слайд 5 5 0.500 · 101
172 0.172 · 103
0.008157 0.815

· 10-2
521.45 0.521 · 103

В последних двух примерах цифры,

выходящие за разрядную сетку отброшены. При этом погрешность округления не превышает единицы последнего оставленного разряда.
Выполнение операций над вещественными числами начинается и заканчивается выравниванием порядков. Если порядки различны – погрешность возрастает и может привести к потере точности.
По возможности надо избегать работать с числами, порядки которых отличаются на величину, близкую к длине разрядной сетки, а также вычитания близких по значению величин

Если представить мантиссу в виде m = 0.d1 d2 d3 d4 .. .. .. dk, то при d1#0 получаем нормализованную форму числа, где к – количество цифр в мантиссе, называют разрядной сеткой.

Примеры:
0.512 * 104 разр.сетка = 3
0.5200 * 104 разр.сетка = 4

Если к = 3 то, следующие числа представим как:

5	0.500 · 101	  172	0.172 · 103	0.008157	0.815 · 10-2 	 521.45	0.521 · 103В последних

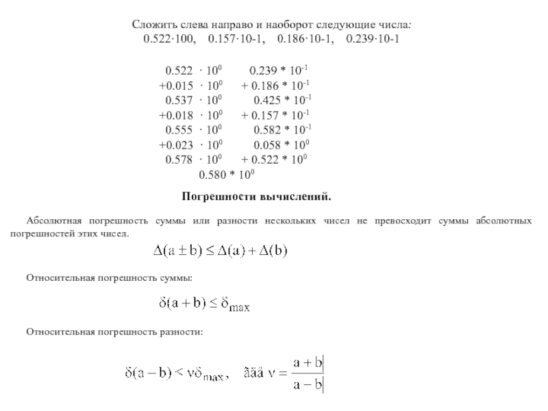
Слайд 6 0.522 · 100 0.239 * 10-1
+0.015 · 100 +

0.186 * 10-1
0.537 · 100 0.425 * 10-1
+0.018

· 100 + 0.157 * 10-1
0.555 · 100 0.582 * 10-1
+0.023 · 100 0.058 * 100
0.578 · 100 + 0.522 * 100
0.580 * 100

Сложить слева направо и наоборот следующие числа:
0.522·100, 0.157·10-1, 0.186·10-1, 0.239·10-1

Погрешности вычислений.

Абсолютная погрешность суммы или разности нескольких чисел не превосходит суммы абсолютных погрешностей этих чисел.

Относительная погрешность суммы:

Относительная погрешность разности:

0.522 · 100	  0.239 * 10-1	+0.015 · 100	+ 0.186 * 10-1	 0.537 · 100

Слайд 7Относительные погрешности произведения и частного:

Абсолютная погрешность дифференцируемой функции

многих переменных:

Пример. Для заданной функции:
определить y,
при x1= -1.5

x2= 1.0 x3= 2.0. Все цифры в данных верные для x1

в широком смысле, а для x2 и x3 в узком смысле. Вычисляем значение функции.

Относительные погрешности произведения и частного: 	   	Абсолютная погрешность дифференцируемой функции многих переменных:Пример.  Для заданной

Слайд 8





Вычисляем погрешности:





Вычисляем погрешности:

Обратная связь

Если не удалось найти и скачать доклад-презентацию, Вы можете заказать его на нашем сайте. Мы постараемся найти нужный Вам материал и отправим по электронной почте. Не стесняйтесь обращаться к нам, если у вас возникли вопросы или пожелания:

Email: Нажмите что бы посмотреть 

Что такое TheSlide.ru?

Это сайт презентации, докладов, проектов в PowerPoint. Здесь удобно  хранить и делиться своими презентациями с другими пользователями.


Для правообладателей

Яндекс.Метрика