Разделы презентаций


8.ppt

Содержание

При квантовании по уровню дискретный сигнал принимает значения непрерывного сигнала, соответствующие заданным уровнямРеализуется в релейных системах, которые применяются для управления объектами, имеющими повышенную инерцию Неотъемлемое свойство релейных САУ – присутствие в

Слайды и текст этой презентации

Слайд 1ДИСКРЕТНЫЕ САУ
Понятие дискретной САУ. Способы квантования сигнала
Система, содержащая по крайней

мере один элемент, у которого выходной сигнал является дискретным, называется

дискретной САУ
Процесс преобразования непрерывного сигнала в дискретный называют квантованием сигнала. Различают:
квантование по уровню
квантование по времени
квантование по уровню и времени

ДИСКРЕТНЫЕ САУПонятие дискретной САУ. Способы квантования сигналаСистема, содержащая по крайней мере один элемент, у которого выходной сигнал

Слайд 3При квантовании по уровню дискретный сигнал принимает значения непрерывного сигнала,

соответствующие заданным уровням






Реализуется в релейных системах, которые применяются для управления

объектами, имеющими повышенную инерцию
Неотъемлемое свойство релейных САУ – присутствие в них устойчивых автоколебаний


При квантовании по уровню дискретный сигнал принимает значения непрерывного сигнала, соответствующие заданным уровнямРеализуется в релейных системах, которые

Слайд 4При квантовании по времени дискретный сигнал принимает значения непрерывного в

определенные, равно отстоящие друг от друга моменты времени. Величина отрезка

между двумя соседними моментами изменения дискретного сигнала называется периодом квантования T





Относительное время



При квантовании по времени дискретный сигнал принимает значения непрерывного в определенные, равно отстоящие друг от друга моменты

Слайд 5Квантование по времени осуществляется в импульсных системах
Процесс формирования непрерывного сигнала

в последовательность импульсов называется модуляцией.
Различают:
Амплитудно-импульсную модуляцию (АИМ), при которой

амплитуда импульсов изменяется в зависимости от величины квантуемого сигнала, а их длительность – постоянная величина
Если при этом на периоде квантования T амплитуда импульсов – постоянная величина , то это – АИМ-1, если форма импульсов внутри периода квантования изменяется, то это – АИМ-2


Квантование по времени осуществляется в импульсных системахПроцесс формирования непрерывного сигнала в последовательность импульсов называется модуляцией. Различают:Амплитудно-импульсную модуляцию

Слайд 6







Широтно-импульсная модуляция (ШИМ)
При ней амплитуда импульсов всегда постоянна

а их длительность

изменяется в зависимости от величины модулируемого сигнала на периоде квантования
Относительная длительность импульса





Широтно-импульсная модуляция (ШИМ)При ней амплитуда импульсов всегда постоянна

Слайд 7






Время- импульсная модуляция (ВИМ).
При ней значению модулируемого сигнала в дискретные

равнооотстоящие моменты времени соответствует временной сдвиг импульса, фаза или частота

повторения импульсов, т.е.

x(t)



t










0



T



2T



3T



4T



5T



6T



7T





















































Время- импульсная модуляция (ВИМ).При ней значению модулируемого сигнала в дискретные равнооотстоящие моменты времени соответствует временной сдвиг импульса,

Слайд 8Различают:
фазо-импульсную модуляцию (ФИМ)
частотно-импульсную модуляцию (ЧИМ)







Если при изменении полярности модулирующего сигнала

может изменяться полярность импульсов то это – двухтактная модуляция, если

не изменяется то это – однотактная модуляция
Различают:фазо-импульсную модуляцию (ФИМ)частотно-импульсную модуляцию (ЧИМ)Если при изменении полярности модулирующего сигнала может изменяться полярность импульсов то это –

Слайд 9








Импульсные системы бывают линейными и нелинейными. В линейных импульсных САУ

линейными уравнениями описывается как непрерывная часть, так и импульсный элемент.

Линейность импульсного элемента определяется линейностью его статической характеристики – зависимости модулируемого параметра от входного сигнала. Линейной является только статическая характеристика импульсного элемента, с помощью которого реализуется АИМ-1. Системы с другими типами модуляции (АИМ-2, ШИМ, ФИМ, ЧИМ) – нелинейные.
Импульсные системы бывают линейными и нелинейными. В линейных импульсных САУ линейными уравнениями описывается как непрерывная часть, так

Слайд 10Сигнал, квантованный по времени и уровню, принимает значения уровня непрерывного

сигнала в дискретные, равно отстоящие друг от друга моменты времени






Реализуется

в цифровых системах
Цифровые системы, как и релейные – нелинейные и сводятся к импульсным при большом количестве уровней
Сигнал, квантованный по времени и уровню, принимает значения уровня непрерывного сигнала в дискретные, равно отстоящие друг от

Слайд 11ОСНОВЫ МАТЕМАТИЧЕСКОГО ОПИСАНИЯ САУ С АИМ
Понятие решетчатой функции. Разности
решетчатых

функций и разностные уравнения
Функция, значения которой в дискретные, равноотстоящие друг

от друга моменты времени равны значениям какой-либо непрерывной функции , а между этими значениями равны нулю, называется решетчатой
Решетчатую функцию обозначают символом , где Т – период квантования, n – произвольное положительное целое число


ОСНОВЫ МАТЕМАТИЧЕСКОГО ОПИСАНИЯ САУ С АИМ Понятие решетчатой функции. Разностирешетчатых функций и разностные уравненияФункция, значения которой в

Слайд 12





Любой непрерывной функции f(t) будет соответствовать единственная решетчатая функция


, но

одной решетчатой функции может соответствовать множество непрерывных функций
Если в непрерывной функции положить , где , то этой функции будет соответствовать решетчатая функция





Любой непрерывной функции f(t) будет соответствовать единственная решетчатая функция

Слайд 13Такие решетчатые функции называют смещёнными.






Смещённые решетчатые функции позволяют путём изменения

смещения оценить поведение непрерывной функции внутри периода квантования
Если ввести относительное

время , то непрерывная функция или




Такие решетчатые функции называют смещёнными.Смещённые решетчатые функции позволяют путём изменения смещения оценить поведение непрерывной функции внутри периода

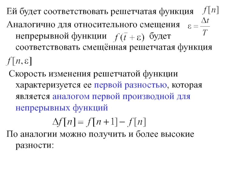
Слайд 14Ей будет соответствовать решетчатая функция
Аналогично для относительного смещения

непрерывной функции

будет соответствовать смещённая решетчатая функция

Скорость изменения решетчатой функции характеризуется ее первой разностью, которая является аналогом первой производной для непрерывных функций

По аналогии можно получить и более высокие разности:






Ей будет соответствовать решетчатая функцияАналогично для относительного смещения       непрерывной функции

Слайд 15




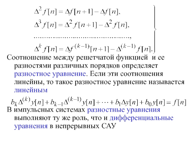
Соотношение между решетчатой функцией и ее разностями различных порядков определяет

разностное уравнение. Если эти соотношения линейны, то такое разностное уравнение

называется линейным

В импульсных системах разностные уравнения выполняют ту же роль, что и дифференциальные уравнения в непрерывных САУ



Соотношение между решетчатой функцией и ее разностями различных порядков определяет разностное уравнение. Если эти соотношения линейны, то

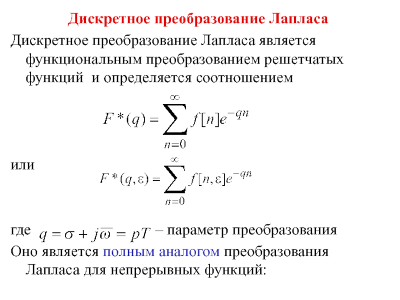
Слайд 16Дискретное преобразование Лапласа
Дискретное преобразование Лапласа является функциональным преобразованием решетчатых функций

и определяется соотношением



или


где

– параметр преобразования
Оно является полным аналогом преобразования Лапласа для непрерывных функций:




Дискретное преобразование ЛапласаДискретное преобразование Лапласа является функциональным преобразованием решетчатых функций и определяется соотношением илигде

Слайд 17


Символьная запись дискретного преобразования Лапласа

Дискретное преобразование Лапласа устанавливает соответствие между

решетчатой функцией и

функцией комплексной переменной q.
При этом – оригинал
– изображение






Символьная запись дискретного преобразования ЛапласаДискретное преобразование Лапласа устанавливает соответствие между решетчатой функцией

Слайд 18Изображения, полученные с помощью дискретного преобразования Лапласа, будут содержать трансцендентный

множитель – функцию вида
Если r – любое целое число, то

Следовательно,

и изображение – это периодическая функция вдоль мнимой оси комплексной плоскости с периодом 2π и её можно рассматривать в полосе
или








Изображения, полученные с помощью дискретного преобразования Лапласа, будут содержать трансцендентный множитель – функцию видаЕсли r – любое

Слайд 19Обратное дискретное преобразование Лапласа










Обратное дискретное преобразование Лапласа

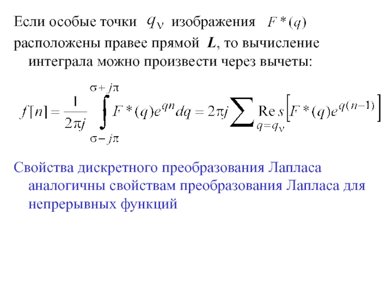
Слайд 20Если особые точки изображения
расположены

правее прямой L, то вычисление интеграла можно произвести через вычеты:






Свойства дискретного преобразования Лапласа аналогичны свойствам преобразования Лапласа для непрерывных функций




Если особые точки     изображения  расположены правее прямой L, то вычисление интеграла можно

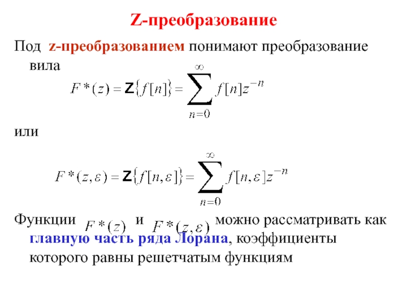
Слайд 21Z-преобразование
Под z-преобразованием понимают преобразование вила


или



Функции

и

можно рассматривать как главную часть ряда Лорана, коэффициенты которого равны решетчатым функциям




Z-преобразование Под z-преобразованием понимают преобразование вилаилиФункции        и

Слайд 22Z-преобразование получается из дискретного преобразования Лапласа путем замены множителя
на
Обратное

Z-преобразование



Здесь Г –окружность единичного радиуса с центром в

начале координат




Z-преобразование получается из дискретного преобразования Лапласа путем замены множителя наОбратное Z-преобразование Здесь Г –окружность единичного радиуса с

Слайд 23Передаточные функции разомкнутых систем с АИМ
Типовая структура разомкнутой САУ

с АИМ




Передаточные функции разомкнутых систем с АИМ Типовая структура разомкнутой САУ с АИМ

Слайд 24Здесь:
ИИЭ – идеальный импульсный элемент
ФЭ – формирующий элемент
На выходе ИИЭ

в моменты времени производится решетчатая

функция , значения которой пропорциональны значениям непрерывной функции x(t) в указанные моменты времени. Формирующий элемент вырабатывает на своем выходе из последовательности мгновенных импульсов импульсы заданной формы. При АИМ-1 на выходе формирующего элемента при воспроизводятся прямоугольные импульсы с амплитудой и длительностью






Здесь:ИИЭ – идеальный импульсный элементФЭ – формирующий элементНа выходе ИИЭ в моменты времени

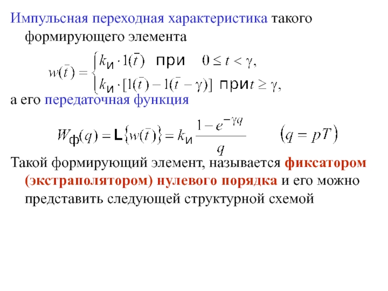
Слайд 25Импульсная переходная характеристика такого формирующего элемента


а его передаточная функция


Такой

формирующий элемент, называется фиксатором (экстраполятором) нулевого порядка и его можно

представить следующей структурной схемой




Импульсная переходная характеристика такого формирующего элементаа его передаточная функция Такой формирующий элемент, называется фиксатором (экстраполятором) нулевого порядка

Слайд 26Структурная схема фиксатора нулевого порядка





Поскольку передаточные функции формирующего элемента и

непрерывной части описываются обычным преобразование Лапласа, то их последовательное соединение

обычно называют приведенной непрерывной частью




Структурная схема фиксатора нулевого порядкаПоскольку передаточные функции формирующего элемента и непрерывной части описываются обычным преобразование Лапласа, то

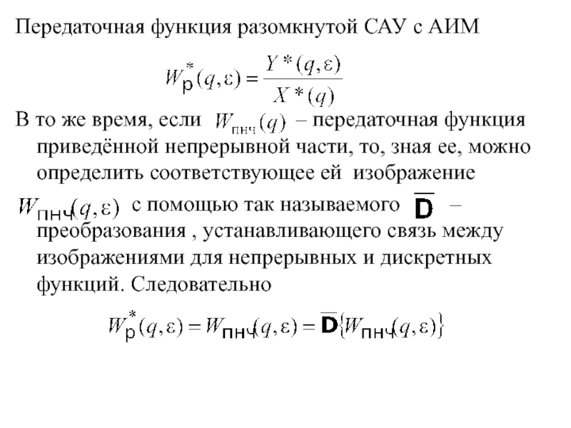
Слайд 27Передаточная функция разомкнутой САУ с АИМ


В то же время, если

– передаточная

функция приведённой непрерывной части, то, зная ее, можно определить соответствующее ей изображение
с помощью так называемого – преобразования , устанавливающего связь между изображениями для непрерывных и дискретных функций. Следовательно




Передаточная функция разомкнутой САУ с АИМВ то же время, если

Слайд 28Таким образом, передаточная функция разомкнутой системы с АИМ равна передаточной

функции ее приведенной непрерывной части в смысле дискретного преобразования Лапласа
Следует

отметить, что в соответствии с теоремой умножения изображения на (это множитель возникает при умножении передаточной функции непрерывной части на передаточную функцию формирующего элемента)


передаточная функции системы с АИМ будет состоять из двух выражений – на период действия импульса и на его отсутствие



Таким образом, передаточная функция разомкнутой системы с АИМ равна передаточной функции ее приведенной непрерывной части в смысле

Слайд 29Замкнутые импульсные системы можно привести к системе, состоящей из идеального

импульсного элемента и приведенной непрерывной части (ПНЧ), включающей формирующий элемент

и непрерывную часть



Можно доказать, что передаточная функция такой системы


и являются дробно-рациональными функциями относительно z








Замкнутые импульсные системы можно привести к системе, состоящей из идеального импульсного элемента и приведенной непрерывной части (ПНЧ),

Слайд 30Частотные характеристики систем с АИМ
Поскольку изображение

представляет собой периодическую функцию вдоль

мнимой оси комплексной плоскости с периодом 2π, то передаточные функции систем с АИМ будут также являться периодическими функциями с периодом 2π, т.е.

Амплитудно-фазовые частотные характеристики (АФЧХ) импульсных систем получаются путем замены в передаточных функциях параметра q на переменную , где – безразмерная относительная частота. Следовательно







Частотные характеристики систем с АИМ Поскольку изображение         представляет собой

Слайд 31АФЧХ


т.е. частотные характеристики систем с АИМ являются периодическими функциями относительной

частоты





Это основное свойство частотных характеристик





АФЧХт.е. частотные характеристики систем с АИМ являются периодическими функциями относительной частоты Это основное свойство частотных характеристик

Слайд 32Другие свойства частотных характеристик САУ с АИМ:
Зависимость частотных характеристик от

, обычно строят характеристики для
Вещественная частотная характеристика

(ВЧХ) – чётная функция частоты , мнимая частотная характеристика (МЧХ) – нечётная функция, поэтому частоту изменяют в диапазоне
При уменьшении периода квантования (увеличении частоты квантования ) частотные характеристики импульсных систем приближаются к частотным характеристикам непрерывных систем






Другие свойства частотных характеристик САУ с АИМ:Зависимость частотных характеристик от   , обычно строят характеристики для

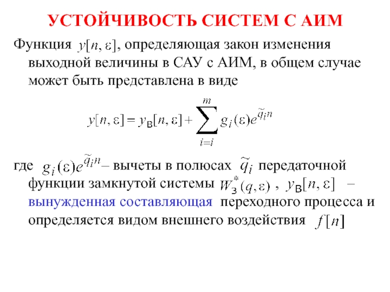
Слайд 33УСТОЙЧИВОСТЬ СИСТЕМ С АИМ
Функция

, определяющая закон изменения выходной величины в САУ с АИМ,

в общем случае может быть представлена в виде



где – вычеты в полюсах передаточной функции замкнутой системы , – вынужденная составляющая переходного процесса и определяется видом внешнего воздействия








УСТОЙЧИВОСТЬ СИСТЕМ С АИМ Функция      , определяющая закон изменения выходной величины в

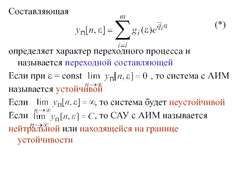
Слайд 34Составляющая

(*)

определяет характер переходного процесса и называется переходной составляющей
Если при ε = const , то система с АИМ
называется устойчивой
Если , то система будет неустойчивой
Если , то САУ с АИМ называется
нейтральной или находящейся на границе устойчивости




Составляющая

Слайд 35Очевидно, что, если полюсы передаточной функции замкнутой

системы будут иметь отрицательные вещественные части, то при

все слагаемые в (*) будут стремиться к нулю и система будет устойчивой
Если хотя бы один полюс передаточной функции замкнутой системы будет иметь положительную вещественную часть, то соответствующее ему слагаемое будет неограниченно нарастать, и система станет неустойчивой
Если хотя бы один из полюсов будет иметь вещественную часть, равную нулю, а вещественные части остальных полюсов будут отрицательными, то система будет находиться на границе устойчивости


Очевидно, что, если полюсы    передаточной функции замкнутой системы будут иметь отрицательные вещественные части, то

Слайд 36Таким образом, для того чтобы САУ с АИМ была устойчива,

необходимо и достаточно, чтобы все полюсы ее передаточной функции имели

отрицательные вещественные части, т.е. располагались в левой части полосы комплексной плоскости




Вывод: при описании САУ с АИМ дискретным преобразованием Лапласа, то необходимое и достаточное условие ее устойчивости аналогично такому же условию для линейных непрерывных систем. Отличие – полоса




Таким образом, для того чтобы САУ с АИМ была устойчива, необходимо и достаточно, чтобы все полюсы ее

Слайд 37Если САУ описано с помощью модифицированного z-преобразования путём замены

, т.е. передаточная функция замкнутой

системы принимает вид


где


то условия устойчивости САУ с АИМ будут другими
Преобразование отображает полосу
на плоскость z причем отрезок мнимой оси
отображается в окружность единичного радиуса с центром в начале координат







Если САУ описано с помощью модифицированного z-преобразования путём замены       , т.е.

Слайд 38Поэтому для устойчивой САУ с АИМ необходимо и достаточно, чтобы

все полюсы передаточной функции

располагались бы внутри круга единичного радиуса , а сама
окружность будет являться границей устойчивости



Поэтому для устойчивой САУ с АИМ необходимо и достаточно, чтобы все полюсы передаточной функции

Слайд 39Анализ устойчивости систем с АИМ
Аналог критерия Гурвица
Применяется при описании

САУ модифицированным z-преобразованием
Характеристический полином САУ

Т.к. корни этого полинома в устойчивой

САУ должны располагаться внутри круга , то критерий Гурвица напрямую применять нельзя. Потому окружность преобразуют в левую полуплоскость с помощью w-преобразования

или





Анализ устойчивости систем с АИМ Аналог критерия ГурвицаПрименяется при описании САУ модифицированным z-преобразованиемХарактеристический полином САУТ.к. корни этого

Слайд 40Тогда характеристически полином примет вид


или

где cj – постоянные коэффициенты
Замкнутая система

с АИМ будет устойчива, если выполнены неравенства Гурвица

где

– определители, образуемые вычеркиванием k строк и столбцов в таблице (миноры определителя Гурвица)







Тогда характеристически полином примет видилигде cj – постоянные коэффициентыЗамкнутая система с АИМ будет устойчива, если выполнены неравенства

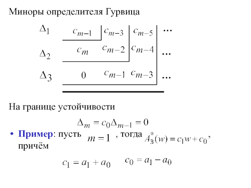
Слайд 41Миноры определителя Гурвица






На границе устойчивости

Пример: пусть

, тогда

, причём











Миноры определителя ГурвицаНа границе устойчивостиПример: пусть       , тогда

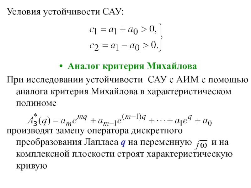
Слайд 42Условия устойчивости САУ:



Аналог критерия Михайлова
При исследовании устойчивости САУ с АИМ

с помощью аналога критерия Михайлова в характеристическом полиноме

производят замену

оператора дискретного преобразования Лапласа q на переменную и на комплексной плоскости строят характеристическую кривую




Условия устойчивости САУ:Аналог критерия МихайловаПри исследовании устойчивости САУ с АИМ с помощью аналога критерия Михайлова в характеристическом

Слайд 43

Замкнутая система с АИМ будет устойчива, если при возрастании от

0 до π характеристическая кривая обходит последовательно в положительном направлении

2m квадрантов комплексной плоскости, где m – степень характеристического полинома.












Замкнутая система с АИМ будет устойчива, если при возрастании от 0 до π характеристическая кривая обходит последовательно

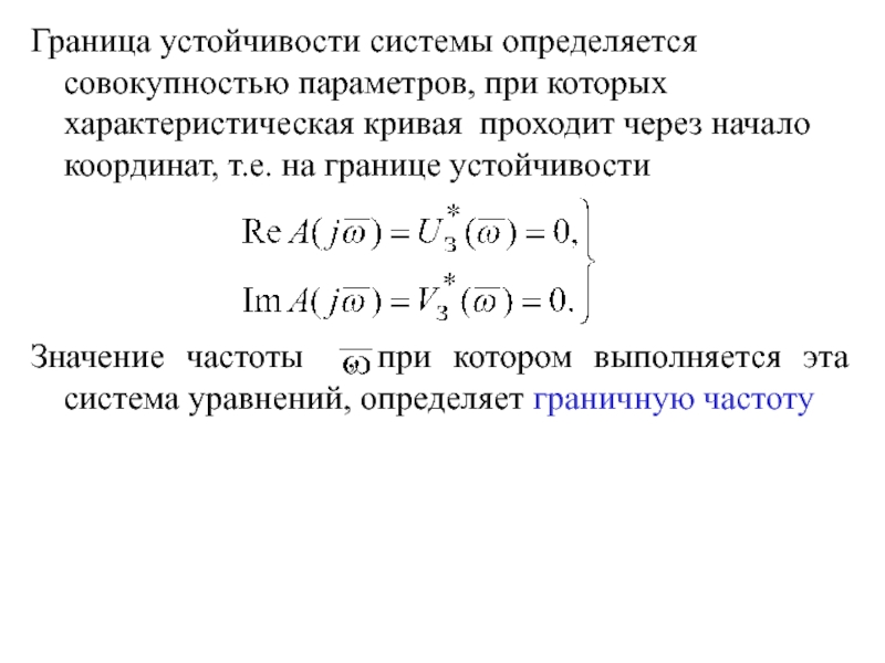
Слайд 44Граница устойчивости системы определяется совокупностью параметров, при которых характеристическая кривая

проходит через начало координат, т.е. на границе устойчивости



Значение частоты ,

при котором выполняется эта система уравнений, определяет граничную частоту





Граница устойчивости системы определяется совокупностью параметров, при которых характеристическая кривая проходит через начало координат, т.е. на границе

Слайд 45Аналог критерия Найквиста
Используется амплитудно-фазовая частотная характеристика (АФЧХ) разомкнутой системы

Критерий

устойчивости формулируется следующим образом
Для того чтобы замкнутая система с

АИМ, непрерывная часть которой устойчива, была устойчивой необходимо и достаточно, чтобы годограф АФЧХ разомкнутой системы при возрастании от 0 до π не охватывал точку с координатами






Аналог критерия НайквистаИспользуется амплитудно-фазовая частотная характеристика (АФЧХ) разомкнутой системы Критерий устойчивости формулируется следующим образом Для того чтобы

Слайд 46Годограф АФЧХ устойчивой САУ








На границе устойчивости




Годограф АФЧХ устойчивой САУНа границе устойчивости

Слайд 47Удаление годографа от точки

характеризует запасы устойчивости по фазе и амплитуде (модулю, усилению).


Запас устойчивости по фазе определяется как величина угла для частоты среза , при которой

Запас устойчивости по амплитуде (модулю, усилению) определяется как величина, обратная модулю АФЧХ


для частоты, на которой







Удаление годографа от точки        характеризует запасы устойчивости по фазе и

Слайд 48







Частоты, при которых

, называют критическими, а частоту, при

которой определяется запас устойчивости по амплитуде, называют граничной. Если критическая частота одна, то она является граничной







Частоты, при которых            , называют критическими,

Обратная связь

Если не удалось найти и скачать доклад-презентацию, Вы можете заказать его на нашем сайте. Мы постараемся найти нужный Вам материал и отправим по электронной почте. Не стесняйтесь обращаться к нам, если у вас возникли вопросы или пожелания:

Email: Нажмите что бы посмотреть 

Что такое TheSlide.ru?

Это сайт презентации, докладов, проектов в PowerPoint. Здесь удобно  хранить и делиться своими презентациями с другими пользователями.


Для правообладателей

Яндекс.Метрика