Разделы презентаций


лекция 2.ppt

Содержание

Основные элементы языка Алфавит (разрешенный к использованию набор символов) ) языка Паскаль составляют: 1. Прописные и строчные (воспринимаются одинаково) буквы латинского алфавита: А, В, …, Z, а, в, …, z. 2. Цифры от

Слайды и текст этой презентации

Слайд 1Основы программирования на Паскале

Основы программирования на Паскале

Слайд 2Основные элементы языка
Алфавит (разрешенный к использованию набор символов) ) языка

Паскаль составляют:
1. Прописные и строчные (воспринимаются одинаково) буквы латинского алфавита:

А, В, …, Z, а, в, …, z.
2. Цифры от 0 до 9.
3. Символ подчеркивания “ _ ”.
4. Специальные символы:
Основные элементы языка	Алфавит (разрешенный к использованию набор символов) ) языка Паскаль составляют:	1. Прописные и строчные (воспринимаются одинаково)

Слайд 3Специальные символы:
+ плюс
- минус
*

звездочка
/ дробная черта
> больше

меньше
= равно
; точка с запятой
# номер
‘ апостроф

, запятая
. Точка
: двоеточие
[ ] квадратные скобки
{ } фигурные скобки
$ знак денежной единицы
( ) круглые скобки
^ тильда (стрелка вверх)
@ коммерческое а
пробел

Специальные символы:+   плюс-    минус*   звездочка/    дробная черта>

Слайд 4: = присваивание
< > не равно
. .

диапазон значений
< = меньше или равно
> = больше

или равно

Комбинации специальных символов могут образовывать составные символы:

: =  присваивание< >  не равно. .  диапазон значений< =  меньше или равно>

Слайд 5
Слова – это неделимые последовательности символов алфавита, отделенные друг от

друга разделителями и несущие определенный смысл.

Слова – это неделимые последовательности символов алфавита, отделенные друг от друга разделителями и несущие определенный смысл.

Слайд 7
Зарезервированные слова являются составной частью языка, имеют фиксированное начертание и

навсегда определенный смысл.

Зарезервированные слова являются составной частью языка, имеют фиксированное начертание и навсегда определенный смысл.

Слайд 8
And
array
Begin
Case
Const
Div
Goto
Do
Downto
Else
End
File
For
Function
If
Label
Mod
Not
or
логическое И
массив
начало блока
вариант
константа
деление нацело
переход на
выполнять
уменьшить до
иначе
конец блока
файл
для
функция
если
метка
остаток от деления
логическое НЕ
логическое

ИЛИ

AndarrayBeginCaseConstDivGotoDoDowntoElseEndFileForFunctionIfLabelModNotorлогическое Имассивначало блокавариантконстантаделение нацелопереход навыполнятьуменьшить доиначеконец блокафайлдляфункцияеслиметкаостаток от делениялогическое НЕлогическое ИЛИ

Слайд 9
Идентификаторы (имена) используются для обозначения программ, переменных и постоянных величин,

процедур, функций.

Идентификаторы (имена) используются для обозначения программ, переменных и постоянных величин, процедур, функций.

Слайд 10Общие правила написания идентификаторов
1. Идентификатор может состоять только из букв,

цифр и символа подчеркивания.
2. Идентификатор начинается только с буквы или

символа подчеркивания (исключение составляют метки, которые могут начинаться с цифры).
3. Максимальная длина идентификатора 127 символов, но значимы только первые 63.
4. Между двумя идентификаторами должен быть, по крайней мере, один пробел.
Общие правила написания идентификаторов1. Идентификатор может состоять только из букв, цифр и символа подчеркивания.2. Идентификатор начинается только

Слайд 11
Стандартные идентификаторы предназначены для обозначения стандартных, т.е. заранее определенных, объектов

(констант, процедур и функций), например, integer, sin, cos, write.

Стандартные идентификаторы предназначены для обозначения стандартных, т.е. заранее определенных, объектов (констант, процедур и функций), например, integer, sin,

Слайд 12
Идентификаторы пользователя применяются для обозначения объектов, определенных самим программистом.
При

их записи следует учитывать, что:
1) идентификаторы в программе должны

быть уникальными;
2) нельзя использовать в качестве идентификаторов пользователя зарезервированные слова и стандартные имена;
3) имена для объектов программы надо выбирать так, чтобы они наилучшим образом отражали их значение.
Идентификаторы пользователя применяются для обозначения объектов, определенных самим программистом. При их записи следует учитывать, что: 1) идентификаторы

Слайд 13Примеры записи идентификаторов пользователя:
a, t1, r_756, summa – правильно;

cos, while, c#, сумма – неправильно.

Примеры записи идентификаторов пользователя:a, t1, r_756, summa – правильно;  cos, while, c#, сумма – неправильно.

Слайд 14Константы и переменные
Константы – это элементы данных, значения которых не

меняются в процессе выполнения программы. Константы задаются идентификаторами пользователя и

описываются в разделе, который начинается зарезервированным словом const.
Константы и переменные	Константы – это элементы данных, значения которых не меняются в процессе выполнения программы. Константы задаются

Слайд 15Пример описания констант:
const
t=13.4; max=1000; eps=0.15E – 5; myname= ‘Петя Иванов’;

Пример описания констант: 	const	t=13.4; max=1000; eps=0.15E – 5; myname= ‘Петя Иванов’;

Слайд 16
Переменные – это величины, которые могут менять свои значения в

процессе выполнения программы. Каждая переменная принадлежит к определенному типу данных.

Имена переменных и их типы объявляются в разделе, который начинается зарезервированным словом var.
Переменные – это величины, которые могут менять свои значения в процессе выполнения программы. Каждая переменная принадлежит к

Слайд 17Пример объявления переменных.
var
a, в: integer;
summa: real;

Пример объявления переменных. var a, в: integer; summa: real;

Слайд 18
Для лучшего понимания программы в ней может быть записан произвольный

текст – комментарий. Комментарий можно записать в любом месте программы,

где разрешен пробел. Текст комментария ограничен символами { } или (* *) и может содержать любые комбинации латинских и русских букв, цифр и других символов алфавита языка Паскаль. Ограничений на длину комментария нет, он может занимать несколько строк.
Для лучшего понимания программы в ней может быть записан произвольный текст – комментарий. Комментарий можно записать в

Слайд 19
Примеры:
(*Начало программы*)
{Пример комментария, занимающего несколько строк}

Примеры:  (*Начало программы*)  {Пример комментария, занимающего несколько строк}

Слайд 20Типы данных
Тип данных определяет:
1 формат представления данных в

памяти компьютера;
2 множество допустимых значений, которые может принимать переменная

или константа данного типа;
3 множество допустимых операций, применимых к этому типу.
Типы данных 	Тип данных определяет: 	1 формат представления данных в памяти компьютера; 	2 множество допустимых значений, которые

Слайд 21Типы данных делятся:
стандартный, т.е. какому-либо заранее известному
пользовательский, т.е. определяемому программистом

Типы данных делятся:	стандартный, т.е. какому-либо заранее известному	пользовательский, т.е. определяемому программистом

Слайд 22Целочисленные типы данных

Целочисленные типы данных

Слайд 23Над данными целого типа определены следующие операции:
арифметические операции: + (сложение),

- (вычитание), * (умножение), / (деление), div (деление нацело), mod

(вычисление остатка от целочисленного деления), - которые вырабатывают результат целого типа, кроме операции деления, вырабатывающей результат вещественного типа;
операции отношения: = (равно), < > (не равно), < (меньше), > (больше), < = (меньше или равно), > = (больше или равно), - которые вырабатывают результат логического типа.
Над данными целого типа определены следующие операции: арифметические операции: + (сложение), - (вычитание), * (умножение), / (деление),

Слайд 24Вещественные типы данных
Вещественные значения могут изображаться в форме с фиксированной

точкой, например, 8.32, -546.271 или 0.017, а также в форме

с плавающей точкой, т.е. парой чисел вида <мантисса>Е<порядок>, например, 8.53 Е+00 (8,53), 6.45721 Е+02 (6,45721⋅102), 1.5 Е-03 (1,5⋅10-3).
Вещественные типы данных	Вещественные значения могут изображаться в форме с фиксированной точкой, например, 8.32, -546.271 или 0.017, а

Слайд 25Вещественные типы данных

Вещественные типы данных

Слайд 26
Над данными вещественных типов определены арифметические операции +, -, *,

/, а также операции отношения.

Над данными вещественных типов определены арифметические операции +, -, *, /, а также операции отношения.

Слайд 27 Булевский тип boolean
Данные этого типа представлены следующими значениями: true

(истина) и false (ложь). Над ними определены логические операции and

(логическое И), or (логическое ИЛИ), xor (исключающее ИЛИ), not (логическое НЕ). Для размещения в памяти переменной булевского типа требуется один байт.
Булевский тип boolean	Данные этого типа представлены следующими значениями: true (истина) и false (ложь). Над ними определены

Слайд 28Массивы
Регулярный тип, или массив, есть упорядоченный набор данных одинакового типа.

Массивы	Регулярный тип, или массив, есть упорядоченный набор данных одинакового типа.

Слайд 29
Элементами массива могут быть данные любого типа.
Число элементов массива

фиксируется при описании и в процессе выполнения программы не меняется.


Элементы, образующие массив, упорядочены таким образом, что каждому элементу соответствует совокупность индексов, определяющей его местоположение в общей последовательности.
В качестве индексов обычно используют выражения целочисленных типов.
Элементами массива могут быть данные любого типа. 	Число элементов массива фиксируется при описании и в процессе выполнения

Слайд 30
Массивы могут быть описаны в разделе var с использованием словосочетания

array of (массив из), например:
var
vectorx: array [1..50] of real;

matrb: array [1..6, 1..6] of byte;
Массивы могут быть описаны в разделе var с использованием словосочетания array of (массив из), например:var vectorx: array

Слайд 31
Если в такой форме описания массива задан один индекс, массив

называется одномерным, если два индекса – двумерным, если n индексов

– n-мерным.
Если в такой форме описания массива задан один индекс, массив называется одномерным, если два индекса – двумерным,

Слайд 32
var
vectorx: array [1..50] of real;
matrb: array [1..6, 1..6]

of byte;

var vectorx: array [1..50] of real; matrb: array [1..6, 1..6] of byte;

Слайд 33Для описания массива можно использовать предварительно определенные константы, например:
const

n1=5; n2=8;
var
masy: array [1..n1, 1..n2] of integer;

Для описания массива можно использовать предварительно определенные константы, например:const  n1=5; n2=8;var masy: array [1..n1, 1..n2] of

Слайд 34Массив может быть описан с помощью представления типа в разделе

описания типа данных, например:
type
mas = array [1..5, 1..6] of

real;
var
m: mas;
Массив может быть описан с помощью представления типа в разделе описания типа данных, например:type mas = array

Слайд 35Арифметические выражения
Выражение – это конструкция языка, задающая порядок выполнения действий

над элементами данных. Выражение состоит из операндов (констант и выражений,

над которыми производится операция), круглых скобок и знаков операций.
Арифметические выражения	Выражение – это конструкция языка, задающая порядок выполнения действий над элементами данных. Выражение состоит из операндов

Слайд 36
В зависимости от типа результата различают арифметические и логические выражения.

В зависимости от типа результата различают арифметические и логические выражения.

Слайд 37
Арифметическое выражение порождает целое или действительное (вещественное) значение.
В

арифметических выражениях, кроме констант, переменных, скобок и знаков арифметических операций,

могут использоваться встроенные (стандартные) функции и процедуры.:
Арифметическое выражение порождает целое или действительное (вещественное) значение. 	В арифметических выражениях, кроме констант, переменных, скобок и

Слайд 38
abs (x: real / integer) real / integer – вычисление

|x|. Тип результата совпадает с типом параметра.
arctan (x: real): real

– вычисление arctg x (в радианах).
cos (x: real): real – вычисление cos x. Параметр x задает значение угла в радианах.
exp (x: real): real – вычисление ex.
frac (x: real): real – вычисление дробной части x.
int (x: real): real – вычисление целой части x как значение вещественного типа.
ln (x: real): real – вычисление ln x.
pi: real – возвращает значение числа π (3,141592653897932385).
abs (x: real / integer) real / integer – вычисление |x|. Тип результата совпадает с типом параметра.arctan

Слайд 39
sin (x: real): real – вычисление sin x. Параметр x

задает значение угла в радианах.
sqr (x) – возведение в квадрат

числа x. Тип результата совпадает с типом параметра x.
sqrt (x: real): real – вычисление √x.
random: real – генерирует значение случайного числа из диапазона 0..0,99.
random (n: word): word – генерирует значение случайного числа из диапазона 0..n.
round (x: real): longint – возвращает значение x, округленное до ближайшего целого числа.
trunc (x: real): longint – возвращает ближайшее целое число, меньше или равное x, если x ≥0, и большее или равное x, если x<0.

sin (x: real): real – вычисление sin x. Параметр x задает значение угла в радианах.sqr (x) –

Слайд 40Приоритет операций:
выполняются стандартные функции и процедуры,
умножение и деление,
сложение

и вычитание.

При этом операции одинакового приоритета выполняются слева направо.

Приоритет операций:выполняются стандартные функции и процедуры, умножение и деление, сложение и вычитание. 	При этом операции одинакового приоритета

Слайд 41Оператор присваивания
Этот оператор обозначается :=. При его выполнении вычисляется выражение,

стоящее в правой части, и значение выражения присваивается переменной, стоящей

в левой части. Тип выражения должен соответствовать типу переменной.
Оператор присваивания 	Этот оператор обозначается :=. При его выполнении вычисляется выражение, стоящее в правой части, и значение

Слайд 42
Примеры операторов присваивания (переменные x, y – вещественного типа, m,

n, k – целого типа):
y : = m*x –3/n;
n :

= k*k*k;

Примеры операторов присваивания (переменные x, y – вещественного типа, m, n, k – целого типа):		y : =

Слайд 43Организация ввода и вывода
Для ввода данных с клавиатуры используются операторы

read и readln, имеющие следующий формат:
read (x1, x2, ..., xn);
readln

(x1, x2, ..., xn);
Организация ввода и вывода	Для ввода данных с клавиатуры используются операторы read и readln, имеющие следующий формат:	read (x1,

Слайд 44
После выполнения оператора read курсор остается в этой же строке,

а после выполнения оператора readln курсор автоматически переходит в начало

следующей строки.
После выполнения оператора read курсор остается в этой же строке, а после выполнения оператора readln курсор автоматически

Слайд 45Для вывода используются операторы:
write (y1, y2, .., yn);
writeln (y1, y2,

..,yn);

Для вывода используются операторы: 	write (y1, y2, .., yn);	writeln (y1, y2, ..,yn);

Слайд 46Логические выражения
Логическое выражение вырабатывает результат логического типа: true и false.

Эти выражения записываются с помощью операций отношений и логических операций.

Логические выражения	Логическое выражение вырабатывает результат логического типа: true и false. Эти выражения записываются с помощью операций отношений

Слайд 47Логические операции (L1 и L2 – логические выражения)

Логические операции (L1 и L2 – логические выражения)

Слайд 48Операции в порядке убывания их приоритета располагаются следующим образом:

Операции в порядке убывания их приоритета располагаются следующим образом:

Слайд 49Оператор условия if
Оператор if имеет вид :
if p then a1

else a2;
При выполнении этого оператора сначала вычисляется логическое выражение p

(условие), в случае истинности которого выполняется оператор а1, а в случае ложности – оператор а2. Ключевые слова if, then и else имеют смысл если, то и иначе, соответственно.
Оператор условия if	Оператор if имеет вид :if p then a1 else a2;	При выполнении этого оператора сначала вычисляется

Слайд 50Пример использования оператора if:
program sqroot; {Вычисление действительных корней квадратного уравнения}
var


a, b, c: real; {коэффициенты уравнения}
x1,

x2: real; {корни уравнения}
d: real; {дискриминант}
begin
writeln (’Введите коэффициенты уравнения:’);
write (’a =’); readln (a);
write (’b =’); readln (b);
write (’c =’); readln (c);
d: = b * b – 4 * a * c; {вычисление дискриминанта}
if d > = 0
then
begin
x1: = (-b + sqrt(d)) / (2 * a);
x2: = (-b – sqrt(d)) / (2 * a);
writeln (’Корни уравнения:’);
writeln (’ x1= ’, x1 : 9 : 3, ’ x2= ’, x2 : 9 : 3);
end
else
writeln (’Действительных корней нет.’);
end.
Пример использования оператора if:program sqroot; {Вычисление действительных корней квадратного уравнения}var  a, b, c: real; {коэффициенты уравнения}

Слайд 51Оператор case
Оператор case используется для выбора одного из нескольких направлений

дальнейшего хода программы. Этот оператор имеет вид:

case p of
a: s1;
b: s2;
. .
n: sn;
else sn+1;
end;
Оператор case	Оператор case используется для выбора одного из нескольких направлений дальнейшего хода программы. Этот оператор имеет вид:

Слайд 52
При выполнении оператора case сначала вычисляется выражение p, называемое селектором

выбора. Выражение p должно принадлежать типу данных, имеющему конечное число

значений (например: integer). Затем, в зависимости от полученного значения (если оно равно одной из констант a, b, …, n, которые называются константами выбора), выполняется один из операторов s1, s2, …, sn, помеченный соответствующей константой.
При выполнении оператора case сначала вычисляется выражение p, называемое селектором выбора. Выражение p должно принадлежать типу данных,

Слайд 53
Если значение выражения p не совпадает ни с одной из

констант выбора, выполняется оператор sn+1, содержащийся после ключевого слова else,

причем ветвь else в операторе case необязательна.
Зарезервированные слова case, of, else и end имеют смысл вариант, из, иначе и конец.
Если значение выражения p не совпадает ни с одной из констант выбора, выполняется оператор sn+1, содержащийся после

Слайд 54Пример использования оператора case:
program number; { Определение времени года по

номеру месяца}
var
month: integer; {номер месяца}
begin
write

(’Введите номер месяца:’);
readln (month);
writeln (‘Время года:’);
case month of
1, 2, 12: writeln (’зима’);
3..5: writeln (’весна’);
6..8: writeln (’лето’);
9..11: writeln (’осень’);
else writeln (’число должно быть от 1 до 12’);
end;
end.
Пример использования оператора case: program number; { Определение времени года по номеру месяца}var  month: integer; {номер

Слайд 55Лекция 3

Лекция 3

Слайд 56Оператор перехода goto
Оператор перехода предназначен для передачи управления в

другое место программы, т.е. для нарушения естественного порядка выполнения операторов.

Оператор перехода goto 	Оператор перехода предназначен для передачи управления в другое место программы, т.е. для нарушения естественного

Слайд 57
Этот оператор имеет вид:
goto p;
Здесь

p – метка, которой помечен некоторый другой оператор в программе.

Зарезервированное слово goto имеет смысл перейти. Переход осуществляется к оператору, помеченному меткой p.
Этот оператор имеет вид:     goto p;	Здесь p – метка, которой помечен некоторый другой

Слайд 58
В качестве меток допускается использовать числа (от 1 до 9999)

и идентификаторы. Все метки, используемые в программе, должны быть объявлены

в разделе описания меток, начинающемся со слова label. Каждой меткой должен быть помечен один и только один из операторов в программе.
В качестве меток допускается использовать числа (от 1 до 9999) и идентификаторы. Все метки, используемые в программе,

Слайд 59Пример использования оператора goto:
program jump;
label 1;
var n: integer;
begin

read (n);
if n > 1000 then goto 1

else n: = n + 100;
write (n);
1: end.
Пример использования оператора goto:  program jump;label 1;var n: integer;begin  read (n);  if n >

Слайд 60Организация программ циклической структуры
Для многократного повторения одних и тех

же действий в Паскале предусмотрены три оператора цикла. Если число

повторений цикла известно, то применяется оператор for. Если число повторений заранее неизвестно, но известно условие завершения цикла, применяются операторы repeat и while.
Организация программ циклической структуры 	Для многократного повторения одних и тех же действий в Паскале предусмотрены три оператора

Слайд 61
При выполнении оператора for сначала вычисляется начальное значение а, которое

присваивается переменной i, называемой параметром цикла. Затем вычисляется конечное значение

b и проверяется, имеет ли место равенство i = b. Если равенства нет, выполняется оператор s, который может быть составным, и переменная i увеличивается на единицу.
При выполнении оператора for сначала вычисляется начальное значение а, которое присваивается переменной i, называемой параметром цикла. Затем

Слайд 62
После этого проверка (не равен ли параметр конечному значению), выполнение

оператора s и увеличение переменной i на единицу выполняется циклически

до тех пор, пока не наступает равенство i = b. Параметр цикла i, начальное и конечное значения a и b могут принадлежать любому порядковому типу данных (например, integer ). Если начальное значение превышает или равно конечному значению с самого начала, оператор s не выполняется ни разу.
После этого проверка (не равен ли параметр конечному значению), выполнение оператора s и увеличение переменной i на

Слайд 63
Использованные здесь зарезервированные слова for, to и do имеют смысл

от, до и выполнить, соответственно.

Использованные здесь зарезервированные слова for, to и do имеют смысл от, до и выполнить, соответственно.

Слайд 64
Возможна другая форма оператора цикла с параметром:

for i:= a down to b do s;

Возможна другая форма оператора цикла с параметром:      for i:= a down to

Слайд 65
Здесь, чтобы выполнялся оператор s, начальное значение а должно превышать

конечное значение b. Кроме того, в этом случае параметр i

с каждым циклом уменьшается на единицу, пока не станет равным значению b.
Здесь, чтобы выполнялся оператор s, начальное значение а должно превышать конечное значение b. Кроме того, в этом

Слайд 66Оператор цикла for имеет такие особенности:
в теле цикла запрещается

явно изменять значение параметра цикла;
по завершении работы оператора for значение

параметра цикла считается неопределенным.
Оператор цикла for имеет такие особенности:  в теле цикла запрещается явно изменять значение параметра цикла;по завершении

Слайд 67Пример использования оператора цикла for:
program maxi; {программа нахождения наибольшего

элемента одномерного массива}
var
x: array [1..100] of real; {исходный массив}
n: integer; {число элементов массива}
k: integer; {параметр цикла}
max: real; {наибольший элемент массива}
begin
write (’n =’): readln (n);
for k:= 1 to n do
begin
write (’a[’, k:3,’]=’): readln (a[k]);
end;
max: = a[1];
for k:= 2 to n do
if a[k] > max then max: = a[k];
writeln (’наибольший элемент =’, max:10:4);
end.
Пример использования оператора цикла for:program maxi; {программа нахождения наибольшего

Слайд 68Оператор цикла с предусловием while
При его выполнении сначала вычисляется логическое

выражение p (условие), в случае истинности которого выполняется оператор s

(являющийся, как правило, составным оператором). После этого вычисление условия, его проверка и выполнение оператора s повторяется до тех пор, пока выражение p не станет равным false. Тогда управление передается следующему (после while) оператору в программе. Если условие p равно false с самого начала, оператор s, который называется телом цикла, не выполняется ни разу.
Оператор цикла с предусловием while	При его выполнении сначала вычисляется логическое выражение p (условие), в случае истинности которого

Слайд 69
Использованные здесь ключевые слова while и do имеют смысл пока

и выполнить, соответственно

Использованные здесь ключевые слова while и do имеют смысл пока и выполнить, соответственно

Слайд 70
В качестве примера использования оператора while приведем программу вычисления числа

π по формуле Грегори с точностью 0.5·10-7:


В качестве примера использования оператора while приведем программу вычисления числа π по формуле Грегори с точностью 0.5·10-7:

Слайд 71
program calcpi;
const
c = 0.5E – 7;
var
a,

sum: real;
sign: integer;
n: longint;
begin
sign:

= -1;
sum: = 1.0;
a: = 1.0;
n: = 1;
program calcpi;const  c = 0.5E – 7;var  a, sum: real;  sign: integer;  n:

Слайд 72
while abs(a) > c do
begin

a: = sign / (2 * n

– 1);
sum: = sum + a;
sign: = - sign;
n: = n + 1;
end;
sum: = 4 * sum;
write (’pi =’, sum);
end.
while abs(a) > c do   begin     a: = sign /

Слайд 73 Оператор цикла с постусловием repeat
Данный оператор имеет вид:

repeat s until p;

Оператор цикла с постусловием repeat Данный оператор имеет вид:     repeat s until

Слайд 74
Сначала выполняется тело цикла (s), затем вычисляется логическое выражение

p (условие), в случае ложности которого вновь выполняется тело цикла.

Затем выполнение тела цикла, вычисление условия p и его проверка повторяются до тех пор, пока выражение p не станет равным true. Тогда управление передается следующему (за repeat) оператору в программе.
Сначала выполняется тело цикла (s), затем вычисляется логическое выражение p (условие), в случае ложности которого вновь

Слайд 75
Использованные здесь зарезервированные слова repeat и until имеют смысл повторять

и пока не, соответственно.

Использованные здесь зарезервированные слова repeat и until имеют смысл повторять и пока не, соответственно.

Слайд 76Пример использования оператора цикла repeat:
Program prost; {проверка, является ли введенное

с клавиатуры

натуральное число простым}
var
n: integer; {введенное число}
d: integer; {делитель}
r: integer; {остаток от деления}
begin
write (’Введите натуральное число:’); readln (n);
d:= 2; {сначала будем делить на два}
repeat
r:= n mod d;
if r < > 0 {n не разделилось нацело на d}
then d:= d + 1;
until r = 0; {пока не нашли число, на которое делится n}
if d = n
then writeln (n,’ – простое число.’)
else writeln (n,’ – не простое число.’);
end.
Пример использования оператора цикла repeat:	Program prost; {проверка, является ли введенное с клавиатуры

Слайд 77 Вложенные циклы
В программах на Паскале возможно использование вложенных циклов.

Это подразумевает, что существует внешний цикл и один или несколько

внутренних циклов. Каждое повторение внешнего цикла означает завершение всех внутренних циклов; при этом всем выражениям, которые управляют внутренними циклами, вновь присваиваются начальные значения.
Вложенные циклы	В программах на Паскале возможно использование вложенных циклов. Это подразумевает, что существует внешний цикл и

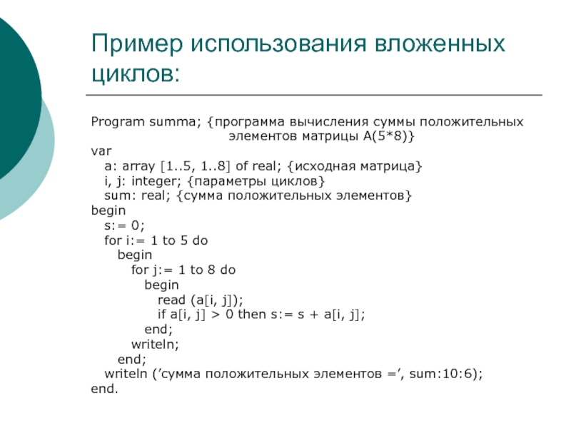
Слайд 78Пример использования вложенных циклов:
Program summa; {программа вычисления суммы положительных

элементов матрицы А(5*8)}
var
a: array [1..5, 1..8] of real; {исходная матрица}
i, j: integer; {параметры циклов}
sum: real; {сумма положительных элементов}
begin
s:= 0;
for i:= 1 to 5 do
begin
for j:= 1 to 8 do
begin
read (a[i, j]);
if a[i, j] > 0 then s:= s + a[i, j];
end;
writeln;
end;
writeln (’сумма положительных элементов =’, sum:10:6);
end.
Пример использования вложенных циклов:Program summa; {программа вычисления суммы положительных

Обратная связь

Если не удалось найти и скачать доклад-презентацию, Вы можете заказать его на нашем сайте. Мы постараемся найти нужный Вам материал и отправим по электронной почте. Не стесняйтесь обращаться к нам, если у вас возникли вопросы или пожелания:

Email: Нажмите что бы посмотреть 

Что такое TheSlide.ru?

Это сайт презентации, докладов, проектов в PowerPoint. Здесь удобно  хранить и делиться своими презентациями с другими пользователями.


Для правообладателей

Яндекс.Метрика