Разделы презентаций


Лекция_9.ppt

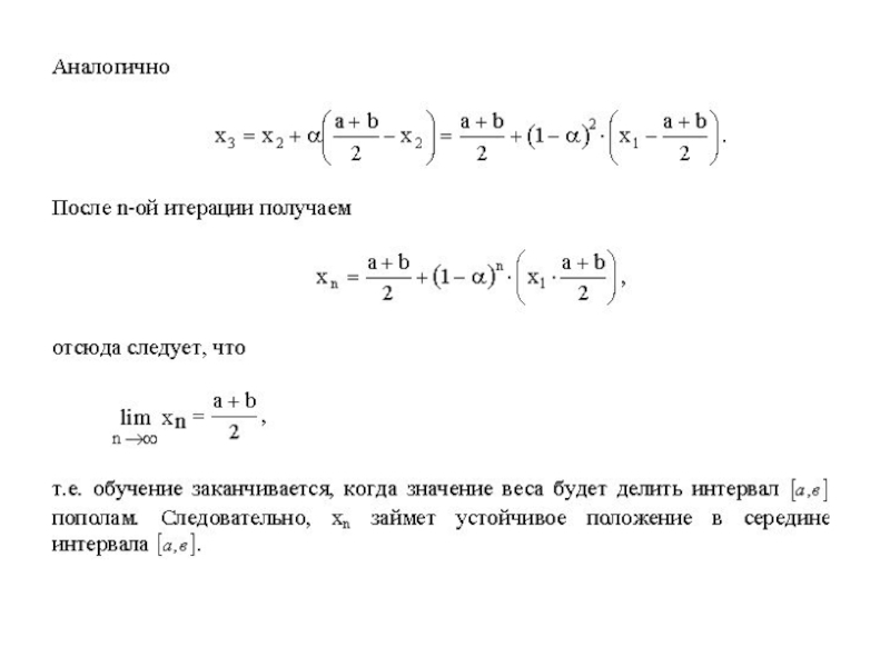
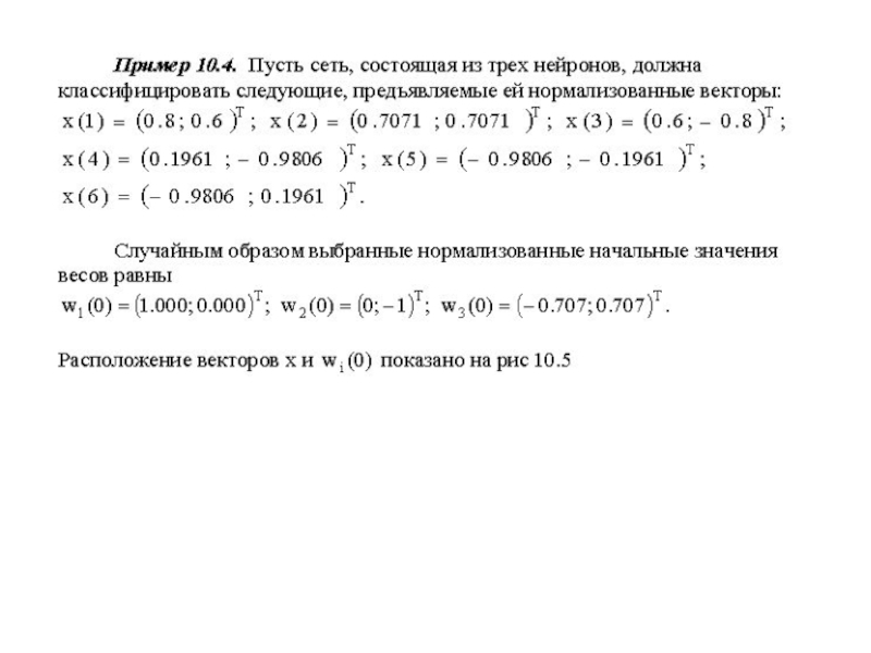
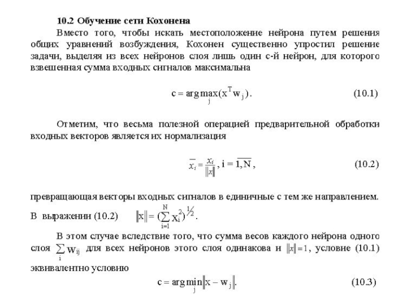
Рис.10.1 – Модель сети Кохонена

Слайды и текст этой презентации

Слайд 1
Лекция 9.


Тема: “Сеть Кохонена”

Лекция 9.Тема: “Сеть Кохонена”

Слайд 2Рис.10.1 – Модель сети Кохонена

Рис.10.1 – Модель сети Кохонена

Слайд 6Рис.10.2 – Изменение весов карты Кохонена

Рис.10.2 – Изменение весов карты Кохонена

Слайд 18
Рис 10.9 – Слой нейронов Кохонена

Рис 10.9 – Слой нейронов Кохонена

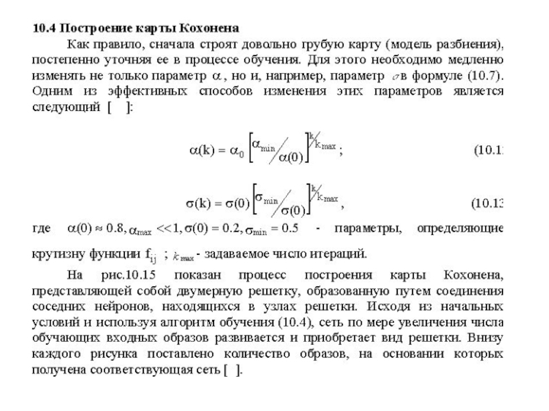
Слайд 25Рис.10.15 – Построение карты Кохонена

Рис.10.15 – Построение карты Кохонена

Слайд 32Рис.10.16 – Начальное а) и конечное
б) положения векторов весов

Рис.10.16 – Начальное а) и конечное б) положения векторов весов

Обратная связь

Если не удалось найти и скачать доклад-презентацию, Вы можете заказать его на нашем сайте. Мы постараемся найти нужный Вам материал и отправим по электронной почте. Не стесняйтесь обращаться к нам, если у вас возникли вопросы или пожелания:

Email: Нажмите что бы посмотреть 

Что такое TheSlide.ru?

Это сайт презентации, докладов, проектов в PowerPoint. Здесь удобно  хранить и делиться своими презентациями с другими пользователями.


Для правообладателей

Яндекс.Метрика