Разделы презентаций


Закон сохранения импульса

Содержание

Лекция 5. ЗАКОН СОХРАНЕНИЯ ИМПУЛЬСА5.1. Основная задача механики.5.2. Замкнутая система тел.5.3. Закон сохранения импульса.5.4. Центр инерции и законы его движения.

Слайды и текст этой презентации

Слайд 1ЗДРАВСТВУЙТЕ !

ЗДРАВСТВУЙТЕ !

Слайд 2Лекция 5. ЗАКОН СОХРАНЕНИЯ ИМПУЛЬСА

5.1. Основная задача механики.
5.2. Замкнутая система

тел.
5.3. Закон сохранения импульса.
5.4. Центр инерции и законы его движения.

Лекция 5. ЗАКОН СОХРАНЕНИЯ ИМПУЛЬСА5.1. Основная задача механики.5.2. Замкнутая система тел.5.3. Закон сохранения импульса.5.4. Центр инерции и

Слайд 3 Основная задача механики:
определить закон движения материальной точки, если известны

действующие на нее силы.
Содержание
Для ее решения в начале с

помощью основного закона динамики (II закон Ньютона) находим ускорение, с которым движется материальная точка. Затем с помощью известных формул кинематики ищем выражения для скоростей и координат.
Основная задача механики: определить закон движения материальной точки, если известны действующие на нее силы. СодержаниеДля ее решения

Слайд 4где R = 1,49598⋅1011 м, МЗ=6⋅1024 кг, МС= 2⋅1030 кг.

где R = 1,49598⋅1011 м, МЗ=6⋅1024 кг, МС= 2⋅1030 кг.

Слайд 5Принято силы, с которыми взаимодействуют между собой составные части системы,

называть внутренними силами.

Принято силы, с которыми взаимодействуют между собой составные части системы, называть внутренними силами.

Слайд 6Система тел называется замкнутой (или изолированной), если можно пренебречь действием

внешних сил по сравнению с внутренними.
Так, в рассмотренном примере систему

тел Земля-спутник можно в первом приближении рассматривать как замкнутую.
Система тел называется замкнутой (или изолированной), если можно пренебречь действием внешних сил по сравнению с внутренними.Так, в

Слайд 7Ближайшая к Солнечной системе звезда расположена на колоссальном расстоянии RЗв

= 4,5 св. года = 4,2⋅1013 км; расстояние же от

Земли до Солнца r = 1,5⋅108 км. Полагая, что масса звезды примерно равна массе Солнца, получим:
Ближайшая к Солнечной системе звезда расположена на колоссальном расстоянии RЗв = 4,5 св. года = 4,2⋅1013 км;

Слайд 8Понятие замкнутой системы является весьма полезной абстракцией, ибо в таких

системах все явления описываются с помощью наиболее простых и общих

законов.

Содержание

Поэтому всюду, где это возможно, следует отвлечься от действия внешних сил и рассматривать изучаемую систему тел как замкнутую.

Затем, если это необходимо, следует в решение, полученное в первом приближении, внести поправки, учитывающие характер возмущений, вносимых действием внешних сил.

Понятие замкнутой системы является весьма полезной абстракцией, ибо в таких системах все явления описываются с помощью наиболее

Слайд 9Не следует думать, что этот закон требует неизменности импульса каждого

тела, входящего в систему. Как раз, наоборот, − благодаря действию

внутренних сил импульсы тел, входящих в систему, все время меняются.

Сохраняется лишь векторная сумма импульсов всех составных частей системы.

Не следует думать, что этот закон требует неизменности импульса каждого тела, входящего в систему. Как раз, наоборот,

Слайд 10III закон Ньютона F12= - F21

III закон Ньютона F12= - F21

Слайд 11Или
(5.1)
(5.2)
(5.3)

Или(5.1)(5.2)(5.3)

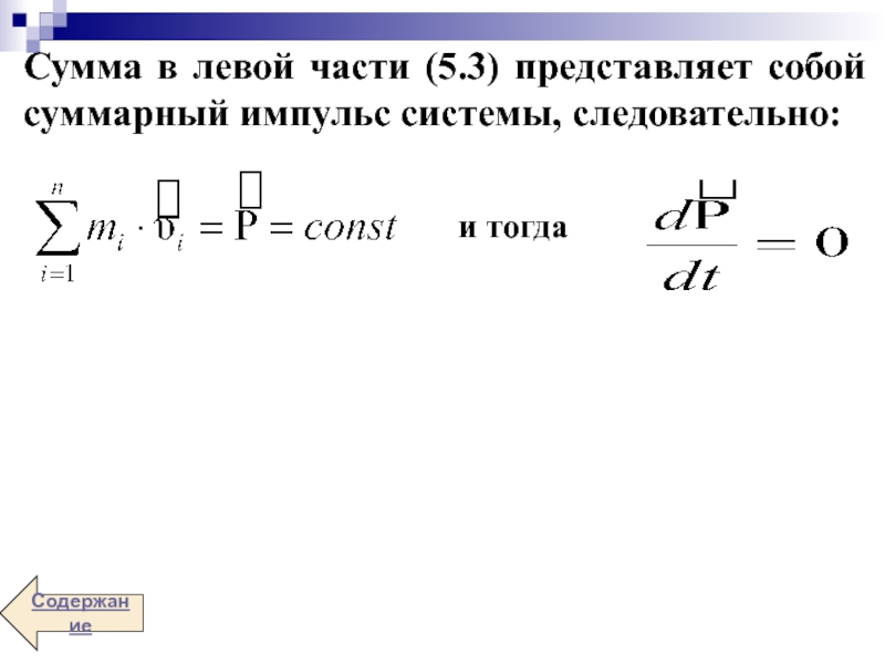
Слайд 12Сумма в левой части (5.3) представляет собой суммарный импульс системы,

следовательно:



Содержание

и тогда

Сумма в левой части (5.3) представляет собой суммарный импульс системы, следовательно:

Слайд 13Это и есть закон сохранения импульса в дифференциальной форме:
Векторная сумма

количества движения или полный импульс замкнутой системы остается постоянным при

любых взаимодействиях между телами этой системы.

Этот закон является фундаментальным и выполняется при любых движениях, в том числе и релятивистских.

Из закона сохранения импульса вытекает два важных следствия: закон движения центра инерции и закон аддитивности массы.

Это и есть закон сохранения импульса в дифференциальной форме:Векторная сумма количества движения или полный импульс замкнутой системы

Слайд 14Рис. 5.1.

Рис. 5.1.

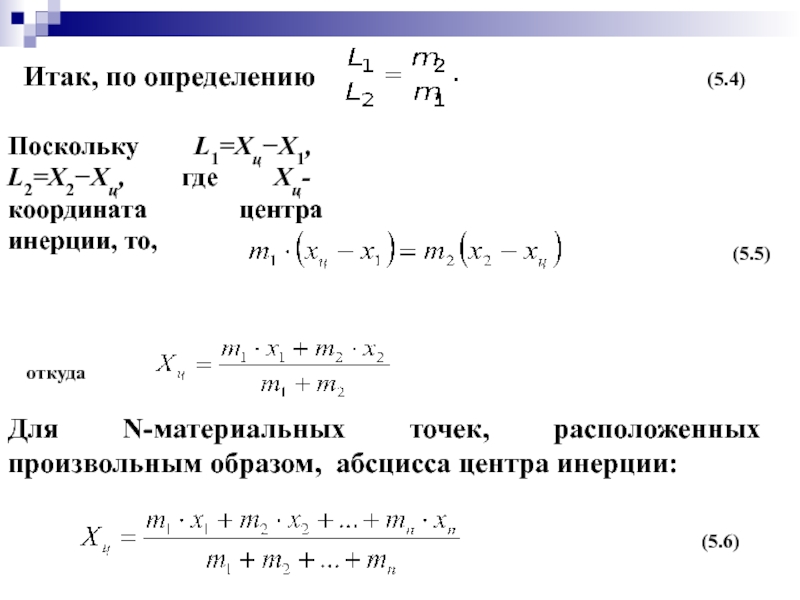
Слайд 15Поскольку L1=Xц−X1, L2=X2−Xц, где Xц- координата центра инерции, то,


(5.4)

(5.5)

откуда

(5.6)

Поскольку L1=Xц−X1, L2=X2−Xц, где Xц- координата центра инерции, то,

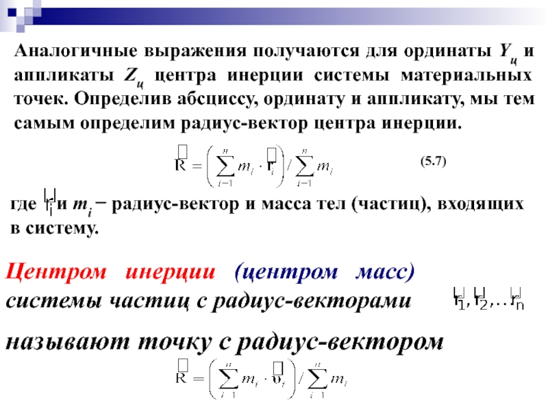
Слайд 17(5.7)
Центром инерции (центром масс) системы частиц с радиус-векторами


называют точку с радиус-вектором

(5.7)Центром инерции (центром масс) системы частиц с радиус-векторами    называют точку с радиус-вектором

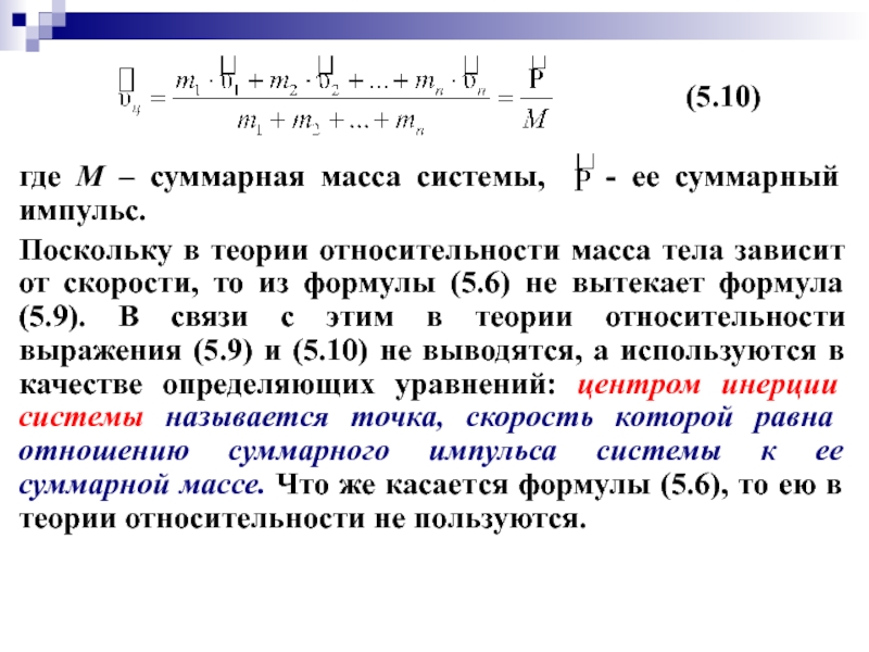
Слайд 18где М – суммарная масса системы,


- суммарный импульс.

где М – суммарная масса системы,       - суммарный импульс.

Обратная связь

Если не удалось найти и скачать доклад-презентацию, Вы можете заказать его на нашем сайте. Мы постараемся найти нужный Вам материал и отправим по электронной почте. Не стесняйтесь обращаться к нам, если у вас возникли вопросы или пожелания:

Email: Нажмите что бы посмотреть 

Что такое TheSlide.ru?

Это сайт презентации, докладов, проектов в PowerPoint. Здесь удобно  хранить и делиться своими презентациями с другими пользователями.


Для правообладателей

Яндекс.Метрика