Разделы презентаций


Эллипс и его каноническое уравнение.

Содержание

Взять в библиотеке методичку:КРИВЫЕ ВТОРОГО ПОРЯДКА:АДАПТИВНО-МОДУЛЬНАЯ ТЕХНОЛОГИЯМетодические рекомендациидля самостоятельной работы студентов

Слайды и текст этой презентации

Слайд 1 Линии второго порядка, заданные каноническими уравнениями.

Линии второго порядка,  заданные каноническими уравнениями.

Слайд 2Взять в библиотеке методичку:
КРИВЫЕ ВТОРОГО ПОРЯДКА:
АДАПТИВНО-МОДУЛЬНАЯ ТЕХНОЛОГИЯ
Методические рекомендации
для самостоятельной работы

студентов

Взять в библиотеке методичку:КРИВЫЕ ВТОРОГО ПОРЯДКА:АДАПТИВНО-МОДУЛЬНАЯ ТЕХНОЛОГИЯМетодические рекомендациидля самостоятельной работы студентов

Слайд 31. Эллипс и его каноническое уравнение.

1. Эллипс и его каноническое уравнение.

Слайд 41. Эллипс и его каноническое уравнение.
Эллипсом называется геометрическое место точек

плоскости, для каждой из которых сумма расстояний до двух фиксированных

точек плоскости, называемых фокусами, есть величина постоянная, равная 2a и большая, чем расстояние между фокусами, равное 2c.
1. Эллипс и его каноническое уравнение. Эллипсом называется геометрическое место точек плоскости, для каждой из которых сумма

Слайд 7

F1
F2

M

F1 F2 M

Слайд 8

F1
F2

M

F1 F2 M

Слайд 9

F1
F2

M
По определению |F1М | + |F2 М |

= 2a > 2c

F1 F2 MПо определению |F1М | + |F2 М | = 2a > 2c

Слайд 10

F1
F2

M
По определению |F1М | + |F2 М |

= 2a > 2c
|F1 F2 | = 2c

F1 F2 MПо определению |F1М | + |F2 М | = 2a > 2c		|F1 F2 | =

Слайд 11

F1
F2

M

F1 F2 M

Слайд 12

F1
F2

M
x

F1 F2 Mx

Слайд 13

F1
F2

M
x

F1 F2 Mx

Слайд 14

F1
F2

M

О
x

F1 F2 MОx

Слайд 15

F1
F2

M

О
x
y

F1 F2 MОxy

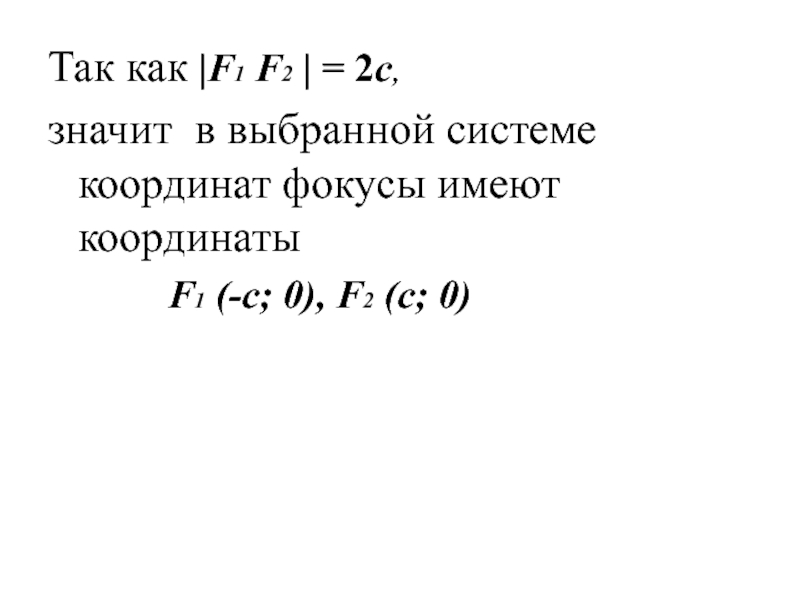
Слайд 16Так как |F1 F2 | = 2c,

Так как |F1 F2 | = 2c,

Слайд 17Так как |F1 F2 | = 2c,
значит в выбранной

системе координат фокусы имеют координаты

Так как |F1 F2 | = 2c, значит в выбранной системе координат фокусы имеют координаты

Слайд 18Так как |F1 F2 | = 2c,
значит в выбранной

системе координат фокусы имеют координаты
F1 (-c; 0), F2

(с; 0)
Так как |F1 F2 | = 2c, значит в выбранной системе координат фокусы имеют координаты  			F1

Слайд 19Так как |F1 F2 | = 2c,
значит в выбранной

системе координат фокусы имеют координаты
F1 (-c; 0), F2

(с; 0) произвольная точка M(x,y), тогда
Так как |F1 F2 | = 2c, значит в выбранной системе координат фокусы имеют координаты  			F1

Слайд 20Так как |F1 F2 | = 2c,
значит в выбранной

системе координат фокусы имеют координаты
F1 (-c; 0), F2

(с; 0) произвольная точка M(x,y), тогда


Так как |F1 F2 | = 2c, значит в выбранной системе координат фокусы имеют координаты  			F1

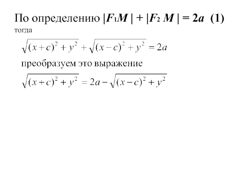
Слайд 21По определению |F1М | + |F2 М | = 2a

(1)
тогда

По определению |F1М | + |F2 М | = 2a (1)тогда

Слайд 22По определению |F1М | + |F2 М | = 2a

(1) тогда

По определению |F1М | + |F2 М | = 2a (1) тогда

Слайд 23По определению |F1М | + |F2 М | = 2a

(1) тогда

По определению |F1М | + |F2 М | = 2a (1) тогда

Слайд 24По определению |F1М | + |F2 М | = 2a

(1) тогда

По определению |F1М | + |F2 М | = 2a (1) тогда

Слайд 25По определению |F1М | + |F2 М | = 2a

(1) Получим

По определению |F1М | + |F2 М | = 2a (1) Получим

Слайд 37
Таким образом, мы доказали, что координаты любой точки M (x;

y) эллипса удовлетворяют уравнению (2).

Таким образом, мы доказали, что координаты любой точки M (x; y) эллипса удовлетворяют уравнению (2).

Слайд 38
Таким образом, мы доказали, что координаты любой точки M (x;

y) эллипса удовлетворяют уравнению (2). Однако это уравнение пока нельзя

назвать уравнением эллипса, т.к. не доказано обратное предположение:
Таким образом, мы доказали, что координаты любой точки M (x; y) эллипса удовлетворяют уравнению (2). Однако это

Слайд 39Если числа x и y удовлетворяют уравнению (2), то точка

M (x; y) удовлетворяет соотношению (1), т.е. лежит на эллипсе.



Если числа x и y удовлетворяют уравнению (2), то точка M (x; y) удовлетворяет соотношению (1), т.е.

Слайд 40Если числа x и y удовлетворяют уравнению (2), то точка

M (x; y) удовлетворяет соотношению (1), т.е. лежит на эллипсе.



Если числа x и y удовлетворяют уравнению (2), то точка M (x; y) удовлетворяет соотношению (1), т.е.

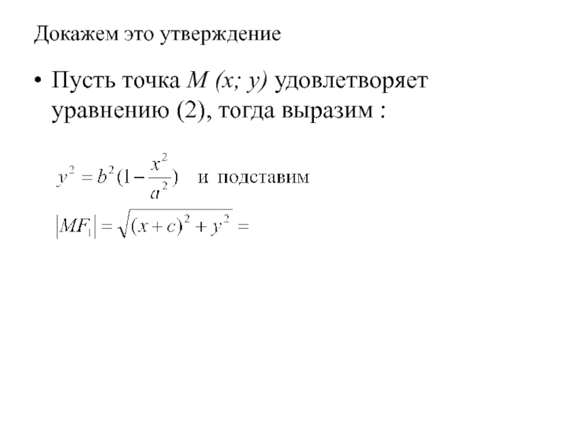
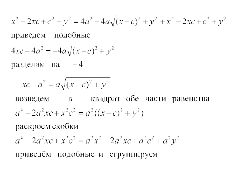
Слайд 41Докажем это утверждение


Докажем это утверждение

Слайд 42Докажем это утверждение
Пусть точка M (x; y) удовлетворяет уравнению (2),

тогда выразим :

Докажем это утверждениеПусть точка M (x; y) удовлетворяет уравнению (2), тогда выразим :

Слайд 43Докажем это утверждение
Пусть точка M (x; y) удовлетворяет уравнению (2),

тогда выразим :

Докажем это утверждениеПусть точка M (x; y) удовлетворяет уравнению (2), тогда выразим :

Обратная связь

Если не удалось найти и скачать доклад-презентацию, Вы можете заказать его на нашем сайте. Мы постараемся найти нужный Вам материал и отправим по электронной почте. Не стесняйтесь обращаться к нам, если у вас возникли вопросы или пожелания:

Email: Нажмите что бы посмотреть 

Что такое TheSlide.ru?

Это сайт презентации, докладов, проектов в PowerPoint. Здесь удобно  хранить и делиться своими презентациями с другими пользователями.


Для правообладателей

Яндекс.Метрика