Разделы презентаций


Сердечная недостаточность

Содержание

План лекции Определение Этиология ПатогенезКлинические проявленияЛечение

Слайды и текст этой презентации

Слайд 1
ФГБОУ ВО ТГМУ
Институт терапии и инструментальной диагностики




ХРОНИЧЕСКАЯ СЕРДЕЧНАЯ

НЕДОСТАТОЧНОСТЬ

к.м.н. доцент Шнырко О.В.
ФГБОУ ВО ТГМУИнститут терапии и инструментальной диагностики ХРОНИЧЕСКАЯ СЕРДЕЧНАЯ НЕДОСТАТОЧНОСТЬ

Слайд 2План лекции
Определение
Этиология
Патогенез
Клинические проявления
Лечение

План лекции Определение Этиология ПатогенезКлинические проявленияЛечение

Слайд 3Сердечная недостаточность может быть определена как нарушение структуры и функции

сердца, приводящее к неспособности сердца доставлять кислород со скоростью, сопоставимой

с метаболическими потребностями тканей, несмотря на нормальное давление наполнения (или только за счет увеличения давления наполнения).
Сердечная недостаточность может быть определена как нарушение структуры и функции сердца, приводящее к неспособности сердца доставлять кислород

Слайд 4Эпидемология ХСН
Хроническая сердечная недостаточность (ХСН) в настоящее время является наиболее

распространенными, прогностически наблагоприятным заболеванием.

В США наблюдаются более 5млн. больных

с симптомами ХСН
В 2002 году в России насчитывалось 8,1млн. человек с явными признаками ХСН, у 3,4млн. пациентов определялся 3-4 ф.кл. заболевания
В течение года умирают от 880 до 986 тысяч больных ХСН.
Эпидемология ХСНХроническая сердечная недостаточность (ХСН) в настоящее время является наиболее распространенными, прогностически наблагоприятным заболеванием. В США наблюдаются

Слайд 5Этиология
ХСН – это клинический синдром, осложняющий течение многих сердечно-сосудистых заболеваний:
Ишемическая

(коронарная) болезнь сердца
Артериальная гипертония
Клапанные пороки сердца
Неишемические кардиомиопатии
миокардит

ЭтиологияХСН – это клинический синдром, осложняющий течение многих сердечно-сосудистых заболеваний:Ишемическая (коронарная) болезнь сердца Артериальная гипертония Клапанные пороки

Слайд 6Есть ряд разнородных заболеваний, при которых имеется вторичное поражение миокарда,

с развитием ХСН:
Алкоголизм
Ожирение
Анемия
Гипер- и гипотиреоз
Ятрогенные причины развития ХСН:
внутривенное введение

больших объемов жидкости пациентам с поражением сердца, назначение препаратов



До этапа развития ХСН, течение заболеваний зависит от нозологической формы, с появлением данного синдрома приобретаются однотипные симптомы и признаки.
Есть ряд разнородных заболеваний, при которых имеется вторичное поражение миокарда, с развитием ХСН:АлкоголизмОжирениеАнемияГипер- и гипотиреозЯтрогенные причины развития

Слайд 7Патогенез сердечной недостаточности
Патофизиология ХСН является сложным многофакторным процессом, включающим в

себя собственно поражение сердца с нарушением гемодинамики, тонких биохимических процессов,

каскада локальных и общих нейрогуморальных сдвигов, обуславливающих изменения в органах и тканях.
История изучения патогенеза ХСН насчитывает более ста лет. И по мере того, как менялись представления о тонких механизмах взаимодействия патологических процессов в сердце с регулирующими органы кровообращения системами, создавались новые модели патогенеза ХСН. Среди них можно перечислить следующие: кардиоренальная, гемодинамическая, нейрогормональная и модель клеточной недостаточности. Если первые три модели подтверждались применением лекарственных средств, дающих положительный лечебный эффект (гликозиды, диуретики, В-адреноблокаторы, антагонисты альдостерона), то последняя в большей мере является теоретической.
Современная концепция патогенеза включает в себя все предыдущие модели ХСН на основе их взаимодополнения, пытаясь объяснить на современном уровне научных исследований изменения в организме больного с целью проведения более раннего эффективного лечения.
Патогенез сердечной недостаточностиПатофизиология ХСН является сложным многофакторным процессом, включающим в себя собственно поражение сердца с нарушением гемодинамики,

Слайд 8Поражение сердца
Клинико-патогенетические варианты синдрома ХСН:
1.Поражение мышцы сердца. Миокардиальная недостаточность:

а) первичная (миокардиты,

ДКМП);
б) вторичная (постинфарктный кардиосклероз,, эндокринных патологиях)
2.Перегрузка сердечной мышцы:
а) давлением (систолическая перегрузка левого желудочка)
б) объемом
в) комбинированная: сложные комбинированные пороки сердца
3.Нарушение наполнения желудочков (преимущественно диастолическая недостаточность): ГКМП, варианты "гипертонического сердца", слипчивый перикардит, гидроперикард, рестриктивные КМП.
4.Заболевания с высоким сердечным выбросом:тиреотоксикоз, выраженная анемия, значительное ожирение.
Поражение сердца Клинико-патогенетические варианты синдрома ХСН:1.Поражение мышцы сердца. Миокардиальная недостаточность:

Слайд 9При первичных поражениях миокарда уже на ранних стадиях СН наблюдается

дилатация желудочков без значительной гипертрофии миокарда с уменьшением фракции выброса

и увеличением объема крови. По мере прогрессирования ХСН увеличивается дилатация камер сердца и общая масса миокарда без роста толщины стенок.
При перегрузке давлением повышенное напряжение ЛЖ сопровождается увеличением миокардиального напряжения с последующим формированием гипертрофии миокарда. Небольшой ударный объем, пониженный венозный возврат и повышенное напряжение стенки сердца затрудняют дилатацию полости ЛЖ. По мере прогрессирования заболевания отмечается умеренное расширение полости ЛЖ в период систолы и диастолы, увеличение массы миокарда и толщины стенки ЛЖ. Уменьшение фракции выброса указывает на увеличение остаточного объема крови, вызывающее дальнейшее повышение давления в ЛЖ с нарастающей его перегрузкой.
При первичных поражениях миокарда уже на ранних стадиях СН наблюдается дилатация желудочков без значительной гипертрофии миокарда с

Слайд 10Увеличение мышечной массы при гипертрофии миокарда направлено на поддержание компенсации.

Гипертрофия миокарда характеризуется утолщением стенок и перегородок сердца, что происходит

без увеличения количества кардиомиоцитов, т. е. без их гиперплазии. В процессе развития гипертрофии происходит ремоделирование (структурная приспособительная перестройка) всех элементов сердечной ткани (кардиомиоцитов, матрикса, кровоснабжения). Данные структурно-морфологические изменения стимулируют активизацию локальных нейро-гуморальных систем.

Эти системы выделяют биологически активные вещества, такие, как:
ангиотензин II
эндотелин
пептидные факторы роста
ПНФ
простациклин
оксид азота

Увеличение мышечной массы при гипертрофии миокарда направлено на поддержание компенсации. Гипертрофия миокарда характеризуется утолщением стенок и перегородок

Слайд 11Длительное воздействие ангиотензина II на миокард сопровождается его нарастающим повреждением

в виде интермиокардиального фиброза с последующим ремоделированием миокарда.

Эндотелин - белок,

сосредоточенный в клетках эндотелия микрососудов миокарда и эпикардиальных артерий. Обладает сильным сосудосуживающим действием.
При ХСН наблюдается 2х кратное повышение уровня эндотелина. Он оказывает положительный инотропный эффект, активизирует синтез фактора роста, который, в свою очередь, осуществляет компенсаторную роль (препятствует ремоделированию миокарда), способствует пролиферации гладкомышечных сосудистых клеток и фибробластов.
Длительное воздействие ангиотензина II на миокард сопровождается его нарастающим повреждением в виде интермиокардиального фиброза с последующим ремоделированием

Слайд 12Начальным проявлением ХСН является дисфункция левого желудочка
абсолютное уменьшение числа кардиомиоцитов

в единице объема миокарда (ишемический, воспалительный и токсический некроз, а

также апоптоз);
относительное уменьшение числа кардиомиоцитов в единице объема миокарда, в основном вследствие развития диффузного кардиосклероза;
уменьшение числа эффективно функционирующих кардиомиоцитов вследствие ишемии (включая феномен гибернации миокарда);

гипертрофия и ремоделирование миокарда;
ишемия миокарда;
кардиосклероз;
миокардиодистрофия.

Начальным проявлением ХСН является дисфункция левого желудочкаабсолютное уменьшение числа кардиомиоцитов в единице объема миокарда (ишемический, воспалительный и

Слайд 13Диастолическая дисфункция отличается нормальной ФВЛЖ, при этом диастолической размер полости

левого желудочка изменений не претерпевает.
Возможность выявить диастолическую дисфункцию появилась с

введением в клинику ЭхоКГ
Примером диастолической дисфункции является ГКМП. Миокардиального дисфункция проявляет себя в нарушении расслабления миокарда и заполнения левого желудочка кровью в диастолу.
В ряде случаев имеет место сочетанное поражение миокарда с проявлениями систолической и диастолической дисфункции. Имеются данные о том, что у 1/3 пациентов с ХСН диагностируется изолированная ДД.
Кроме вышеперечисленных вариантов дисфункции миокарда, могут развиваться рестриктивные нарушения внутрисердечной гемодинамики. При этом типе гемодинамической дисфункции показатели сократительной функции не нарушены.
Диастолическая дисфункция отличается нормальной ФВЛЖ, при этом диастолической размер полости левого желудочка изменений не претерпевает.Возможность выявить диастолическую

Слайд 14Нейрогуморальные сдвиги
В начале 80-х годов группа канадских исследователей обнаружила у

пациентов с начальными проявлениями ХСН повышенные концентрации норадреналина, ренина плазмы

и вазопрессина (антидиуретический гормон- АДГ). Таким образом, было доказано, что плазменные циркулирующие нейрогуморальные системы активируются на ранних стадиях ХСН, поддерживая в течение определённого времени компенсацию функций сердечно-сосудистой системы и, способствуя прогрессированию нарушения этих функций, в дальнейшем. Плазменные нейрогуморальные системы осуществляют свое влияние путем реализации вазоконстрикторных и вазодилятирующих реакций. Первые опосредуются через САС И РАС, альдостерон, вазопрессин, серотонин, эндотелин, тромбоксан А и др., тогда как вторые - через калликреин-кининовую систему, предсердный натрийуретический фактор, простагландины I2 и E2, оксид азота и др. Степень положительного и отрицательного влияния этих факторов на организм всецело зависит от стадии патологической эволюции ХСН.
Нейрогуморальные сдвиги В начале 80-х годов группа канадских исследователей обнаружила у пациентов с начальными проявлениями ХСН повышенные

Слайд 15Повышение активности САС (медиатор системы - норадреналин) сопровождается повышением ЧСС,

увеличением сократимости миокарда, ростом преднагрузки из-за венозной вазоконстрикции и увеличением

возврата крови к сердцу, повышением общего периферического сопротивления, вследствие артериолярной вазоконстрикции. При этом возрастает потребность миокарда в кислороде, наблюдается уменьшение сердечного выброса, возможно развитие коронароспазма и реализация аритмогенных влияний на миокард.
В повышении ОПСС и соответственно увеличении постнагрузки на сердце играют свою роль: повышение в плазме крови уровня эндотелина, вазопрессина, активности ренина и ангиотензина II, альдостерона, ФНО.
При этом наблюдается снижение парасимпатической активности, нарушение барорецепторных влияний, уменьшение эндотелий-зависимой вазодилятации, повышение уровня вазоконстрикторных простагландинов. Снижение ОПСС обеспечивается повышением уровня предсердного и мозгового натрийуретических пептидов, брадикинина, простагландинов (I2, E2) и др.
Повышение активности РАС (прежде всего активности ангиотензина II) имеет своей целью повышение ОПСС, поддержание эффективного уровня клубочковой фильтрации в почках при сниженном ударном объеме сердца. Однако, со временем, развивается некомпенсируемое повышение потребности миокарда в кислороде, сопровождающееся уменьшением сердечного выброса, а следовательно, уменьшением почечного кровотока.
Повышенная секреция альдостерона при ХСН обеспечивает задержку воды и натрия, увеличивая тем самым объем циркулирующей крови и, обеспечивая адекватный возврат крови к правым отделам сердца для формирования необходимого ударного объёма сердца.
Постоянно высокая концентрация норадреналина в плазме при ХСН стимулирует рост клеток, провоцирует развитие оксидативного стресса, являясь триггером программированной гибели клеток (апоптоза).
Длительная активация САС ведет к гибели кардиомиоцитов в результате апоптоза и некроза, перегрузки кальцием и угнетением функции митохондрий, что опосредуется через b-адренорецепторы сердца и цАМФ.
Повышение активности САС (медиатор системы - норадреналин) сопровождается повышением ЧСС, увеличением сократимости миокарда, ростом преднагрузки из-за венозной

Слайд 16Активно изучается роль апоптоза в прогрессировании СН. Предполагают, что апоптоз

представляет процесс программируемой клеточной гибели, ассоциируемый с экспрессией специфических рецепторов,

Fas/APO-1 и индуцируемый ишемией, реперфузией, цитокинами, нейрогормонами.
При ХСН активность апоптоза повышается, в результате чего снижается количество функционирующих кардиомиоцитов, способствуя прогрессированию сердечной недостаточности.
У пациентов с ХСН в крови выявляется повышение концентрации провоспалительных цитокинов: ФНО-а1, Ил-1а, Ил-1b, Ил-6, более значительное на поздних стадиях. Цитокины способствуют прогрессированию ХСН, стимулируя апоптоз кардиомиоцитов, активно влияя на процессы ремоделирования миокарда и сосудов.
Активно изучается роль апоптоза в прогрессировании СН. Предполагают, что апоптоз представляет процесс программируемой клеточной гибели, ассоциируемый с

Слайд 17Роль дисфункции эндотелия артерий в прогрессировании ХСН
В последнее десятилетие пристально

изучается роль дисфункции эндотелия в развитии многих сердечнососудистых заболеваний. Эндотелий

сосудов обеспечивает синтез множества биологически активных веществ для обеспечения адекватной вазомоторной активности, агрегационной способности тромбоцитов и контроля процесса внутрисосудистого тромбообразования.
Роль дисфункции эндотелия артерий в прогрессировании ХСН В последнее десятилетие пристально изучается роль дисфункции эндотелия в развитии

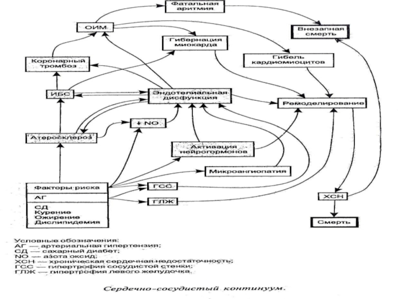
Слайд 18Ишемическую болезнь сердца и гипертоническую болезнь объединяют многие патофизиологические механизмы

развития, ведущие к завершающему этапу прогрессирования - хронической сердечной недостаточности.

Эта общность и направленность реакций проявляется в активации нейрогормональных систем, дисфункции эндотелия, гипертрофии и ремоделировании миокарда. Указанные положения привели к созданию теории единого сердечно – сосудистого континуума, определяемого Ю.Н. Беленковым и В.Ю. Мареевым как - непрерывное развитие заболевания от факторов риска до гибели больного.
Ишемическую болезнь сердца и гипертоническую болезнь объединяют многие патофизиологические механизмы развития, ведущие к завершающему этапу прогрессирования -

Слайд 20 КЛИНИКА ЗАБОЛЕВАНИЯ
Симптомы хронической сердечной недостаточности хорошо известны, но они нивелируются

проявлениями основного заболевания и для правильной оценки клинической ситуации от

врача требуется тщательный анализ субъективных и объективных данных.
КЛИНИКА ЗАБОЛЕВАНИЯСимптомы хронической сердечной недостаточности хорошо известны, но они нивелируются проявлениями основного заболевания и для правильной

Слайд 21Одышка – наиболее частый и ранний симптом хронической сердечной недостаточности.

На ранних этапах декомпенсации она возникает только при физической нагрузке,

как правило, вначале исчезает в покое, а затем при дальнейшем прогрессировании процесса появление ее возможно в покое при значительном увеличении во время физических усилий.
Одышка – наиболее частый и ранний симптом хронической сердечной недостаточности. На ранних этапах декомпенсации она возникает только

Слайд 22Быстрая утомляемость больных и мышечная слабость наблюдаются при небольших физических

усилиях, в дальнейшем даже в покое.
Ощущение сердцебиений преследует большинство

больных с ХСН. Нарушение ритма связано с активацией САС, электролитными нарушениями.
Приступы удушья по ночам – сердечная астма, как проявление левожелудочковой недостаточности является отражением резкого обострения хронической сердечной недостаточности.
Быстрая утомляемость больных и мышечная слабость наблюдаются при небольших физических усилиях, в дальнейшем даже в покое. Ощущение

Слайд 23Кашель – часто сопровождает течение ХСН. Он появляется при физической

нагрузке, в положении лежа, эмоциональном волнении, разговоре. Как правило, кашель

сухой, иногда с небольшим количеством слизистой мокроты и связан с венозным застоем в легких и отеком слизистой оболочки бронхов.
Отеки – являются характерной жалобой больных на определенном этапе декомпенсации, вначале к вечеру в виде пастозности стоп, к утру исчезая, затем нарастая и поднимаясь выше вплоть до отека внутренних органов и полостей.
Кашель – часто сопровождает течение ХСН. Он появляется при физической нагрузке, в положении лежа, эмоциональном волнении, разговоре.

Слайд 24Нарушение отделения мочи беспокоит, практически, всех больных в развернутой стадии

ХСН. Отмечается снижение общего количества мочи, никтурия уже на ранних

этапах декомпенсации.
Тяжесть и боли в правом подреберье беспокоят пациентов на поздних этапах недостаточности кровообращения, появляются при увеличении печени и связаны с венозным застоем в печени и растяжением глиссоновой капсулы.
Нарушение отделения мочи беспокоит, практически, всех больных в развернутой стадии ХСН. Отмечается снижение общего количества мочи, никтурия

Слайд 25Чувство тяжести, тошнота, снижение аппетита появляются при застойных явлениях в

области желудка и на фоне приема лекарственных препаратов.

Чувство тяжести, тошнота, снижение аппетита появляются при застойных явлениях в области желудка и на фоне приема лекарственных

Слайд 26Данные объективного осмотра
Ранние стадии хронической сердечной недостаточности не

проявляют себя внешними признаками. В далеко зашедшей стадии декомпенсации больные

стараются занимать вынужденное положение – сидячее или полусидячее с опущенными вниз ногами или лежа с приподнятым головным концом. У таких больных выявляется цианоз кожи и слизистых, наиболее выражен в дистальных отделах конечностей, кончике носа , ушных раковинах, области губ и подногтевых пространств – акроцианоз.
Данные объективного осмотра  Ранние стадии хронической сердечной недостаточности не проявляют себя внешними признаками. В далеко зашедшей

Слайд 27 Периферические отеки – важный симптом декомпенсации хронической сердечной

недостаточности.

Периферические отеки – важный симптом декомпенсации хронической сердечной недостаточности.

Слайд 28Исследование сердечно- сосудистой системы
Исследование пульса. При 1ст. 1ф.кл. в покое

пульс может быть не изменен.При развернутой картине декомпенсации пульс учащен,

малого напряжения и наполнения, что связано с малым сердечным выбросом левого желудочка и низкой скоростью изгнания.
Исследование сердечно- сосудистой системыИсследование пульса. При 1ст. 1ф.кл. в покое пульс может быть не изменен.При развернутой картине

Слайд 29Артериальное давление имеет тенденцию к снижению и более значительно систолического,

как реакция на уменьшение ударного объема сердца.

Артериальное давление имеет тенденцию к снижению и более значительно систолического, как реакция на уменьшение ударного объема сердца.

Слайд 30Осмотр и пальпация области сердца. При хронической сердечной недостаточности имеется

гипертрофия и дилатация левого желудочка, что приводит к смещению сердечного

(верхушечного) толчка влево и вниз; верхушечный толчок становится разлитым, его площадь превышает 2 см.
Осмотр и пальпация области сердца. При хронической сердечной недостаточности имеется гипертрофия и дилатация левого желудочка, что приводит

Слайд 31Перкуссия сердца. Изменение границ относительной тупости сердца зависит от степени

дилатации его камер.
Аускультация сердца. У больных без достаточной компенсации

кровообращения очень часто даже в покое выявляется тахикардия, различные нарушения ритма. Практически у всех больных выявляется ослабление 1 и 2 тонов, они определяются как глухие, особенно 1тон.
Перкуссия сердца. Изменение границ относительной тупости сердца зависит от степени дилатации его камер. Аускультация сердца. У больных

Слайд 32Исследование органов дыхания
При осмотре больных с хронической сердечной недостаточностью обращает

на себя внимание тахипноэ – увеличение частоты дыхания. Одышка у

большинства больных носит инспираторный характер и связана с переполнением легких кровью (застой ) на фоне регидности легочной ткани.
В терминальную стадию ХСН появляется дыхание Чейн – Стокса. Нарушение ритма дыхания отражает степень дыхательной недостаточности.
Исследование органов дыханияПри осмотре больных с хронической сердечной недостаточностью обращает на себя внимание тахипноэ – увеличение частоты

Слайд 33При перкуссии легких можно выявить укорочение перкуторного звука, что может

быть проявлением застоя в легких и некоторым уплотнением легочной ткани.

Бивентрикулярная сердечная недостаточность может проявлять себя гидротораксом.
При аускультации легких с хронической левожелудочковой недостаточностью в базальных отделах часто выслушивается крепитация и влажные мелкопузрчатые хрипы на фоне жесткого или ослабленного дыхания.
При перкуссии легких можно выявить укорочение перкуторного звука, что может быть проявлением застоя в легких и некоторым

Слайд 34Исследование органов брюшной полости
У больных хронической сердечной недостаточностью

часто выявляется вздутие живота, что может быть связано со снижением

тонуса кишечника, растяжением глиссоновой капсулы печени. При развитии застоя в большом круге кровообращения печень увеличена, болезненна при пальпации , поверхность ее гладкая, край закруглен. В дальнейшем при формировании кардиального цирроза печени. Край печени становится острым , консистенция плотной.
Исследование органов брюшной полости  У больных хронической сердечной недостаточностью часто выявляется вздутие живота, что может быть

Слайд 35Диагностика
 
Согласно рекомендациям рабочей группы по сердечной недостаточности Европей ского общества

кардиологов (2011г), РКО (2013г) диагносцировать сердечную недостаточность следует на основании

наличия трех критериев:

наличие симптомов и/или клинических признаков СН( в покое или при нагрузке;

наличие объективных признаков дисфункции сердца ( в покое);

положительный ответ на терапию ХСН
Диагностика Согласно рекомендациям рабочей группы по сердечной недостаточности Европей ского общества кардиологов (2011г), РКО (2013г) диагносцировать сердечную недостаточность

Слайд 37Наиболее чувствительными симптомами при ХСН считаются:

одышка,

кардиомегалия,

уменьшение ФВ,



рентгенологические признаки застоя.

Наиболее чувствительными симптомами при ХСН считаются: одышка, кардиомегалия, уменьшение ФВ, рентгенологические признаки застоя.

Слайд 38Наиболее специфичными симптомами ХСН являются:


тахикардия,

пульсация яремных вен,

отеки,

ритм галопа.


Эти проявления, как правило, характерны для развернутой картины ХСН, обычно

на её поздних стадиях.
Наиболее специфичными симптомами ХСН являются:тахикардия,пульсация яремных вен, отеки, ритм галопа. Эти проявления, как правило, характерны для развернутой

Слайд 39 Последовательность действий при диагностика ХСН подразумевает следующие шаги:

точно установить

наличие ХСН на основании клинических признаков и данных инструментальных исследований;

выяснить

характер ХСН (систолическая, диастолическая, систолодиастолическая);

отнести заболевание к определенному классификационному разряду (стадия по классификации Стражеско-Василенко и ФК по классификации Нью-Йоркской ассоциации кардиологов - NYHA);

выявить основное заболевание, приведшее к развитию СН.
Последовательность действий при диагностика ХСН подразумевает следующие шаги:точно установить наличие ХСН на основании клинических признаков и

Слайд 41Исследование показанные отдельным пациентам
Через пищеводная ЭХО кардиография


Стресс ЭХОКГ

- физическая и фармакологическая нагрузка


МРТ - золотой стандарт точности измерений

объема, массы и сокращений миокарда


Однофатонная эмиссионная компьютерная томография


Изотопная вентрикулография


Позитронная эмиссионная томография
Исследование показанные отдельным пациентам Через пищеводная ЭХО кардиография Стресс ЭХОКГ - физическая и фармакологическая нагрузкаМРТ - золотой

Слайд 42Холтеровское мониторирование ЭКГ

Генетическое тестирование

Катетеризация сердца и биопсия миокарда

Холтеровское мониторирование ЭКГГенетическое тестированиеКатетеризация сердца и биопсия миокарда

Слайд 43Для диагностики первичной диастолической СН в клинике требуется три условия.

наличие

симптомов и признаков СН;

нормальная или незначительно нарушенная систолическая функция ЛЖ

(ФВЛЖ > 50%);

выявление нарушения релаксации ЛЖ и/или его растяжимости;
Для диагностики первичной диастолической СН в клинике требуется три условия.наличие симптомов и признаков СН;нормальная или незначительно нарушенная

Слайд 44Принимаются во внимание следующие данные:

пожилой возраст пациента (особенно женщин);

наличие артериальной

гипертензии;

недавно возникшая тахикардия, совпадающая с эпизодом ХСН;

ИБС, без указаний на

предшествующий ИМ;
Принимаются во внимание следующие данные:пожилой возраст пациента (особенно женщин);наличие артериальной гипертензии;недавно возникшая тахикардия, совпадающая с эпизодом ХСН;ИБС,

Слайд 45 Рабочая группа по сердечной недостаточности Европейского общества кардиологов (2012г.),

РКО(2013г.) в оценке ХСН рекомендует ориентироваться на следующие симптомы и

признаки.
Симптомы и признаки ХСН
Рабочая группа по сердечной недостаточности Европейского общества кардиологов (2012г.), РКО(2013г.) в оценке ХСН рекомендует ориентироваться на

Слайд 47 
Электрокардиография

При обследовании пациента с ХСН часто можно выявить

тахикардию, нарушения ритма, признаки гипертрофии отделов сердца и отклонение электрической

оси влево.

Инструментальная и лабораторная диагностика ХСН

  Электрокардиография При обследовании пациента с ХСН часто можно выявить тахикардию, нарушения ритма, признаки гипертрофии отделов сердца

Слайд 48При этом обследовании у больного с ХСН можно выявить кардиомегалию

(кардио-торакальный индекс > 50%) и признаки венозного застоя, что, как

правило, отражает низкую ФВ левого желудочка и высокое давление в легочной артерии.

Рентгенография органов грудной клетки

При этом обследовании у больного с ХСН можно выявить кардиомегалию (кардио-торакальный индекс > 50%) и признаки венозного

Слайд 49В настоящее время доказан факт тесной корреляционной связи между уровнем

ПНП в плазме и тяжестью ХСН.
Определение концентрации пептидов: натрий-уретического

(ПНП), мозгового натрий-уретического (МНУП или BNP) и его предшественника, N-концевого МНУП (NT-proBNP) дает возможность выявить дисфункцию ЛЖ на ранних стадиях, определить показание к лечению и оценить долгосрочный прогноз ХСН.

Определение уровня натрий-уретических пептидов

В настоящее время доказан факт тесной корреляционной связи между уровнем ПНП в плазме и тяжестью ХСН. Определение

Слайд 50У больного ХСН стандартный объем исследований включает в себя клинический

анализ крови, концентрацию электролитов плазмы, анализ уровня креатинина крови и

остаточного азота, активность печеночных ферментов, гемостазиограмма, общий анализ мочи.

Гематологический и биохимический анализы

У больного ХСН стандартный объем исследований включает в себя клинический анализ крови, концентрацию электролитов плазмы, анализ уровня

Слайд 51Оценка тяжести ХСН
Для более точной оценки тяжести клинического течения болезни

предпринимались попытки оценить проявление (симптомы и синдромы) ХСН в баллах.

Суммируя баллы можно составить представление о степени декомпенсации на текущий момент. В нашей стране используется шкала оценки клинического состояния при ХСН (ШОКС) в модификации Мареева В.Ю.
Нагрузочные тесты
С целью оценки функционального состояния больного с ХСН, эффективности проводимого лечения и определения степени риска оправдано проведение нагрузочных тестов. В повседневной жизни может быть использован тест 6 минутной ходьбы в максимально быстром темпе для данного больного по размеченной (в метрах) дистанции.
В определении функционального класса (по NYHA) ХСН ориентируются на пройденную за 6 минут дистанцию
Оценка тяжести ХСН	Для более точной оценки тяжести клинического течения болезни предпринимались попытки оценить проявление (симптомы и синдромы)

Слайд 52Инвазивные процедуры
Для уточнения генеза СН, с последующим выбором тактики ведения

больного в ряде случаев используются инвазивные методы: коронарная ангиография (КАГ)

с вентрикулографией (ВГ), эндомиокардиальная биопсия. Используются данные методики строго по показаниям, когда риск исследования не превышает ожидаемого результата.
Инвазивные процедуры	Для уточнения генеза СН, с последующим выбором тактики ведения больного в ряде случаев используются инвазивные методы:

Слайд 53Классификация ХСН
Василенко В.Х., Стражеско Н.Д., Ланг Г.Ф., 1935 г.

I-я стадия

- начальная, латентная, симптомы сердечной недостаточности (одышка, тахикардия), наблюдаются только

после физической нагрузки. Гемодинамика не нарушена.

II-я стадия - это выраженная недостаточность кровообращения. Выделяют два периода - период "А" и период "Б".

II-я стадия - период "А" – IIА - одышка, тахикардия выражены и обнаруживаются при легкой физической нагрузке или становятся даже постоянными. Печень увеличена, болезненна; отеки на ногах к вечеру. Симптомы недостаточности подвергаются, под действием лечения, обратному развитию.

II - стадия, период "Б" - IIБ- симптомы значительного застоя в органах (печень увеличена, значительные отеки), хотя функция их существенно не нарушена. Под влиянием лечения эти явления полностью не исчезают.

Ш - стадия - дистрофическая или конечная. Симптомы сердечной недостаточности выражены значительно, резко нарушены функции внутренних органов, с необратимыми изменениями в них (кардиогенный фиброз печени).
Классификация ХСН Василенко В.Х., Стражеско Н.Д., Ланг Г.Ф., 1935 г.I-я стадия - начальная, латентная, симптомы сердечной недостаточности

Слайд 54Нью-Йоркская кардиологическая ассоциация (NYHA)
Тест 6-минутной ходьбы, NYHA. 1964г.

Нью-Йоркская кардиологическая ассоциация (NYHA)Тест 6-минутной ходьбы, NYHA. 1964г.

Слайд 55
Функциональные классы ХСН
І функциональный класс – у пациента есть заболевание

сердца, способное вызвать СН, но больной не испытывает ограничений в

физической активности. Обычные нагрузки не вызывают возникновения слабости, сердцебиения, одышки. Эта стадия СН обозначается также как бессимптомная дисфункция сердца.

ІІ функциональный класс – у пациента есть заболевание сердца, которое вызывает небольшое ограничение физической активности. При обычных физических нагрузках появляется одышка, сердцебиение, слабость. Обозначается как легкая СН.

ІІІ функциональный класс – у пациента есть заболевание сердца, которое вызывает значительное ограничение физической активности. Появление одышки, сердцебиения, слабости вызывают небольшие (меньшие, чем обычно) физические нагрузки. Обозначается как СН средней степени тяжести.

ІV функциональный класс – одышка, сердцебиение, слабость возникают при минимальной физической нагрузке и в покое.
Обозначается как СН тяжелой степени.
Функциональные классы ХСН	І функциональный класс – у пациента есть заболевание сердца, способное вызвать СН, но больной не

Слайд 56
Функциональный класс в процессе лечения может уменьшаться.
 
 В практической деятельности для

определения стадии ХСН врачи используют классификацию В.Х.Василенко и Н.Д.Стражеско. когда

не располагают точными данными внутрисердечной гемодинамики (показатели ЭХо -сердца ), чтобы оценить степень дисфункции, адаптивное и дезадаптивное ремоделирование.

Для более точного определения функционального класса ХСН Европейское общество кардиологов и РКО рекомендует в практической деятельности пользоваться следующими критериями соответствия ФК ХСН и дистанции 6- минутной ходьбы, представленными в табл.
Функциональный класс в процессе лечения может уменьшаться.  В практической деятельности для определения стадии ХСН врачи используют классификацию В.Х.Василенко

Слайд 57Острая декомпенсация ХСН
Термином «острая декомпенсированная сердечная недостаточность» (ОДСН) принято

называть период течения ХСН, который характеризуется быстрым усугублением симптомов сердечной

недостаточности, что требует экстренной госпитализации пациента и проведения интенсивной терапии. Каждый эпизод ОДСН ухудшает прогноз больного ХСН и требует как специализированного лечения, так и временной коррекции предшествующей терапии ХСН
Острая декомпенсация ХСН Термином «острая декомпенсированная сердечная недостаточность» (ОДСН) принято называть период течения ХСН, который характеризуется быстрым

Слайд 58Причины ОДСН:
быстрое прогрессирование собственно ХСН, возникновение острых состояний (ОИМ,

ТЭЛА, острых клапанных поражений и т.д.), декомпенсация на фоне обострения

сопутствующей патологии (пневмонии, других инфекций, нарушения функции почек, анемии, аденомы предстательной железы, пароксизма фибрилляции предсердий, декомпенсации СД и т.д.)
Причины ОДСН: быстрое прогрессирование собственно ХСН, возникновение острых состояний (ОИМ, ТЭЛА, острых клапанных поражений и т.д.), декомпенсация

Слайд 59Диагностические тесты у пациентов с подозрением на ОДСН

Диагностические тесты у пациентов с подозрением на ОДСН

Слайд 64Основные задачи в лечении ХСН
1) предотвращение развития симптомной ХСН (для

1 ст);
2) устранение симптомов ХСН (для стадий 2а – 3

);
3) замедление прогрессирования болезни;
4) улучшение качества жизни;
5) уменьшение числа госпитализаций;
6) улучшение прогноза (1 – 3ст. );
Основные задачи в лечении ХСН1) предотвращение развития симптомной ХСН (для 1 ст);2) устранение симптомов ХСН (для стадий

Слайд 67Немедикаментозное лечение ХСН (1)
1. Диета, включающая: А) Ограничение соли
ХСН I

ФК - < 3г.;
II-III ФК – 1,2-1,8 г.;
IV ФК –

менее 1 г.
Б) Потребление жидкости в объёме не более 2 литров в сутки(минимум приема жидкости 1,5 л\с).
2. Контроль массы тела. Пища должна быть калорийной, легко усвояемой ,с достаточным содержанием витаминов, белка.Прирост веса>2 кг за 1-3дня свидетельствует о задержке жидкости
Немедикаментозное лечение ХСН (1)1. Диета, включающая: А) Ограничение солиХСН I ФК - < 3г.;II-III ФК – 1,2-1,8

Слайд 68Немедикаментозное лечение ХСН (2)
3. Назначение нутритивной поддержки.Больные с 2б ст,3ст.ХСН

нуждаются в нутритивной поддержке,перед назначением которой необходимо произвести расчет истинной

потребности в энергии (ИПЭ).Для расчета ИПЭ необходимо знать основной обмен(ОО), фактор активности (ФА), дефицит массы тела. ОО вычисляют по уравнению Харриса- Бенедикта.
Для мужчин ОО = 66,47 +13,75 х вес(кг) +5 х рост(м) – 6,77 х возраст (годы).
Для женщин ОО = 66,51 + 9,56 х вес(кг) + 1,85 х рост( м) – 4,67 х возраст (годы).
ФА при постельном режиме составляет 1,2; умеренной физической активности – 1,3; значительной физической активности -1,4.
При дефиците массы тела менее 10 – 20% от нормы ДМТ – 1,1; 20 – 30% - 1,2; больше 30% - 1.3;
ИПЭ = ОО х ФА х ДМТ.
Начинать нутритивную поддержку необходимо с малых доз(5 – 10 % от уровня истинной энергопотребности). Увеличивать объем вводимой смеси постепенно (1 раз в 7 дней). Контроль эффективности нутритивной поддержки должен осуществляться с первой недели и включать в себя динамику антропометрических показателей , лабораторных данных и переносимость питательных смесей.
Целесообразно назначение ферментов. В последние годы была доказана необходимость назначения у больных с 3 и 4 ф.кл. пробиотиков после недельного курса селективной деконтаминации препаратами группы фторхинолонов.
Немедикаментозное лечение ХСН (2)3. Назначение нутритивной поддержки.Больные с 2б ст,3ст.ХСН нуждаются в нутритивной поддержке,перед назначением которой необходимо

Слайд 69Немедикаментозное лечение ХСН (3)
4. Режим физической активности.Сегодня считается,что физическая

реабилитация показана при всех стадиях ХСН.Основой для выбора дозированных фзических

нагрузок является тест 6-мин. ходьбы.
Дозированная физическая нагрузка позволяет со временем увеличить толерантность и повысить максимальное потребление 02 за счет восстановления структуры скелетной мускулатуры.
5. Отказ от курения рекомендуется всем больным с ХСН.
Крайне не желательна резкая смена климатических зон.
6. Психологическая реабилитация больных благотворно влияет на течение заболевания.
Немедикаментозное лечение ХСН (3) 4. Режим физической активности.Сегодня считается,что физическая реабилитация показана при всех стадиях ХСН.Основой для

Слайд 70Медикаментозное лечение ХСН
Все лекарственные средства подразделяются на 3 основные группы,

в зависимости от степени доказанности эффективности препаратов, полученных в длительных

многоцентровых плацебо-контролируемых исследованиях.
1. Основные (их эффект на клинику, прогноз доказан и сомнений не вызывает);
2. Дополнительные (эффективность и безопасность исследованы, но требуют уточнения);
3. Вспомогательные (влияние на прогноз не известно, применение диктуется клиникой)
Медикаментозное лечение ХСНВсе лекарственные средства подразделяются на 3 основные группы, в зависимости от степени доказанности эффективности препаратов,

Слайд 711. Группа основных лекарственных средств при лечении ХСН
а) иАПФ (ингибиторы

ангиотензинпревращающего фермента );
б) БАБ (бетаадреноблокаторы );
в) антагонисты альдостерона;
г) диуретики;
д) сердечные

гликозиды;
е) АРА ( антагонисты рецепторов ангиотензина)
1. Группа основных лекарственных средств при лечении ХСНа) иАПФ (ингибиторы ангиотензинпревращающего фермента );б) БАБ (бетаадреноблокаторы );в) антагонисты

Слайд 72 2. Дополнительные ЛС при лечении ХСН:

а) статины;
б) антикоагулянты

(при МА).
3. Вспомогательные ЛС при лечении ХСН:
а) периферические

вазодилятаторы;
б) БМКК;
в) антиаритмики;
г) аспирин;
д) негликозидные инотропные средства.
2. Дополнительные ЛС при лечении ХСН:а) статины;б) антикоагулянты (при МА).  3. Вспомогательные ЛС при

Слайд 73Ингибиторы АПФ (1)
Основные принципы назначения:
1. Всем больным ХСН на любой

стадии, включая бессимптомную дисфункцию ЛЖ.
2. Пациентам с сохраненной систолической функции

сердца.
Раннее назначение иАПФ предотвращает прогрессирование заболевания, снижает заболеваемость и улучшают прогноз.
Назначение всех иАПФ начинается с маленьких доз, при их постепенном повышении (1 раз в неделю) до оптимальных. Ингибиторы АПФ можно назначать больным с ХСН при уровне с АД выше 85 мм. рт. ст.
Следует помнить, что при снижении почечной фильтрации ниже 60 мл/мин., необходимо уменьшить дозу препарата (кроме фазиноприла) вдвое, а при снижении ниже 30 мл/мин на ¾ от стандартной дозы.
Ингибиторы АПФ (1)Основные принципы назначения:1. Всем больным ХСН на любой стадии, включая бессимптомную дисфункцию ЛЖ.2. Пациентам с

Слайд 74Ингибиторы АПФ (2)

Ингибиторы АПФ (2)

Слайд 75Блокаторы β-адренергических рецепторов (1)
В генезе ХСН большую роль играет

гиперактивация САС, прогрессивно нарастающая по мере увеличения тяжести ХСН и

способствующая достоверному увеличению риска внезапной смерти. Поэтому основная цель назначения БАБ – продление жизни пациентов.
В настоящее время доказано, что β-АБ, помимо рецепторных влияний, блокируют действие РААС, эндотелиновую систему цитокинов, ответственных за прогрессирование ХСН.
Блокаторы β-адренергических рецепторов (1) В генезе ХСН большую роль играет гиперактивация САС, прогрессивно нарастающая по мере увеличения

Слайд 76Блокаторы β-адренергических рецепторов (2)
Положительные свойства β-АБ:
1) уменьшают дисфункцию

и смерть кардиомиоцитов;
2) уменьшают число гибернирующих кардиомиоцитов с последующим увеличением

зон функционирующего миокарда;
3) повышают плотность и афинность β-адренорецепторов, которая снижена у больных с ХСН;
4) уменьшают гипертрофию миокарда;
5) уменьшают степень ишемии в покое и повышать толерантность к физической нагрузке.
Блокаторы β-адренергических рецепторов (2) Положительные свойства β-АБ: 1) уменьшают дисфункцию и смерть кардиомиоцитов;2) уменьшают число гибернирующих кардиомиоцитов

Слайд 77Блокаторы β-адренергических рецепторов (3)
Особенности назначения БАБ:
В начальном периоде лечения β-АБ

рекомендуется увеличить дозы диуретиков и ингибиторов АПФ (насколько это возможно),

использовать в лечении положительные инотропные средства, проводить более медленное титрование дозы β-АБ для уменьшения негативных влияний, связанных с падением сократительной способности миокарда и снижением ЧСС. Далее (через две недели) сердечный выброс возрастает в результате уменьшения тахикардии, снижения потребления миокардом кислорода и активизации гибернированных кардиомиоцитов.
Блокаторы β-адренергических рецепторов (3)Особенности назначения БАБ:В начальном периоде лечения β-АБ рекомендуется увеличить дозы диуретиков и ингибиторов АПФ

Слайд 78Блокаторы β-адренергических рецепторов (4)

Блокаторы β-адренергических рецепторов (4)

Слайд 79 Диуретические средства (1)
На поздних этапах развития ХСН всегда

выявляется отечный синдром. В его развитии участвует сложная цепочка нейрогуморальных

механизмов, что, в итоге, завершается задержкой жидкости во внеклеточном пространстве тканей.
Основная цель назначения диуретиков – дегидратация или перемещение жидкости из внеклеточного пространства тканей в сосудистое русло с последующим выведением через почки.
Основную роль в лечении отечного синдрома у больных ХСН играют тиазидные и петлевые диуретики.
Диуретические средства (1)   На поздних этапах развития ХСН всегда выявляется отечный синдром. В его

Слайд 80Диуретические средства (2)
Тиазидные диуретики нарушают реабсорбцию натрия в восходящей части

петли Генле и в начальной части дистальных канальцев, повышают диурез

и натрийурез на 30-50%. Основной представитель этой группы препаратов – гипотиазид. Может использоваться в начале лечения при ХСН – IIА, 2 ф.к. Стартовая доза, как правило, составляет 25 мг., назначаемая ежедневно. При повышении дозы до максимальных нарастают побочные эффекты: гипокалие- и магниемия, гиперактивизация РААС, приводящая к рикошетной задержке жидкости. С осторожностью гипотиазид назначается при сахарном диабете, так как может вызывать метаболические нарушения. Индапамид более безопасен в применении у пациентов с сахарным диабетом.
Диуретические средства (2)Тиазидные диуретики нарушают реабсорбцию натрия в восходящей части петли Генле и в начальной части дистальных

Слайд 81Диуретические средства (3)
Петлевые диуретики блокируют реабсорбцию натрия на всем

протяжении восходящей части петли Генле и сохраняют свою активность при

сниженной клубочковой фильтрации (до 5 мл/мин).
Наиболее применяемым при ХСН является фуросемид. Дозы фуросемида от 20 мг до 500-600мг. Диуретический эффект длится 6-8 час, поэтому в наиболее тяжелых случаях может применяться дважды в сутки. В виде в/в инъекций или таблетированных форм.
Этакриновая кислота (стартовая доза 25-50 мг/сут, максимальная до 250 мг) по своим диуретическим характеристикам мало отличается от фуросемида.
Торасимид – типичный петлевой диуретик (стартовая доза 5-10 мг, максимальная 100-200 мг), его биоусвояемость не зависит от приема пищи и значительно выше, чем у фуросемида. Главным положительным отличием торосемида от других петлевых диуретиков является его способность блокировать РААС и альдостерон.
Диуретические средства (3) Петлевые диуретики блокируют реабсорбцию натрия на всем протяжении восходящей части петли Генле и сохраняют

Слайд 82Диуретические средства (4)
Особенности лечения диуретическими средствами при ХСН
Во

время лечения отечного синдрома диуретиками может развиться рефрактерность. Она бывает

ранняя (в первые часы, дни), на фоне приема больших доз (форсированный диурез) и обусловлена гиперактивацией нейрогормонов. Поздняя рефрактерность появляется при длительном непрерывном приеме диуретиков и связана с гипертрофией апикальных клеток почечных канальцев. И в том и другом случаях возникает необходимость в назначении ингибиторов АПФ, антагонистов альдостерона, препаратов улучшающих фильтрацию в почках, увеличение доз петлевых диуретиков с парентеральным их введением.
Диуретические средства (4) Особенности лечения диуретическими средствами при ХСН Во время лечения отечного синдрома диуретиками может развиться

Слайд 83Сердечные гликозиды

Сердечные гликозиды улучшают клиническую симптоматику, качество жизни, уменьшают число

госпитализаций. В настоящее время в клинической практике используется дигоксин и

строфантин.
Сердечные гликозидыСердечные гликозиды улучшают клиническую симптоматику, качество жизни, уменьшают число госпитализаций. В настоящее время в клинической практике

Слайд 84Строфантин К
короткого действия;
применяется при ХСН в острых ситуациях, с

тахисистолической формой мерцательной аритмии;
Дигоксин
обладает отрицательным хронотропным и нейромодуляторным эффектом;
применятся в

малых дозах до 0,25 мг в сутки;
у пожилых пациентов суточная доза уменьшается до ½ и ¼ таб;
при синусовом ритме обоснованность назначения дигоксина диктуется резким снижением ФВ (< 25%), дилатацией камер сердца, неишемической этиологией СН;
Строфантин К короткого действия;применяется при ХСН в острых ситуациях, с тахисистолической формой мерцательной аритмии;Дигоксинобладает отрицательным хронотропным и

Слайд 85Антагонисты рецепторов ангиотензина
В ряде исследований было доказана эффективность применеия АРА

(кандесартан) со снижением риска смерти и сердечно-сосудистых госпитализаций.
Кандесартан назначают

в дозе 2-4 мг один раз в сутки, в дальнейшем увеличивают дозу каждые пять дней, ориентируясь на АД и наличие осложнений.
Антагонисты рецепторов ангиотензинаВ ряде исследований было доказана эффективность применеия АРА (кандесартан) со снижением риска смерти и сердечно-сосудистых

Слайд 86Дополнительные средства в лечении ХСН
Статины:
аторвастатин (10-20мг),
правастатин (20-40 мг),
розувастатин

(5-10 мг);

Антитромботические средства:
варфарин (под контролем МНО (N=2,0-3,0);
ацетилсалициловая кислота;
клопидогрель;
эноксипарин;

Дополнительные средства в лечении ХСНСтатины:аторвастатин (10-20мг), правастатин (20-40 мг), розувастатин (5-10 мг);Антитромботические средства:варфарин (под контролем МНО (N=2,0-3,0);ацетилсалициловая

Слайд 87Вспомогательные средства при лечении ХСН
Периферичесие вазодилататоры
показание: ИБС с приступами

стенокардии; во всех других случаях нитраты не применяются, так как

снижая АД затрудняют назначение препаратов группы иАПФ.
Антиаритмические средства
при ХСН I – II ст используется кордарон (100-200мг/сут);
при мерцательной аритмии назначается дигоксин (0,135-0,25 мг/сут) для контроля ЧСС;
Вспомогательные средства при лечении ХСНПериферичесие вазодилататоры показание: ИБС с приступами стенокардии; во всех других случаях нитраты не

Слайд 91Средства нерекомендованные к применению при ХСН
нестероидные противовоспалительные препараты (селективные и

неселективные, включая аспирин > 325 мг/сут);
глюкокортикостероидные гормоны;
трициклические антидепрессанты;
антиаритмические препараты I

класса;
блокаторы медленных кальциевых каналов (верапамил, дилтиазем,дигидропиридины).
Средства нерекомендованные к применению при ХСНнестероидные противовоспалительные препараты (селективные и неселективные, включая аспирин > 325 мг/сут);глюкокортикостероидные гормоны;трициклические

Слайд 92Такие соединения, как спиронолактон, действуют в качестве антагонистов альдостерона, конкурентно

ингибируя связывание последнего с минералокортикоидными рецепторами и образуя антагонистрецепторный комплекс,

не подвергающийся транслокации и связыванию в ядре.

Эти антагонистрецепторные комплексы по седиментационным свойствам отличаются от альдостеронрецепторного комплекса, что может отражать неактивное состояние рецептора или изменение конформации, вызываемое связыванием антагониста.

Помимо описанных эффектов, спиронолактон в высоких дозах угнетает биосинтез альдостерона, оказывая тем самым дополнительное антиминералокортикоидное действие.

Антагонисты минералокортикойдов

Такие соединения, как спиронолактон, действуют в качестве антагонистов альдостерона, конкурентно ингибируя связывание последнего с минералокортикоидными рецепторами и

Слайд 93Электро физиологическом хирургическое лечение ХСН
Имплантация электрокрадиостимулятора
Бивентникулярная кардиостимуляция
Кардио векторные

дифибриляторы


Хирургическое и механическое лечение - низкий уровень доказательности

Электро физиологическом хирургическое лечение ХСН Имплантация электрокрадиостимулятора Бивентникулярная кардиостимуляцияКардио векторные дифибриляторыХирургическое и механическое лечение - низкий уровень

Слайд 94Сердечная ресинхронизирующая терапия
Рекомендации по имплантации устройства
для СРТ у пациентов с

СН

Сердечная ресинхронизирующая терапияРекомендации по имплантации устройствадля СРТ у пациентов с СН

Слайд 97Благодарю за внимание!

Благодарю за внимание!

Обратная связь

Если не удалось найти и скачать доклад-презентацию, Вы можете заказать его на нашем сайте. Мы постараемся найти нужный Вам материал и отправим по электронной почте. Не стесняйтесь обращаться к нам, если у вас возникли вопросы или пожелания:

Email: Нажмите что бы посмотреть 

Что такое TheSlide.ru?

Это сайт презентации, докладов, проектов в PowerPoint. Здесь удобно  хранить и делиться своими презентациями с другими пользователями.


Для правообладателей

Яндекс.Метрика