Разделы презентаций


1 Лекция № 9 Первое начало термодинамики и его применение к процессам в

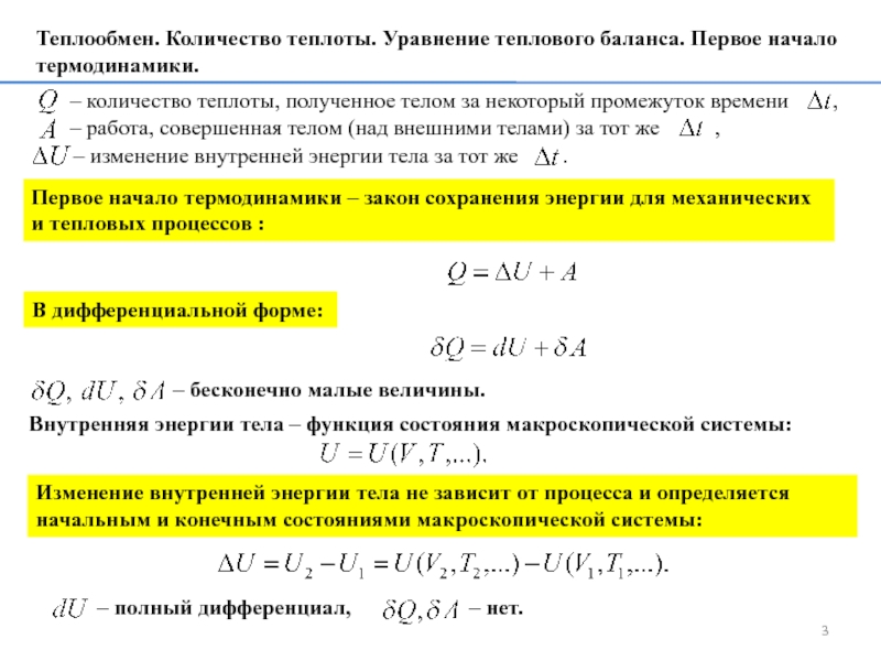
Теплообмен. Количество теплоты. Уравнение теплового баланса. Первое начало термодинамики.В дифференциальной форме: Внутренняя энергии тела – функция состояния макроскопической системы:Изменение внутренней энергии тела не зависит от процесса и определяется начальным и конечным

Слайды и текст этой презентации

Слайд 1


Слайд 3Теплообмен. Количество теплоты. Уравнение теплового баланса. Первое начало термодинамики.
В дифференциальной

форме:
Внутренняя энергии тела – функция состояния макроскопической системы:
Изменение внутренней

энергии тела не зависит от процесса и определяется начальным и конечным состояниями макроскопической системы:
Теплообмен. Количество теплоты. Уравнение теплового баланса. Первое начало термодинамики.В дифференциальной форме: Внутренняя энергии тела – функция состояния

Обратная связь

Если не удалось найти и скачать доклад-презентацию, Вы можете заказать его на нашем сайте. Мы постараемся найти нужный Вам материал и отправим по электронной почте. Не стесняйтесь обращаться к нам, если у вас возникли вопросы или пожелания:

Email: Нажмите что бы посмотреть 

Что такое TheSlide.ru?

Это сайт презентации, докладов, проектов в PowerPoint. Здесь удобно  хранить и делиться своими презентациями с другими пользователями.


Для правообладателей

Яндекс.Метрика