Разделы презентаций


1 Тема лекции: ЗАЩИТА ОТ ЛАЗЕРНЫХ ИЗЛУЧЕНИЙ

Содержание

Лазер это генератор электромагнитного излучения оптического диапазона, основанный на использовании вынужденного излучения.Термин лазер (англ. laser, составленное из первых букв фразы Light Amplication by Stimulated Emission of Radiation) — означает усиление света

Слайды и текст этой презентации

Слайд 1Тема лекции: ЗАЩИТА ОТ ЛАЗЕРНЫХ ИЗЛУЧЕНИЙ

Тема лекции: ЗАЩИТА ОТ ЛАЗЕРНЫХ ИЗЛУЧЕНИЙ

Слайд 2Лазер это генератор электромагнитного излучения оптического диапазона, основанный на использовании

вынужденного излучения.
Термин лазер (англ. laser, составленное из первых букв фразы

Light Amplication by Stimulated Emission of Radiation) — означает усиление света в результате вынужденной эмиссии (выпуска) излучения.
Лазер это генератор электромагнитного излучения оптического диапазона, основанный на использовании вынужденного излучения.Термин лазер (англ. laser, составленное из

Слайд 4Хотя лазерный процесс теоретически был предсказан А. Эйнштейном в 1916

г., первый успешный рубиновый лазер продемонстрирован Т. Мейманом только в

1960 г.
Хотя лазерный процесс теоретически был предсказан А. Эйнштейном в 1916 г., первый успешный рубиновый лазер продемонстрирован Т.

Слайд 5В последние годы лазеры вышли из исследовательских лабораторий в промышленные,

медицинские и офисные учреждения, на строительные площадки и даже в

домашнее хозяйство.

5-координатная технология обработки деталей семейства «корпус лазерного гироскопа» из труднообрабатываемого материала «ситалл» - специальным образом кристаллизованной разновидности стекла. Преимущества - стабильная повторяемость точности и качества деталей.

В последние годы лазеры вышли из исследовательских лабораторий в промышленные, медицинские и офисные учреждения, на строительные площадки

Слайд 6
Лазерная коагуляция, микрофлебэктомия и склеротерапия.

Лазерная коагуляция, микрофлебэктомия и склеротерапия.

Слайд 10Все лазеры состоят из трех основных конструкционных блоков:
Активная среда (твердая

(рубин), жидкая (органические красители) или газообразная (гелий, неон, углекислый газ)),

которая определяет возможную длину волн эмиссии;
Источник энергии (например, газовый разряд, электрический ток, импульсная лампа или химическая реакция);
Оптический резонатор (простейший оптический резонатор состоит из двух параллельно расположенных зеркал).

Все лазеры состоят из трех основных конструкционных блоков:Активная среда (твердая (рубин), жидкая (органические красители) или газообразная (гелий,

Слайд 11На схеме обозначены:
1 — активная среда;
2 — энергия

накачки лазера;
3 — непрозрачное зеркало
4 — полупрозрачное

зеркало;
5 — лазерный луч.

На схеме обозначены: 1 — активная среда; 2 — энергия накачки лазера; 3 — непрозрачное зеркало 4

Слайд 13Необработанный кристалл рубина, длина около 2 см.
Огранённый рубин

Необработанный кристалл рубина, длина около 2 см.Огранённый рубин

Слайд 14Гелий-неоновый лазер Светящийся луч в центре — это не собственно лазерный

луч, а электрический разряд, порождающий свечение, подобно тому, как это

происходит в неоновых лампах. Луч проецируется на экран справа в виде светящейся красной точки.
Гелий-неоновый лазер Светящийся луч в центре — это не собственно лазерный луч, а электрический разряд, порождающий свечение, подобно

Слайд 15Принцип действия лазера основан на свойстве атома излучать фотоны при

переходе из возбужденного состояния в основное.
При нормальных условиях число атомов,

находящихся в веществе в возбужденном состоянии, значительно меньше числа атомов, находящихся на основном энергетическом уровне.
В лазерах с помощью специальных приемов и путем подачи на активную среду энергии накачки (свет, высокочастотное электромагнитное поле и др.) добиваются того, что число атомов, находящихся в возбужденном состоянии, становится значительно больше числа атомов, находящихся на основном энергетическом уровне.
Лавинообразный переход атомов за очень короткое время из возбужденного состояния в основное приводит к возникновению лазерного излучения.

Принцип действия лазера основан на свойстве атома излучать фотоны при переходе из возбужденного состояния в основное.При нормальных

Слайд 16В России «Санитарными нормами и правилами устройства и эксплуатации лазеров»

№ 5804-91 установлено 4 класса опасности лазеров.

Эксимерный лазер — разновидность

ультрафиолетового газового лазера, широко применяемая в глазной хирургии (Кератэктомия) и полупроводниковом производстве.
В России «Санитарными нормами и правилами устройства и эксплуатации лазеров» № 5804-91 установлено 4 класса опасности лазеров.Эксимерный

Слайд 17Эксимерлазерная коррекция зрения
Эксимерные лазеры, применяемые для коррекции аномалий рефракции,

можно разделить на три основных типа: полноапертурные, полусканирующие и сканирующие.


Эксимерлазерная коррекция зрения Эксимерные лазеры, применяемые для коррекции аномалий рефракции, можно разделить на три основных типа: полноапертурные,

Слайд 18Полноапертурные лазеры воздействуют сразу на всю зону роговицы.
Полусканирующие лазеры

производят фотоабляцию роговицы с помощью щели, которая постоянно перемещается, постепенно

обрабатывая всю аблируемую область роговицы.
Полноапертурные лазеры воздействуют сразу на всю зону роговицы. Полусканирующие лазеры производят фотоабляцию роговицы с помощью щели, которая

Слайд 19Сканирующие лазеры - последнее поколение лазеров, используемое сейчас в клинической

практике. Такие лазеры проводят фотоабляцию с помощью пятна очень маленького

диаметра. Работа лазера MEL-70 G-skan, очень точна и безопасна.
Сканирующие лазеры - последнее поколение лазеров, используемое сейчас в клинической практике. Такие лазеры проводят фотоабляцию с помощью

Слайд 20Юстиро́вка (от нем. justieren выверять) — совокупность операций по выравниванию

конструкций и конструктивных элементов
Нивелирование
Леги́рование (нем. legieren — «сплавлять», от лат.

ligare — «связывать») — добавление в состав материалов примесей для изменения (улучшения) физических и химических свойств основного материала
Юстиро́вка (от нем. justieren выверять) — совокупность операций по выравниванию конструкций и конструктивных элементовНивелированиеЛеги́рование (нем. legieren —

Слайд 21К 1 классу относятся полностью безопасные лазеры, т.е. такие лазеры,

выходное коллимированное излучение которых не представляет опасности при облучении глаз

и кожи. Большинство лазеров, полностью изолированных от человека (например, лазерные записывающие устройства для компакт-дисков), относятся к классу 1. Для лазеров класса 1 не требуется никаких мер безопасности.
КОЛЛИМИРОВАННОЕ ИЗЛУЧЕНИЕ — лазерное излучение в виде пучков, выходящих непосредственно из лазеров или отраженных от зеркальных поверхностей (без рассеивающих систем).
К 1 классу относятся полностью безопасные лазеры, т.е. такие лазеры, выходное коллимированное излучение которых не представляет опасности

Слайд 23Ко 2 классу относятся лазеры, выходное излучение которых представляет опасность

при облучении глаз или кожи человека коллимированным пучком; диффузно отраженное

излучение безопасно как для кожи, так и для глаз во всех диапазонах. Примерами лазеров класса 2 являются лазерные указки и некоторые регулировочные лазеры.

Ко 2 классу относятся лазеры, выходное излучение которых представляет опасность при облучении глаз или кожи человека коллимированным

Слайд 27Лазеры 3 класса — это лазеры, выходное излучение которых представляет

опасность при облучении глаз не только коллимированным, но и диффузно

отраженным излучением на расстоянии 10 см.
Лазеры этого класса создают опасность для глаз, поскольку реакция естественного отвращения, состоящая из мигательного рефлекса (приблизительно 0,1... 0,15 секунд), поворота глаз и движения головы и для­щаяся 0,25 секунд недостаточно быстра, чтобы ограничить экспозицию сетчатки безопасным в данный момент уровнем. Ущерб может быть так­же причинен и другим структурам глаза (например, роговице и хру­сталику). Диффузно отраженное ЛИ не представляет опасности для ко­жи. Этот класс распространяется только на лазеры, генерирующие из­лучение с длиной волны от 1400 до 105 нм. Примерами лазеров класса 3 являются многие исследовательские лазеры и военные лазерные дальномеры.

Лазеры 3 класса — это лазеры, выходное излучение которых представляет опасность при облучении глаз не только коллимированным,

Слайд 29Лазеры 4 класса — лазеры, диффузно отраженное излучение которых представляет

опасность не только для глаз, но и для кожи на

расстоянии 10 см от отражающей поверхности. Фактически, все хирургические лазеры и лазеры для обработки материалов, использующиеся для сварки и резки, если они не закрыты защитной оболочкой, относятся к классу 4. Все лазеры со средней выходной мощностью более 0,5 Вт также относятся к классу 4.

Лазеры 4 класса — лазеры, диффузно отраженное излучение которых представляет опасность не только для глаз, но и

Слайд 32ВОЗДЕЙСТВИЕ ЛАЗЕРНОГО ИЗЛУЧЕНИЯ НА ОРГАНИЗМ ЧЕЛОВЕКА

ВОЗДЕЙСТВИЕ ЛАЗЕРНОГО ИЗЛУЧЕНИЯ НА ОРГАНИЗМ ЧЕЛОВЕКА

Слайд 33Лазерное излучение представляет особую опасность для тех тканей, которые максимально

поглощают излучение. Наиболее уязвимым для лазерного излучения является орган зрения

человека.
Сетчатка глаза, наиболее важная его структура, может быть поражена лазерами видимого и ближнего ИК диапазонов, поскольку в силу специфики «своей работы» она наиболее чувствительна к воздействию электромагнитных излучений видимого диапазона спектра. Лазерное УФ и дальнее ИК излучения не достигают сетчатки, но могут повредить роговицу, радужку, хрусталик.

Лазерное излучение представляет особую опасность для тех тканей, которые максимально поглощают излучение. Наиболее уязвимым для лазерного излучения

Слайд 36Степень повреждения радужной оболочки в некоторой мере зависит от ее

окраски. Зеленые и голубые глаза более уязвимы, чем карие.
Нагрев

хрусталика, возникающий в результате воздействия лазерного излучения, ведет к образованию катаракты.

Степень повреждения радужной оболочки в некоторой мере зависит от ее окраски. Зеленые и голубые глаза более уязвимы,

Слайд 37Степень поражения глаза может меняться в широких пределах — от

быстропроходящих функциональных расстройств (ослепление при вспышке, послеобразы) до тяжелых разрушений,

сопряженных с выбросом фрагментов в стекловидное тело и кровотечением.
Гибель клеток фоторецептора приводит к необратимому нарушению зрения, поскольку эти клетки не восстанавливаются.

Степень поражения глаза может меняться в широких пределах — от быстропроходящих функциональных расстройств (ослепление при вспышке, послеобразы)

Слайд 38Вторым критическим органом к действию ЛИ являются кожные покровы. Взаимодействие

лазерного излучения с кожей зависит от длины волны и пигментации

кожи. Отражающая способность кожного покрова в видимой области спектра высокая. ЛИ дальней ИК области начинает сильно поглощаться кожей, поскольку это излучение активно поглощается водой, которая составляет 80% содержимого большинства тканей, что приводит к возникновению опасности ожогов кожи.

Вторым критическим органом к действию ЛИ являются кожные покровы. Взаимодействие лазерного излучения с кожей зависит от длины

Слайд 40При большой интенсивности облучения возможны повреждения не только кожи, но

и внутренних тканей и органов. Эти повреждения имеют характер отеков,

кровоизлияний, а также свертывания или распада крови.

При большой интенсивности облучения возможны повреждения не только кожи, но и внутренних тканей и органов. Эти повреждения

Слайд 41Неспецифические сдвиги в состоянии здоровья лиц, обслуживающих лазеры:
невротические состояния

сердечно-сосудистые расстройства
астенический и астеновегетативный синдромы.

Неспецифические сдвиги в состоянии здоровья лиц, обслуживающих лазеры: невротические состояния сердечно-сосудистые расстройства астенический и астеновегетативный синдромы.

Слайд 42НОРМИРОВАНИЕ ЛАЗЕРНОГО ИЗЛУЧЕНИЯ

НОРМИРОВАНИЕ ЛАЗЕРНОГО ИЗЛУЧЕНИЯ

Слайд 43Нормирование лазерного излучения (ЛИ) осуществляется на осно­вании «Санитарных норм и

правил устройства и эксплуатации лазеров» №5804-91.
Согласно этому документу ПДУ ЛИ

устанавливаются для двух условий облучения глаз и кожи — однократного и хронического в трех диапазонах длин волн:
I — от 180 до 380 нм (УФ область);
II — от 380 до 1400 нм (видимая и ближняя ИК);
III — от 1400 до 105 нм (дальняя ИК).

Нормирование лазерного излучения (ЛИ) осуществляется на осно­вании «Санитарных норм и правил устройства и эксплуатации лазеров» №5804-91.Согласно этому

Слайд 44Нормируемыми параметрами лазерного излучения являются:
энергетическая экспозиция Н — величина, определяемая

интегра­лом облученности во времени, (Дж/м2);
облученность Е — отношение потока излучения,

падающего на малый участок поверхности, содержащий рассматриваемую точку, к площади этого участка, (Вт/м2).
Значения Н и Е принимаются усредненными по ограничивающей апертуре, диаметр которой принимается равным 1,1 • 10-3м при воз­действии лазерного излучения на глаза в I и III диапазонах длин волн и при воздействии на кожу; и 7 • 10-3 м при воздействии на глаза во II диа­пазоне. Ограничивающая апертура — круглая диафрагма, ограничива­ющая поверхность, по которой производится усреднение облученности или энергетической экспозиции.


Нормируемыми параметрами лазерного излучения являются:энергетическая экспозиция Н — величина, определяемая интегра­лом облученности во времени, (Дж/м2);облученность Е —

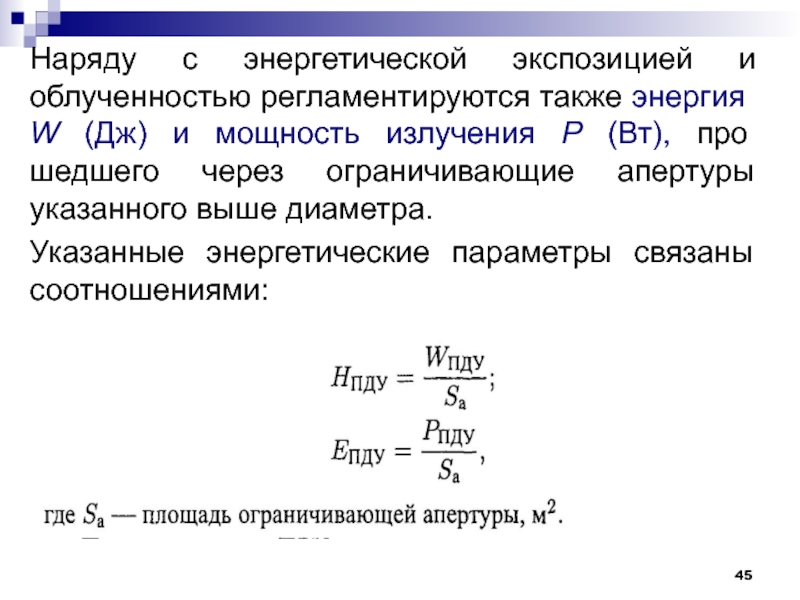
Слайд 45Наряду с энергетической экспозицией и облученностью регламен­тируются также энергия W

(Дж) и мощность излучения Р (Вт), про­шедшего через ограничивающие апертуры

указанного выше диаметра.
Указанные энергетические параметры связаны соотношениями:

Наряду с энергетической экспозицией и облученностью регламен­тируются также энергия W (Дж) и мощность излучения Р (Вт), про­шедшего

Слайд 47МЕТОДЫ И СРЕДСТВА КОНТРОЛЯ ЛАЗЕРНОГО ИЗЛУЧЕНИЯ

МЕТОДЫ И СРЕДСТВА КОНТРОЛЯ ЛАЗЕРНОГО ИЗЛУЧЕНИЯ

Слайд 48Методы проведения дозиметрического контроля установлены в МУ № 5309-90 МУ

5309-90 «МЕТОДИЧЕСКИЕ УКАЗАНИЯ ДЛЯ ОРГАНОВ И УЧРЕЖДЕНИЙ САНИТАРНО-ЭПИДЕМИОЛОГИЧЕСКИХ СЛУЖБ ПО

ПРОВЕДЕНИЮ ДОЗИМЕТРИЧЕСКОГО КОНТРОЛЯ И ГИГИЕНИЧЕСКОЙ ОЦЕНКИ ЛАЗЕРНОГО ИЗЛУЧЕНИЯ» и частично рассмотрены в СанПиН «Санитарными нормами и правилами устройства и эксплуатации лазеров» № 5804-91

Методы проведения дозиметрического контроля установлены в МУ № 5309-90 МУ 5309-90 «МЕТОДИЧЕСКИЕ УКАЗАНИЯ ДЛЯ ОРГАНОВ И УЧРЕЖДЕНИЙ

Слайд 49В основе методов лазерной дозиметрии лежит принцип наибольшего риска. В

соответствии с ним оценка степени опасности проводится для наихудших, с

точки зрения биологического воздействия, условий, то есть измерение уровней лазерного облучения осуществляется при рабо­те лазера в режиме максимальной мощности, определенной условиями эксплуатации.
В процессе поиска и наведения измерительного прибора на объект излучения должно быть найдено такое положение, при кото­ром регистрируются максимальные уровни лазерного излучения. При работе лазера в импульсно-периодическом режиме измеряются энерге­тические характеристики максимального импульса серии.

В основе методов лазерной дозиметрии лежит принцип наибольшего риска. В соответствии с ним оценка степени опасности проводится

Слайд 51Дозиметр лазерного излучения ЛД-4.

Дозиметр лазерного излучения ЛД-4.

Слайд 52ДОЗИМЕТР ДЛЯ КОНТРОЛЯ ЛАЗЕРНОГО ИЗЛУЧЕНИЯ ЛАДИН.

ДОЗИМЕТР ДЛЯ КОНТРОЛЯ ЛАЗЕРНОГО ИЗЛУЧЕНИЯ ЛАДИН.

Слайд 53Применяемые приемники лазерного излучения для контроля уровня облучения глаза имеют

контрастно-частотную характеристику (КЧХ), аналогичную КЧХ оптической системы глаза.
Применяемая аппаратура должна

быть аттестована органами Госстандарта и проходить государственную поверку.

Применяемые приемники лазерного излучения для контроля уровня облучения глаза имеют контрастно-частотную характеристику (КЧХ), аналогичную КЧХ оптической системы

Слайд 55СРЕДСТВА И МЕТОДЫ ЗАЩИТЫ ОТ ЛАЗЕРНЫХ ИЗЛУЧЕНИЙ

СРЕДСТВА И МЕТОДЫ ЗАЩИТЫ ОТ ЛАЗЕРНЫХ ИЗЛУЧЕНИЙ

Слайд 56К основным организационным мероприятиям относятся:
рациональное размещение лазерных установок;
ограничение времени воздействия

излучения;
обучение персонала;
проведение инструктажей;
выбор, планировка и внутренняя отделка помещений;
организация рабочего места.

К основным организационным мероприятиям относятся:рациональное размещение лазерных установок;ограничение времени воздействия излучения;обучение персонала;проведение инструктажей;выбор, планировка и внутренняя отделка

Слайд 57К техническим мероприятиям относятся:
применение коллективных средств защиты;
применение индивидуальных средств защиты;

К техническим мероприятиям относятся:применение коллективных средств защиты;применение индивидуальных средств защиты;

Слайд 58К средствам коллективной защиты от лазерного излучения относятся:
оградительные устройства (экраны,

щиты, смотровые окна, световоды, перегородки, кожухи, козырьки и др.),

К средствам коллективной защиты от лазерного излучения относятся:оградительные устройства (экраны, щиты, смотровые окна, световоды, перегородки, кожухи, козырьки

Слайд 59Защитный экран.

Защитный экран.

Слайд 60Смотровое окно при лазеротерапии

Смотровое окно при лазеротерапии

Слайд 61Световод с прямым выходом излучения.
Лазерный аппарат "Кристалл-2000" для применения

в дерматологии

Световод с прямым выходом излучения. Лазерный аппарат

Слайд 62Оптический лазерный излучатель MULTITEST MT3104 стабильный уровень выходного излучения индикация рабочей

длины волны на большом ЖКИ дисплее компактный корпус с кожухом

Оптический лазерный излучатель MULTITEST MT3104 стабильный уровень выходного излучения индикация рабочей длины волны на большом ЖКИ дисплее

Слайд 63
Предписывающая табличка "Опасно. Лазерное излучение"

Предписывающая табличка

Слайд 64Средства индивидуальной защиты от лазерного излучения вклю­чают:
средства защиты глаз и

лица (защитные очки, щитки, насадки);
средства защиты рук (перчатки);
специальную одежду (халаты

из хлопчатобумажной или бязевой ткани).

Средства индивидуальной защиты от лазерного излучения вклю­чают:средства защиты глаз и лица (защитные очки, щитки, насадки);средства защиты рук

Слайд 65Эффективная защита глаз от излучения синего лазера.

Эффективная защита глаз от излучения синего лазера.

Слайд 67Санитарно-гигиенические и лечебно-профилактические методы
включают:
контроль за уровнями опасных и вредных производственных

факторов на рабочих местах;
контроль за прохождением персоналом предварительных и периодических

медицинских осмотров.
Санитарно-гигиенические и лечебно-профилактические методывключают:контроль за уровнями опасных и вредных производственных факторов на рабочих местах;контроль за прохождением персоналом

Обратная связь

Если не удалось найти и скачать доклад-презентацию, Вы можете заказать его на нашем сайте. Мы постараемся найти нужный Вам материал и отправим по электронной почте. Не стесняйтесь обращаться к нам, если у вас возникли вопросы или пожелания:

Email: Нажмите что бы посмотреть 

Что такое TheSlide.ru?

Это сайт презентации, докладов, проектов в PowerPoint. Здесь удобно  хранить и делиться своими презентациями с другими пользователями.


Для правообладателей

Яндекс.Метрика