Разделы презентаций


4_Oprobovanie.ppt

Содержание

Основные понятия Опробование предназначено для определения качества полезного ископаемого.Проба – некоторое количество полезного ископаемого (горной породы), определенным образом взятое из обнажения, горной выработки или скважины.Геометрия пробы – это ее форма, объем,

Слайды и текст этой презентации

Слайд 1 ОПРОБОВАНИЕ Г.В. Лебедев Пермский университет

ОПРОБОВАНИЕ  Г.В. Лебедев Пермский университет

Слайд 2Основные понятия
Опробование предназначено для определения качества полезного ископаемого.
Проба –

некоторое количество полезного ископаемого (горной породы), определенным образом взятое из

обнажения, горной выработки или скважины.
Геометрия пробы – это ее форма, объем, ориентировка относительно элементов строения тела полезного ископаемого.
Геометрическая база пробы – сфера влияния, на которую распространяются данные конкретной пробы. Зависит от геометрии пробы и текстурно-структурных особенностей полезного ископаемого.
Система опробования – пространственное размещение проб в опробуемом объеме полезного ископаемого.
В зависимости от типов определяемых свойств выделяются следующие виды опробования:
- химическое,
- техническое,
- минералогическое,
- технологическое.
Процесс опробования состоит из трех последовательных операций: 1) отбор, 2) подготовка (обработка), 3) испытание (анализ) проб.
Основные понятия Опробование предназначено для определения качества полезного ископаемого.Проба – некоторое количество полезного ископаемого (горной породы), определенным

Слайд 34.1. Отбор проб в горных выработках (обнажениях)
Перед опробованием выработка должна

быть задокументирована, выровнена, очищена, на почву выработки следует постелить брезент

или резиновый коврик.
Наиболее распространенными способами являются: штуфной, бороздовый, точечный, шпуровой, задирковый, валовый, горстевой, вычерпывания.

Штуфной способ. Штуф – кусок полезного ископаемого (вмещающей породы). Отбирается с помощью молотка, кайла, лопаты и т.п. Используется при техническом и минералогическом опробовании. При химическом опробовании из-за невысокой надежности не применяется. Масса проб 0,5 – 2,0 кг.
4.1. Отбор проб в горных выработках (обнажениях)Перед опробованием выработка должна быть задокументирована, выровнена, очищена, на почву выработки

Слайд 4Бороздовый способ
Является самым распространенным способом опробования горных выработок. Широко используется

при химическом опробовании. Геометрическая форма бороздовой пробы – призма прямоугольного

сечения. Поперечное сечение зависит от текстурно-структурных свойств полезного ископаемого и мощности рудного тела.

Сечения правильной борозды, см2
(по Е.О. Погребицкому и др., 1977, с дополнениями)
Бороздовый способЯвляется самым распространенным способом опробования горных выработок. Широко используется при химическом опробовании. Геометрическая форма бороздовой пробы

Слайд 5Размещение бороздовых проб на передовом забое прослеживающей горной выработки (рудного штрека) (по

В.М. Крейтеру, 1961 с дополнениями)
1 – песчаники; 2 – полиминеральные

скарны; 3 – сплошные сульфидные Ni-Co руды; 4 – брекчированные руды; 5 – карбонатная метасоматическая порода с вкрапленностью и прожилками сульфидов
Размещение бороздовых проб на передовом забое прослеживающей горной выработки (рудного штрека) (по В.М. Крейтеру, 1961 с дополнениями)1

Слайд 6Размещение бороздовых проб на почве секущей канавы (по В.М. Крейтеру, 1961

с дополнениями)
1 - делювий; 2 – известняки; 3 – оруденелые

известняки; 4 – сланцы; 5 – окисленные руды; 6 – места отбора образцов;
Пр.141 – бороздовая проба и ее номер
Размещение бороздовых проб на почве секущей канавы (по В.М. Крейтеру, 1961 с дополнениями)1 - делювий; 2 –

Слайд 7Разновидности бороздовых проб (по Е.О. Погребицкому и др., 1977 с изменениями)
а

– бороздовая проба правильного сечения;
б – пунктирная бороздовая проба;
в –

объемная бороздовая проба.

При отборе пунктирной борозды через принятое расстояние (5-10 см) отбиваются кусочки стандартного размера (3 -5 см).

При отборе объемной борозды с заданного интервала (обычно 10 см) отбирается количество материала, соответствующее теоретическому объему. Объем контролируется с помощью мерного сосуда.
Разновидности бороздовых проб (по Е.О. Погребицкому и др., 1977 с изменениями)а – бороздовая проба правильного сечения;б –

Слайд 8Точечный способ
Схема отбора точечной пробы из грубопятнистых руд
(по

Е.О. Погребицкому и др., 1977)
Точками показаны пункты отбора частных порций

точечных проб.

Сущность способа заключается в отборе кусочков руды одинакового размера (2 - 5 см) по квадратной или ромбической сети 25÷30 х 25÷30 см, которые объединяются в одну пробу.
Точечный способ не рекомендуется применять в слоистых и полосчатых рудах.
Используется при химическом опробовании.
Точечный способ Схема отбора точечной пробы из грубопятнистых руд (по Е.О. Погребицкому и др., 1977)Точками показаны пункты

Слайд 9Шпуровой способ
Применяется при опробовании выработок, проходимых буровзрывным способом.
Материалом проб служит

буровая мука или шлам. Длина проб 1,5 – 3,0 м.

Масса проб 1 – 2 кг.
Недостатки: возможное избирательное выкрашивание, невозможность точного установления контактов залежи

Сбор шлама и мути в отстойниках при бурении шпуров
(по А.А. Якжину, 1954)
а – применение патрубка;
б – применение тройника со шлангом:
1 – шпур, 2 – патрубок, 3 – отстойники с перегородками, 4 – бур, 5 – скважина,
6 - тройник

Шпуровой способ Применяется при опробовании выработок, проходимых буровзрывным способом.Материалом проб служит буровая мука или шлам. Длина проб

Слайд 10Примеры отбора шпуровых проб (по Е.О. Погребицкому и др., 1977)
а –

опробование рудных тел большой мощности (разрез);
б – при вскрытии

и опробовании параллельных рудных тел (разрез); в – при опробовании слепых рудных тел (план)
Примеры отбора шпуровых проб (по Е.О. Погребицкому и др., 1977)а – опробование рудных тел большой мощности (разрез);

Слайд 11Задирковый способ. Заключается в отбойке (задирке) ровного (5 – 10,

иногда до 20 см) слоя полезного ископаемого со стенки горной

выработки, передового забоя, почвы канавы.
Масса проб 30 - 250 кг с 1 м2.
Способ применяется в основном при химическом опробовании месторождений редких и благородных металлов, имеющих малую (до 40 см) мощность рудных тел. Может использоваться в качестве контрольного, а также при технологическом опробовании.

Валовый способ. Валовая проба представляет собой всю массу материала, полученного при проходке определенного интервала горной выработки. Масса таких проб может достигать нескольких десятков тонн.
Способ широко применяется при технологических исследованиях, при химическом опробовании полезных ископаемых с крайне неравномерным распределением полезных компонентов (благородные металлы, драгоценные камни, оптическое сырье, слюды, асбест, желваковые фосфориты и др.), в ряде случаев при минералогическом и техническом опробовании, а также в качестве контрольного.
Валовый способ широко применяется при опробовании россыпных месторождений, разведуемых шурфами или шахто-шурфами. Отбор проб ведется так называемыми «двадцатками». Проба представляет собой весь материал, вынутый из шурфа на глубину одного «штыка» лопаты, который приблизительно равен 20 см.

Задирковый способ. Заключается в отбойке (задирке) ровного (5 – 10, иногда до 20 см) слоя полезного ископаемого

Слайд 12Горстьевой способ
Применяется для опробования отбитых рудных масс в забоях

горных выработок, в случаях когда по каким-либо причинам опробование полезного

ископаемого не было осуществлено в коренном залегании.
Способ применяется только при большой мощности залежей. Частные порции пробы массой 0,2-0,3 кг отбираются с поверхности навала по квадратной сети (аналогично точечному опробованию). Их количество может изменяться от 10 до 50, а общая масса пробы обычно не превышает 15 кг.

Схема расположения частных порций горстьевой пробы на рудном навале
(по В.В. Авдонину и др., 2007)

Горстьевой способ Применяется для опробования отбитых рудных масс в забоях горных выработок, в случаях когда по каким-либо

Слайд 13Способ вычерпывания
Способ аналогичен горстьевому способу с той лишь разницей, что

частные порции отбираются на всю глубину навала. Для этого лопатами

(совками) проходятся специальные лунки. При наличии крупных глыб применение способа невозможно.

Схема расположения лунок на рудном навале при опробовании способом вычерпывания
(по В.В. Авдонину и др., 2007)

Способ вычерпыванияСпособ аналогичен горстьевому способу с той лишь разницей, что частные порции отбираются на всю глубину навала.

Слайд 14Контроль способа отбора проб
Достоверность способов отбора проб контролируется путем сопряженного

отбора более крупнообъемных проб: бороздовых, задирковых или валовых. При заверке

контрольные пробы должны быть отобраны в тех же интервалах, что и контролируемые. Рядовые задирковые пробы могут контролироваться задирковыми же пробами, но их глубина должна быть увеличена в 3-6 раз. Валовые пробы контролируются более крупнообъемными валовыми пробами.
Оценка достоверности принятого способа опробования ведется по результатам испытаний контрольных и контролируемых проб с определением случайной и систематической погрешностей.
Контроль способа отбора пробДостоверность способов отбора проб контролируется путем сопряженного отбора более крупнообъемных проб: бороздовых, задирковых или

Слайд 154.2. Опробование разведочных скважин
В практике разведки и эксплуатации месторождений

широко применяются буровые скважины. Они могут проходиться как колонковым (с

отбором керна), так и бескерновым способами. Их опробование имеет существенные отличия.
Особенностями опробования скважин является:
1) стенки скважин недоступны для осмотра;
2) повторный отбор проб затруднителен;
3) количество материала, поступающего в пробу, ограничено диаметром бурения.
4.2. Опробование разведочных скважин В практике разведки и эксплуатации месторождений широко применяются буровые скважины. Они могут проходиться

Слайд 16Опробование скважин колонкового бурения
Материалом для опробования служит керн, а при

неполном выходе керна также и шлам. Выход керна Bk оценивается

линейным или объемным способом как отношение длины (l) или объема (v) к длине (L) или объему (V) пробуренного интервала:


В сильно разрушенных и трещиноватых рудах линейный способ дает большие погрешности. В этих случаях выход керна целесообразно оценивать объемным способом. Объем керна измеряется с помощью мерного сосуда с водой, расчетный же объем определить не сложно: теоретический диаметр керна всегда известен. Следует иметь в виду, что диаметр коронки, скважины и керна не равны.
Минимально допустимый выход керна по рудным интервалам должен составлять не менее 70%, а для нерудных полезных ископаемых - не менее 80%. Для повышения выхода керна рекомендуется применять алмазное бурение, бурение всухую, сокращение длин рейсов уходки, двойные колонковые трубы, обратную промывку и др.
Опробование скважин колонкового буренияМатериалом для опробования служит керн, а при неполном выходе керна также и шлам. Выход

Слайд 17Диаметры коронок, скважин и керна, мм

Диаметры коронок, скважин и керна, мм

Слайд 18Отбор керновых проб
Предварительно промытый в воде задокументированный керн с помощью

кернокола (с ручной или гидравлической подачей) делится на две равные

половины, одна из которых направляется в пробу, а другая оставляется в керновом ящике в качестве материала на хранение и для других исследований. Образующаяся при делении керна мелочь перемешивается, делится пополам и направляется соответственно в пробу и керновый ящик. Более точным способом деления керна является его распиливание на камнерезных станках. При диаметре керна менее 50 мм возможность отбора в пробу половины керна требует специального экспериментального обоснования.
Отбор керновых пробПредварительно промытый в воде задокументированный керн с помощью кернокола (с ручной или гидравлической подачей) делится

Слайд 19Избирательное разрушение керна
Хрупкие или мягкие минералы, слагающие прожилки, прослойки или

цемент брекчий, в процессе бурения разрушаются более интенсивно и переходят

в шлам или буровую муть. В результате керн либо обедняется, либо обогащается полезными компонентами. Избирательное разрушение с занижением содержаний полезных компонентов, установлено на молибденовых, ртутных, сурьмяных, угольных месторождениях. Оно обусловлено более интенсивным истиранием молибденита, киновари, антимонита, угля по сравнению с другими минералами. Напротив, на месторождениях солей и известняков, содержащих глину, происходит вымывание глинистых прослоев буровым раствором, что приводит к завышению содержаний полезных компонентов по данным опробования керна.

Простейшим способом установления избирательного разрушения керна является сопоставление результатов анализов керновых проб с результатами анализов шлама, отобранного в сопряженных интервалах. Более надежным же является проведение экспериментальных исследований, основанных на сопоставлении результатов опробования сопряженных керновых и бороздовых проб. По материалам исследований устанавливаются масштабы избирательного разрушения, рассчитываются поправочные коэффициенты или уравнения.

Для исключения влияния избирательного разрушения керна применяется выпиливание брусков или высверливание материала вдоль оси керна. На месторождениях калийных солей в качестве промывочных жидкостей используются рассолы, насыщенные солями того состава, но и в этом случае отмечается частичное растворение керна.
Избирательное разрушение кернаХрупкие или мягкие минералы, слагающие прожилки, прослойки или цемент брекчий, в процессе бурения разрушаются более

Слайд 20Опробование скважин бескернового бурения
На стадии эксплуатационной разведки и при эксплуатации

широко применяется бескерновое бурение: станками шарошечного (2СБШ-200 и СБШ-250 –

на карьерах) , пневмоударного (НКР-100 – на шахтах), ударно-канатного (УКБ – на россыпях) бурения, механическими или ручными бурами с использованием змеевиков – для мягких и пластичных полезных ископаемых.

Опробование скважин шарошечного пневмоударного бурения. В качестве материала опробования таких скважин используется шлам. Установлено, что выносимый струей сжатого воздуха или водяно-воздушной смеси шлам сегрегирован по крупности и по содержанию компонентов.
После бурения около устьев скважин образуются конусообразные ореолы шлама. Их опробование обычно ведется горстевым или бороздовым способом. При применении горстевого способа на ореол шлама набрасывается сделанная из шпагата сетка с ячейкам 0,2х0,2 м, в центрах которых отбираются частные порции массой 50-100 г. Материал частных порций объединяется в одну пробу. Более надежным является опробование ореола шлама бороздовым способом. Для этого перед проходкой скважины на почву выработки вдоль оси разброса шлама кладется шламосборник. В качестве шламосборника можно использовать емкость размером 10х10х150 см или разрезанную вдоль оси трубу диаметром не менее 150 мм и длиной не менее 1,5 м. При заполнении частей шламосборника, расположенных ближе к устью скважины, шлам с помощью лопаточки перемещается в его периферическую часть. После окончания бурения заданного интервала шлам из шламосборника высыпается на брезентовый коврик или листовую жесть, перемешивается и сокращается до требуемой массы (обычно до 5-10 кг при шарошечном бурении и до 3 кг при пневмоударном бурении).
Опробование скважин бескернового буренияНа стадии эксплуатационной разведки и при эксплуатации широко применяется бескерновое бурение: станками шарошечного (2СБШ-200

Слайд 21Опробование скважин ударно-канатного бурения и пройденных змеевиками
При ударно-канатном бурении (УКБ)

в качестве материала опробования используется шлам, извлеченный с помощью желонки

или специальных пробоотборников. Шлам по приемному желобу поступает в специальные отстойники. После полного осаждения материала вода удаляется. Обезвоженный шлам перед опробованием перемешивают на листе жести, резиновом коврике или брезенте и разравнивают. Отбор проб ведут способом вычерпывания. Для этого в узлах квадратной сети специальными пробоотборниками или щупами отбираются частные порции шлама на всю глубину собранного шлама. Количество частных порций должно быть не менее пяти. Они размещаются способом конверта: 4 четыре пробы отбираются на периферии массы шлама и 1 – в центре.
Достоверность опробования скважин УКБ зависит от полноты сбора шлама, надежности его привязки к интервалу опробования, засорения одной пробы другой, кавернозности скважины и др. Для оценки достоверности опробования в створе скважин проходятся заверочные шурфы или скважины большого диаметра (500 мм и более, так называемые шурфоскважины). При этом контрольные выработки опробуются валовым способом.
При опробовании мягких и пластичных полезных ископаемых применяются змеевики (ручное бурение) и шнеки (механическое бурение). Материал проходки скважин удерживается на лопастях змеевика или шнека. Интервалы порейсовых уходок змеевиком обычно составляют 0,3-0,4 м, а шнеком 1,3-1,5 м. При подъеме материал на лопастях загрязняется вышележащими породами, поэтому перед документацией и опробованием его предварительно очищают. После документации весь материал уходки с заданных интервалов направляется в пробы. Контроль опробования скважин шнекового бурения осуществляется аналогично контролю скважин УКБ.
Опробование скважин ударно-канатного бурения и пройденных змеевикамиПри ударно-канатном бурении (УКБ) в качестве материала опробования используется шлам, извлеченный

Слайд 224.3. Система опробования
Система опробования - это пространственное размещение проб. Она

включает в себя два элемента: 1) порядок размещения проб (форма

сети) и 2) расстояние между пробами или длину секций проб.
Форма сети опробования, как правило, самостоятельного значения не имеет, так как опробованию подвергаются горные выработки и скважины, на порядок размещения которых оказывает влияние комплекс геологических и горно-технических факторов. Некоторую относительную самостоятельность форма сети может иметь лишь при опробовании буровзрывных скважин, проходимых по достаточно густой сети. В этих случаях с помощью специальных расчетов может быть определена оптимальная сеть их опробования: форма сети (квадратная, прямоугольная) и ее параметры (все ли скважины должны быть опробованы или через одну две и т.д.).
Второй элемент системы опробования обычно решается на основе общепринятого правила: прослеживающие выработки, то есть пройденные по простиранию или падению залежей (штреки, восстающие, штольни, пройденные по простиранию канавы) опробуются дискретно, а секущие выработки, то есть вскрывающие залежь от висячего до лежачего бока (скважины, квершлаги, орты, канавы, штольни и т. д.) - непрерывно. Такая особенность размещения проб соответствует анизотропии полей геологических параметров.
4.3. Система опробованияСистема опробования - это пространственное размещение проб. Она включает в себя два элемента: 1) порядок

Слайд 23Опробование прослеживающих выработок
Для прослеживающих выработок устанавливается оптимальное расстояние между пробами,

которое зависит от изменчивости главных компонентов полезных ископаемых. В выработках,

пройденных по простиранию, опробуются забои.

Рекомендуемые расстояния между бороздовыми пробами
(по Н.В. Барышеву с дополнениями)

Опробование прослеживающих выработокДля прослеживающих выработок устанавливается оптимальное расстояние между пробами, которое зависит от изменчивости главных компонентов полезных

Слайд 24Опробование секущих выработок
Секущие выработки опробуются непрерывно. Для них устанавливается длина

секций проб, зависящая от мощности залежей: маломощные опробуются короткими секциями,

а мощные - более длинными. Минимальная длина секций - 0,2-0,5 м (применяется для тонких залежей), максимальная - 5,0 м (для мощных и сверхмощных). При отборе проб необходимо учитывать следующие требования:
-заведомо безрудные части горных выработок и скважин не опробуются;
-близ предполагаемых контуров рудных тел длина секций уменьшается для того, чтобы как можно точнее оконтурить залежь полезного ископаемого;
-при нечетких контактах отбирается по 1-2 пробы за пределами предполагаемого контура залежи;
-границы секций приурочиваются к границам визуально определяемых природных типов полезного ископаемого, а также к границам интервалов с различной рудонасыщенностью;
-в скважинах, кроме того, границы секций приурочиваются к порейсовым уходкам; недопустимо в одну пробу включать интервалы с резко различным (более 10%) выходом керна;
-длина рядовых проб во внутренних частях залежи не должна превышать установленной кондициями максимальной мощности пустых прослоев и некондиционных руд.
В горных выработках при весьма равномерном, равномерном и неравномерном распределении компонентов (месторождения железных, марганцевых, медных полиметаллических руд, бокситов, солей и др.) опробуется одна стенка. При весьма и крайне неравномерном распределения компонентов (месторождения олова, вольфрама, молибдена, сурьмы, ртути, золота и др.) опробуются обе стенки.
В горизонтальных подземных горных выработках, пересекающих крутопадающие (>450) залежи, бороздовые и линейно-точечные пробы отбираются из стенок по горизонтальной линии, намеченной на заранее установленной высоте. При пологом залегании тел полезных ископаемых, вскрытых горизонтальными выработками на полную мощность, указанные пробы целесообразно ориентировать вертикально.
Опробование секущих выработокСекущие выработки опробуются непрерывно. Для них устанавливается длина секций проб, зависящая от мощности залежей: маломощные

Слайд 254.4. Обработка проб для производства химических анализов
Отобранные пробы ни по

массе, ни по размеру частиц не удовлетворяют требованиям для производства

химических анализов. Их масса может варьировать в широких пределах – от долей кг до сотен кг, а размер частиц и кусочков - от долей миллиметров до десятков сантиметров. В то же время для химического анализа рядовых проб на несколько компонентов, как правило, требуется всего 50-100 г материала, а для пробирного анализа, применяемого для установления содержаний благородных металлов, – 0,5-0,6 кг. При этом материал должен быть измельчен до крупности менее 0,1 мм.
Целью обработки проб является их подготовка к стандартным требованиям для проведения химического анализа, сохранив при этом первоначальные соотношения между химическими компонентами.
Применяется два метода подготовки проб для химического анализа: стадийный и одноактный.
4.4. Обработка проб для производства химических анализовОтобранные пробы ни по массе, ни по размеру частиц не удовлетворяют

Слайд 26Формула Ричардса - Чечотта
Для составления стадийных схем обработки проб более

века назад американскими учеными была предложена формула, вошедшая в теорию

и практику под названием формула Демонда-Хальфердаля:
q=kdα.
где q – минимальная масса пробы, до которой ее можно сократить (кг),
d – максимальный диаметр частиц (мм),
k – безразмерный коэффициент.
Авторы формулы предлагали величину α принимать в пределах от 1,5 до 2,7. Вследствие сложности выбора значений k и α от указанной формулы довольно быстро отказались и перешли на ее частный вариант, который применяется и в настоящее время. Этот вариант формулы Демонда-Хальфердаля называется формула (принцип) Ричардса-Чечотта:
q=kd2,
где q – минимальная масса пробы, до которой ее можно сократить (кг),
d – максимальный диаметр частиц (мм),
k – безразмерный коэффициент (коэффициент неравномерности).
Почти вековой опыт применения формулы Ричардса-Чечотта показал ее надежность, хотя логически она противоречива: в соответствии с ней кг равны мм2.
Коэффициент k в зависимости от вида полезного ископаемого может изменяться от 0,05 до 1,0. Его величина зависит от физико-механических свойств минералов, слагающих полезное ископаемое, и в первую очередь от того, насколько равномерно они распределяются по массе пробы в процессе дробления. Хрупкие минералы склонны к переизмельчению и равномернее распределяются по массе пробы. Ковкие минералы, например самородное золото, труднее измельчаются. Для них сложнее добиться равномерности распределения по пробе. Поэтому для первых значения коэффициента k принимаются меньшими, а для вторых большими.
Коэффициент k должен определяться экспериментально для каждого природного типа руды месторождения. На стадиях оценочных работ и разведки, его значение чаще устанавливается по принципу аналогии.
Формула Ричардса - ЧечоттаДля составления стадийных схем обработки проб более века назад американскими учеными была предложена формула,

Слайд 27Коэффициенты k в формуле Ричардса-Чечотта (по Н.В. Барышеву с дополнениями)

Коэффициенты k в формуле Ричардса-Чечотта (по Н.В. Барышеву с дополнениями)

Слайд 28Операции обработки проб: дробление и измельчение
Обработка проб проводится в проборазделочных

лабораториях, оборудованных необходимыми механизмами и инструментами. Она состоит из следующих

операций: 1) дробление (измельчение), 2) контрольное грохочение (просеивание), 3) перемешивание, 4) сокращение.
Крупное дробление ведется щековыми дробилками, с помощью которых можно раздробить куски размером менее 60-80 мм до 3-10 мм. Если проба содержит куски размером более 60-80 мм, они, прежде чем направить в дробилку, должны быть раздроблены вручную с помощью молотка на стальной плите. Мелкое измельчение производится валковыми дробилками, позволяющими дробить материал крупностью менее 10 мм до 0,5-4,0 мм. Тонкое измельчение до размеров 0,05 мм ведется с помощью дисковых истирателей, виброистирателей, стержневых мельниц и др.
Необходимость многостадийного дробления обусловлена тем, что производительность дробильных механизмов различна: для измельчения одной и той же массы пробы при тонком измельчении (на истирателях) требуется существенно больше времени и энергозатрат, чем при крупном (на щековых дробилках).
Некоторые характеристики лабораторных дробилок

Операции обработки проб: дробление и измельчениеОбработка проб проводится в проборазделочных лабораториях, оборудованных необходимыми механизмами и инструментами. Она

Слайд 29Щековая дробилка: слева - общий вид; справа - разрез

Щековая дробилка: слева - общий вид; справа - разрез

Слайд 30Валковая дробилка: слева – общий вид; справа – принцип работы

Валковая дробилка: слева – общий вид; справа – принцип работы

Слайд 31Дисковый истиратель: слева – общий вид; справа – принцип работы

Дисковый истиратель: слева – общий вид;  справа – принцип работы

Слайд 32Операции обработки проб: контрольное просеивание (грохочение)
Контрольное просеивание (грохочение) производится для

того, чтобы размер частиц после каждой операции дробления не превышал

заданной величины. Для этой цели используются стандартные наборы сит (грохотов). Размеры отверстий в ситах и грохотах стандартные (мм): 50; 25; 12; 6; 5; 3; 2,5; 2; 1,6; 1,25; 1,0; 0,80; 0,63; 0,50; 0,40; 0,315; 0,25; 0,20; 0,16; 0,125; 0,1. В ситах американского стандарта размер отверстий указан в мешах. Меш (mesh) – это число отверстий проволочной сетки, приходящееся на один линейный дюйм (25,4 мм) при толщине проволоки, равной диаметру отверстий.
Перевод размеров отверстий в ситах из меш в мм










Количество сит должно соответствовать количеству используемых дробильных механизмов, а размер их отверстий - среднему размеру частиц, получаемых после дробления. Материал, не прошедший через сито, направляется на повторное дробление.
Часто применяется вспомогательное просеивание для того, чтобы не допускать в процесс дробления частицы, имеющие размер меньше выходного размера дробильного механизма, и, и тем самым, не загружать дробилку лишним материалом. Вспомогательное просеивание обычно осуществляется перед дроблением на щековых и валковых дробилках.
Операции обработки проб:  контрольное просеивание (грохочение)Контрольное просеивание (грохочение) производится для того, чтобы размер частиц после каждой

Слайд 33Комплект сит для песка и щебня КСИ http://www.aversplus1.ru/FCKeditor/userimages/KSI-pesokicheben.jpg

Комплект сит для песка и щебня КСИ http://www.aversplus1.ru/FCKeditor/userimages/KSI-pesokicheben.jpg

Слайд 34Операции обработки проб: перемешивание
Для того чтобы объем дробленого материала перед

сокращением был однородным, производится его перемешивание.
При большом количестве материала

перемешивание осуществляется с помощью совка или лопаты.
В лабораторных условиях перемешивание производится: 1) на клеенке или 2) способом кольца и конуса.
В первом случае проба предварительно высыпается на клеенку, положенную на лабораторный стол. Сам же процесс перемешивания заключается в попеременном поднимании концов клеенки. При применении способа кольца и конуса проба высыпается на лабораторный стол, а затем с помощью совка насыпается в виде конуса. Далее с помощью металлической пластинки путем постепенного вдавливания при одновременном ее вращении проба разворачивается в диск, а затем в кольцо. Затем материал пробы с помощью совка вновь насыпается в виде конуса. Указанные операции должны быть повторены не менее трех раз.

Перемешивание пробы по способу кольца и конуса
(по М.Ф. Локонову, 1961)

Операции обработки проб: перемешиваниеДля того чтобы объем дробленого материала перед сокращением был однородным, производится его перемешивание. При

Слайд 35Операции обработки проб: сокращение
Сокращение лабораторных проб может производиться способом квартования,

с помощью желобковых делителей Джонса, способом вычерпывания.
Сущность способа квартования заключается

в том, что на развернутую в диск пробу накладывается металлическая крестовина, которую несколько раз двигают в диагональных направлениях. В результате манипуляции диск разделяется на четыре равных сектора. Материал двух противоположных секторов объединяется, он и представляет собой сокращенную пробу. Материал двух других секторов направляется в отвал.
Деление проб с помощью желобковых делителей является более оперативным: проба сразу же делиться на две равные части, которые оказываются в ванночках, размещаемых под отверстиями делителя.
Способ вычерпывания применяется главным образом для отбора лабораторных проб и их дубликатов на самой последней стадии обработки. Для этого материал, полученный после истирания, насыпается на лабораторный стол в виде квадрата, на который набрасывается квадратная сеть с размером ячеек 2х2 см. В дальнейшем из каждой ячейки с помощью лабораторной ложечки отбирается материал, который после объединения и представляет собой пробу. Как показывает опыт, достаточным обычно является размещение на сокращаемой пробе 25 или 36 ячеек.
Операции обработки проб: сокращениеСокращение лабораторных проб может производиться способом квартования, с помощью желобковых делителей Джонса, способом вычерпывания.Сущность

Слайд 36Сокращение проб
Делитель Джонса

Способ
квартования
Сокращение пробДелитель Джонса

Слайд 37Схема обработки проб

Расчеты к схеме обработки проб
Исходная проба Q=5 кг;

dmax=10 мм; k=0,05. Формула: Q=kd2.
Проверим, можно ли сократить пробу

в 2 раза без предварительного дробления:
0,05·102= 5 (кг). Нельзя, т.к. для этого она должна иметь массу 10 кг.
2. После дробления на щековой дробилке проба имеет массу 5 кг и максимальный размер частиц 5 мм. Пробу можно сократить до массы 0,05 ·52 =1,25 кг.
3. После измельчения на валковой дробилке пробу можно сократить до массы 0,05 ·22 =0,2 кг. Реально до 0,30 кг.
4. После измельчения на дисковом истирателе пробу теоретически можно сократить до массы 0,05 ·0,12 =0,0005 кг. Однако сокращение нужно своевременно прекратить, чтобы получить требуемую массу пробы и дубликата в пределах 50 - 100 г.

Схема обработки пробРасчеты к схеме обработки пробИсходная проба Q=5 кг; dmax=10 мм; k=0,05. Формула: Q=kd2. Проверим, можно

Слайд 38Одноактная подготовка проб
Сущность метода одноактной подготовки проб для исследований состоит

в том, что весь материал пробы измельчается до крупности не

более 1 мм, перемешивается и сокращается вручную методом вычерпывания, квартования или желобкового делителя Джонса до массы лабораторной пробы.
Для обработки проб этим методом освоен выпуск агрегата АП, разработанного ВИТРом и имеющего следующие технические характеристики:
масса исходных проб, загружаемых в агрегат, кг … 1 – 50
крупность материала, мм …………………………… <80
масса пробы после сокращения, кг ……………….… <1
крупность материала после измельчения, мм ……… 0,074
производительность, проб в смену ………………….. 30 – 70
потребляемая мощность, кВт …………………………. 8
способ сокращения ………………………………… механический
Одноактная подготовка пробСущность метода одноактной подготовки проб для исследований состоит в том, что весь материал пробы измельчается

Слайд 394.5. Исследование (анализ) проб при химическом опробовании
Главные, попутные, второстепенные компоненты
Химическое

опробование проводится для определения химического состава полезного ископаемого. По значимости

химические компоненты принято подразделять на: главные, попутные и второстепенные.
Главные компоненты подразделяют на: полезные и вредные. Полезные компоненты определяют профиль месторождения (вид полезного ископаемого); вредные – это компоненты, которые ухудшают качество полезного ископаемого или продуктов его переработки.
Попутные компоненты – это полезные компоненты, которые представляют интерес лишь при извлечении главных или улучшающие качество товарного продукта (например, легирующие примеси). Они увеличивают ценность полезного ископаемого.
Второстепенные компоненты определяются в основном для более полной характеристики полезного ископаемого, а также для расчета оптимального состава шихты при металлургическом переделе. К последним относятся, в частности, шлакообразующие компоненты.
Например, на железорудных месторождениях к главным полезным компонентам относятся Feобщ, Femt; к вредным – S, P, иногда Zn, к попутным – Ti, V, Mn, Co, Cu и др.; к шлакообразующим – CaO, MgO, SiO2, Al2O3. Соотношение шлакообразующих компонентов образует так называемый коэффициент основности (КО):
КО=(CaO + MgO) / (SiO2+ Al2O3)
По значению КО руды подразделяются на три типа: кислые (КО<0,7), самофлюсующиеся (КО=0,7÷1,1), основные (КО>1,1). Для того чтобы плавка руды происходила в оптимальном режиме, для первого типа руд требуется добавка в шихту горных пород, содержащих CaO и MgO; для третьего - SiO2, Al2O3.


4.5. Исследование (анализ) проб при химическом опробованииГлавные, попутные, второстепенные компонентыХимическое опробование проводится для определения химического состава полезного

Слайд 40Рядовые и групповые пробы
Главные компоненты определяются в рядовых пробах (керновых,

бороздовых и т.п.), используемых при оконтуривании залежей полезных ископаемых, технологических

типов и сортов. Содержания попутных и второстепенных компонентов устанавливаются в групповых (объединенных) пробах. В них также должны быть определены и главные компоненты. Перечень компонентов, которые определяются для конкретного вида полезного ископаемого, можно найти в Методических рекомендациях…(2007).
Групповые пробы составляются из дубликатов рядовых проб, полученных после их обработки. Масса каждой групповой пробы должна обеспечивать возможность выполнения всех необходимых анализов. В каждую групповую пробу обычно направляется материал не менее пяти рядовых проб, пропорционально их длинным. В инструктивно-методических документах по разведке месторождений четкие указания относительно достаточного количества составляемых групповых проб отсутствуют. Поэтому при решении этой задачи можно ориентироваться опыт разведки месторождений: для каждого технологического типа обычно составляется не более 25-30 проб.
Размещение и общее количество групповых проб должны обеспечивать равномерное опробование каждого природного типа и сорта полезного ископаемого на все попутные и второстепенные компоненты, выяснение закономерностей их изменения по простиранию и падению залежей, возможность оценки их содержаний при повариантном обосновании кондиций. На месторождениях, сложенных мощными залежами, групповые пробы обычно составляют по пересечениям типов (сортов) полезных ископаемых. При малой мощности рудных тел в групповые пробы объединяется материал рядовых проб по отдельным горизонтам в пределах однородных участков.
Рядовые и групповые пробыГлавные компоненты определяются в рядовых пробах (керновых, бороздовых и т.п.), используемых при оконтуривании залежей

Слайд 41Методы анализа проб
Определение химического состава проб осуществляется химическим, спектральным, пробирным,

геофизическим и другими методами анализов III категории точности, установленными государственными

стандартами или утвержденными Научным советом по аналитическим методам (НСАМ) и Научным советом по методам минералогических исследований (НСОММИ).
Группировка методов анализа минерального сырья по категориям точности
Методы анализа пробОпределение химического состава проб осуществляется химическим, спектральным, пробирным, геофизическим и другими методами анализов III категории

Слайд 42Предельно допустимые относительные среднеквадратические погрешности (δ*) химических анализов (Методические рекомендации…,2007)

Предельно допустимые относительные среднеквадратические погрешности (δ*) химических анализов (Методические рекомендации…,2007)

Слайд 43Методы анализа проб
Химические анализы (полярографический, фотоколориметрический, люминесцентный, пламеннофотометрический, хромотографический, электрохимический

и др.) позволяют произвести полный, сокращенный анализ или определить содержание

требуемых компонентов. Перечень компонентов может быть быстро определен спектральным анализом.. Химические анализы характеризуются низкой чувствительностью (содержание компонентов обычно определяется с точностью до сотых долей процента), но имеют высокую точность (небольшие отклонения от истинного значения) и высокую воспроизводимость (способность при повторении анализа давать те же результаты). Химический анализ является основным на большинстве рудных и многих нерудных месторождений.
Пробирный анализ – это разновидность химического анализа, который применяется исключительно для количественного определения Au, Ag и элементов платиновой группы (Pt, Ru, Rh, Pd, Os, Ir). Чувствительность определения золота и серебра составляет 0,1-0,2 г/т. Предельно допустимые погрешности в зависимости от классов содержаний золота могут достигать от 4 до 30 %. Масса подготовленной для пробирного анализа пробы должна составлять 500-600 г при крупности частиц менее 0,074 мм.

Спектральный анализ подразделяется на: приближенно-количественный (на 43 элемента), количественный (на 15 элементов), специальные методы на В и Hg, спектрозолотометрический. Масса пробы, направляемой в лабораторию для выполнения первых трех типов анализа, должна быть не менее 15 г. Чувствительность анализов, в зависимости от определяемых элементов колеблются 0,1 - 0,0001%. Точность анализа, особенно при высоких содержаниях, низкая.


Методы анализа пробХимические анализы (полярографический, фотоколориметрический, люминесцентный, пламеннофотометрический, хромотографический, электрохимический и др.) позволяют произвести полный, сокращенный анализ

Слайд 44Спектрозолотометрический анализ – это спектральный анализ проб, обогащенных химическим путем.

Чувствительность этого анализа на золото 0,03 г/т (0,000003 %). Метод

может быть использован для отбраковки проб, направляемых на пробирный анализ. Для анализа требуется навеска класса менее 0,1-1,0 мм, массой не менее 50 г.
Новейшие виды спектрального анализа: атомно-абсорбционный, эмиссионный, масс-спектрометрический и др. Их преимущества в том, что для их выполнения требуются навески небольшой массы, буквально миллиграммы.

Ядерно-физические методы. Сущность их заключается в воздействии на вещество определенного вида лучей и изучении интенсивности и спектрального состава вторичного излучения. Разработано большое количество модификаций.
По условиям применения выделяются две группы методов: 1) γ-активационные и нейтронно-активационные на тепловых нейтронах; 2) рентгенорадиометрические, фотонейтронные и активационные с портативным оборудованием.
γ-активационными методами определяются содержания Au, Ag; нейтронно-активационными – содержания элементов с порядковым номером более 11 (Na). Методы обладают высокими порогами чувствительности, но требуют стационарного оборудования (атомные реакторы, ускорители заряженных частиц и т.п.).
Во второй группе в качестве источников облучения используются ампулы с радиоактивными изотопами: Se75, Cd109, Sn119, Co57, Cs137, Ba133 и др. Методы характеризуются большой экспрессностью, но меньшей чувствительностью. Рентгенорадиометрические методы позволяют определять содержания элементов с порядковым номером более 13 (Al) в обнажениях, горных выработках, скважинах. Порог чувствительности методов 10-1-10-3 %. Достаточно высокой чувствительностью и производительностью обладают рентгеноспектральные методы, позволяющие определить содержание почти всех химических элементов.

Спектрозолотометрический анализ – это спектральный анализ проб, обогащенных химическим путем. Чувствительность этого анализа на золото 0,03 г/т

Слайд 454.6. Оценка достоверности опробования
Надежность определения содержаний компонентов, правильное оконтуривание залежей,

подсчет запасов зависят от достоверности опробования, которая, в свою очередь,

зависит от способа опробования, геометрии проб, правильности выполнения операций по их отбору, обработке и анализу, а также системы опробования.
Производство ГРР сопровождается оперативным геологическим контролем опробования: контроль за работой пробщика и рабочих проборазделочной лаборатории.
Контроль за работой пробщика заключается:
- в определении правильности отбора проб: контроль положения относительно элементов рудного тел, полноты опробования рудных тел по мощности, выдержанности принятых параметров отбираемых проб, правильности раскалывания (распиливания) керна и сбора мелочи при отборе пробы из керна с легко выкрашивающимися минералами, соответствия фактической массы пробы теоретической;
- в отборе в горных выработках контрольных проб в количестве не менее 5 % от общего числа рядовых проб тем же пробщиком, но под наблюдением геолога;
- в проверке правильности маркировки проб и ведения документации;
- в оценке сохранности проб в процессе транспортировки от места отбора до лаборатории.
Если в процессе контроля отбора проб выявляется неправильное положение проб по отношению к рудному телу, неравномерность отбора материала по длине, производится повторное опробование.
Методически задача оценки достоверности отдельных операций опробования на всех этапах решается одинаково: путем проведения сопряженных контролируемых и контрольных измерений. Число сопряженных пар измерений изучаемого свойства должно быть не менее 30, с тем, чтобы обеспечить статистическую устойчивость исследуемой выборки.
Важной особенностью геологического контроля опробования является его «бесповторность»: дважды одну и ту же пробу отобрать невозможно. Можно отобрать лишь другую пробу, непосредственно примыкающую к контролируемой. Но это все-таки будет уже другая проба. Поэтому полного совпадения результатов исследования контрольных и контролируемых проб быть не может. Это явление всегда следует иметь в виду при оценке достоверности опробования.
4.6. Оценка достоверности опробованияНадежность определения содержаний компонентов, правильное оконтуривание залежей, подсчет запасов зависят от достоверности опробования, которая,

Слайд 46Контроль качества анализов проб
. Качество анализов проб необходимо систематически проверять,

а результаты контроля своевременно обрабатывать в соответствии с методическими указаниями

НСАМ, НСОММИ. Геологический контроль анализов проб осуществляется независимо от лабораторного контроля. Контролю подлежат результаты анализов на все основные, попутные компоненты и вредные примеси. Геологический контроль подразделяется на внутренний, внешний и арбитражный.
Для определения случайных погрешностей проводится внутренний контроль путем анализа зашифрованных контрольных проб, отобранных из дубликатов аналитических проб, в той же лаборатории, которая выполняет основные анализы.
Для выявления и оценки систематических погрешностей осуществляется внешний контроль в лаборатории, имеющей статус контрольной. На внешний контроль направляются дубликаты аналитических проб, прошедшие внутренний контроль. При наличии стандартных образцов состава (СОС), их также следует включать зашифрованном виде в партию контрольных проб.
Пробы, направляемые на внешний контроль, должны характеризовать все разновидности руд месторождений и классы содержаний. В обязательном порядке на внутренний контроль направляются все пробы, показавшие аномально высокие содержания анализируемых компонентов.
Объем внутреннего и внешнего контроля должен обеспечить представительность выборки по каждому классу содержаний и периоду выполнения анализов (квартал, полугодие, год).
При большом числе проб (2000 и более в год) на внутренний и внешний контроль направляется 5 % от их общего количества, при меньшем числе проб по каждому выделенному классу содержаний должно быть выполнено не менее 30 контрольных анализов за контролируемый период.
Обработка данных внешнего и внутреннего контроля производится по периодам (квартал, полугодие, год). Относительная среднеквадратическая погрешность по данным внутреннего контроля не должна превышать предельно допустимых значений ( δ*). В противном случае результаты основных анализов бракуются и все пробы подлежат повторному анализу с выполнением внутреннего контроля. Одновременно быть выяснены причины брака и приняты меры по его устранению.
При выявлении систематических расхождений проводится арбитражный контроль, который выполняется в лаборатории, имеющей статус арбитражной. На арбитражный контроль направляются дубликаты рядовых проб, по которым имеются результаты внутренних и внешних контрольных анализов. Контролю подлежат 30–40 проб по каждому классу содержаний. СОС их также следует включать в партию проб, сдаваемых на арбитраж.
При подтверждении арбитражным анализом систематических расхождений следует выяснить их причины, разработать мероприятия по устранению и решить вопрос о необходимости повторного анализа или о введении в результаты анализов соответствующего поправочных коэффициентов. Без проведения арбитражного анализа введение поправочных коэффициентов не допускается.
Контроль качества анализов проб. Качество анализов проб необходимо систематически проверять, а результаты контроля своевременно обрабатывать в соответствии

Слайд 47Обработка данных внутреннего контроля
Случайная погрешность выявляется путем сопоставления основного (контролируемого)

и контрольного анализов, выполненных в одних и тех же условиях.

Расчеты ведутся в следующей последовательности. Вначале по результатам основного и контрольного анализов определяется среднеквадратическая погрешность (σ):


где Ci - содержание компонента по основному анализу в i-й пробе; Vi - содержание компонента по контрольному анализу в i-й пробе; n – число контрольных проб; i =1, 2, 3…,n.
Затем вычисляется относительная среднеквадратическая погрешность (δ):


где - среднее содержание компонента по совокупности, объединяющей результаты контролируемых и контрольных анализов:


Вычисленная указанным способом величина относительной среднеквадратической погрешности не должна превышать предельно допустимой относительной среднеквадратической погрешности (δ*) для данного класса содержаний (см. сл.43).
Если δ≤ δ*, то воспроизводимость по данным контрольных анализов считается удовлетворительной. Если δ>δ*, - воспроизводимость неудовлетворительная, что требует принятия соответствующих решений.











Обработка данных внутреннего контроляСлучайная погрешность выявляется путем сопоставления основного (контролируемого) и контрольного анализов, выполненных в одних и

Слайд 48Обработка данных внешнего контроля
Систематическая погрешность выявляется путем сопоставления результатов основного

(C) и контрольного (U) анализов, выполненных в разных условиях. Причем

контрольный анализ сделан с повышенной точностью. Сущность систематической погрешности заключается в том, что содержания компонентов в большинстве контролируемых проб или завышены или занижены.

U

C

U

C

Основные анализы

Основные анализы

0

0

Контрольные анализы

Контрольные анализы

Доверительная
область

Доверительная
область

а

б

Графики корреляции результатов основных и контрольных анализов: а – основная
лаборатория систематически завышает содержания компонента; б – основная
лаборатория систематически занижает содержания компонента
Доверительная область соответствует предельно допустимой погрешностью анализов




























































U=C

U=C

Обработка данных внешнего контроляСистематическая погрешность выявляется путем сопоставления результатов основного (C) и контрольного (U) анализов, выполненных в

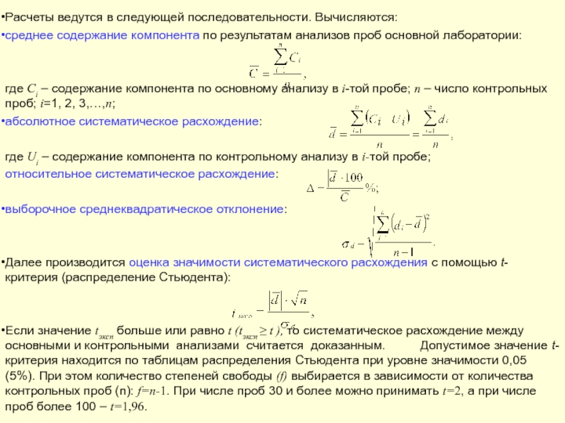
Слайд 49Расчеты ведутся в следующей последовательности. Вычисляются:
среднее содержание компонента по результатам

анализов проб основной лаборатории:


где Сi – содержание компонента по основному

анализу в i-той пробе; n – число контрольных проб; i=1, 2, 3,…,n;
абсолютное систематическое расхождение:

где Ui – содержание компонента по контрольному анализу в i-той пробе;
относительное систематическое расхождение:

выборочное среднеквадратическое отклонение:


Далее производится оценка значимости систематического расхождения с помощью t-критерия (распределение Стьюдента):


Если значение tэксп больше или равно t (tэксп ≥ t ), то систематическое расхождение между основными и контрольными анализами считается доказанным. Допустимое значение t-критерия находится по таблицам распределения Стьюдента при уровне значимости 0,05 (5%). При этом количество степеней свободы (f) выбирается в зависимости от количества контрольных проб (n): f=n-1. При числе проб 30 и более можно принимать t=2, а при числе проб более 100 – t=1,96.






Расчеты ведутся в следующей последовательности. Вычисляются:среднее содержание компонента по результатам анализов проб основной лаборатории:где Сi – содержание

Слайд 50Значения t-критерия Стьюдента при уровне значимости 0,05

Значения t-критерия Стьюдента при уровне значимости 0,05

Слайд 51Обработка данных арбитражного контроля и поправочные коэффициенты
Обработка данных

арбитражного контроля ведется по методике, принятой для внешнего контроля.
При

подтверждении арбитражным контролем систематической погрешности в результаты анализов основной лаборатории вводятся поправки с помощью поправочного коэффициента К следующим образом:


где - исправленный результат основного анализа i-й пробы.

При расчетах поправочного коэффициента K необходимо учитывать знак Δ.

Если величина систематической погрешности результатов основных анализов проб для всех классов содержаний по разрезу или подсчетному блоку практически постоянна, то соответствующую поправку можно вводить в среднее содержание по разрезу или блоку.

В ряде руководств введение поправок рекомендуется осуществлять с помощью уравнения простой регрессии.





Обработка данных арбитражного контроля и поправочные коэффициенты  Обработка данных арбитражного контроля ведется по методике, принятой для

Слайд 52Формулы расчета уравнений простой регрессии
Для удобства изменим буквенные обозначения на

те, что приняты в математической статистике, обозначив: x – контролируемые

измерения (результаты анализов основной лаборатории), y – контрольные измерения (результаты анализов лаборатории внешнего или арбитражного контроля).
При линейной зависимости между параметрами x и y уравнения простой регрессии вычисляются в следующей последовательности.
Определяются
средние значения параметров:


где xi, yi – результаты частных измерений параметров; n – число измерений;
выборочные среднеквадратические отклонения (σx, σy):



коэффициент корреляции (r):






Формулы расчета уравнений простой регрессииДля удобства изменим буквенные обозначения на те, что приняты в математической статистике, обозначив:

Слайд 53Уравнения простой регрессии
Уравнения простой регрессии вида: y=f(x) и x=f(y)

определяются по формулам:





Эти уравнения не эквивалентны. Они тождественные лишь

при функциональной зависимости y=x, когда коэффициент корреляции равен: r=±1.
Возникает проблема: какое из двух
уравнений наилучшим образом характеризует зависимость параметров?
Проблема может быть решена, если вместо уравнений простой регрессии рассчитать уравнение ортогональной среднеквадратической регрессии, которое является единственным и представляет собой уравнение большой оси эллипса рассеяния измерений.



Графики уравнений
простой регрессии

y

x




0

y=x

x=f(y)

y=f(x)










































450

xi

yi

Красными стрелками показана схема замены
контролируемых значений (xi) контрольными (yi)

Контролируемые измерения

Контрольные измерения

Уравнения простой регрессии Уравнения простой регрессии вида: y=f(x) и x=f(y) определяются по формулам: Эти уравнения не эквивалентны.

Слайд 54Обработка данных внешнего (арбитражного) контроля с помощью уравнения ортогональной среднеквадратической

регрессии
Расчеты ведутся в следующей последовательности.
По стандартным формулам определяются средние содержания

( , ), соответствующие им среднеквадратические отклонения σx и σy и коэффициент корреляции r. Для исключения выдающихся значений вычисляется уравнение контурного эллипса:

Значение χ2 выбирается исходя из заданного уровня значимости p. При p = 0,05 (95%-ной доверительной вероятности, общепринятой при технических расчетах) χ2 =6,0516. Для рассматриваемого случая это означает, что 95 точек из 100 будут находится в пределах контурного эллипса. Находящиеся за его пределами точки считаются аномальными.
После исключения выдающихся значений, оставшаяся выборка объемом проб, считается свободной от выдающихся значений. Для нее по стандартным формулам вычисляются новые средние содержания и , среднеквадратические отклонения σх' и σу' и коэффициент корреляции r'. На основе этих данных рассчитывается уравнение ортогональной среднеквадратической регрессии. Это уравнение является единственным (в отличие от уравнений простой регрессии). Расчет уравнения ведется по формуле:

где k = tgα - угловой коэффициент уравнения определяемый по формуле:








Обработка данных внешнего (арбитражного) контроля с помощью уравнения ортогональной среднеквадратической регрессииРасчеты ведутся в следующей последовательности.По стандартным формулам

Слайд 55Некоторые трудности могут возникнуть при определении значений tgα через тангенс

двойного угла. Следует иметь в виду, что тангенс в I

и III четвертях имеет положительные значения, а во II и IV – отрицательные. Величина угла 2α зависит от знаков r' и tg2α (см. табл.).



Распределение угла 2α в зависимости
от знака коэффициента корреляции r' и tg2α























Некоторые трудности могут возникнуть при определении значений tgα через тангенс двойного угла. Следует иметь в виду, что

Слайд 56
y
x
0
y= x
Границы
доверительной области



















































График корреляции контрольных (y)
и контролируемых (x)

измерений

Контурный эллипс
y=f1(x)
y=f2(x)


Выдающиеся пробы
xi
yi
Схема введения поправки
в контролируемые измерения
Контролируемые измерения
Контрольные измерения
Уравнение y=f1(x)

не выходит
за пределы доверительной
области – систематическая
погрешность статистически не
значима.
Уравнение y=f2(x) выходит
за пределы доверительной
области – систематическая
погрешность статистически
значима.

450

yx0y= xГраницы доверительной областиГрафик корреляции контрольных (y) и контролируемых (x) измеренийКонтурный эллипсy=f1(x)y=f2(x)Выдающиеся пробыxiyiСхема введения поправкив контролируемые измеренияКонтролируемые

Слайд 573.2. Техническое опробование
Проводится для определения физико-механических свойств полезных ископаемых. Для

большинства рудных месторождений количество таких свойств невелико. В основном это:

объемная масса, влажность, коэффициент разрыхления и гранулометрический состав.
Для нерудных полезных ископаемых технические свойства весьма специфичны. Они часто являются основными качественными характеристиками, определяющими практическое использование полезного ископаемого. Например, для каменного угля – это калорийность и зольность; для хризотил-асбеста – длина волокна и его выход; для мусковита – размер пластин слюды; для облицовочных камней – блочность (выход блоков определенного размера), трещиноватость; для поделочных и драгоценных камней – размер кристаллов, декоративность и т.д.

3.2. Техническое опробованиеПроводится для определения физико-механических свойств полезных ископаемых. Для большинства рудных месторождений количество таких свойств невелико.

Слайд 58Определение объемной массы
Объемная масса – плотность полезного ископаемого в естественных

условиях с учетом пор, трещин, капилляров. Важнейший параметр, используемый при

подсчете запасов. Единицы измерения: г/см3, кг/дм3, т/м3.
Объемная масса зависит от минерального состава полезного ископаемого и должна определяться для каждого природного типа руды (не менее 20 – 30 определений).
Может быть определена следующими способами:
1) метод выемки монолита из целика; 2) лабораторные метод; 3) косвенные методы.
Метод выемки монолита из целика – используется мягких полезных ископаемых. При его реализации проходятся горные выработки, весь вынутый материал с заданного интервала уходки направляется в валовую пробу. Путем взвешивания определяется масса пробы (m), а объем горной выработки в интервале проходки (V) тщательно измеряется с помощью рулетки. Объемная масса определяется по формуле:


Определение объемной массыОбъемная масса – плотность полезного ископаемого в естественных условиях с учетом пор, трещин, капилляров. Важнейший

Слайд 59Лабораторные методы определения объемной массы
Объемная масса крепких руд определяется лабораторным

методом. Для этого отбираются штуфы массой 100-200 г., масса которых

определяется взвешиванием, а объем – с помощью мерных сосудов.
Для пористых и трещиноватых руд объемная масса определяется с предварительным парафинированием. Образец после взвешивания погружают на 1 с в расплавленный парафин. Повторное взвешивание дает возможность определить массу парафина. Расчет объемной массы ведется по формуле:





где m1 – масса исходного образца;
m2 – масса парафинированного образца;
V – объем парафинированного образца;
γп - плотность парафина.

Прибор для определения объемной массы


Лабораторные методы определения объемной массыОбъемная масса крепких руд определяется лабораторным методом. Для этого отбираются штуфы массой 100-200

Слайд 60Косвенные методы определения объемной массы
Объемная масса может быть определена по

графикам (уравнениям) зависимости объемной массы от содержаний главных компонентов. Такая

зависимость характерна для месторождений тяжелых металлов, содержания которых в рудах составляют десятки масс. % (месторождения Fe, Cr).
Для установления зависимости предварительно необходимо провести экспериментальные исследования путем определения в одних и тех же образцах объемной массы и содержаний главных компонентов.

График зависимости объемной массы руды от содержаний железа
(по Г.С. Поротову, 2004)

Косвенные методы определения объемной массыОбъемная масса может быть определена по графикам (уравнениям) зависимости объемной массы от содержаний

Слайд 61Определение влажности
Естественные руды содержат влагу. Содержания компонентов в рудах определяются

«на абсолютно» сухую руду. Объемная масса определяется в естественно-влажном состоянии.

Поэтому при подсчете запасов необходимо вводить поправку на влажность.
Для плотных руд (скарново-магнетитовых, сульфидных полиметаллических, кварц-золото-сульфидных) влажность составляет
2 – 5 %, менее плотные (бурые железняки, марганцевые, силикатные никелевые) руды могут иметь влажность 25 – 35 %.
Влажность определяют параллельно с определением объемной массы.
Для этого отобранную пробу массой около 500 г разбивают на кусочки размером не более 1 – 2 см и взвешивают для определения массы (m1). Затем ее сушат в сушильном шкафу при температуре не более 110 оС до постоянной массы (m2). Расчет влажности (w) ведется по формуле:
Определение влажностиЕстественные руды содержат влагу. Содержания компонентов в рудах определяются «на абсолютно» сухую руду. Объемная масса определяется

Слайд 62Определение коэффициента разрыхления
Добытые руды, металлоносные пески занимают больший объем, нежели

то же их количество в естественном залегании. Это должно учитываться

при расчетах необходимых емкостей транспортных сосудов (вагонеток, скипов, бункеров и т.п.).
Коэффициент разрыхления (Kp)– это отношение объема отбитой руды или горной породы (V2) к объему ее в целике (V1):



Замер объема отбитой (вынутой) руды ведется с помощью мерных ящиков, а объем выработанного пространства с помощью рулетки.
Коэффициент разрыхления всегда больше 1,0; обычно 1,2 – 1,8. Например, на Высокогорском месторождении магнетитовые руды имеют коэффициент разрыхления 1,65 – 1,75, глинистые бурые железняки –
1,4 – 1,5.



Определение коэффициента разрыхленияДобытые руды, металлоносные пески занимают больший объем, нежели то же их количество в естественном залегании.

Слайд 63Определение гранулометрического состава
Добытое полезное ископаемое представляет собой механическую смесь обломков

различной крупности. Соотношение обломков разных классов крупности имеет важное значение

при проектировании горных работ, обогатительных фабрик, а также при эксплуатации.
Для проведения гранулометрического анализа валовым способом отбирают пробы отбитой руды объемом 2 – 3 м3 и подвергают грохочению с взвешиванием ее в целом и отдельных классов. Используют от 3-х до 6 грохотов с ручным или механическим приводом, имеющих отверстия: 100, 75, 50, 20, 10, 5 мм.
Вследствие переизмельчения хрупких минералов возможно обогащение мелких фракций полезными компонентами.
Определение гранулометрического составаДобытое полезное ископаемое представляет собой механическую смесь обломков различной крупности. Соотношение обломков разных классов крупности

Слайд 644.8. Минералогическое опробование
Предназначено для:
определения минеральных форм нахождения полезных компонентов;
определения количественно-минералогического

состава полезного ископаемого;
изучения текстурно-структурных особенностей руд и генезиса оруденения;
оценки распределения

химических компонентам по отдельным минералам (фазовый анализ).

Отбор проб производится в основном штуфным способом. Обычно отбираются образец для визуального изучения и образец для изучения под микроскопом и прецизионными (высокоточными) методами.
При определении количественно-минералогического состава каждый природный тип полезного ископаемого должен быть охарактеризован не менее чем 30 равномерно распределенными в пределах залежей пробами. Не допускается включение результатов исследования образцов, содержащих редкие минеральные образования в общую совокупность. Такие экзотические образования обычно используются лишь для исследования генезиса полезного ископаемого.
Подготовка проб. Для изучения из отобранных проб изготавливаются полированные штуфы, шлифы, аншлифы (полировки), протолочки, шлихи и т.п.
Используют визуальный, весовой и расчетный способы определения минерального состава.

4.8. Минералогическое опробованиеПредназначено для:определения минеральных форм нахождения полезных компонентов;определения количественно-минералогического состава полезного ископаемого;изучения текстурно-структурных особенностей руд и

Слайд 65Способы определения минерального состава: визуальный способ
В большинстве случаев количественно-минералогические подсчеты

ведутся под микроскопом. Крупно- и гигантозернистые руды могут изучаться без

микроскопа. Подсчет ведется линейным или площадным способами.
Линейный способ заключается в измерении длин линий, приходящихся на каждый минерал, с помощью интеграционного столика или автоматической установки «Контраст», работающей с помощью светового зонда, сканирующего поверхность шлифа (аншлифа) с выводом информации на экран дисплея.
Площадной способ заключается в измерении площадей минералов в поле микроскопа с помощью квадратных или точечных окулярных насадок.
Принимается, что объем, занимаемый минералом, пропорционален измеренной длине (площади). Для определения массовой доли объемная доля минерала умножается на его плотность.
В шлихах визуально можно оценить количество зерен каждого минерала во фракции определенного размера. Содержание минерала принимается пропорциональным количеству его зерен.
Точность подсчета визуальными методами зависит от числа замеров и обычно для отдельных шлифов (аншлифов) не превышает 5 %. Осреднение результатов по совокупности из нескольких десятков проб достигается обеспечивает вполне удовлетворительную точность оценки минерального состава руд.
Способы определения минерального состава: визуальный способВ большинстве случаев количественно-минералогические подсчеты ведутся под микроскопом. Крупно- и гигантозернистые руды

Слайд 66Диаграммы для количественной оценки содержаний рудных минералов в полированных шлифах По

С.А. Вахромееву

Диаграммы для количественной оценки содержаний рудных минералов в полированных шлифах По С.А. Вахромееву

Слайд 67Способы определения минерального состава: весовой и расчетный способы
Весовой способ используется

для рыхлых полезных ископаемых, преимущественно на россыпях, а также протолочек.

Выделение минералов ведется путем промывки, магнитной, электромагнитной сепараций, флотации, разделения в тяжелых жидкостях, отдувкой (аналогично обогащению шлиховых проб) и т.д. Содержание минерала определяется как отношение массы минерала к массе пробы или ее объему. В первом случае полученное значение выражают в кар/т, мг/т, г/т, масс.%, во втором - в кар/м3, мг/м3 , г/м3, кг/м3.

Расчетный способ основан на связи между минеральным и химическим составом. Если известен химический состав руды, то его можно пересчитать на минеральный, пользуясь теоретическими формулами минералов, метод применяется в случаях когда полезный компонент входит в состав одного минерала.

Пример. Пусть в руде медь представлена только халькопиритом. По результатам химического анализа содержание меди равно СCu . Атомная масса халькопирита (CuFeS2) равна 64+56+32·2=184. Определим во сколько раз масса халькопирита больше массы, содержащейся в нем Cu: 184:64=2,87. Отсюда, массовая доля халькопирита (Ccp) равна: Ccp= Ccp ·2,87.

Способы определения минерального состава:  весовой и расчетный способыВесовой способ используется для рыхлых полезных ископаемых, преимущественно на

Слайд 68Исследование мономинеральных проб. Фазовый анализ
При комплексном составе руд, при множественности

минеральных форм нахождения полезного компонента и, особенно если компоненты не

образуют самостоятельных минералов, производится так называемый фазовый анализ. В результате устанавливается как компонент распределен по отдельным минеральным формам.
Отобранные пробы плотных руд предварительно дробятся (а рыхлые непосредственно сразу), подвергаются различным видам сепарации для получения мономинеральных проб. Наиболее точным способом выделения монофракций (массой 1 – 10 г) является визуальный под бинокулярным микроскопом. Пробы подвергаются химическому анализу. На основе этих данных рассчитывается баланс вещества. Из табл. следует, что главным минералом, содержащим Ag, является галенит, с которым связано 60,4 % запасов серебра.
Пример расчета баланса распределения серебра в полиметаллической руде
(по Г.С. Поротову, 2004)


Исследование мономинеральных проб. Фазовый анализПри комплексном составе руд, при множественности минеральных форм нахождения полезного компонента и, особенно

Слайд 693.2. Технологическое опробование
Добытое полезное ископаемое для получения товарной продукции подвергается

переработке (в том числе обогащению).
Главная цель технологического опробования –

создание или уточнение схемы переработки полезного ископаемого. Одновременно определяются показатели переработки полезного ископаемого (оптимальный режим обогащения, выход продукции, извлечение полезных компонентов, качество продукции), а также расход воды, энергии, реагентов, флюсов и др. материалов.
Важнейшая задача технологических испытаний – определение экономических показателей переработки минерального сырья, которые прямо влияют на геолого-экономическую оценку месторождения.
Решающее значение при выборе способов обогащения имеют: 1) крупность рудных минералов, 2) характер их выделения, 3) текстуры и структуры руд.
Сплошные массивные руды (например, магнетитовые с содержанием Fe более 50%) могут использоваться без обогащения, но к ним предъявляются требования по размеру кусков. Мелочь подвергается агломерации (спеканию) для получения рудных окатышей стандартного размера.
Весьма крупнозернистые руды могут обогащаться путем ручной рудоразборки, сухой магнитной сепарации, промывки (для глинистых руд).
Крупно- и среднезернистые руды обогащаются в тяжелых средах (жидкостях), с применением мокрой магнитной сепарации.
Тонкозернистые руды подвергаются флотации.
Микроскопические и коллоидно-дисперсные руды механическими способами не обогащаются. Они требуют полного растворения полезных минералов или других сложных способов обогащения (амальгамация, применения ионообменных смол и др.). Вследствие дороговизны, эти способы экономически выгодно использовать только для высокоценных полезных ископаемых.
3.2. Технологическое опробованиеДобытое полезное ископаемое для получения товарной продукции подвергается переработке (в том числе обогащению). Главная цель

Слайд 70Виды и назначение технологических проб (по Г.С. Поротову, 2004)

Виды и назначение технологических проб (по Г.С. Поротову, 2004)

Слайд 71Технологические показатели переработки полезного ископаемого
Пробы по результатам технологических испытаний характеризуются

следующими показателями:
выход продукции (концентрата) γ – отношение массы продукции к

массе руды;
извлечение компонента ε – отношение массы компонента в продукции (концентрате) к массе компонента в руде; извлечение компонента в отходы переработки (хвосты обогащения) называются потерями;
состав (качество) продукции β – содержание полезного компонента в продукции (концентрате), т.е. отношение массы компонента к массе продукции.
Указанные показатели могут быть выражены в % или в долях единицы. Между ними существуют следующие соотношения:
уравнение баланса вещества, выполняющееся на любой стадии переработки руды:
αε=γβ,
где α – состав руды, поступающей на переработку;
сумма выходов всех продуктов переработки руды (концентрата и хвостов) равна 100 %:
∑γ=100 %;
сумма извлечений для каждого полезного компонента по всем продуктам переработки равна 100 %:
∑ε=100 %.

Технологические показатели переработки полезного ископаемогоПробы по результатам технологических испытаний характеризуются следующими показателями:выход продукции (концентрата) γ – отношение

Слайд 72Результаты обогащения технологической пробы медно-цинковой руды (по Е.О. Погребицкому и др.

1977)
Пример расчета извлечения S в медный концентрат: 7,2·39,2/23,6=11,9.

Результаты обогащения технологической пробы медно-цинковой руды (по Е.О. Погребицкому и др. 1977)Пример расчета извлечения S в медный

Слайд 73Косвенные методы определения технологических показателей
Обработка результатов технологических испытаний позволяет выявить

зависимости показателей обогащения от качественных характеристик руды: содержание полезных компонентов,

присутствие (отсутствие) отдельных минералов, размер минеральных выделений и др.
Наиболее часто устанавливается зависимость выхода и размеров концентрата от содержания главного компонента минералов, содержащих главный полезный компонент.

Зависимость выхода медного концентрата (γ) от содержания меди в руде (α)
(по Г.С. Поротову, 2004)

Косвенные методы определения технологических показателейОбработка результатов технологических испытаний позволяет выявить зависимости показателей обогащения от качественных характеристик руды:

Слайд 74Геолого-технологическое картирование
Цель – выявление технологически однородных блоков и оценка в

них показателей обогащения.
Размещение технологических типов и сортов руд используется для:

1) селективной выемки руд различного качества; 2) шихтования трудно- и легкообогатимых руд; 3) корректировки режима перерабатывающего предприятия.
Существуют два способа геолого-технологического картирования: прямой и косвенный.
При прямом способе из всех рудных пересечений отбираются и испытываются по упрощенной схеме малообъемные технологические пробы.
При использовании косвенного способа картирование ведется на основе установленных зависимостей показателей обогащения от химического, минерального состава, текстурно-структурных особенностей, физических свойств и т.д. полезного ископаемого.
Не геолого-технологических картах (планах, проекциях) изображаются площади распространения технологических типов и сортов полезного ископаемого и их технологические показатели. При построении часто используется метод изолиний.

Геолого-технологическая карта залежи Черемшанского месторождения оксидно-силикатных никелевых руд (Урал)
(по Л.М. Петрухе, 2003)
1 – вмещающие породы; 2 – контур рудной залежи; 3 – границы технологических типов руд; 4 – 9 - технологические типы руд: 4 – кремнистые, 5 – кремнисто-магнезиальные, 6 – железистые, 8 – магнезиальные, 9 – нормальные; 10 – разведочные линии

Геолого-технологическое картированиеЦель – выявление технологически однородных блоков и оценка в них показателей обогащения.Размещение технологических типов и сортов

Слайд 754.10. Изучение качества полезного ископаемого без отбора проб
Стремление к повышению

оперативности получения информации по опробованию привело к разработке более экспрессных

методов определения качества полезных ископаемых без отбора проб. К ним относятся:
геофизические методы;
методы, основанные на использовании зависимостей качества полезного ископаемого от геологических факторов.
4.10. Изучение качества полезного ископаемого без отбора пробСтремление к повышению оперативности получения информации по опробованию привело к

Слайд 76Геофизические методы при опробовании
Геофизическое опробование основано на измерении физических полей

и последующей их количественной переинтерпретации: пересчете результатов измерений в показатели

качества. К настоящему времени наибольшее распространение получили следующие геофизические методы:
Магнитометрический;
Радиометрический;
Ядерно-геофизические;
Гамм-гамма метод;
Рентген-радиометрический;
Гамма-нейтронный;
Метод ядерного гамма-резонансна.
Внедрению геофизических методов обычно предшествуют экспериментальные исследования по выявлению и оценке зависимости значений геофизических параметров от качественных характеристик полезного ископаемого. Для этого параллельно проводится прямое геологическое и геофизическое опробование. Количество сопряженных измерений должно быть не менее 30, с тем чтобы обеспечить статистически устойчивые характеристики. Поскольку количественные геологические и геофизические характеристики не являются постоянными, экспериментальные обобщения ведут по отдельным месторождениям, их участкам, типам и сортам руд.
Геофизические методы при опробованииГеофизическое опробование основано на измерении физических полей и последующей их количественной переинтерпретации: пересчете результатов

Слайд 77Магнитометрический метод
Применяется в основном при опробовании магнетитовых руд. Разработано много

модификаций метода, позволяющих определять содержание магнетитового железа в скважинах, целиках,

штуфах, порошке в вагонетках.
Наиболее широко используется каротаж магнитной восприимчивости (КМВ), с помощью которого устанавливают и уточняют границы рудных тел, определяют содержания железа магнетитового и железа общего. Определение железа магнетитового осуществляется на основе градуировочных графиков (уравнений) зависимости магнитной восприимчивости от содержания железа магнетитового (общего).
Метод особенно широко применяется при эксплуатационной разведке и эксплуатационном опробовании буровзрывных скважин.

Зависимость магнитной восприимчивости магнетитовой руды (χ) от содержания в ней железа (СFe)
(по Г.С. Поротову, 2004)

Магнитометрический методПрименяется в основном при опробовании магнетитовых руд. Разработано много модификаций метода, позволяющих определять содержание магнетитового железа

Слайд 78Радиометрический метод
Основан на измерении естественной радиоактивности руд. Измеряется в основном

γ-излучение, возникающее при распаде изотопов U, Th и K. Интенсивность

излучения зависит от содержания элементов. Зависимость прямолинейная, но для каждого месторождения и типа руды индивидуальная.
Интенсивность γ-излучения в обнажениях и горных выработках измеряется радиометрами, а в скважинах проводится гамма-каротаж (ГК).
При наличии корреляционных связей главных компонентов руд с радиоактивными элементами содержание первых может определяться по интенсивности γ-излучения на основе рассчитанных уравнений регрессии. Этот способ, например, используется на некоторых месторождениях Nb, Ta, TR и др.
ГК применяется также для расчленения горных пород, обладающих различной радиоактивностью.
По достоверности ГК уступает прямому химическому опробованию с отбором бороздовых, керновых и др. проб, но является более оперативным и экономичным.
Радиометрический методОснован на измерении естественной радиоактивности руд. Измеряется в основном γ-излучение, возникающее при распаде изотопов U, Th

Слайд 79Ядерно-геофизические методы
Основаны на воздействии на среду определенного вида излучения с

последующим измерением интенсивности и спектрального состава вторичного излучения. Методы с

каждым годом получают все большее развитие. Разработано несколько десятков модификаций ядерно-геофизических методов.
Методы делятся по типу активизирующего излучения (гамма-кванты или нейтроны), виду взаимодействия его с атомами и характеру вторичного излучения (рентгеновское, гамма-излучение или нейтронное). Почти все методы применяются как в скважинном варианте (различные виды каротажа), так и при опробовании стенок горных выработок и обнажений. Интенсивность излучения измеряется радиометрами и счетчиками различных конструкций, оценивающих количество импульсов излучения за единицу времени.
В настоящее время официально утверждено применение физических методов при анализе полезных ископаемых на следующие элементы: Be, B, Mn, Fe, Ba, Sr, Nb, Ta, W, Mo, Sn, Sb, Hg, Pb, U, Th, Ra, Au, Ag, Cs, Cu, Zn, Al, Si. Однако на каждом месторождении необходимо проводить специальные заверочные работы. Поэтому на стадиях оценочных работ, разведки эти методы применяются параллельно с прямым химическим опробованием с отбором проб.


Ядерно-геофизические методыОснованы на воздействии на среду определенного вида излучения с последующим измерением интенсивности и спектрального состава вторичного

Слайд 80Гамма-активационные и нейтронно-активационные методы на тепловых нейтронах
Обладают высокими порогами чувствительности,

но требуют стационарного оборудования: атомных реакторов, ускорителей заряженных частиц и

т.п. Поэтому определение содержаний компонентов ведется по пробам, обработанным до порошкообразного состояния.
Гамма-активационными методами определяются содержания Au, Ag.
Нейтронно-активационными методами определяются содержания элементов с порядковым номером >11 (Na).
Гамма-активационные и нейтронно-активационные методы на тепловых нейтронахОбладают высокими порогами чувствительности, но требуют стационарного оборудования: атомных реакторов, ускорителей

Слайд 81Рентгенрадиометрический метод (РРМ)
Наиболее распространенный ядерно-физический метод. Под воздействием мягких квантов,

возбуждающих электроны атомов, возникает ответное характеристическое рентгеновское излучение. Его энергия

для каждого элемента постоянная, а интенсивность пропорциональна его содержанию в руде.
Источниками гамма-квантов служат изотопы 75Se, 109Cd, 119Sn, 57Co и др.
Метод реализован для определения содержаний практически всех элементов с порядковым номером >13 (Al) в горных выработках, обнажениях, скважинах (каротаж), в лабораторных пробах. Порог чувствительности 10-1 ÷ 10-3 %.

Результаты определения содержаний Pb и Zn в пробах, отобранных в стенках горных выработок
(по Е.П. Леману):
а, б – диаграммы рентгенорадиометрического опробования;
в, г – сопоставление данных рентгенрадиометрического (по оси ординат) и химического (по оси абсцисс) опробования.
1 –зарисовка борозды; 2 и 3 - содержания Zn и Pb по данным химического и рентгенрадиометрического опробования; 4 – вмещающие породы; 5 – полиметаллические руды

Рентгенрадиометрический метод (РРМ)Наиболее распространенный ядерно-физический метод. Под воздействием мягких квантов, возбуждающих электроны атомов, возникает ответное характеристическое рентгеновское

Слайд 82Плотностной гамма-гамма метод (ГГМ-П)
Основан на воздействии гамма-квантов с электронами атомов,

которое вызывает ответное характеристическое гамма-излучение. Источниками излучения служат изотопы 137Cs,

или 60Co. Интенсивность характеристического гамма-излучения определяется электронной плотностью вещества, т.е. суммарным воздействием электронов, пропорциональным плотности вещества. Поэтому гамма-гамма-метод применяется преимущественно для определения плотности вещества, и его называют плотностным гамма-гамма методом или плотностным каротажом.
Если в руде присутствуют атомы с большими атомными номерами (z>30), то по интенсивности гамма-излучения можно определить их содержание. Известны примеры использования гамма-каротажа для опробования руд Pb, W, Sb, Cu, Fe.
Плотностной гамма-гамма метод (ГГМ-П)Основан на воздействии гамма-квантов с электронами атомов, которое вызывает ответное характеристическое гамма-излучение. Источниками излучения

Слайд 83Определение качества полезного ископаемого на основе выявленных закономерностей
Опробование по типам

руд предложено Н.В. Ивановым. Основано на устойчивости химического состава природных

типов руд, выделяемых по текстурно-структурным и минералогическим признакам. Если по материалам документации горной выработки или скважины в некотором интервале определено процентное соотношение природных типов, то среднее содержание компонента (Сср) может быть определено по формуле:
Сср=α1С1+ α2С2+…+ αкСк,
где α1, α2,…, αк – доля типов руд в опробуемом объекте; С1, С2,…,Ск – среднее содержание компонента в каждом типе руды; к – количество типов руд.
Метод дает надежные результаты, когда состав типов руд достаточно устойчив. Предварительно необходимо определить средний состав каждого типа по данным прямого химического опробования.
Определение содержаний попутных компонентов и объемной массы на основе корреляционных зависимостей используется в случаях когда коэффициенты парной или множественной корреляции больше 0,75. Если такая связь установлена, то содержание попутного компонента может быть определено с помощью уравнений регрессии обобщенного вида:
y=f(x),
где y – содержание попутного компонента; x – содержание главного компонента.
Этим способом, в частности, определяются содержания Ag и Cd на некоторых полиметаллических месторождениях, содержания Co на скарново-магнетитовых месторождениях, F на месторождениях апатитовых руд и др. Используются уравнения регрессии: Ag=f(Pb); Сd=f(Zn); Co=f(Fe, S); F=(P2O5). Аналогично для определения объемной массы (d) используются уравнения регресси: d=f(Fe) – на железорудных месторождениях; d=f(Cr2O3) – на месторождениях хромовых руд.

Определение качества полезного ископаемого на основе выявленных закономерностейОпробование по типам руд предложено Н.В. Ивановым. Основано на устойчивости

Обратная связь

Если не удалось найти и скачать доклад-презентацию, Вы можете заказать его на нашем сайте. Мы постараемся найти нужный Вам материал и отправим по электронной почте. Не стесняйтесь обращаться к нам, если у вас возникли вопросы или пожелания:

Email: Нажмите что бы посмотреть 

Что такое TheSlide.ru?

Это сайт презентации, докладов, проектов в PowerPoint. Здесь удобно  хранить и делиться своими презентациями с другими пользователями.


Для правообладателей

Яндекс.Метрика