Разделы презентаций


АЛГЕБРА (3-й семестр)

Содержание

МНОГОЧЛЕНЫ НАД ЧИСЛОВЫМИ ПОЛЯМИЛЕКЦИЯ 10Доцент Мартынова Т.А.

Слайды и текст этой презентации

Слайд 1АЛГЕБРА (3-й семестр)

2010-11 учебный год
Доцент Мартынова Т.А.

АЛГЕБРА (3-й семестр) 2010-11 учебный годДоцент Мартынова Т.А.

Слайд 2МНОГОЧЛЕНЫ НАД ЧИСЛОВЫМИ ПОЛЯМИ

ЛЕКЦИЯ 10
Доцент Мартынова Т.А.

МНОГОЧЛЕНЫ НАД ЧИСЛОВЫМИ ПОЛЯМИЛЕКЦИЯ 10Доцент Мартынова Т.А.

Слайд 3§ 2. Многочлены над полем действительных чисел

Основными

задачами

этого раздела являются рассмотрение вопросов:
Сопряжённые корни многочленов.
Неприводимые над R многочлены.
Отделение действительных корней многочлена и метод Штурма.


§ 2. Многочлены над полем действительных чисел   Основными задачами

Слайд 41. Сопряжённые корни и неприводимые многочлены
Напомним, что для комплексного числа

сопряжённым

будет число .


Пользуясь свойствами сопряжённости,
которые можно распространить на любое число слагаемых и сомножителей. Для любого многочлена

с действительными коэффициентами имеем:

(1)

1. Сопряжённые корни и неприводимые многочленыНапомним, что для комплексного числа

Слайд 5Теорема 1. Если комплексное число

является корнем многочлена

f(z)=anzn+an-1zn-1+…+a1z+a0 с действительными коэффициентами, то и сопряженное к нему число
также является корнем этого многочлена.
◘ Пусть z0 – корень f(z). Тогда
f(z0)=anz0n+an-1z0n-1+…+a1z0+a0= 0
и, следовательно, . Но в силу (1)




т.е., z0 – корень многочлена f(z). ◙

1. Сопряжённые корни и неприводимые многочлены

Теорема 1. Если комплексное число          является корнем многочлена

Слайд 6Теорема 2. Неприводимыми над полем R являются лишь многочлены первой

степени и многочлены второй степени с отрицательным дискриминантом.

Пусть p(x) - любой неприводимый многочлен из R[x], степень которого n>1. Достаточно доказать, что его степень равна 2.
Пусть z0 - любой корень многочлена p(x). Этот корень не может быть действительным, так как в противном случае имели бы p(x)=(x-z0)q(x), где q(x) – многочлен положительной степени из R[x], т.е. p(x) был бы приводим над полем R.
Итак, z0 – мнимый корень и тогда (по теореме 1) ž0 тоже является корнем многочлена p(x). Значит,

1. Сопряжённые корни и неприводимые многочлены

Теорема 2. Неприводимыми над полем R являются лишь многочлены первой степени и многочлены второй степени с отрицательным

Слайд 7Многочлен в квадратных скобках принадлежит R[x], так как числа z0+z0

и z0 z0 –действительные.
А поскольку p(x)R[x], по теореме о делении

с остатком частное q(x) тоже принадлежит R[x].
В силу неприводимости p(x) многочлен q(x) обязан иметь нулевую степень и, следовательно, p(x) имеет вторую степень.
Понятно, что в этом случае дискриминант многочлена p(x) отрицателен. ◙

1. Сопряжённые корни и неприводимые многочлены

Многочлен в квадратных скобках принадлежит R[x], так как числа z0+z0 и z0 z0 –действительные.А поскольку p(x)R[x], по

Слайд 8Следствие 1. Любой многочлен f(x) R[x] положительной степени разлагается в

произведение неприводимых над полем R многочленов 1-ой и 2-ой степени

(или только первой, или только второй):





1. Сопряжённые корни и неприводимые многочлены

Следствие 1. Любой многочлен f(x) R[x] положительной степени разлагается в произведение неприводимых над полем R многочленов 1-ой

Слайд 9Очевидно, каждому линейному множителю соответствует действительный корень f(x), а каждому

множителю 2-ой степени – пара сопряженных мнимых корней.
Отсюда заключаем, что

многочлен из R[x] может иметь только чётное число мнимых корней.

1. Сопряжённые корни и неприводимые многочлены

Очевидно, каждому линейному множителю соответствует действительный корень f(x), а каждому множителю 2-ой степени – пара сопряженных мнимых

Слайд 10Следствие 2. Многочлен нечётной степени с действительными коэффициентами имеет по

крайней мере один действительный корень.

◘ Мнимых корней – чётное число,

значит действительных – нечётное, т.е. хотя бы один, так как всего корней – нечётное число.

1. Сопряжённые корни и неприводимые многочлены

Следствие 2. Многочлен нечётной степени с действительными коэффициентами имеет по крайней мере один действительный корень.◘ Мнимых корней

Слайд 11Пример 1. Многочлен f(x)=x5 + 6x - 9 приводим

над полем R,
так как имеет по крайней мере один

действительный корень.

Пример 2. Многочлен f(x)=4x6+9x2+1 приводим над полем R,
так как его степень больше двух. Но f(x) не имеет действительных корней, ведь f(x)>0 при любом xR.

1. Сопряжённые корни и неприводимые многочлены

Приводим?

Приводим?

Почему?

Почему?

Пример 1. Многочлен f(x)=x5 + 6x - 9 приводим  над полем R, так как имеет по

Слайд 122. Отделение действительных корней
Уравнения степени выше 4 неразрешимы

в радикалах. Поэтому большую роль играют приближенные методы решения алгебраических

уравнений. Обычно при этом выделяют 3 этапа:
Нахождение границ действительных корней, т.е. указание такого промежутка (a,b), в котором находятся все действительные корни многочлена.
Отделение корней, т.е. нахождение таких интервалов (ai,bi), в каждом из которых лежит только один действительный корень.
Приближенное вычисление самих корней, т.е. построение последовательности, сходящейся к тому или иному корню.

2. Отделение действительных корней  Уравнения степени выше 4 неразрешимы в радикалах. Поэтому большую роль играют приближенные

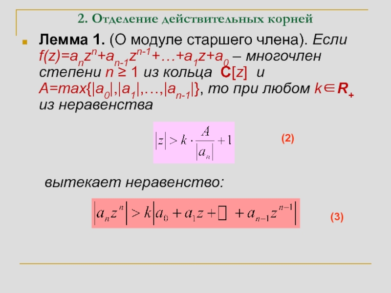
Слайд 132. Отделение действительных корней
Лемма 1. (О модуле старшего члена). Если

f(z)=anzn+an-1zn-1+…+a1z+a0 – многочлен степени n  1 из кольца C[z]

и A=max{|a0|,|a1|,…,|an-1|}, то при любом kR+ из неравенства



вытекает неравенство:

(2)

(3)

2. Отделение действительных корнейЛемма 1. (О модуле старшего члена). Если f(z)=anzn+an-1zn-1+…+a1z+a0 – многочлен степени n  1

Слайд 142. Отделение действительных корней
◘ Имеем:




Отсюда при |z|>1 для любого kR+

получаем, что
(4)

2. Отделение действительных корней◘ Имеем:Отсюда при |z|>1 для любого kR+ получаем, что (4)

Слайд 152. Отделение действительных корней
С другой стороны, имеем цепочку равносильностей:
(4)
(5)

2. Отделение действительных корнейС другой стороны, имеем цепочку равносильностей:(4)(5)

Слайд 162. Отделение действительных корней
Таким образом, если неравенство (2) выполнено, то

ввиду цепочки (5), имеем:



Тогда в силу (4) получаем требуемое:


(2)
(4)

2. Отделение действительных корнейТаким образом, если неравенство (2) выполнено, то ввиду цепочки (5), имеем:Тогда в силу (4)

Слайд 172. Отделение действительных корней
Покажем способ применения леммы для нахождения границ

действительных корней многочлена f(x)=anxn+an-1xn-1+…+a1x+a0  R[x].

По лемме имеем: если

тогда ,

где
Следовательно, при таких x


2. Отделение действительных корнейПокажем способ применения леммы для нахождения границ действительных корней многочлена f(x)=anxn+an-1xn-1+…+a1x+a0  R[x].По лемме

Слайд 182. Отделение действительных корней
Отсюда следует, что все действительные корни f(x)

находятся в промежутке (–M,M), где



Таким образом мы указали один из

способов (не самый точный) для нахождения границ действительных корней.
Пример 3. Найти границы действительных корней многочлена f(x)=2x5 – 3x2 + 6.
Имеем A = 6, |a5| = 2, M = 6/2 + 1 = 4.
Таким образом, все действительные корни f(x) находятся в промежутке (–4; 4). ◙

?

2. Отделение действительных корнейОтсюда следует, что все действительные корни f(x) находятся в промежутке (–M,M), гдеТаким образом мы

Слайд 192. Отделение действительных корней
Существует много способов отделения действительных корней многочлена

f(x) с действительными коэффициентами.

Один из этих способов – графический –

заключается в том, что используя аппарат математического анализа, исследуют функцию f(x) и приближенно рисуют её график. При этом возникает возможность указать приближенно и промежутки, в которых находятся корни. Разумеется, используя этот метод, мы не гарантированы от ошибок.
2. Отделение действительных корнейСуществует много способов отделения действительных корней многочлена f(x) с действительными коэффициентами.Один из этих способов

Слайд 202. Отделение действительных корней
Наиболее безупречным в теоретическом отношении является метод

Штурма, имеющий чисто алгебраический характер. Изложим суть этого метода (без

доказательства основной теоремы Штурма).
Рассмотрим некоторую систему чисел, например, 2, –7, –11, 13, –14. Здесь знаки чередуются следующим образом: +, –, –, +, – . Число перемен знаков в этой системе равно 3.
Если в системе встречается нуль, то он не принимается во внимание (не имеет знака). Например, в системе 3, –2, 0, 0, –3, 0, 5 число перемен знаков равно 2.

2. Отделение действительных корнейНаиболее безупречным в теоретическом отношении является метод Штурма, имеющий чисто алгебраический характер. Изложим суть

Слайд 212. Отделение действительных корней
Применим к многочлену f(x) и его производной

f’(x) алгоритм Евклида, но при этом остатки будем брать с

противоположными знаками:
2. Отделение действительных корнейПрименим к многочлену f(x) и его производной f’(x) алгоритм Евклида, но при этом остатки

Слайд 222. Отделение действительных корней
Система многочленов

называется системой функций Штурма для

многочлена f(x).
В дальнейшем будем рассматривать только многочлены, не имеющие кратных

корней. Известно, что такие многочлены взаимно просты со своей производной и поэтому fm(x)=c (const).
Обозначим через w(a) число перемен знаков в системе чисел:

(6)

2. Отделение действительных корнейСистема многочленов называется системой функций Штурма для многочлена f(x).В дальнейшем будем рассматривать только многочлены,

Слайд 232. Отделение действительных корней

Покажем на примере, как, используя теорему Штурма,

можно определить корни многочлена.
Замечание. Многочлены ряда Штурма можно находить

с точностью до положительных множителей, т.е., при вычислениях можно умножать и делить многочлены на числа, но только на положительные, так как знак многочленов играет в этом методе существенную роль.

Теорема Штурма.
Если aдействительных корней многочлена f(x)
в промежутке [a,b] равно w(a) – w(b).

2. Отделение действительных корнейПокажем на примере, как, используя теорему Штурма, можно определить корни многочлена. Замечание. Многочлены ряда

Слайд 242. Отделение действительных корней
Пример 4. Отделить действительные корни многочлена f(x)=x3

– 10x + 2.
◘ M = A / |an| +

1 = 10/1 + 1 = 11.
Т.образом, корни находятся в промежутке (-11,11).
Далее находим производную f’(x)=3x2 – 10.
Затем применяя алгоритм Евклида, находим систему многочленов Штурма:





Таким образом, ряд функций Штурма:
x3–10x+2, 3x2–10, 10x–3, 1.
2. Отделение действительных корнейПример 4. Отделить действительные корни многочлена f(x)=x3 – 10x + 2.◘ M = A

Слайд 252. Отделение действительных корней
Составим таблицу:

2. Отделение действительных корнейСоставим таблицу:

Слайд 262. Отделение действительных корней
Составим таблицу:

2. Отделение действительных корнейСоставим таблицу:

Слайд 272. Отделение действительных корней
Составим таблицу:

2. Отделение действительных корнейСоставим таблицу:

Слайд 282. Отделение действительных корней
Составим таблицу:

2. Отделение действительных корнейСоставим таблицу:

Слайд 292. Отделение действительных корней
Составим таблицу:

2. Отделение действительных корнейСоставим таблицу:

Слайд 302. Отделение действительных корней
Составим таблицу:

2. Отделение действительных корнейСоставим таблицу:

Слайд 312. Отделение действительных корней
Составим таблицу:

2. Отделение действительных корнейСоставим таблицу:

Слайд 322. Отделение действительных корней
Составим таблицу:

2. Отделение действительных корнейСоставим таблицу:

Слайд 332. Отделение действительных корней
Составим таблицу:

2. Отделение действительных корнейСоставим таблицу:

Слайд 342. Отделение действительных корней
Составим таблицу:

2. Отделение действительных корнейСоставим таблицу:

Слайд 352. Отделение действительных корней
Составим таблицу:

2. Отделение действительных корнейСоставим таблицу:

Слайд 362. Отделение действительных корней
Таким образом, корни находятся на промежутках (–11,0),

(0,3), (3,5). Можно сузить эти промежутки, учитывая, что на концах

промежутка, имеющего корни, f(x) принимает значения с противоположными знаками.
1. Сузим промежуток (-11, 0)
f(–5)= –125+50+2<0,
f(0)>0 – корень принадлежит (–5,0);

f(–3)= –27+30+2>0 – корень принадлежит (–5,–3);

f(–4)=–64+40+2<0 – корень принадлежит (–4,–3).

2. Отделение действительных корнейТаким образом, корни находятся на промежутках (–11,0), (0,3), (3,5). Можно сузить эти промежутки, учитывая,

Слайд 37 2. Отделение действительных корней
2. Сузим промежуток (0,

3).
f(2) = 8 – 20 + 2 < 0,
f(0)>0 –

корень принадлежит (0, 2);
f(1) = 1 – 10 + 2 < 0,
f(0)>0 – корень принадлежит (0, 1);
3. Сузим промежуток (3, 5).
f(4) = 64 – 40 +2 > 0,
f(3) = 27 – 30 + 2 < 0 – корень принадлежит (3, 4).
Ответ. f(x)=x3 – 10x + 2 имеет три действительных корня находящихся в промежутках (–4,–3), (0, 1) и
(3, 4).



2. Отделение действительных корней2. Сузим промежуток (0, 3).f(2) = 8 – 20 + 2

Обратная связь

Если не удалось найти и скачать доклад-презентацию, Вы можете заказать его на нашем сайте. Мы постараемся найти нужный Вам материал и отправим по электронной почте. Не стесняйтесь обращаться к нам, если у вас возникли вопросы или пожелания:

Email: Нажмите что бы посмотреть 

Что такое TheSlide.ru?

Это сайт презентации, докладов, проектов в PowerPoint. Здесь удобно  хранить и делиться своими презентациями с другими пользователями.


Для правообладателей

Яндекс.Метрика