Разделы презентаций


Дробь Вебера

Содержание

Психофизиологический закон Вебера-Фехнера Установлено, что величина ощущения изменяется медленнее, чем сила раздражителя. Закон Вебера-Фехнера связывает уровень ощущения L и силу (интенсивность) раздражителя I. Формулировка закона:Уровень ощущения L пропорционален логарифму относительной

Слайды и текст этой презентации

Слайд 1Дробь Вебера
Степень восприятия оценивается относительной величиной интенсивности раздражителя, что характеризуется

дробью Вебера:

Дробь ВебераСтепень восприятия оценивается относительной величиной интенсивности раздражителя, что характеризуется дробью Вебера:

Слайд 2Психофизиологический закон Вебера-Фехнера
Установлено, что величина ощущения изменяется медленнее, чем

сила раздражителя. Закон Вебера-Фехнера связывает уровень ощущения L и силу

(интенсивность) раздражителя I. Формулировка закона:

Уровень ощущения L пропорционален логарифму относительной величины интенсивности I раздражителя.

где I0 - интенсивность на нижнем пороге чувствительности; К и С - некоторые константы.

Психофизиологический закон Вебера-Фехнера Установлено, что величина ощущения изменяется медленнее, чем сила раздражителя. Закон Вебера-Фехнера связывает уровень ощущения

Слайд 3Выводы из закона Вебера-Фехнера

Выводы из закона Вебера-Фехнера

Слайд 4Шум
Физические характеристики звука
Звук - волновое движение упругой среды;

как физиологическое явление он определяется ощущением, воспринимаемым органом слуха при

воздействии звуковых волн, слышимых человеком.
Он характеризуется:

- частотой колебаний f (Гц), то есть числом колебаний в секунду;

- звуковым давлением p (Па) - переменной составляющей давления воздуха;

- интенсивностью или силой звука I (вт/м2) равной потоку звуковой энергии, проходящей в единицу времени через 1м2 площади.

Интенсивность пропорциональна квадрату звукового давления.

По частоте колебаний звуки классифицируются:

Инфразвук

Слышимый звук

Ультразвук

20Гц

20000Гц

Шум Физические характеристики звука Звук - волновое движение упругой среды; как физиологическое явление он определяется ощущением, воспринимаемым

Слайд 5Шум - всякий мешающий, нежелательный звук.




Вибрация, или структурный звук,

– это периодическое изменение хотя бы одной координатной точки или

системы, возникающее в твердых упругих телах.


Шум - всякий мешающий, нежелательный звук. Вибрация, или структурный звук, – это периодическое изменение хотя бы одной

Слайд 6Зона слышимости звука
Порог слышимости (1) зависит от частоты, а

порог болевого ощущения (2) имеет слабую частотную зависимость. Уровень звука

на пороге слышимости равен 0дБ при звуковом давлении 2*10-5 Па, а на пороге болевого ощущения 140дБ при звуковом давлении 2*102 Па. Область, расположенная между порогами, называется зоной слышимости звука.

Анв

Зона слышимости звука Порог слышимости (1) зависит от частоты, а порог болевого ощущения (2) имеет слабую частотную

Слайд 7Шум и его характеристики
Шум - сложное колебание, комплекс звуков

разных частот; его оценивают спектром, то есть зависимостью уровня звукового

давления от частоты.

Гц

45 90 180 355 710 1400 2800 5600 11200

Граничные частоты октавных полос

Средние частоты октавных полос

Среднегеометрическая октавная полоса частот определяется:



где fв и fн - верхняя и нижняя граничные частоты , причем для октавной полосы fв / fн =2, для третьоктавных полос fв / fн =1.26.

Шум и его характеристики Шум - сложное колебание, комплекс звуков разных частот;  его оценивают спектром, то

Слайд 8 интенсивность звука



,
где - плотность

среды (кг/м3), c - скорость распространения (м/с), 340 м/с -

для воздуха.
 
Уровень интенсивности звука



,
где Вт/м2 - пороговая (нулевая) интенсивность звука, соответствующая интенсивности едва слышимого звука на f=1000 Гц.

интенсивность звука ,где    - плотность среды (кг/м3), c - скорость распространения (м/с), 340

Слайд 9уровень звукового давления:
 

Па (Н/м2 )




где

Па,


сложение уровней звукового давления нескольких источников
 



где Li - уровни звука (или уровни звукового давления) i -го источника шума, дБА (дБ).


уровень звукового давления: 

Слайд 11 P > 140-150 дБ - разрыв барабанных перепонок.



P > 80 дБ - специфические заболевания

(снижение остроты слуха, тугоухость и глухота),

P < 80 дБ - неспецифические заболевания (неврозы, сердечно-сосудистые заболевания, заболевания внутренних органов: желудочно-кишечные, язвы и др.).
Человеческий организм реагирует на шум как на опасность: напрягаются мускулы, повышается кровяное давление, учащается сердцебиение, меняется содержание в крови сахара и жира, в больших количествах вырабатывается гормон адреналин.

Шум является вторым, после курения, фактором риска, вызывающим инфаркт миокарда.

«Сама по себе громкость звука— это еще не вся проблема, важно его качество, его содержание»,
P > 140-150 дБ - разрыв барабанных перепонок.  P > 80 дБ  -

Слайд 12Построение спектра шума








Кроме спектральной характеристики шум оценивают одним числом

- уровнем звука в дБА. Это общий уровень шума, откорректированный

в соответствии с кривой слышимости.
Построение спектра шума Кроме спектральной характеристики шум оценивают одним числом - уровнем звука в дБА. Это общий

Слайд 13По положению максимума в спектре шум условно делят на:
низкочастотный (основные

составляющие на частотах

(выше 800 Гц).

По характеру спектра шум делится на:
•       широкополосный с непрерывным спектром шириной более одной октавы;
•       тональный, в спектре которого имеются выраженные дискретные тона (устанавливается при измерениях в третьоктавных полосах частот по превышению уровня звукового давления в одной полосе над соседними на величину не менее 10 дБ);
•       смешанный, когда на сплошные участки накладываются отдельные дискретные составляющие.

По положению максимума в спектре шум условно делят на:низкочастотный (основные составляющие на частотах

Слайд 14По временным характеристикам шум подразделяется на:

∙ постоянный шум, уровень

звука которого за выбранный отрезок времени изменяется во времени не

более чем на 5 дБА ;
∙ непостоянный шум, уровень звука которого за выбранный отрезок времени изменяется более чем на 5 дБА.
∙ колеблющийся во времени, уровень звука которого непрерывно меняется во времени;
∙ прерывистый, уровень звука которого ступенчато изменяется (на 5 дБА и более, причем длительность интервалов, в течение которых уровень звука остается постоянным, составляет более 1 с);
∙ импульсный, состоящий из одного или нескольких звуковых сигналов, каждый из которых длительностью менее 1с, при этом уровни звука, измеренные на импульсной характеристике шумомера, отличаются не менее чем на 7 дБА .
По временным характеристикам шум подразделяется на: ∙ постоянный шум, уровень звука которого за выбранный отрезок времени изменяется

Слайд 15Санитарное нормирование шума.
ГОСТ 12.1.1.003-83* «ССБТ. Шум . Общие требования безопасности»,

СН 2.2. 4/22.1.8.562-96. «Шум на рабочих местах, в помещениях жилых,

общественных зданий и на территориях жилой застройки».
 
Ведётся:
∙      по предельному спектру, ПС, дБ, в октавных полосах частот

Нормируемыми параметрами шума являются уровни среднеквадратических звуковых давлений (дБ) в октавных полосах с частотой 63, 125, 250, 500, 1000, 2000, 4000, 8000 Гц

∙      по эквивалентному уровню звука, дБА. - без частотного анализа по шкале А шумомера, которая приблизительно соответствует частотной характеристике слуха человека .

Санитарное нормирование шума.ГОСТ 12.1.1.003-83* «ССБТ. Шум . Общие требования безопасности», СН 2.2. 4/22.1.8.562-96. «Шум на рабочих местах,

Слайд 16 

Семейство нормировочных кривых шума (ПС), рекомендованных ISO.

 Семейство нормировочных кривых шума (ПС), рекомендованных ISO.

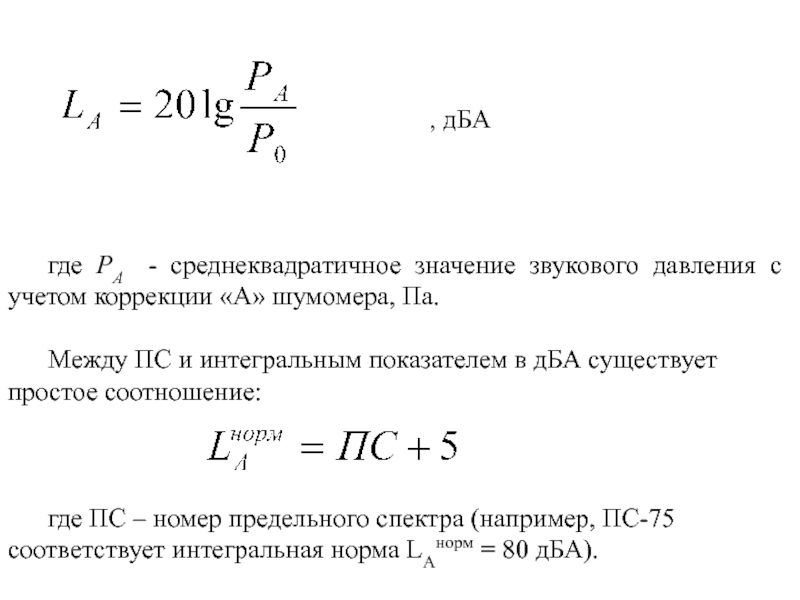
Слайд 18где РА - среднеквадратичное значение звукового давления с учетом коррекции

«А» шумомера, Па.
 
Между ПС и интегральным показателем в

дБА существует простое соотношение:



где ПС – номер предельного спектра (например, ПС-75 соответствует интегральная норма LАнорм = 80 дБА).


, дБА

где РА - среднеквадратичное значение звукового давления с учетом коррекции «А» шумомера, Па.   Между ПС и

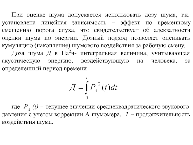
Слайд 20При оценке шума допускается использовать дозу шума, т.к. установлена линейная

зависимость – эффект по временному смещению порога слуха, что свидетельствует

об адекватности оценки шума по энергии. Дозный подход позволяет оценивать кумуляцию (накопление) шумового воздействия за рабочую смену.
Доза шума Д в Па2ч- интегральная величина, учитывающая акустическую энергию, воздействующую на человека, за определенный период времени




где PА (t) – текущее значении среднеквадратического звукового давления с учетом коррекции А шумомера, Т – продолжительность воздействия шума.

При оценке шума допускается использовать дозу шума, т.к. установлена линейная зависимость – эффект по временному смещению порога

Слайд 21Способы борьбы с шумом.
 
1. Борьба в источнике.
правильный выбор параметров, материалов

(вместо металла - пластмассы), уход (смазка, подтяжка, регулировка), использование прокладок.

2.

Борьба на пути его распространения.
Используются принципы отражения и поглощения.

3. Борьба с шумом в приёмнике.
сокращение времени воздействия, применение индивидуальных средств защиты слуха (мягкие противошумные вкладыши, шлемы, каски и специальные противошумные костюмы).


Способы борьбы с шумом. 1. Борьба в источнике.правильный выбор параметров, материалов (вместо металла - пластмассы), уход (смазка, подтяжка,

Слайд 22В зависимости от принципа действия методы защиты от шума и

звуковой вибрации делятся на следующие:

•       звукоизоляция;
•       звукопоглощение;
•       виброизоляция;
•       вибропоглощение;
•       глушители

шума.
В зависимости от принципа действия методы защиты от шума и звуковой вибрации делятся на следующие:•       звукоизоляция;•       звукопоглощение;•      

Слайд 23Звукоизоляция - метод защиты от воздушного шума, основанный на отражении

звука от бесконечной плотной звукоизолирующей преграды

Звукопоглощение - метод защиты от

воздушного шума, основанный на поглощении звука при переходе звуковой энергии в тепловую в мягкой звукопоглощающей (волокнистой или пористой) конструкции

Звукоизоляция - метод защиты от воздушного шума, основанный на отражении звука от бесконечной плотной звукоизолирующей преградыЗвукопоглощение -

Слайд 24





Виброизоляция - метод снижения структурного звука, основанный на отражении вибрации

в виброизоляторах .

Вибродемпфирование - способ защиты от звуковой вибрации за

счёт перехода вибрационной энергии в тепловую в вибродемпфирующих покрытиях .

Виброизоляция - метод снижения структурного звука, основанный на отражении вибрации в виброизоляторах .Вибродемпфирование - способ защиты от

Слайд 25Глушители шума - устройства, применяемые для снижения аэродинамического или гидродинамического

шума за счёт отражения (реактивные) или

поглощения (абсорбционные) звуковой энергии.
Глушители шума - устройства, применяемые для снижения аэродинамического или гидродинамического шума за счёт отражения (реактивные)

Слайд 26Акустический экран

Акустический экран

Слайд 27В зависимости от использования дополнительного источника энергии все средства защиты

от шума и вибрации делятся на следующее:
•      пассивные, в которых

не используется дополнительный источник энергии;
•      активные, в которых используется дополнительный источник энергии.



Интерференция звуковых волн

В зависимости от использования дополнительного источника энергии все средства защиты от шума и вибрации делятся на следующее:•     

Слайд 28 
Схема устройства активной шумозащиты

   1- источник- шума, 2 -

микрофон;
3 - усилитель; 4 - анализатор спектра;

5- фазоинвертор;
6 - блок динамиков; 7 - зона защиты


  Схема устройства активной шумозащиты   1- источник- шума, 2 - микрофон;  3 - усилитель; 4 -

Слайд 29 Характерные типы средств индивидуальной защиты от шума:
а — вкладыши:

1 — многократного пользования; 2 — однократного пользования (из волокнистого

материала); б- наушники; в - шлем; г - каска с наушниками

Характерные типы средств индивидуальной защиты от шума:а — вкладыши: 1 — многократного пользования; 2 — однократного

Слайд 30Вибрацией машин и механизмов называется механическое колебательное движение упругих тел,

при которых энергия механических колебаний по пути распространения вибраций передается

телу человека.
Если вибрация передается на все тело человека, например, через пол, такая вибрация называется общей;
если же только на часть тела, например, через руки — называется местной, или локальной.

Вибрация характеризуется
частотой t ,
периодом колебания Т ,
виброскоростью v = 2πfA
виброускорением u = (2πf)2A.

Местная вибрация характеризуется колебаниями инструмента или органов управления.

Вибрацией машин и механизмов называется механическое колебательное движение упругих тел, при которых энергия механических колебаний по пути

Слайд 31Гигиенические допустимые уровни вибраций регламентирует ГОСТ 12.1.012-78 «ССБТ. Вибрация. Общие

требования безопасности».

Нормируемым параметром вибрации являются среднеквадратичные значения виброскорости, м/с, или

ее логарифмические уровни, дБ, в октавных полосах частот — для общей вибрации 1,4, 16, 63 Гц, а для местной 8, 32, 125, 500 Гц.

Гигиенические допустимые уровни вибраций регламентирует ГОСТ 12.1.012-78 «ССБТ. Вибрация. Общие требования безопасности».Нормируемым параметром вибрации являются среднеквадратичные значения

Слайд 32Коллективная защита в зависимости от способа реализации подразделяется: на акустическую

(звукоизоляция, звукопоглощение, виброизоляция, демпфирование, глушители шума); архитектурно-планировочную; организационно-техническую (применение малошумных

технологических процессов, оснащение средствами дистанционного управления).

Индивидуальная защита от шума и вибраций применяется в тех случаях, когда техническими и другими мерами не удается снизить уровень шума и вибраций.

Коллективная защита в зависимости от способа реализации подразделяется: на акустическую (звукоизоляция, звукопоглощение, виброизоляция, демпфирование, глушители шума); архитектурно-планировочную;

Обратная связь

Если не удалось найти и скачать доклад-презентацию, Вы можете заказать его на нашем сайте. Мы постараемся найти нужный Вам материал и отправим по электронной почте. Не стесняйтесь обращаться к нам, если у вас возникли вопросы или пожелания:

Email: Нажмите что бы посмотреть 

Что такое TheSlide.ru?

Это сайт презентации, докладов, проектов в PowerPoint. Здесь удобно  хранить и делиться своими презентациями с другими пользователями.


Для правообладателей

Яндекс.Метрика