Разделы презентаций


Дыхательная недостаточность

Содержание

ДН – состояние, при котором в крови не поддерживается нормальный уровень О2 и СО2, или поддерживается за счет повышенной работы системы дыхания.По образному определению Зильбера. ДН – это состояние, при котором

Слайды и текст этой презентации

Слайд 1Дыхательная недостаточность

Дыхательная недостаточность

Слайд 2ДН – состояние, при котором в крови не поддерживается нормальный

уровень О2 и СО2, или поддерживается за счет повышенной работы

системы дыхания.

По образному определению Зильбера.
ДН – это состояние, при котором легкие не могут переводить венозную кровь в артериальную.

ДН – состояние, при котором в крови не поддерживается нормальный уровень О2 и СО2, или поддерживается за

Слайд 3Классификация ДН:
1. центрогенная;
2. нервно – мышечная
3. каркасная
4. при патологии

дыхательных путей
5. паренхиматозная

Классификация ДН: 1. центрогенная;2. нервно – мышечная3. каркасная4. при патологии дыхательных путей5. паренхиматозная

Слайд 4 Центрогенная ДН
Связана с нарушением работы ДЦ.
Имеет формы: 1.гипервентиляция,

2. гиповентиляция,
3. нарушение ритма дыхания

Центрогенная ДН Связана с нарушением работы ДЦ. Имеет формы: 1.гипервентиляция,

Слайд 51. Центрогенная гипервентиляция легких: характерно: ↑ ЖЕЛ, ↑МОД, ↑МВЛ

М.б. в

норме – как реакция на увеличение потребности организма в О2

с прекращением при удовлетворении этой повышенной потребности

1. Центрогенная гипервентиляция легких: характерно: ↑ ЖЕЛ, ↑МОД, ↑МВЛМ.б. в норме – как реакция на увеличение потребности

Слайд 6В патологии: не зависит от уровня СО2 и О2
Причины:


- заболевания мозга и оболочек,
- травмы мозга и оболочек,


- кровоизлияния мозга и оболочек,
- опухоли мозга и оболочек,
- влияние седативных препаратов

В патологии: не зависит от уровня СО2 и О2 Причины: - заболевания мозга и оболочек, - травмы

Слайд 72. Центрогенная гиповентиляция легких
Для нее характерно: ↓МАВ, ↓ЖЕЛ, ↓ резерв

дыхания (max разница между max вентиляцией дыхания и МОД)

МАВ =

(ДО – ОМП) х ЧД
2. Центрогенная гиповентиляция легкихДля нее характерно: ↓МАВ, ↓ЖЕЛ, ↓ резерв дыхания (max разница между max вентиляцией дыхания

Слайд 8ДО – дыхательный объем, переменная величина, отражающая глубину дыхания. В

зависимости от ДО дыхание может быть глубокое и поверхностное.
ЧД –

частота дыхания, переменная величина
ОМП – объем мертвого пространства, постоянная величина, ≈ 150,0 мл
В норме МАВ = 5600 мл/мин

ДО – дыхательный объем, переменная величина, отражающая глубину дыхания. В зависимости от ДО дыхание может быть глубокое

Слайд 9Идиопатические гиповентиляционные синдромы
Гиповентиляционный синдром тучных (= синдром Пиквика) – это

дневная гиповентиляция у больных ожирением

Первичная альвеолярная гиповентиляция – это дневная

гиповентиляция у худых

Идиопатические гиповентиляционные синдромыГиповентиляционный синдром тучных (= синдром Пиквика) – это дневная гиповентиляция у больных ожирениемПервичная альвеолярная гиповентиляция

Слайд 10Синдромы ночного апноэ – гипноэ – это эпизоды остановки (апноэ)

или поверхностного дыхания во время сна (с частотой свыше 10

эпизодов в час, продолжительностью более 10 сек каждый)

Может быть 2 варианта данного синдрома: центральный и обструктивный

Синдромы ночного апноэ – гипноэ – это эпизоды остановки (апноэ) или поверхностного дыхания во время сна (с

Слайд 11Центральный ночной апноэ – периодически прекращается центральная респираторная посылка (ЦРП)

к дыхательным мышцам

Обструктивный ночной апноэ – импульс ЦРП в первые

20 сек вдоха не тонизирует или недостаточно тонизирует мышцы верхних дыхательных путей.

Центральный ночной апноэ – периодически прекращается центральная респираторная посылка (ЦРП) к дыхательным мышцамОбструктивный ночной апноэ – импульс

Слайд 123. Нарушение ритма дыхания
Приводят к появлению патологического дыхания.
Выделяют: 1. периодическое

дыхание

2. «большое» дыхание Куссмауля
3. агональное дыхание
4. апнейстическое дыхание

3. Нарушение ритма дыханияПриводят к появлению патологического дыхания.Выделяют: 1. периодическое дыхание

Слайд 131. периодическое дыхание – дыхательные движения проделывают определенный цикл: дыхания

и апноэ. Может быть:
а) дыхание Чейн – Стокса – дыхательные

движения сначала поверхностные и редкие, затем углубляются и учащаются до max, потом снова убывают и переходят в дыхательную паузу – апноэ
б) дыхание Биота – между апноэ дыхание равномерно по глубине и частоте.

1. периодическое дыхание – дыхательные движения проделывают определенный цикл: дыхания и апноэ. Может быть:а) дыхание Чейн –

Слайд 14Механизм периодического дыхания: снижение чувствительности ДЦ к СО2. Обычные концентрации

СО2 не вызывают вдоха, вдох возникает только после избыточного накопления

СО2 в крови. Когда избыток СО2 удаляется из крови, то возбудимость дыхательного центра падает, затем наступает апноэ, до следующего накопления СО2 .

Механизм периодического дыхания: снижение чувствительности ДЦ к СО2. Обычные концентрации СО2 не вызывают вдоха, вдох возникает только

Слайд 152. Большое дыхание Куссмауля – это глубокие, шумные дыхательные движения.

Наблюдается при патологических состояниях связанных с ацидозом.
Механизм: ацидоз, накопление

в крови кетоновых тел и ионов водорода и возбуждение ДЦ.
Это: почечная недостаточность; почечная кома; диабет.

2. Большое дыхание Куссмауля – это глубокие, шумные дыхательные движения. Наблюдается при патологических состояниях связанных с ацидозом.

Слайд 163. Агональное дыхание – возникает в период агонии. Ему предшествует

так называемая терминальная пауза: после некоторого учащения дыхания дыхательные движения

совершенно прекращаются. В терминальную паузу электрическая активность мозга = 0, зрачок широкий, исчезают роговичные рефлексы.
3. Агональное дыхание – возникает в период агонии. Ему предшествует так называемая терминальная пауза: после некоторого учащения

Слайд 17Длительность: 5 – 10 сек → 3 – 4 мин,


затем: 1. слабый вдох
2.

вдохи все усиливаются
3. max вдох
4. интенсивность вдоха падает
5. дыхание прекращается
Механизм: резкое возбуждение бульбарного ДЦ, лишенного к этому времени регуляции воздуха ЦНС

Длительность: 5 – 10 сек → 3 – 4 мин, затем: 1. слабый вдох

Слайд 18Агональный вдох – отличен от обычного, т.к.:
- max напряжена вся

дыхательная мускулатура
- в акте вдоха участвуют мышцы шеи и лица
-

голова запрокинута назад
- широко открыт рот (умирающие как бы глотают воздух)

Агональный вдох – отличен от обычного, т.к.:- max напряжена вся дыхательная мускулатура- в акте вдоха участвуют мышцы

Слайд 194. Апнейстическое дыхание – это удлиненный судорожный вдох с последующей

задержкой выдоха.
Возникает при инфаркте моста мозга.

4. Апнейстическое дыхание – это удлиненный судорожный вдох с последующей задержкой выдоха. Возникает при инфаркте моста мозга.

Слайд 20 Нервно – мышечная дыхательная недостаточность
Причины:
1. нарушение передачи возбуждения от

ДЦ к дыхательным мышцам
2. патология самих мышц

Нервно – мышечная дыхательная недостаточность Причины: 1. нарушение передачи возбуждения от ДЦ к дыхательным мышцам 2.

Слайд 21Нервно – мышечная ДН условно делится на два патологических состояния:
1.

слабость дыхательных мышц
2. утомление дыхательных мышц

Нервно – мышечная ДН условно делится на два патологических состояния:1. слабость дыхательных мышц2. утомление дыхательных мышц

Слайд 221. Слабость дыхательных мышц
Слабость дыхательных мышц – это необратимое снижение

силы сокращений дыхательных мышц, которые не восстанавливаются в покое (при

проведении ИВЛ)

1. Слабость дыхательных мышцСлабость дыхательных мышц – это необратимое снижение силы сокращений дыхательных мышц, которые не восстанавливаются

Слайд 23Этиология:
1. повреждение мотонейронов передних рогов спинного мозга (шейного и

грудного отделов), которые иннервируют дыхательную мускулатуру;
2. повреждение периферических нервов
3. повреждение

синапсов
4. повреждение самих мышц

Этиология: 1. повреждение мотонейронов передних рогов спинного мозга (шейного и грудного отделов), которые иннервируют дыхательную мускулатуру;2. повреждение

Слайд 24Разновидность слабости дыхательных мышц – слабость диафрагмы
Причина слабости диафрагмы -

гипервоздушность легких
Гипервоздушность легких – это увеличение количества воздуха в легочной

ткани
Гипервоздушность может быть при:
1) уменьшении эластических свойств легких
2) укорочении выдоха

Разновидность слабости дыхательных мышц – слабость диафрагмыПричина слабости диафрагмы - гипервоздушность легкихГипервоздушность легких – это увеличение количества

Слайд 251). Уменьшение эластических свойств легких (эмфизема легких)
Эмфизема – патологическое расширение

воздушных пространств дистальнее терминальных бронхиол, которое сопровождается деструктивными изменениями альвеолярных

стенок.

1). Уменьшение эластических свойств легких (эмфизема легких)Эмфизема – патологическое расширение воздушных пространств дистальнее терминальных бронхиол, которое сопровождается

Слайд 26В патогенезе эмфиземы – два момента:
1. нарушение эластичности и прочности

легочной ткани и в первую очередь стенок альвеол и межальвеолярных

перегородок
2. повышение давления в альвеолах

В патогенезе эмфиземы – два момента:1. нарушение эластичности и прочности легочной ткани и в первую очередь стенок

Слайд 27Последствия:
- при эмфиземе наблюдается перерастяжение и вздутие альвеол
- в перерастянутых

альвеолах задерживается воздух
- развивается гипервоздушность легочной ткани
- увеличивается остаточный объем

и увеличивается функциональная остаточная емкость легких

Последствия:- при эмфиземе наблюдается перерастяжение и вздутие альвеол- в перерастянутых альвеолах задерживается воздух- развивается гипервоздушность легочной ткани-

Слайд 282). Укорочение выдоха – наблюдается при обструкции и/или обтурации бронхов.


Обструкция бронхов может быть при:
- гиперплазии эпителия стенок верхних дыхательных

путей (ВДП)
- отека и воспалительной инфекции бронхов
- фиброзных изменениях стенок бронхов
- обтурации вязкой мокроты
- бронхоспазме

2). Укорочение выдоха – наблюдается при обструкции и/или обтурации бронхов. Обструкция бронхов может быть при:- гиперплазии эпителия

Слайд 29При гипервоздушности наблюдается:
- уплощение диафрагмы и укорочение ее волокон →

по закону Франка – Старлинга уменьшается сила сокращений
- уплощение диафрагмы

и увеличение радиуса ее кривизны → уменьшается величина давления диафрагмы на ВДП

При гипервоздушности наблюдается:- уплощение диафрагмы и укорочение ее волокон → по закону Франка – Старлинга уменьшается сила

Слайд 30- исчезновение областей диафрагмы, которые прилежат к внутренней поверхности грудной

клетки и образуют синусы грудной клетки → снижается возможность расширения

грудной клетки при дыхании

Поэтому гипервоздушность легких вызывает слабость диафрагмы.

- исчезновение областей диафрагмы, которые прилежат к внутренней поверхности грудной клетки и образуют синусы грудной клетки →

Слайд 31 Утомление дыхательных мышц
Утомление дыхательных мышц – это обратимое снижение силы

сокращений дыхательных мышц в условиях физической нагрузки.

Утомление дыхательных мышц усиливается

при заболеваниях легких и сердца.

Утомление дыхательных мышц Утомление дыхательных мышц – это обратимое снижение силы сокращений дыхательных мышц в условиях

Слайд 32 Показатели утомления мышц
1. Ptidal / MIP = Pвд / Р

max вд.
Где: Pвд – давление в ВДП при спокойном вдохе
Р

max вд. – давление в ВДП при максимальном форсированном вдохе
При утомлении Ptidal / MIP увеличивается до 0,4 и более
При Ptidal / MIP = 0,4 внешние признаки утомления появляются ≈ через 90 мин
При Ptidal / MIP = 0,6 внешние признаки утомления появляются ≈ через 15 мин

Показатели утомления мышц 1. Ptidal / MIP = Pвд / Р max вд.Где: Pвд – давление

Слайд 332. Индекс «напряжение – время» TTI – оценивает «выносливость» диафрагмы
TTI

= P / Pdi max x Ti / T TOT
Ti

– время одного сокращения диафрагмы
T TOT – общее время дыхательного цикла «вдох – выдох»
Pdi – трансдиафрагмальное давление при спокойном вдохе
Pdi max – трансдиафрагмальное давление при max форсированном вдохе

2. Индекс «напряжение – время» TTI – оценивает «выносливость» диафрагмыTTI = P / Pdi max x Ti

Слайд 34В норме TTI – не более 0,15
При TTI более 0,15

имеет место утомление мышц
Измеряют трансдиафрагмальное давление с помощью резинового пищеводного

катетера, два резиновых баллона помещают в пищевод и желудок. Разность давлений в них есть трандиафрагмальное давление.

В норме TTI – не более 0,15При TTI более 0,15 имеет место утомление мышцИзмеряют трансдиафрагмальное давление с

Слайд 353. Индекс выносливости дыхательной мускулатуры TTMUS – не требует зондирования

пищевода.
TTMUS = Ptidal / MIP х Ti / T TOT

В

норме TTMUS не более 0,33
При TTMUS более 0,33 – утомление дыхательных мышц.

3. Индекс выносливости дыхательной мускулатуры TTMUS – не требует зондирования пищевода.TTMUS = Ptidal / MIP х Ti

Слайд 364. Работа дыхания – это работа по преодолению суммарного внутрилегочного

сопротивления.
Суммарное внутрилегочное сопротивление складывается из:
1. эластического сопротивления легких, т.е. сопротивление

потоку воздуха эластичных тканей паренхимы легкого
2. неэластического сопротивления легких: аэродинамического сопротивление бронхов и тканевое трение.
3. инерция газа и тканей
2. и 3. – обычно пренебрегают

4. Работа дыхания – это работа по преодолению суммарного внутрилегочного сопротивления.Суммарное внутрилегочное сопротивление складывается из:1. эластического сопротивления

Слайд 37Внелегочные причины:
- изменения плевры и средостения
- изменения трахей и дыхательных

мышц позвоночника, диафрагмы и т.п.
- увеличение объема органов брюшной полости

(например, асцит, увеличение печени)

Внелегочные причины:- изменения плевры и средостения- изменения трахей и дыхательных мышц позвоночника, диафрагмы и т.п.- увеличение объема

Слайд 38При рестриктивных заболеваниях:
- увеличивается эластическое сопротивление легких
- уменьшается податливость респираторной

системы

При рестриктивных заболеваниях:- увеличивается эластическое сопротивление легких- уменьшается податливость респираторной системы

Слайд 39Податливость респираторной системы – это величина, обратная эластическому сопротивлению легких
Синоним:

«динамическая растяжимость легких», обозначается CRS
CRS = V вд / Palv
V

вд – объем вдоха
Palv – давление в альвеолах (внутрилегочное давление)
Формула показывает, что уменьшение CRS ведет к увеличению Palv

Податливость респираторной системы – это величина, обратная эластическому сопротивлению легкихСиноним: «динамическая растяжимость легких», обозначается CRSCRS = V

Слайд 40Вывод:
1. при рестриктивных заболеваниях увеличивается внутрилегочное (альвеолярное) давление.
Если Palv увеличивается

только на 10 мм. водн. ст., то V вдоха уменьшается

практически в 2 раза.
2. при рестриктивных заболеваниях увеличивается работа дыхания W

Вывод:1. при рестриктивных заболеваниях увеличивается внутрилегочное (альвеолярное) давление.Если Palv увеличивается только на 10 мм. водн. ст., то

Слайд 413. для рестриктивных заболеваний характерно утомление мышц и связанная с

этим нервно - мышечная дыхательная недостаточность.
Работа дыхания направлена на преодоление

эластического и неэластического сопротивления и поэтому состоит из двух фракций:
- неэластической фракции работы дыхания
- эластической фракции работы дыхания

3. для рестриктивных заболеваний характерно утомление мышц и связанная с этим нервно - мышечная дыхательная недостаточность.Работа дыхания

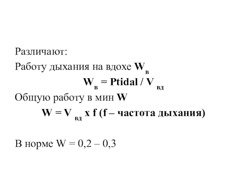
Слайд 42Различают:
Работу дыхания на вдохе Wв


Wв = Ptidal / V вд
Общую

работу в мин W
W = V вд х f (f – частота дыхания)

В норме W = 0,2 – 0,3

Различают:Работу дыхания на вдохе Wв          Wв = Ptidal

Слайд 43Работа дыхания W может увеличиваться за счет:
1. эластической
2. неэластической

фракции

Работа дыхания W может увеличиваться за счет:1. эластической 2. неэластической фракции

Слайд 441. Увеличение работы дыхания за счет эластической фракции
Может быть при

рестриктивных заболеваниях

Рестриктивные заболевания – это такие нарушения вентиляции легких, в

основе которых лежат внутрилегочные и внелегочные причины.

1. Увеличение работы дыхания за счет эластической фракцииМожет быть при рестриктивных заболеванияхРестриктивные заболевания – это такие нарушения

Слайд 45Внутрилегочные причины:
- разрастание в легких фиброзной ткани
- отек

легких различного генеза
- увеличение давления в сосудах малого круга
- спадение

легочной ткани (ателектазы)
- опухоли, воспаления легочной ткани

Внутрилегочные причины: - разрастание в легких фиброзной ткани- отек легких различного генеза- увеличение давления в сосудах малого

Слайд 462. Увеличение работы дыхания за счет неэластической фракции
Неэластическое сопротивление увеличивается

при сужении суммарного просвета бронхов
Сужение суммарного просвета бронхов называется обструкцией

бронхов

2. Увеличение работы дыхания за счет неэластической фракцииНеэластическое сопротивление увеличивается при сужении суммарного просвета бронховСужение суммарного просвета

Слайд 47Обструкция бронхов увеличивает неэластическое сопротивление (резистивное)
В норме сопротивление дыхательных путей

должно быть не более 1,5 см вод. ст.
При обструктивной патологии

оно значительно выше

Обструкция бронхов увеличивает неэластическое сопротивление (резистивное)В норме сопротивление дыхательных путей должно быть не более 1,5 см вод.

Слайд 48Выводы: - при обструктивных заболеваниях возрастает неэластическое (резистивное) сопротивление бронхов

потоку воздуха (свыше 1,5 м. вод. ст.)
- при обструктивных заболеваниях

возрастает работа дыхания W
- при обструктивных заболеваниях развивается ДН за счет патологии дыхательных путей.

Выводы: - при обструктивных заболеваниях возрастает неэластическое (резистивное) сопротивление бронхов потоку воздуха (свыше 1,5 м. вод. ст.)-

Слайд 49 «Каркасная» дыхательная недостаточность
«Каркасная» ДН возникает при нарушении податливости грудной клетки.
Этиология:
-

заболевания (повреждения) позвоночного столба и ребер: кифосколиозы (искривления позвоночника); анкилозирующий

спондилит (воспаление межпозвоночных и реберно – позвоночных суставов); травмы грудной клетки (например переломы ребер); после оперативных вмешательств на грудной клетке (торакопластика)
- заболевания плевры: фиброз, тораксы
- патология брюшной полости, ограничивающая подвижность диафрагмы.

«Каркасная» дыхательная недостаточность «Каркасная» ДН возникает при нарушении податливости грудной клетки.Этиология:- заболевания (повреждения) позвоночного столба и

Слайд 50 ДН при патологии дыхательных путей
ДН при патологии дыхательных путей связано

с сужением суммарного просвета бронхов.
Сужение суммарного просвета бронхов приводит к

увеличению неэластического (резистивного) сопротивления для потока воздуха в ВДП.
ДН при патологии дыхательных путей ДН при патологии дыхательных путей связано с сужением суммарного просвета бронхов.Сужение

Слайд 51Увеличение неэластического сопротивления приводит к увеличению работы дыхания за счет

возрастания неэластической фракции работы дыхания.
Сужение суммарного просвета бронхов называется обструкцией

бронхов.
Увеличение неэластического сопротивления приводит к увеличению работы дыхания за счет возрастания неэластической фракции работы дыхания.Сужение суммарного просвета

Слайд 52Обструкция м.б.:
- фиксированной – сужение одинаково и на вдохе и

на выдохе
- вариабельной – сужение различно на вдохе и выдохе
Обструкция

дыхательных путей лежит в основе обструктивных заболеваний.

Обструкция м.б.:- фиксированной – сужение одинаково и на вдохе и на выдохе- вариабельной – сужение различно на

Слайд 53Причины обструкции и обструктивных заболеваний:
1. увеличение тонуса гладкой мускулатуры бронхов
Причина:

выброс вазоконстрикторов при аллергии, воспалении (бронхиальная астма, острый бронхит)
2. отек

слизистой бронхов
Причина: воспаление, аллергия, застой
3. гиперсекреция слизи бронхиальными железами

Причины обструкции и обструктивных заболеваний:1. увеличение тонуса гладкой мускулатуры бронховПричина: выброс вазоконстрикторов при аллергии, воспалении (бронхиальная астма,

Слайд 54пример 1 – легочный муковисцидоз, рецессивное наследственное поражение экзокринных желез

и повышенная вязкость секретов → в дыхательных путях образуется чрезвычайно

вязкая мокрота, которая с трудом откашливается. Такая мокрота не может быть удалена с помощью реснитчатого эпителия трахеи и бронхов. Скопление вязкой мокроты в дых. путях приводит к частым бронхитам, пневмониям. Развиваются пневмосклероз, бронхоэктазы и т.д.

пример 1 – легочный муковисцидоз, рецессивное наследственное поражение экзокринных желез и повышенная вязкость секретов → в дыхательных

Слайд 55пример 2 – синдром Картагенера.
При данном синдроме слизь не

удаляется из дыхательных путей в результате неподвижности ресничек мерцательного эпителия.

пример 2 – синдром Картагенера. При данном синдроме слизь не удаляется из дыхательных путей в результате неподвижности

Слайд 564. рубцовая деформация бронхов – на фоне длительных многолетних хронических

воспалительных заболеваний.
пример – хр. деформативный бронхит

5. клапанная обструкция бронхов

4. рубцовая деформация бронхов – на фоне длительных многолетних хронических воспалительных заболеваний.пример – хр. деформативный бронхит5. клапанная

Слайд 57Направление и скорость воздушного потока в ВДП зависят от:

- давления в ВДП
От давления в ВДП зависит направление

воздушного потока. Воздух движется всегда из области с более высоким давлением в область с более низким давлением. Во время вдоха – в альвеолах самое низкое давление, в трахее самое высокое, но и оно ниже атмосферного. Поэтому воздух движется по направлению к альвеолам.
Направление и скорость воздушного потока в ВДП зависят от:   - давления в ВДПОт давления в

Слайд 58Во время выдоха – в альвеолах – самое высокое давление,

оно даже выше атмосферного → воздух движется от альвеол.

Во время выдоха – в альвеолах – самое высокое давление, оно даже выше атмосферного → воздух движется

Слайд 59 - ширины просвета в ВДП
От ширины просвета ВДП зависит

скорость воздушного потока:
- при расширении просвета ВДП скорость уменьшается
- при

сужении просвета ВДП скорость увеличивается
- ширины просвета в ВДПОт ширины просвета ВДП зависит скорость воздушного потока:- при расширении просвета ВДП

Слайд 60Т.о. в крупных бронхах скорость воздушного потока выше, чем в

мелких, т.к. суммарный просвет мелких бронхов больше, чем крупных.
В норме

на вдохе бронхи расширяются, на выдохе сжимаются.

Т.о. в крупных бронхах скорость воздушного потока выше, чем в мелких, т.к. суммарный просвет мелких бронхов больше,

Слайд 61Но! Сжатие бронхов на выдохе в норме никогда не бывает

полным, т.к. в норме значительному сужению бронхов на выдохе противодействует

эластическое напряжение легких.

Но! Сжатие бронхов на выдохе в норме никогда не бывает полным, т.к. в норме значительному сужению бронхов

Слайд 62При хронической обструктивной эмфиземе легких разрушаются эластические волокна альвеол →

мелкие бронхи на выдохе могут спадаться, суживаться до полного закрытия

их просвета.
Это явление называется «воздушной ловушкой», т.к. ниже участка сужения воздух запирается в ловушке.
При хронической обструктивной эмфиземе легких разрушаются эластические волокна альвеол → мелкие бронхи на выдохе могут спадаться, суживаться

Слайд 63Клапанная обструкция бронхов наблюдается при:
1. хр. обструк. эмфиземе – за

счет разрушения эластических волокон альвеол
2. хр. бронхитах – за счет

того, что при них происходит деформация бронхов, и места их регионарных сужений подвержены клапанной обструкции.
При клапанной обструкции увеличивается неэластическое сопротивление, увеличивается работа дыхания и развивается ДН обструктивного типа.

Клапанная обструкция бронхов наблюдается при:1. хр. обструк. эмфиземе – за счет разрушения эластических волокон альвеол2. хр. бронхитах

Слайд 64Паренхиматозная ДН
Причины:
1. уменьшение объема легочной ткани
2. сокращение числа функционирующих

альвеол
3. снижение растяжимости легочной ткани

Паренхиматозная ДНПричины: 1. уменьшение объема легочной ткани2. сокращение числа функционирующих альвеол3. снижение растяжимости легочной ткани

Слайд 651. уменьшение объема легочной ткани – в результате удаления части

легочной ткани
Различают: - пневмоэктомия

- лобэктомия

Следствие: викарная гипертрофия оставшейся части

1. уменьшение объема легочной ткани – в результате удаления части легочной тканиРазличают: - пневмоэктомия

Слайд 662. сокращение числа функционирующих альвеол
Причины:
1. ателектаз легочной ткани – спадение

участка легочной ткани, закрытие альвеол, выключение спавшегося участка из вентиляции
Ателектаз

может быть – компрессионный (при сдавлении) и обтурационный (при закупорке соотв. бронха)

2. сокращение числа функционирующих альвеолПричины:1. ателектаз легочной ткани – спадение участка легочной ткани, закрытие альвеол, выключение спавшегося

Слайд 672. пневмония – воспаление паренхимы и/или интерстициальной ткани легкого

Этиология: м/о

– пневмо-, стафило-, стрепто- и др., их токсины , вирусы.

Пути

проникновения: бронхогенный (основной), гематогенный, лимфогенный
2. пневмония – воспаление паренхимы и/или интерстициальной ткани легкогоЭтиология: м/о – пневмо-, стафило-, стрепто- и др., их

Слайд 68В патогенезе: образование воспалительного экссудата, который заполняет альвеолы.
Это ведет

к:
- гиповентиляции
- нарушению альвеолярно – капиллярной диффузии газов

В патогенезе: образование воспалительного экссудата, который заполняет альвеолы. Это ведет к: - гиповентиляции- нарушению альвеолярно – капиллярной

Слайд 693. сосудистая патология легких:
- кардиальный и некардиальный отек легких
- тромбоэмболия

легочной артерии (ТЭЛА)
Кардиальный и некардиальный отек легких вызывает ДН за

счет того, что в альвеолах скапливается транссудат, и эта часть альвеол выключается из вентиляции.
3. сосудистая патология легких:- кардиальный и некардиальный отек легких- тромбоэмболия легочной артерии (ТЭЛА)Кардиальный и некардиальный отек легких

Слайд 70ТЭЛА

повышению давления в малом круге

транссудация в альвеолах

отек

легких

гиповентиляция + нарастание альв. - кап. диффузии

ДН

ТЭЛА↓повышению давления в малом круге ↓транссудация в альвеолах ↓ отек легких ↓ гиповентиляция + нарастание альв. -

Слайд 714. острый респираторный дистресс – синдром – не является отдельным

заболеванием.
Это синдром воспаления и увеличения проницаемости альвеолярно – кап.

мембрана + клинич. изменения
4. острый респираторный дистресс – синдром – не является отдельным заболеванием. Это синдром воспаления и увеличения проницаемости

Слайд 72Патогенез:
различные повреждения (инфекция, травма и т.д.)

нарушения гемодинамики и резкое снижение

капиллярного кровотока

шок

активация клеток крови, их скопление в шоковом органе

Патогенез:различные повреждения (инфекция, травма и т.д.)↓нарушения гемодинамики и резкое снижение капиллярного кровотока↓шок↓активация клеток крови, их скопление в

Слайд 73образование множества мелких тромбов и эмбол

повреждение стенок сосудов малого круга

этим тромбами и эмболами

увеличение проницаемости и воспаление стенок малого круга

и альв. – кап. мембраны

выключение альвеол из вентиляции → ДН

образование множества мелких тромбов и эмбол↓повреждение стенок сосудов малого круга этим тромбами и эмболами↓увеличение проницаемости и воспаление

Слайд 743. снижение податливости и растяжимости легочной ткани
Это результат разрастания фиброзной

ткани в паренхиме легких
Причина:
- действие токсических веществ (пневмокониоз, действие

кремния)
- экзогенные аллергены (аллергический альвеолит)

3. снижение податливости и растяжимости легочной тканиЭто результат разрастания фиброзной ткани в паренхиме легкихПричина: - действие токсических

Слайд 75 Показатели газового состава крови при ДН
В зависимости от газового состава

крови различают:
- гипоксемическую (паренхиматозную) ДН I типа
- гиперкапническую – гипоксемическую

(вентиляционную) ДН II

Показатели газового состава крови при ДН В зависимости от газового состава крови различают:- гипоксемическую (паренхиматозную) ДН

Слайд 76 Гипоксемическая (паренхиматозная) ДН I типа
Она сопровождается артериальной гипоксемией при давлении

О2 < 60 мм. рт. ст. и трудно корригируется кислородотерапией
Этиология:
1.

тяжелые паренхиматозные заболевания легких
2. болезни мелких дыхательных путей

Гипоксемическая (паренхиматозная) ДН I типа Она сопровождается артериальной гипоксемией при давлении О2 < 60 мм. рт.

Слайд 77ДН I типа следует ожидать, если имеется:
1. снижение парциального давления

О2 во вдыхаемом воздухе.
Ситуации:
- большие высоты (горы, полеты на

больших высотах) → гипобарии и ↓ парциального напряжения О2
- ингаляции отравляющих газов
- вблизи огня – поглощение О2 при горении. При этом уровень О2 может быть ниже 10 – 15% при 21% в норме.
Причина смерти – выраженная артериальная гипоксемия. Органы – мишени: ЦНС, сердце, почки.
ДН I типа следует ожидать, если имеется:1. снижение парциального давления О2 во вдыхаемом воздухе. Ситуации:- большие высоты

Слайд 782. нарушение диффузии газов через альвеолярно – капиллярную мембрану.
Причины:
1. уменьшение

общей площади газообмена и ускорение прохождения эритроцитов по легочным капиллярам.

Пример: эмфизема легких
2. снижение проницаемости альвеолярно – капиллярной мембраны.
Пример: острый респираторный дистресс – синдром, альвеолярный протеиноз легких.
2. нарушение диффузии газов через альвеолярно – капиллярную мембрану.Причины:1. уменьшение общей площади газообмена и ускорение прохождения эритроцитов

Слайд 79Механизм: в норме при вдохе должно выравниваться парциальное напряжение О2

в альвеолах и легочных капиллярах, а здесь этого не происходит,

т.к. диффузия О2 через мембрану нарушена.
Этот феномен называют альвеолярно – капиллярный блок.
Для СО2 нарушения диффузии чаще не опасны, т.к. СО2 легче диффундирует через мембрану.

Механизм: в норме при вдохе должно выравниваться парциальное напряжение О2 в альвеолах и легочных капиллярах, а здесь

Слайд 803. регионарные нарушения вентиляционно – перфузионного отношения
Вентиляционно – перфузионное отношение

– это отношение величины альвеолярной вентиляции VА к показателю перфузии

легочных капилляров Q, т.е. VА / Q.
Нарушение этих отношений приводят к гипоксемической ДН I типа.

3. регионарные нарушения вентиляционно – перфузионного отношенияВентиляционно – перфузионное отношение – это отношение величины альвеолярной вентиляции VА

Слайд 81В норме в легких около 300 млн. альвеол, все они

перфузируются кровью параллельно и последовательно. Кроме того, есть участки, которые

не вентилируются. Они находятся в состоянии физиологического ателектаза. Перфузируются только те участки, которые вентилируются, и наоборот, следовательно в норме VА / Q примерно = 1.
В норме в легких около 300 млн. альвеол, все они перфузируются кровью параллельно и последовательно. Кроме того,

Слайд 82Если участки физиологического ателектаза начинают вентилироваться, то немедленно в них

восстанавливается перфузия за счет перераспределения крови. Организм стремится поддержать VА

/ Q ≈ 1,0 даже в условиях патологии. Существуют компенсаторные механизмы, которые при патологии держат VА / Q =1.
При их срыве развивается ДН I типа.

Если участки физиологического ателектаза начинают вентилироваться, то немедленно в них восстанавливается перфузия за счет перераспределения крови. Организм

Слайд 83Механизмы поддержания VА / Q ≈ 1,0
1. коллатеральная вентиляция легких.

При обструкции бронхов воздух может проходить в альвеолы по специальным

воздухоносным коллатералям. Он поступает в альвеолы, минуя закупоренные бронхи.
Механизмы поддержания VА / Q ≈ 1,01. коллатеральная вентиляция легких. При обструкции бронхов воздух может проходить в

Слайд 84Воздухоносные коллатерали:
- альвеолярные поры Кона;
- бронхиоло – альвеолярные

коммуникации Ламберта;
- межбронхиальные сообщения Мартина.

Воздухоносные коллатерали: - альвеолярные поры Кона; - бронхиоло – альвеолярные коммуникации Ламберта; - межбронхиальные сообщения Мартина.

Слайд 85Объем коллатеральной вентиляции пораженных зон может колебаться от 10% до

65% от общей вентиляции.
Механизм: разница в давлении связанных коллатералями зон.
Значение:

несмотря на обструкцию, воздух все равно поступает в альвеолы и VА / Q ≈ 1,0, за счет увеличения VА.

Объем коллатеральной вентиляции пораженных зон может колебаться от 10% до 65% от общей вентиляции.Механизм: разница в давлении

Слайд 862. Легочная гипоксическая вазоконстрикция.
Этот компенсаторный механизм действует при недостаточной

вентиляции альвеол, т.е. тогда, когда VА уменьшается. Он направлен на

поддержание отношения VА / Q ≈ 1,0 за счет адекватного уменьшения Q.

2. Легочная гипоксическая вазоконстрикция. Этот компенсаторный механизм действует при недостаточной вентиляции альвеол, т.е. тогда, когда VА уменьшается.

Слайд 87Механизм:
Уменьшение VА

Снижение оксигенации крови легочных капилляров

Гипоксемия до 60 – 70

мм. рт. ст.


Механизм:Уменьшение VА↓Снижение оксигенации крови легочных капилляров↓Гипоксемия до 60 – 70 мм. рт. ст.↓

Слайд 88Повышение тонуса гладких мышц легочных капилляров за счет увеличения проницаемости

мембран для Ca2+ и изменения баланса вазоактивных медиаторов (NO, эндотелин),

которые выделяются клетками эндотелия

спазм легочных капилляров

Снижение Q

VА / Q ≈ 1,0

Повышение тонуса гладких мышц легочных капилляров за счет увеличения проницаемости мембран для Ca2+ и изменения баланса вазоактивных

Слайд 89Этот феномен называют рефлекс Эйлера – Лильестрандта.
Этот защитный рефлекс

может быть нарушен:
при легочной патологии;
высоком положительном давлении в ВДП;

артериальной легочной гипертензии;
применении нитратов и симпатомиметиков.

Этот феномен называют рефлекс Эйлера – Лильестрандта. Этот защитный рефлекс может быть нарушен:при легочной патологии; высоком положительном

Слайд 903. Гипокапническая бронхоконстрикция.
Направлена на поддержание VА / Q ≈ 1,0

при уменьшении Q. Включается при уменьшении перфузии альвеол в условиях

закупорки легочных сосудов.

Механизм на примере ТЭЛА:

3. Гипокапническая бронхоконстрикция.Направлена на поддержание VА / Q ≈ 1,0 при уменьшении Q. Включается при уменьшении перфузии

Слайд 91ТЭЛА

Альвеолы не перфузируются

Уменьшение Q

VА / Q увеличивается за счет снижения

Q

В капилляры малого круга не притекает венозная кровь

ТЭЛА↓Альвеолы не перфузируются↓Уменьшение Q↓VА / Q увеличивается за счет снижения Q↓В капилляры малого круга не притекает венозная

Слайд 92Локальная гипокапния в капиллярах малого круга

Рефлекторная бронхоконстрикция (сужение дыхательных путей)

Уменьшение



VА / Q ≈ 1,0

Уменьшение Q сопровождается немедленным снижением VА

, => VА / Q ≈ 1,0

Этот рефлекс легко подавляется при увеличении дыхательного объема.

Локальная гипокапния в капиллярах малого круга↓Рефлекторная бронхоконстрикция (сужение дыхательных путей)↓Уменьшение VА↓VА / Q ≈ 1,0↓Уменьшение Q сопровождается

Слайд 93Нарушения VА / Q могут быть 2 типов:
1. Преобладание вентиляции

и недостаток перфузии.
В норме воздух, выдыхаемый за счет 1 вдоха,

расходуется на:
1. вентиляцию мертвого пространства;
2. эффективную вентиляцию альвеол.

Нарушения VА / Q могут быть 2 типов:1. Преобладание вентиляции и недостаток перфузии.В норме воздух, выдыхаемый за

Слайд 94Мертвое пространство включает в себя: ВДП (анатомическое мертвое пространство) и

альвеолы, которые вентилируются, но не перфузируются кровью (физиологическое мертвое пространство).


Суммарное мертвое пространство складывается из анатомического и физиологического.
Мертвое пространство включает в себя: ВДП (анатомическое мертвое пространство) и альвеолы, которые вентилируются, но не перфузируются кровью

Слайд 95Для эффективной вентиляции легких важен не столько объем мертвого пространства

VД , сколько его отношение к дыхательному объему легких Vt

(VД / Vt).
Отношение VД / Vt ≤ 0,3 в норме.
В норме VД должно быть ≤ 0,3, а 70% идет на эффективную вентиляцию.

Для эффективной вентиляции легких важен не столько объем мертвого пространства VД , сколько его отношение к дыхательному

Слайд 96Т.о., эффективная вентиляция = 70%, а не эффективная вентиляция =

30%.
Если альвеолы вентилируются при недостатке перфузии (VА > Q),

то этот воздух идет на увеличение физиологического мертвого пространства (Vд).
Доля эффективной вентиляции уменьшается.
Т.о., эффективная вентиляция = 70%, а не эффективная вентиляция = 30%. Если альвеолы вентилируются при недостатке перфузии

Слайд 97Для поддержания эффективной вентиляции приходится увеличить работу дыхания за счет:


Возрастания ДО;
Увеличения ЧД.
Это и есть компенсация, и она

довольно долго может поддерживать газовый состав крови, уберегая его от гипоксии.

Для поддержания эффективной вентиляции приходится увеличить работу дыхания за счет: Возрастания ДО; Увеличения ЧД. Это и есть

Слайд 98Итак: вентиляция увеличенного мертвого пространства непосредственно не влияет на оксигенацию

крови, но значительно увеличивает работу дыхания.
Пример: эмфизема легких.

Итак: вентиляция увеличенного мертвого пространства непосредственно не влияет на оксигенацию крови, но значительно увеличивает работу дыхания.Пример: эмфизема

Слайд 99Наблюдается: деструкция межальвеолярных перегородок + редукция капиллярного русла.
Значит: 1.

Перфузия уменьшается;
2. Вентиляция сохранена.

↑ Vд и ↑ неэффективная вентиляция,

но гипоксемии нет, за счет ↑ ДО и/или ↑ ЧД

«розовые пыхтельщики»: пыхтящее дыхание через полусомкнутые губы + истощение (результаты увеличенной работы дыхательных мышц)

Наблюдается: деструкция межальвеолярных перегородок + редукция капиллярного русла. Значит: 1. Перфузия уменьшается; 2. Вентиляция сохранена.↓↑ Vд и

Слайд 1002. Недостаток вентиляции и преобладание перфузии → VА < Q

→ VА/ Q < 1,0
Кровь притекает в эту зону, но

оттекает не оксигенированной (увеличивается фракция венозного примешивания).
Развивается гипоксемия.
2. Недостаток вентиляции и преобладание перфузии → VА < Q → VА/ Q < 1,0Кровь притекает в

Слайд 101Компенсаторные механизмы те же:
Увеличение ДО;
Увеличение ЧД.
Но они

приводят только к увеличению выделения CO2 и не корректируют гипоксемию.

Итак, артериальная гипоксемия возникает при недостаточной вентиляции перфузируемых альвеол. При этом, выраженность гипоксемии определяется величиной пострадавших участков.

Компенсаторные механизмы те же: Увеличение ДО; Увеличение ЧД. Но они приводят только к увеличению выделения CO2 и

Слайд 102Пример1: обструктивный бронхит: в легких есть участки с низкой вентиляцией

и в них
VА < Q → VА/ Q

1,0

Гипоксемия

Рефлекс Эйлера – Лильестрандта


Пример1: обструктивный бронхит: в легких есть участки с низкой вентиляцией и в них VА < Q →

Слайд 103↑ давления в малом круге

Развитие правожелудочковой недостаточности

Цианоз + отеки

«синюшные отёчники»

↑ давления в малом круге↓Развитие правожелудочковой недостаточности↓Цианоз + отеки↓«синюшные отёчники»

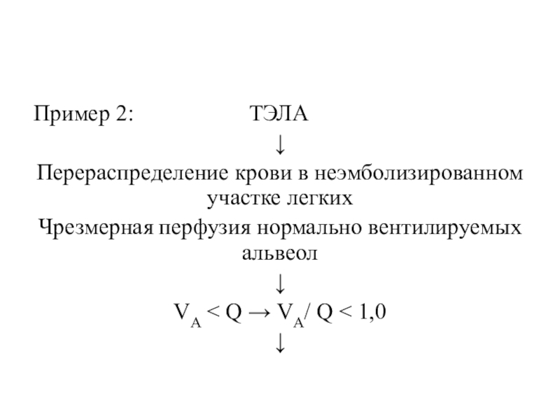
Слайд 104Пример 2:

ТЭЛА

Перераспределение крови в неэмболизированном участке легких
Чрезмерная перфузия нормально вентилируемых

альвеол

VА < Q → VА/ Q < 1,0



Пример 2:          ТЭЛА↓Перераспределение крови в неэмболизированном участке легкихЧрезмерная

Слайд 105Гипоксемия

Рефлекс Эйлера – Лильестрандта

Легочная гипертензия + правожелудочковая недостаточность

«синюшные отёчники»

Гипоксемия↓Рефлекс Эйлера – Лильестрандта↓Легочная гипертензия + правожелудочковая недостаточность↓«синюшные отёчники»

Слайд 1064. шунтирование крови справа налево – это прямой сброс венозной

крови в артериальное русло.
Варианты шунта:
1. бедная кислородом кровь полностью минует

легочное русло (анатомический шунт);
2. кровь проходит в сосуды того участка, где отсутствует газообмен (альвеолярный шунт)

4. шунтирование крови справа налево – это прямой сброс венозной крови в артериальное русло.Варианты шунта:1. бедная кислородом

Слайд 107Патогенетическая значимость шунтирования: это крайний вариант нарушения VА/ Q, который

ведет к артериальной гипоксемии.

Патогенетическая значимость шунтирования: это крайний вариант нарушения VА/ Q, который ведет к артериальной гипоксемии.

Слайд 108Анатомический шунт может быть в норме, но он не превышает

10% от среднего выброса, следовательно, даже в норме 10% крови

от УО возвращается в левые отделы сердца неоксигенированной.

Анатомический шунт может быть в норме, но он не превышает 10% от среднего выброса, следовательно, даже в

Слайд 109Увеличение анатомического шунта может быть при:
1. врожденных пороках сердца со

сбросом крови справа налево;
2. ТЭЛА: в норме ≈ у 25%

людей овальное отверстие закрыто только функционально, но не анатомически.

Увеличение анатомического шунта может быть при:1. врожденных пороках сердца со сбросом крови справа налево;2. ТЭЛА: в норме

Слайд 110Причина: при нормальном внутрилегочном давлении нет градиента право – левопредсердного

давления и, следовательно, овальное окно, хотя и открыто анатомически, но

не функционирует.
При ТЭЛА повышено давление в малом круге и правом желудочке, следовательно, возможен сброс крови через овальное отверстие из правого предсердия в левое предсердие.

Причина: при нормальном внутрилегочном давлении нет градиента право – левопредсердного давления и, следовательно, овальное окно, хотя и

Слайд 1113. портопульмональном шунтировании:
из v. porta в v. Cava по

порто – кавальным анастомозам сначала в малый, затем в большой

круг, минуя печень, идет необезвреженная кровь.
Причина: портальная гипертензия различного происхождения.

3. портопульмональном шунтировании: из v. porta в v. Cava по порто – кавальным анастомозам сначала в малый,

Слайд 112Альвеолярный шунт – состояние, когда кровь проходит в сосуды того

участка, где отсутствует газообмен (т.е. заблокированы альвеолы).
Этиология:
паренхиматозные заболевания легких;


массивная пневмония;
- ателектаз;
- отек легких.

Альвеолярный шунт – состояние, когда кровь проходит в сосуды того участка, где отсутствует газообмен (т.е. заблокированы альвеолы).Этиология:

Слайд 113Патогенез:
Альвеолы спались или заполнены экссудатом.

Диффузия О2 приостановлена

Гипоксемия
Диффузия СО2 не

страдает, т.к. она легче, чем О2

Патогенез: Альвеолы спались или заполнены экссудатом.↓Диффузия О2 приостановлена↓ГипоксемияДиффузия СО2 не страдает, т.к. она легче, чем О2

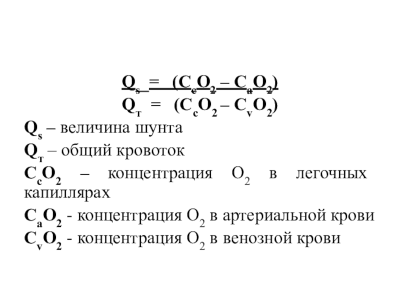
Слайд 114расчет величины шунта.
Величина шунта Qs - это та часть

сердечного выброса, которая не учитывается в газообмене.

расчет величины шунта. Величина шунта Qs - это та часть сердечного выброса, которая не учитывается в газообмене.

Слайд 115Qs = (СсО2 – СаО2)
Qт = (СсО2

– СvО2)
Qs – величина шунта
Qт – общий кровоток
СсО2 – концентрация

О2 в легочных капиллярах
СаО2 - концентрация О2 в артериальной крови
СvО2 - концентрация О2 в венозной крови

Qs  =  (СсО2 – СаО2)Qт =  (СсО2 – СvО2)Qs – величина шунтаQт – общий

Слайд 1162. Расчет концентрации О2 в артериальной крови.

Она равна сумме

(О2 + Нв) и (О2 плазмы)

2. Расчет концентрации О2 в артериальной крови. Она равна сумме (О2 + Нв) и (О2 плазмы)

Слайд 1173. Расчет концентрации О2 в легочных капиллярах:
СсО2 = РАО2 =

Р1О2 - РАСО2/R
Р1О2 – парциальное напряжение О2 во вдыхаемом воздухе
РАСО2

- парциальное напряжение СО2 в альвеолярном воздухе
R – 0,8

3. Расчет концентрации О2 в легочных капиллярах:СсО2 = РАО2 = Р1О2 - РАСО2/RР1О2 – парциальное напряжение О2

Слайд 1184. расчет концентрации СО2 в венозной крови – берут пробу

крови из легочной артерии (это смешанная кровь) с помощью «плавающего»

катетера типа Swanganz.

При дыхании 100% кислородом если в течение 10 мин РАСО2 < 100 мм.рт.ст, то величина шунта составляет ≥ 35% (в норме ≤ 10%)

4. расчет концентрации СО2 в венозной крови – берут пробу крови из легочной артерии (это смешанная кровь)

Слайд 1195. снижение парциального напряжения О2 в смешанной венозной крови.
Содержание О2

в венозной крови – это дополнительный фактор для определения уровня

оксигенации венозной крови, поступающей в легкие.

5. снижение парциального напряжения О2 в смешанной венозной крови.Содержание О2 в венозной крови – это дополнительный фактор

Слайд 120СvО2 = СаО2 – VO2 / Нв х Q
VO2 –

потребление О2
Или: именно для венозной крови, поступающей в легкие:
SvО2 =

SаО2 – VO2 / Нв х Q
СvО2 = СаО2 – VO2 / Нв х QVO2 – потребление О2Или: именно для венозной крови, поступающей

Слайд 121Итак: содержание О2 в венозной крови, притекающей к легким зависит

от:
1. доставка кислорода к тканям ДО2:
ДО2 = Q x CAO2

(в норме 520 – 720 мл/мин/м2)

Итак: содержание О2 в венозной крови, притекающей к легким зависит от:1. доставка кислорода к тканям ДО2:ДО2 =

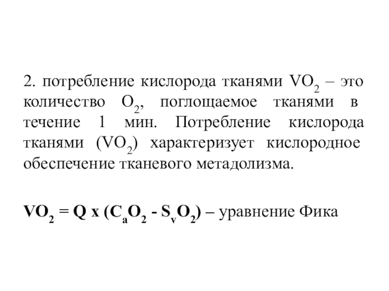
Слайд 1222. потребление кислорода тканями VO2 – это количество О2, поглощаемое

тканями в течение 1 мин. Потребление кислорода тканями (VO2) характеризует

кислородное обеспечение тканевого метадолизма.

VO2 = Q х (СаО2 - SvО2) – уравнение Фика

2. потребление кислорода тканями VO2 – это количество О2, поглощаемое тканями в течение 1 мин. Потребление кислорода

Слайд 123Вывод:
снижение напряжения О2 в крови может быть следствием не

только изменения легочных функций, но и результатом снижения доставки кислорода

или ↑ потребления кислорода тканями.

Вывод: снижение напряжения О2 в крови может быть следствием не только изменения легочных функций, но и результатом

Слайд 124Последствия гипоксемической (= паренхиматозной) ДН I типа.
Гипоксемия.

Гипоксемия клеток ЦНС, миокарда,

почек

Последствия гипоксемической (= паренхиматозной) ДН I типа.Гипоксемия.↓Гипоксемия клеток ЦНС, миокарда, почек

Слайд 1251. умеренная гипоксемия: ↓ интелекта, ↓ остроты зрения, умеренная гиповентиляция
2.

гипоксемия до РАО2 = 50 мм рт ст: головная боль,

сонливость, помутнение сознания
3. гипоксемия до РАО2 < 50 мм рт ст: судороги, стойкое повреждение головного мозга.

1. умеренная гипоксемия: ↓ интелекта, ↓ остроты зрения, умеренная гиповентиляция2. гипоксемия до РАО2 = 50 мм рт

Слайд 126 Гиперкапнически – гипоксемическая (= вентиляционная) ДН II типа
Этиология:
1. нарушение центральной

регуляции дыхания
2. нервно – мышечная патология
3. дефекты грудной клетки
4. заболевания

ВДП

Гиперкапнически – гипоксемическая (= вентиляционная) ДН II типа Этиология:1. нарушение центральной регуляции дыхания2. нервно – мышечная

Слайд 127Патогенез:
Нарушение взаимоотношений между центральной регуляцией дыхания и механической работой дыхательных

мышц по раздуванию легких

Альвеолярная гиповентиляция

Нарушение выведения СО2

Гиперкапния + нарушения КОБ

Патогенез:Нарушение взаимоотношений между центральной регуляцией дыхания и механической работой дыхательных мышц по раздуванию легких	↓	Альвеолярная гиповентиляция↓Нарушение выведения СО2↓Гиперкапния

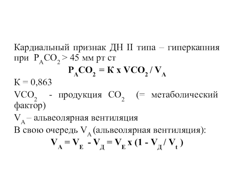
Слайд 128Кардиальный признак ДН II типа – гиперкапния при РАСО2 >

45 мм рт ст
РАСО2 = К х VCO2 / VA


К = 0,863
VCO2 - продукция СО2 (= метаболический фактор)
VA – альвеолярная вентиляция
В свою очередь VA (альвеолярная вентиляция):
VA = VE - VД = VE х (1 - VД / Vt )

Кардиальный признак ДН II типа – гиперкапния при РАСО2 > 45 мм рт стРАСО2 = К х

Слайд 129Отсюда, причины задержки СО2 в организме и гиперкапнии:
1. увеличение продукции

СО2:
- лихорадка. Повышение температуры на 10 С дает увеличение VCO2

на 9-14%
- усиление мышечной активности (судороги, конвульсии)
- усиленное питание особенно с высоким содержанием углеводов

Отсюда, причины задержки СО2 в организме и гиперкапнии:1. увеличение продукции СО2:- лихорадка. Повышение температуры на 10 С

Слайд 130Но, гиперпродукция СО2 редко является изолированной причиной гиперкапнии, т.к. практически

всегда сопровождается увеличением минутной вентиляции легких (= «гиперкапнический драйв»)

Но, гиперпродукция СО2 редко является изолированной причиной гиперкапнии, т.к. практически всегда сопровождается увеличением минутной вентиляции легких (=

Слайд 1312. гиповентиляция легких. Патогенетическая значимость – основная причина гиперкапнии.
Развивается

при:
снижении минутной вентиляции легких VE ,
передозировке наркотиков,
увеличение объема

мертвого пространства.
2. гиповентиляция легких. Патогенетическая значимость – основная причина гиперкапнии. Развивается при: снижении минутной вентиляции легких VE ,передозировке

Слайд 132Увеличение объема мертвого пространства может быть при изменении характера дыхания:

а именно при ↓ ДО и ↑ ЧД
МАВ = VE

= (ДО - ОМП) х ЧД

Увеличение объема мертвого пространства может быть при изменении характера дыхания: а именно при ↓ ДО и ↑

Слайд 133Следовательно, мы получаем при ↓ ДО и ↑ ЧД частое

и поверхностное дыхание → воздух лишь колеблет ВДП, а эффективной

альвеолярной вентиляции не происходит. Поэтому у больных с низким ДО из – за мышечной слабости (рестриктивные заболевания легких) газообмен может быть улучшен после наложения трахеостомы, когда объем анатомического мертвого пространства выше голосовой щели уменьшится.

Следовательно, мы получаем при ↓ ДО и ↑ ЧД частое и поверхностное дыхание → воздух лишь колеблет

Слайд 134Расчет объема мертвого пространства
VД / Vt = (РАСО2 – РetСО2)

/ РАСО2 (уравнение Кристиана Бора)
РetСО2 – напряжение СО2 в последней

порции выдыхаемого воздуха
В норме пространство не превышает 30% дыхательного объема и VД / Vt < 0,3

Расчет объема мертвого пространстваVД / Vt = (РАСО2 – РetСО2) / РАСО2 (уравнение Кристиана Бора)РetСО2 – напряжение

Слайд 135Гиперкапния развивается при VД / Vt > 0,5 за счет

увеличения:
1. ОМП анатомического – неправильное подключение больного к внешнему контуру

респиратора
2. ОМП физиологического – эмфизема легких

Гиперкапния развивается при VД / Vt > 0,5 за счет увеличения:1. ОМП анатомического – неправильное подключение больного

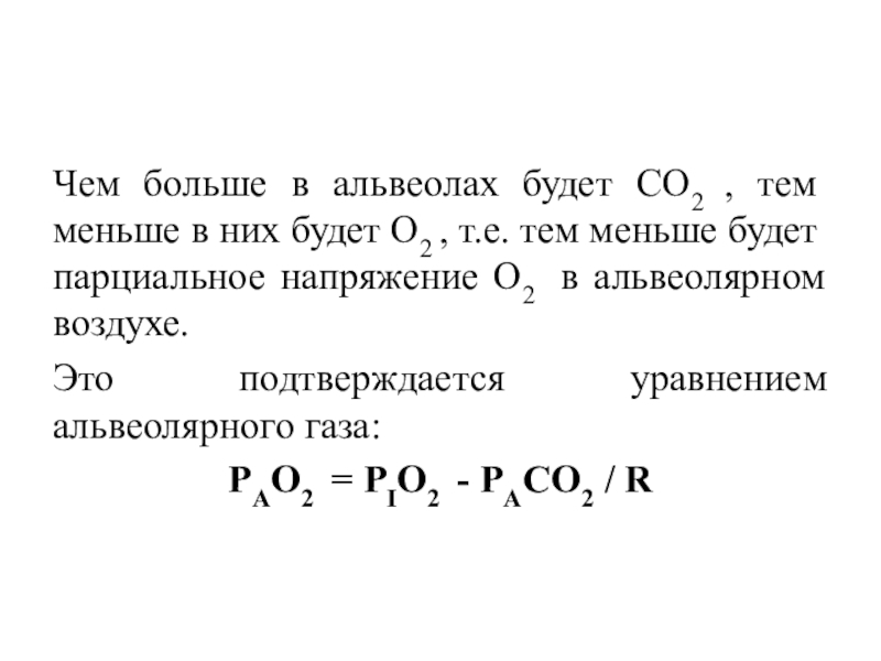
Слайд 136Чем больше в альвеолах будет СО2 , тем меньше в

них будет О2 , т.е. тем меньше будет парциальное напряжение

О2 в альвеолярном воздухе.
Это подтверждается уравнением альвеолярного газа:
РАО2 = РIО2 - РАСО2 / R
Чем больше в альвеолах будет СО2 , тем меньше в них будет О2 , т.е. тем меньше

Слайд 137РIО2 – напряжение О2 во вдыхаемом воздухе, а R =

0,8
В реальных условиях:
1. РАСО2 = РаСО2 (т.е. как в альвеолах,

так и в артериальной крови)
2. РIО2 = (РВ - 47) х F1O2
РВ – барометрическое давление
РIО2 - % содержание О2 во вдыхаемом воздухе

РIО2 – напряжение О2 во вдыхаемом воздухе, а R = 0,8В реальных условиях:1. РАСО2 = РаСО2 (т.е.

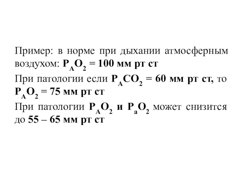
Слайд 138Пример: в норме при дыхании атмосферным воздухом: РАО2 = 100

мм рт ст
При патологии если РАСО2 = 60 мм рт

ст, то РАО2 = 75 мм рт ст
При патологии РАО2 и РаО2 может снизится до 55 – 65 мм рт ст
Пример: в норме при дыхании атмосферным воздухом: РАО2 = 100 мм рт стПри патологии если РАСО2 =

Слайд 139Вывод:
Гипоксемия легко коррегируется кислородотерапией. Но если причина гиперкапнии и гипоксемии

в нарушении работы ДЦ, то в этих случаях работа ДЦ

стимулируется только гипоксемией и кислородная терапия может привести к остановке дыхания, следовательно инспираторная активность ДЦ уменьшается, а задержка СО2 увеличивается.

Вывод:Гипоксемия легко коррегируется кислородотерапией. Но если причина гиперкапнии и гипоксемии в нарушении работы ДЦ, то в этих

Слайд 140Последствия гиперкапнически – гипоксемической (= вентиляционной) ДН II типа:
1. увеличение

мозгового кровотока и увеличение внутричерепного давления → + оглушение, сопор,

кома
2. головная боль
3. признаки гипоксемии: беспокойство, тремор, спутанная речь, неустойчивость поведения
Единственный метод коррекции - ИВЛ

Последствия гиперкапнически – гипоксемической (= вентиляционной) ДН II типа:1. увеличение мозгового кровотока и увеличение внутричерепного давления →

Обратная связь

Если не удалось найти и скачать доклад-презентацию, Вы можете заказать его на нашем сайте. Мы постараемся найти нужный Вам материал и отправим по электронной почте. Не стесняйтесь обращаться к нам, если у вас возникли вопросы или пожелания:

Email: Нажмите что бы посмотреть 

Что такое TheSlide.ru?

Это сайт презентации, докладов, проектов в PowerPoint. Здесь удобно  хранить и делиться своими презентациями с другими пользователями.


Для правообладателей

Яндекс.Метрика