Разделы презентаций


ЭЛЕКТРИЧЕСКИЕ ЯВЛЕНИЯ

Последовательное и параллельное соединение проводников

Слайды и текст этой презентации

Слайд 1ЭЛЕКТРИЧЕСКИЕ ЯВЛЕНИЯ

ЭЛЕКТРИЧЕСКИЕ ЯВЛЕНИЯ

Слайд 2Последовательное и параллельное соединение проводников

Последовательное и параллельное соединение проводников

Слайд 3СОДЕРЖАНИЕ
Электрическая цепь и её составные части.
Законы последовательного соединения проводников.
Законы параллельного

соединения проводников.
Примеры решения задач.
Видеозапись эксперимента.

СОДЕРЖАНИЕЭлектрическая цепь и её составные части.Законы последовательного соединения проводников.Законы параллельного соединения проводников.Примеры решения задач.Видеозапись эксперимента.

Слайд 4Электрическая цепь и её составные части
Для того чтобы использовать энергию

электрического тока, нужно прежде всего иметь источник тока. Электродвигатели , лампы,

плитки, всевозможные электробытовые приборы называют приёмниками или потребителями электрической энергии. Чтобы включить и выключить в нужное время приёмники электрической энергии, применяют ключи, рубильники, выключатели. Для доставки электрической энергии приёмник соединяют с источником проводами.
Электрическая цепь и её составные частиДля того чтобы использовать энергию электрического тока, нужно прежде всего иметь источник

Слайд 5 Источник тока, приемники, замыкающие устройства, соединенные между собой проводами, составляют

простейшую электрическую цепь. Чтобы в цепи был ток, она должна быть

замкнутой, т.е. состоять только из проводников электричества. Если в каком-нибудь месте провод оборвется, то ток в цепи прекратится. (На этом и основано действие выключателей.) Чертежи, на которых изображены способы соединения электрических приборов в цепь, называют схемами. Приборы на схемах обозначают условными знаками.

Электрическая цепь и её составные части

Источник тока, приемники, замыкающие устройства, соединенные между собой проводами, составляют простейшую электрическую цепь. 	Чтобы в цепи был

Слайд 6Законы последовательного соединения проводников
При последовательном соединении сила тока в любых

частях цепи одна и та же: I=I1=I2.
Общее сопротивление цепи при

последовательном соединении равно сумме сопротивлений отдельных проводников (или отдельных участков цепи): R=R1=R2.
Полное напряжение в цепи при последовательном соединении, или напряжение на полюсах источника тока, равно сумме напряжений на отдельных участках цепи: U=U1+U2.
Законы последовательного соединения проводниковПри последовательном соединении сила тока в любых частях цепи одна и та же: I=I1=I2.Общее

Слайд 7Законы параллельного соединения проводников
Напряжение на концах всех параллельно соединенных проводников

одно и тоже: U=U1=U2.
Сила тока в неразветвленной части цепи равна

сумме сил токов в отдельных параллельно соединенных проводниках: I=I1+I2.
Общее сопротивление цепи при параллельном соединении равно:

Законы параллельного соединения проводниковНапряжение на концах всех параллельно соединенных проводников одно и тоже: U=U1=U2.Сила тока в неразветвленной

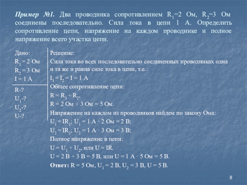
Слайд 8Пример №1. Два проводника сопротивлением R1=2 Ом, R2=3 Ом соединены

последовательно. Сила тока в цепи 1 А. Определить сопротивление цепи,

напряжение на каждом проводнике и полное напряжение всего участка цепи.
Пример №1. Два проводника сопротивлением R1=2 Ом, R2=3 Ом соединены последовательно. Сила тока в цепи 1 А.

Слайд 9Пример №2. осветительную сеть комнаты включены две электрические лампы, сопротивления

которых 200 и 300 Ом. Напряжение в сети 120 В.

Определить силу тока в каждой лампе, силу тока в подводящих проводах (т.е. силу тока до разветвления), общее сопротивление участка, состоящего из двух ламп.
Пример №2. осветительную сеть комнаты включены две электрические лампы, сопротивления которых 200 и 300 Ом. Напряжение в

Слайд 10Видеозапись эксперимента.

Видеозапись эксперимента.

Обратная связь

Если не удалось найти и скачать доклад-презентацию, Вы можете заказать его на нашем сайте. Мы постараемся найти нужный Вам материал и отправим по электронной почте. Не стесняйтесь обращаться к нам, если у вас возникли вопросы или пожелания:

Email: Нажмите что бы посмотреть 

Что такое TheSlide.ru?

Это сайт презентации, докладов, проектов в PowerPoint. Здесь удобно  хранить и делиться своими презентациями с другими пользователями.


Для правообладателей

Яндекс.Метрика