Разделы презентаций


Элементы теории вероятностей и задачи математической статистики

Содержание

Лекция №1Лекция №2Лекция №3Лекция №4Лекция №5Лекция №6СодержаниеЛекция №7Лекция №8

Слайды и текст этой презентации

Слайд 1Московский инженерно-физический институт (Государственный университет)




Учебно-методический комплекс
по дисциплине
«Математическая статистика

в радиационной физике»

Автор: ст. преподаватель каф.№1 Морозова Н.И.
(для групп Т7-01,

Т7-01М)




Москва
2008


Московский инженерно-физический институт (Государственный университет)Учебно-методический комплекс по дисциплине «Математическая статистика в радиационной физике»Автор: ст. преподаватель каф.№1 Морозова

Слайд 2Лекция №1
Лекция №2
Лекция №3
Лекция №4
Лекция №5
Лекция №6
Содержание
Лекция №7
Лекция №8

Лекция №1Лекция №2Лекция №3Лекция №4Лекция №5Лекция №6СодержаниеЛекция №7Лекция №8

Слайд 3ЛЕКЦИЯ 1.
ЭЛЕМЕНТЫ ТЕОРИИ ВЕРОЯТНОСТЕЙ И ЗАДАЧИ МАТЕМАТИЧЕСКОЙ СТАТИСТИКИ

ЛЕКЦИЯ 1. ЭЛЕМЕНТЫ ТЕОРИИ ВЕРОЯТНОСТЕЙ И ЗАДАЧИ МАТЕМАТИЧЕСКОЙ СТАТИСТИКИ

Слайд 7Содержание

Содержание

Слайд 8ЛЕКЦИЯ 2.
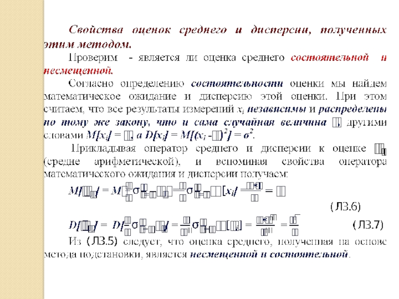
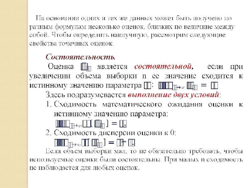
ОЦЕНКИ И ИХ СВОЙСТВА

ЛЕКЦИЯ 2. ОЦЕНКИ И ИХ СВОЙСТВА

Слайд 19Содержание

Содержание

Слайд 20ЛЕКЦИЯ 3.
ОЦЕНИВАНИЕ ПРИ ОТСУТСТВИИ ИНФОРМАЦИИ О ВИДЕ РАСПРЕДЕЛЕНИЯ

ЛЕКЦИЯ 3. ОЦЕНИВАНИЕ ПРИ ОТСУТСТВИИ ИНФОРМАЦИИ О ВИДЕ РАСПРЕДЕЛЕНИЯ

Слайд 26Содержание

Содержание

Слайд 27ЛЕКЦИЯ 4.
ПЕРЕНОС ОШИБОК

ЛЕКЦИЯ 4. ПЕРЕНОС ОШИБОК

Слайд 33Содержание

Содержание

Слайд 34ЛЕКЦИЯ 5.
МЕТОДЫ ПОЛУЧЕНИЯ ОЦЕНОК ПРИ ИЗВЕСТНОМ ВИДЕ РАСПРЕДЕЛЕНИЯ

ЛЕКЦИЯ 5. МЕТОДЫ ПОЛУЧЕНИЯ ОЦЕНОК ПРИ ИЗВЕСТНОМ ВИДЕ РАСПРЕДЕЛЕНИЯ

Слайд 39Содержание

Содержание

Слайд 40ЛЕКЦИЯ 6.
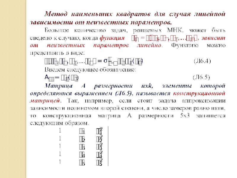
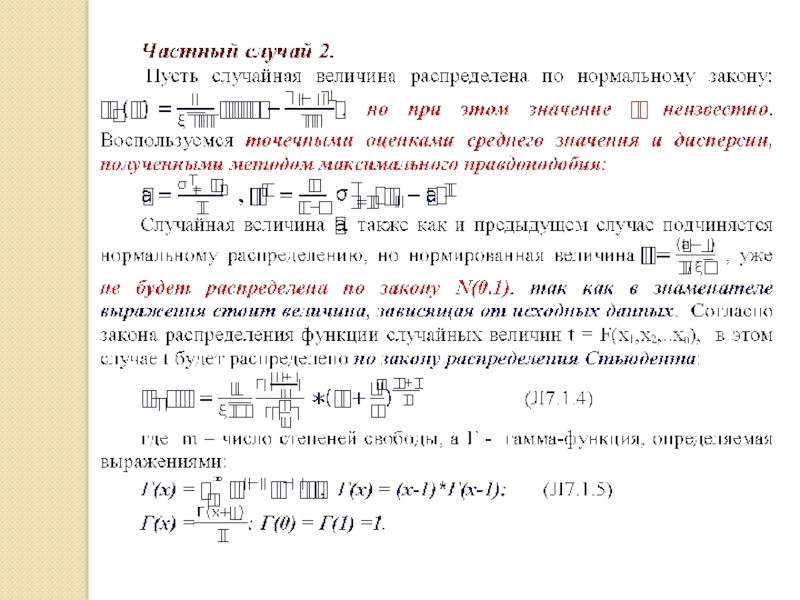
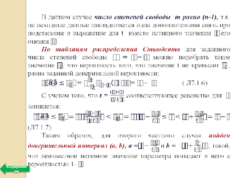
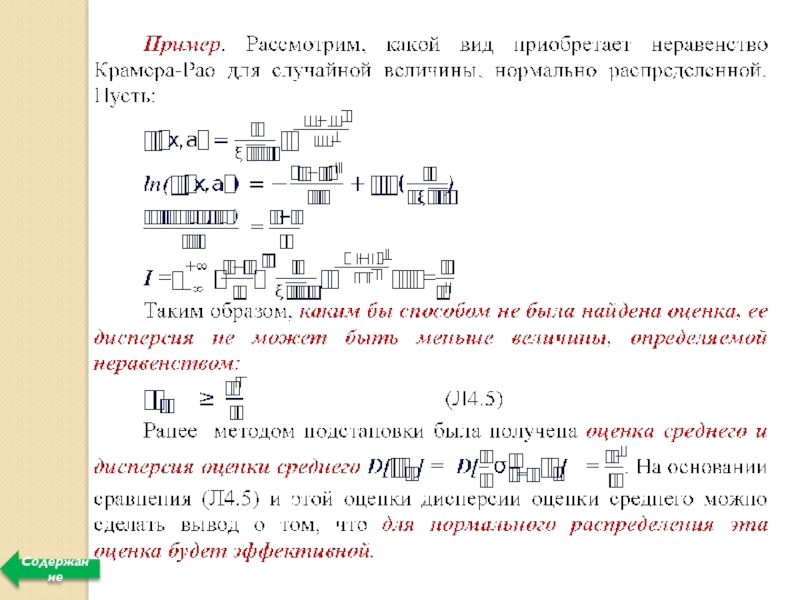
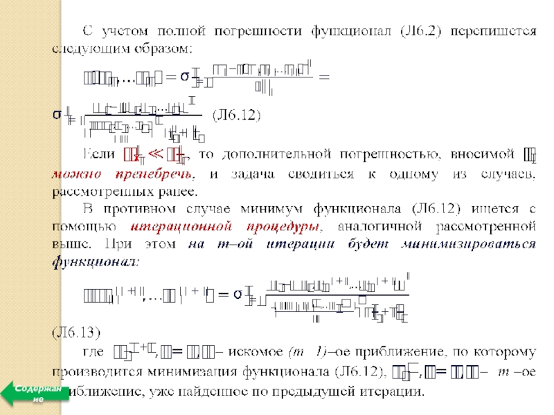
МЕТОД НАИМЕНЬШИХ КВАДРАТОВ

ЛЕКЦИЯ 6. МЕТОД НАИМЕНЬШИХ КВАДРАТОВ

Слайд 54Содержание

Содержание

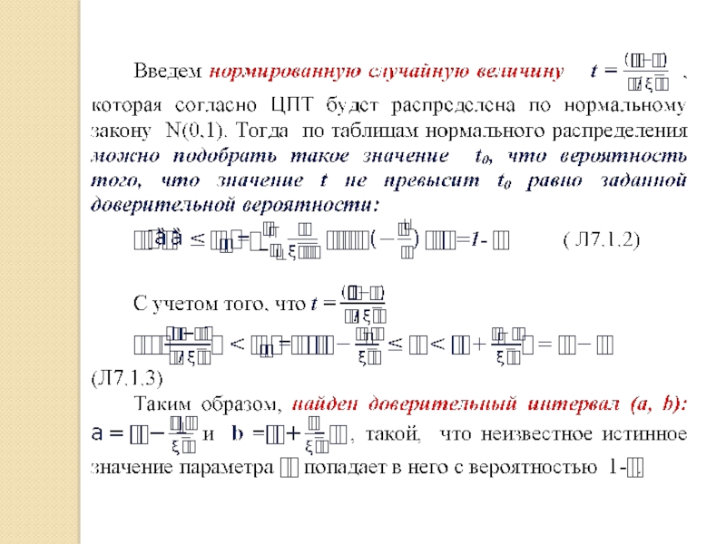
Слайд 55ЛЕКЦИЯ 7. 1.
ИНТЕРВАЛЬНОЕ ОЦЕНИВАНИЕ

ЛЕКЦИЯ 7. 1.ИНТЕРВАЛЬНОЕ ОЦЕНИВАНИЕ

Слайд 60Содержание

Содержание

Слайд 61ЛЕКЦИЯ 7.2.
ПРОВЕРКА СТАТИСТИЧЕСКИХ ГИПОТЕЗ

ЛЕКЦИЯ 7.2. ПРОВЕРКА СТАТИСТИЧЕСКИХ ГИПОТЕЗ

Слайд 77Содержание

Содержание

Слайд 78ЛЕКЦИЯ 8
ЭЛЕМЕНТЫ ДИСПЕРСИОННОГО АНАЛИЗА

ЛЕКЦИЯ 8ЭЛЕМЕНТЫ ДИСПЕРСИОННОГО АНАЛИЗА

Слайд 89Содержание

Содержание

Обратная связь

Если не удалось найти и скачать доклад-презентацию, Вы можете заказать его на нашем сайте. Мы постараемся найти нужный Вам материал и отправим по электронной почте. Не стесняйтесь обращаться к нам, если у вас возникли вопросы или пожелания:

Email: Нажмите что бы посмотреть 

Что такое TheSlide.ru?

Это сайт презентации, докладов, проектов в PowerPoint. Здесь удобно  хранить и делиться своими презентациями с другими пользователями.


Для правообладателей

Яндекс.Метрика