Разделы презентаций


Емкость

1. Найти электроемкость земного шара. Считать радиус земного шара R=6400 км. На сколько изменится потенциал земного шара, если ему сообщить заряд q=1 Кл?Дано:

Слайды и текст этой презентации

Слайд 1Емкость

Емкость

Слайд 21. Найти электроемкость земного шара. Считать радиус земного шара R=6400

км. На сколько изменится потенциал земного шара, если ему сообщить

заряд q=1 Кл?

Дано:



Ответ: C=710 мкФ; Δϕ=1400 В.

1. Найти электроемкость земного шара. Считать радиус земного шара R=6400 км. На сколько изменится потенциал земного шара,

Слайд 32.(9.79) Восемь заряженных шарообразных водяных капель радиусом r=1мм и зарядом q=0,1

нКл сливаются в одну общую каплю. Найти потенциал образовавшейся шаровой

капли.

Ответ: ϕ=3,6 кВ.

Дано:
R=1мм
q=0,1 нКл
n=8
ϕ=?

2.(9.79) Восемь заряженных шарообразных водяных капель радиусом r=1мм и зарядом q=0,1 нКл сливаются в одну общую каплю. Найти

Слайд 43.(9.92) Радиус центральной жилы коаксиального кабеля r=1,5 см, радиус оболочки R=3,5 см.

Между центральной жилой и оболочкой приложена разность потенциалов Δϕ=2,3 кВ.

Найти напряженность Е электрического поля на расстоянии d=2 см от оси кабеля.

Ответ: E=136 кВ/м

Дано:
r=1,5cм
R=3,5cм
Δϕ=2,3 кВ
d=2м
Е=?

3.(9.92) Радиус центральной жилы коаксиального кабеля r=1,5 см, радиус оболочки R=3,5 см. Между центральной жилой и оболочкой приложена разность

Слайд 54.(9.93) Вакуумный цилиндрический конденсатор имеет радиус внутреннего цилиндра r=1,5 см, радиус

внешнего цилиндра R=3,5 см. Между цилиндрами приложена разность потенциалов Δϕ=2,3

кВ. Какую скорость υ получит электрон под действием поля этого конденсатора, перемещаясь без начальной скорости с расстояния r1=2,5 см до расстояния r2=2 см от оси цилиндра?

Ответ: υ=1,46⋅107 м/с.

4.(9.93) Вакуумный цилиндрический конденсатор имеет радиус внутреннего цилиндра r=1,5 см, радиус внешнего цилиндра R=3,5 см. Между цилиндрами приложена

Слайд 65. Каким будет потенциал шара радиусом r=3 см, если: а) сообщить ему

заряд q=1 нКл; б) окружить его концентрической металлической сферой радиусом

R=4 см, соединенной с землей?

Ответ: a) ϕ=300 В; б) ϕ=75 В





Дано:
r=3cм
R=4cм
q=1нКл
ϕ′=?

5. Каким будет потенциал шара радиусом r=3 см, если: а) сообщить ему заряд q=1 нКл; б) окружить его концентрической

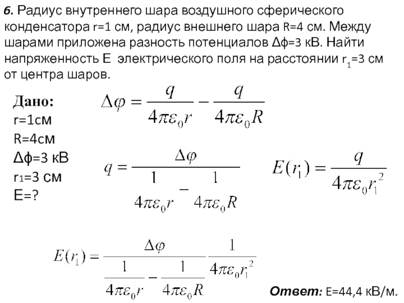
Слайд 86. Радиус внутреннего шара воздушного сферического конденсатора r=1 см, радиус внешнего

шара R=4 см. Между шарами приложена разность потенциалов Δϕ=3 кВ.

Найти напряженность Е электрического поля на расстоянии r1=3 см от центра шаров.

Ответ: E=44,4 кВ/м.

Дано:
r=1cм
R=4cм
Δϕ=3 кВ
r1=3 см
Е=?

6. Радиус внутреннего шара воздушного сферического конденсатора r=1 см, радиус внешнего шара R=4 см. Между шарами приложена разность

Слайд 97. Два конденсатора зарядили до разности потенциалов U1=300 В и U2=100

В и соединили между собой одноименными обкладками. Измеренная при этом

разность потенциалов между обкладками конденсаторов оказалась равна 250 В. Найти отношение емкостей С1/ С2.

Ответ: C1/C2=3.

Дано:
U1=100 В
U2=300 В
U=250 В
C1/C2=?

7. Два конденсатора зарядили до разности потенциалов U1=300 В и U2=100 В и соединили между собой одноименными обкладками.

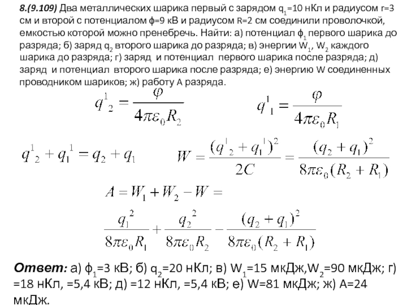
Слайд 108.(9.109) Два металлических шарика первый с зарядом q1=10 нКл и радиусом

r=3 см и второй с потенциалом ϕ=9 кВ и радиусом

R=2 см соединили проволочкой, емкостью которой можно пренебречь. Найти: а) потенциал ϕ1 первого шарика до разряда; б) заряд q2 второго шарика до разряда; в) энергии W1, W2 каждого шарика до разряда; г) заряд и потенциал первого шарика после разряда; д) заряд и потенциал второго шарика после разряда; е) энергию W соединенных проводником шариков; ж) работу A разряда.

Дано:
q1= 10нКл
R1=3cм
R2=2cм ϕ2=9 кВ
ϕ1=?
q2= ?
W1, W2 = ?
W, А = ?

8.(9.109) Два металлических шарика первый с зарядом q1=10 нКл и радиусом r=3 см и второй с потенциалом ϕ=9

Слайд 118.(9.109) Два металлических шарика первый с зарядом q1=10 нКл и радиусом

r=3 см и второй с потенциалом ϕ=9 кВ и радиусом

R=2 см соединили проволочкой, емкостью которой можно пренебречь. Найти: а) потенциал ϕ1 первого шарика до разряда; б) заряд q2 второго шарика до разряда; в) энергии W1, W2 каждого шарика до разряда; г) заряд и потенциал первого шарика после разряда; д) заряд и потенциал второго шарика после разряда; е) энергию W соединенных проводником шариков; ж) работу A разряда.
8.(9.109) Два металлических шарика первый с зарядом q1=10 нКл и радиусом r=3 см и второй с потенциалом ϕ=9

Слайд 128.(9.109) Два металлических шарика первый с зарядом q1=10 нКл и радиусом

r=3 см и второй с потенциалом ϕ=9 кВ и радиусом

R=2 см соединили проволочкой, емкостью которой можно пренебречь. Найти: а) потенциал ϕ1 первого шарика до разряда; б) заряд q2 второго шарика до разряда; в) энергии W1, W2 каждого шарика до разряда; г) заряд и потенциал первого шарика после разряда; д) заряд и потенциал второго шарика после разряда; е) энергию W соединенных проводником шариков; ж) работу A разряда.

Ответ: а) ϕ1=3 кВ; б) q2=20 нКл; в) W1=15 мкДж,W2=90 мкДж; г) =18 нКл, =5,4 кВ; д) =12 нКл, =5,4 кВ; е) W=81 мкДж; ж) A=24 мкДж.

8.(9.109) Два металлических шарика первый с зарядом q1=10 нКл и радиусом r=3 см и второй с потенциалом ϕ=9

Слайд 139. Заряженный шар А радиусом R1=2 см приводится в соприкосновение с

незаряженным шаром В, радиус которого R2=3 см. После того как

шары разъединили, энергия шара В оказалась равной 0,4 Дж. Какой заряд q был на шаре А до соприкосновения с шаром В?

Ответ: q=2,7 мкКл.

Дано:
R1=2cм
R2=3cм
q=?
W = 0,4 Дж
q=?

9. Заряженный шар А радиусом R1=2 см приводится в соприкосновение с незаряженным шаром В, радиус которого R2=3 см.

Слайд 1410. Площадь пластин плоского воздушного конденсатора равна S=0,01 м2, расстояние между

ними d=2 см. К пластинам приложена разность потенциалов Δϕ=3 кВ.

Какова будет напряженность E поля конденсатора, если, не отключая источника напряжения, пластины раздвинуть до расстояния b=5 см? Найти энергии W1,W2 конденсатора до и после раздвижения пластин.

Ответ: E=60 кВ/м; W1=20 мкДж; W2=8 мкДж.

Дано:
S=0,01 м2
d=2cм
Δϕ=3кВ
b=2cм
W 1 = ?
W 2 = ?

10. Площадь пластин плоского воздушного конденсатора равна S=0,01 м2, расстояние между ними d=2 см. К пластинам приложена разность

Обратная связь

Если не удалось найти и скачать доклад-презентацию, Вы можете заказать его на нашем сайте. Мы постараемся найти нужный Вам материал и отправим по электронной почте. Не стесняйтесь обращаться к нам, если у вас возникли вопросы или пожелания:

Email: Нажмите что бы посмотреть 

Что такое TheSlide.ru?

Это сайт презентации, докладов, проектов в PowerPoint. Здесь удобно  хранить и делиться своими презентациями с другими пользователями.


Для правообладателей

Яндекс.Метрика