Разделы презентаций


ЭНТЕРИТЫ

Содержание

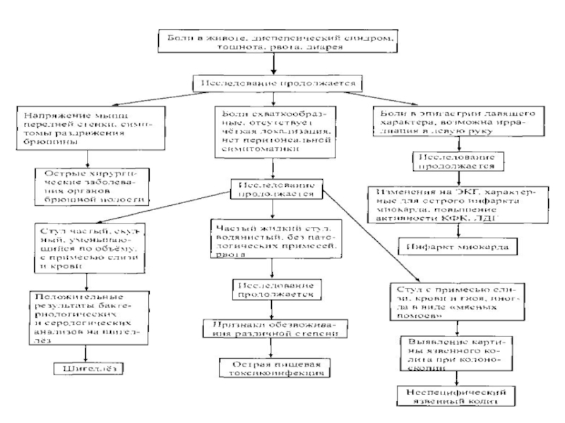
Симптомы поражения ЖКТ характерны для многих инфекционных заболеваний и неинфекционных заболеваний:1) диспепсия, 2) рвота, 3) диарея, 4) боли в животе различной локализации,5) дегидратация. ДИСПЕПСИЯ (в соответствии с Римскими

Слайды и текст этой презентации

Слайд 1ЭНТЕРИТЫ

ЭНТЕРИТЫ

Слайд 2 Симптомы поражения ЖКТ характерны для многих
инфекционных

заболеваний и неинфекционных заболеваний:

1) диспепсия,
2) рвота,
3) диарея,
4)

боли в животе различной локализации,
5) дегидратация.


ДИСПЕПСИЯ (в соответствии с Римскими критериями II, 1999) –
синдром, определяющийся как ощущение боли или
дискомфорта (тяжесть, пере­полнение, раннее насыщение),
локализованное в подложечной области ближе к срединной
линии.
Симптомы поражения ЖКТ характерны для многих   инфекционных заболеваний и неинфекционных заболеваний:1) диспепсия, 2) рвота,

Слайд 4 Диспепсический синдром характерен для многих инфекционных

заболеваний сопровождающихся диареей:
острые ПТИ,
сальмонеллёз, шигеллез,

эшерихиозы, ОКИ, вызванные УПБ,
гастроинтестинальная форма иерсиниоза,
ротавирусный гастроэнтерит и др. вирусных диарей,
начальный период ботулизма,
возможен в преджелтушном периоде ВГ.

Синдром диспепсии также наблюдают при различных органических
поражениях и функциональных расстройствах ЖКТ:
острый гастрит, язвенная болезнь,
гастро­эзофагеальная рефлюксная болезнь,
злокачественные опухоли,
желчнокаменная болезнь,
острый и хронический панкреатит,

Принято говорить о синдроме органической диспепсии если при
тщательном обследовании больного указанные заболевания не
выявлены.
Диспепсический синдром характерен для многих инфекционных    заболеваний сопровождающихся диареей: острые ПТИ, сальмонеллёз, шигеллез,

Слайд 5 БОЛИ В ЖИВОТЕ − один из основных симптомов острых

диарейных
инфекций, где локализация и характер их зависят

от
преимущественной локализации и распространённости
воспалительного процесса в кишечнике.
При острого энтерите − схваткообразные боли по всему животу.
При остром колите − схваткообразные, локализуются в подвздошных областях.
При дистальном колите (проктосигмоидите) − в левой подвздошной области, пальпируется болезненная спазмированная сигмовидная кишка.

При дифференциальной диагностике болевого синдрома наибольшее
значение имеет распознавание острой хирургической и
гинекологической патологии:
острые аппендицит,
холецистит,
панкреатит,
кишечная непроходимость,
тромбоз мезентериальных сосудов,
пер­форация полого органа,
нарушенная внематочная беременность,
перекрут ножки кисты яичника,
пельвиоперитонит,
апоплексия яичника.
БОЛИ В ЖИВОТЕ − один из основных симптомов острых диарейных   инфекций, где локализация и

Слайд 6 Боли в эпигастральной области, сходные с таковыми при

гастритическом и гастроэнтеритическом варианте острых ПТИ,
возможны

при:
инфаркте миокарда (чаще − в области задней стенки левого желудочка),
пневмонии (особенно нижнедолевой).
При острых диарейных инфекциях боли схваткообразные, но
отсутствуют чёткая локальная болезненность и симптомы
раздражения брюшины.

РВОТА (при острых диарейных инфекциях – часто).
однократная,
повторная,
многократная;
скудная или обильная («рвота полным ртом»);
съеденной пищей,
с жёлчью,
с кровью.
Рвота при острых диарейных инфекциях возникает в результате:
воспалительных изменений слизистой оболочки,
увеличения проницаемости мембран клеток,
под действия эндотоксина − ЛПС возбудителя (интоксикация),
значительного выделения жидкости в просвет верхних отделов ЖКТ,
обратной перистальтики.
Боли в эпигастральной области, сходные с таковыми при   гастритическом и гастроэнтеритическом варианте острых ПТИ,

Слайд 7 Большую роль в возникновении рвоты играет синдром

интоксикации:
в начальном периоде инфекций, не относящихся к группе острых диарейных

(рожа, менингококковая инфекция, малярия и др.),
при острых хирургических и гинекологических заболеваниях,
токсикозе первой половины беременности,
декомпенсации сахарного диабета,
абстинентном синдроме у больных хр. алкоголизмом и наркоманией,
отравлении солями тяжёлых металлов, ядовитыми грибами, фосфорорганическими соединениями и суррогатами алкоголя.

Учёт предшествующей тошноты и непосредственного
облегчения после рвоты позволяет отличить
гастритический её генез от церебрального:
отек мозга,
гипертонический криз,
субарахноидальное кровоизлияние,
острое нарушение мозгового кровообращения.
Большую роль в возникновении рвоты играет синдром   интоксикации:в начальном периоде инфекций, не относящихся к

Слайд 8 ДИАРЕЯ наблюдается у большинства больных острыми диарейными

инфекциями (понос − первый повод для обращения к врачу).
Известно

четыре типа диареи, обусловленных различными
патогенетическими механизмами:
секреторная;
гиперэкссудативная;
гиперосмолярная:
гипер- и гипокинетическая.
иногда их сочетание.

Секреторная диарея − усиление секреции натрия и воды в просвет
кишки и/или снижение всасывательной способности кишечника.
Осмотическое давление каловых масс ниже осмотического
давления плазмы крови; фекалии водянистые, обильные.
Гиперэкссудативная диарея − выделение слизи и пропотевание
плазмы крови и сывороточных белков в просвет кишки (при
воспалительных процессах в кишечнике).
Осмотическое давление каловых масс выше осмотического
давления плазмы крови; фекалии жидкие, с примесью слизи,
крови и гноя.
ДИАРЕЯ наблюдается у большинства больных острыми диарейными  инфекциями (понос − первый повод для обращения к

Слайд 9 Гиперосмолярная диарея − нарушение всасывания в тонкой кишке

одного или нескольких питательных веществ и/или нарушение

обменных процессов (мальабсорбция, ферментопатии,
злоупотребление солевыми слабительными).
Осмотическое давление каловых масс выше осмотического
давления плазмы крови; фекалии обильные, жидкие, с примесью
полупереваренной пищи.

Гипер- и гипокинетическая диарея − нарушение транзита
кишечного содержимого, обусловленных повышением или
понижением моторики кишки (часто при синдроме раздражённого
кишечника, неврозах и злоупотреблении слабительными и
антацидами).
Осмотическое давление каловых масс соответствует
осмотическому давлению плазмы крови. Фекалии у больных
жидкие или кашицеобразные, необильные.
Гиперосмолярная диарея − нарушение всасывания в тонкой кишке   одного или нескольких питательных веществ и/или

Слайд 10 ДЕГИДРАТАЦИЯ (обезвоживание) − важнейший синдром,
развивающийся вследствие

поражения ЖКТ и обусловленный
потерей организмом жидкости и

солей при рвоте и диарее.

Обезвоживание различной степени возникает при
большинстве острых кишечных инфекций.
У взрослых – часто изотонический тип обезвоживания.
Транссудация бедной белком изотонической жидкости, которая не
реабсорбируется в толстой кишке.
Нарастает гемоконцентрация с потерей не только воды, но и
электроли­тов.
Часто приводит к метаболическому ацидозу, в тяжёлых случаях −
декомпенсированному.
При преобладании рвоты возможен метаболический алкалоз.

Диарея (понос) − учащенная дефекация, при которой
испражнения имеют жидкую консистенцию, может быть
обусловлена многими причинами как инфекционного, так и
неинфекционного характера.
ДЕГИДРАТАЦИЯ (обезвоживание) − важнейший синдром,   развивающийся вследствие поражения ЖКТ и обусловленный   потерей

Слайд 13 Инфекционные:
аденовирусные болезни;
амебиаз;
балантидиаз;
ботулизм;
иерсиниоз;
кампилобактериоз;
криптоспороидоз;
лептоспироз;
лямблиоз;
пищевые отравления бактериальными токсинами;
ротавирусное заболевание;
сальмонеллезы;

сибирская язва;
стафилококковый энтерит;
тифо-паратифозные заболевания;
холера;
шистосомозы кишечный и

японский;
энтеровирусные болезни;
эшерихиозы;
ВИЧ-инфекция;
Др. инфекции (с выраженным интоксикационным синдромом).
Инфекционные:аденовирусные болезни;амебиаз;балантидиаз;ботулизм;иерсиниоз;кампилобактериоз;криптоспороидоз;лептоспироз;лямблиоз; пищевые отравления бактериальными токсинами; ротавирусное заболевание; сальмонеллезы; сибирская язва; стафилококковый энтерит; тифо-паратифозные заболевания; холера;

Слайд 14 Неинфекционные: 1) отравление грибами; 2) отравление солями тяжелых металлов;

3) отравление ядовитыми рыбами и моллюсками; 4) алиментарный гастроэнтероколит; 5)

аллергический энтероколит; 6) Др. неинфекц. болезни.

Приведенный список далеко не полный и условный. В него не
включены недостаточно изученные заболевания, а также такие, при
которых диагностика основывается не на клинической
симптоматике, а на данных бактериологического исследования
(клебсиеллез, клостридиоз, цитробактериоз, серрациоз и др.).
Можно легко выделить группу болезней, протекающих с признаками
гастроэнтерита, наибо­лее четкими проявлениями которого
являются тошнота, рвота, боли в эпигастральной области,
болезненность при пальпации верхней части живота и диарея.
При разных нозологических формах могут преобладать признаки или
гастрита или энтерита (без рвоты), или колита.
На различных этапах заболевания ОКИ могут иметь различный
характер поражения ЖКТ.

Инфекции могут быть также разделены на три группы:
протекающие без воспаления (преимущественно – энтериты),
воспалительные (преимущественно – гастроэнтероколиты),
проникающие (возбудитель − в слизистую оболочку, колиты).
Неинфекционные: 1) отравление грибами; 2) отравление солями тяжелых металлов; 3) отравление ядовитыми рыбами и моллюсками; 4)

Слайд 15ИНФЕКЦИОННЫЕ БОЛЕЗНИ, ПРОТЕКАЮЩИЕ С СИМПТОМАМИ ГАСТРОЭНТЕРИТА
1 группа инфекционных гастроэнтеритов −

протекает с лихорадкой и выраженными симптомами общей ин­токсикации (именно эти

признаки позволяют дифференцировать их от неинфекционных болезней).
2 группа инфекционных (точнее инфекционнотокси­ческих) гастроэнтеритов протекает без выраженного повышения температуры тела (трудно дифференцировать от неинфекционных заболеваний) − ботулизм, отравление стафилококковым энтеротоксином, холера, в пато­генезе которой основную роль также играет экзотоксин.
Гастроэнтериты, протекающие с лихорадкой.
Дизентерия, сальмонеллез (гастроинтестинальная форма),
эшерихиоз:
Дизентерия чаще обусловлена шигеллами Зонне и Флекснера (но возможна и др. видами шигелл).
Общее свойство этих болезней − сочетание лихорадки (иногда до 39 С и выше), симптомов общей интоксикации и признаков пораже­ния ЖКТ в виде рвоты и диареи.
ИНФЕКЦИОННЫЕ БОЛЕЗНИ, ПРОТЕКАЮЩИЕ С СИМПТОМАМИ ГАСТРОЭНТЕРИТА1 группа инфекционных гастроэнтеритов − протекает с лихорадкой и выраженными симптомами общей

Слайд 163) При сальмонеллезе − более выраженная и длительная (до 3-5

дней)
лихорадка.
4) При эшерихиозе − чаще субфебрилитет

в течение короткого
времени.
5) Для дизентерии не характерно развитие выраженного
обезвоживания.
6) Не отмечается при дизентерии в отличие от сальмонеллеза и
гепатолиенального синдрома.
7) ИТШ − как при дизентерии, так и при сальмонеллезе (чаще).
8) Для дизентерии характерно вовлечение толстой кишки, а не только желудка и тонкой кишки, как это отмечается у больных гастроинтестинальной формой сальмонеллеза. При дизентерии − спазм и болезненность толстой кишки, особенно нисходящей и сигмовидной, иногда − примесь слизи и крови в испражнениях.
9) Диагноз дизентерии и сальмонеллеза можно установить на
основании клинико-эпидемиологических данных.
10) Бактериологически – дизентерия подтверждается в 50-70% случаев,
серологические реакции – малоинформативны.
11) При пальпации живота у больных сальмонеллезом болезненность
локализуется преимущественно в эпигастральной области, в
меньшей степени в пупочной, отмечается урчание в области слепой
кишки. Симптомов колита нет.
3) При сальмонеллезе − более выраженная и длительная (до 3-5 дней)    лихорадка.4) При эшерихиозе

Слайд 17 Криптоспороидоз − протозойное заболевание, в виде энтерита и

энтероколита, чаще наблюдается у детей и у лиц с


иммунодефицитом (ВИЧ-инфицироваиные и др.):

Поражаются энтероциты, при тяжелых формах происходит тотальное поражение микроворсинок тонкого кишечника.
Недостаток лактозы, бактериальная ферментация сахаров в жирные кислоты способствует появлению обильного водянистого стула с отвратительным запахом
Начинается остро, профузпый понос с приступообразными болями в животе, повышается температура тела, у половины больных появляются тошнота и рвота.
У больных СПИДом заболевание протекает тяжело, температура тела до­ходит до 39 °С и выше.
В результате частой рвоты и обильного стула потеря жидкости достигает 10 15 л/сут. Заболевание при­нимает хроническую форму и длится до 4 мес. и более.
У ВИЧ-инфицированных криптоспороидоз сочетается с другими СПИД-ассоциированными болезнями (пневмоцистоз, саркома Капоши, кандидоз и др.).
Криптоспороидоз − протозойное заболевание, в виде энтерита и   энтероколита, чаще наблюдается у детей и

Слайд 18 Изоспориаз (изоспороз, кокцидиоз) − протозойное
антропонозное заболевание

наблюдает­ся в основном у лиц с
иммунодефицитом (ВИЧ-инфекция

и др.):

Симптомы общей интоксикации (темпера­тура до 39 °С, головная боль, миалгия) и поражением органов пищеварения (тошнота, рвота, жидкий стул иногда с примесью слизи).
Проявления болезни сохраняются 1-2 нед., а у ВИЧ-инфицированных заболевание протекает тяжело и длится свыше месяца.
Диагноз подтверждается обнаружением ооцист изоспор в стуле или дуоденальном содержимом.
Изоспориаз (изоспороз, кокцидиоз) − протозойное   антропонозное заболевание наблюдает­ся в основном у лиц с

Слайд 19 Эшерихиоз:
Чаще напоминает легкие формы дизентерии с преобладанием колитического синдрома.


У некоторых больных − в виде острого гастроэнтерита с умеренно

выраженными симптомами общей интоксикации и субфебрильной температурой тела.
Рвота в первый день бо­лезни, 1 -2 раза, боли в эпигастрии выражены слабо.
Стул до 10 раз в сутки с примесью слизи, в отдельных случаях и крови.
При ректороманоскопии изменения слизистой оболочки кишки выражены умеренно, напоминают легкую форму дизентерии.
Диагноз может быть подтвержден выделением из рвотных масс и испражнений энтеропатогенных кишечных палочек.
Серологически − нарастание титра антител в 4 раза и более.
Сходная картина болезни отмечается при гастроэнтеритах,
вызванных протеем, энтерококком, Вас. сеracis, диагностика их
возможна лишь бактериологически.
Эшерихиоз:Чаще напоминает легкие формы дизентерии с преобладанием колитического синдрома. У некоторых больных − в виде острого

Слайд 20 Во вторую группу болезней, протекающих с рвотой и диареей,

входят
заболевания без выраженной температурной реакции и

обусловленные в основном бактериальными токсинами или
нарушением всасывания.
Ротавирусное заболевание (ротавирусный гастроэнтерит):
Начинается остро, при тяжелых формах отмечается повышение температуры тела (38-39 °С), легкие формы − без лихорадки.
Боли в эпигастрии, тошнота, рвота, стул обильный жидкий водянистый без примеси слизи и крови с резким неприятным запахом.
У большинства − обезвоживание (I и II степени обезвоживания по В.И. Покровскому). Лишь у отдельных больных (около 5%) развивается тяжелая дегидратация с декомпенсированным метаболическим ацидозом (возможна ОПН).
Подтверждается лабораторно (ИФА, ИХА).
Вирусные диареи − обусловленные группой мелких круглых вирусов
(группа Нор­фолк, калицивирусы, астровирусы и др.):
Склонность к вспышкам.
Умеренная интоксикация. Температура тела субфебрильная или нормальная.
Чаще протекает в виде гастроэнтерита, стул жидкий водянистый, может быть с примесью слизи и наличием экзантем.
Обезвоживание развивается очень редко.
Во вторую группу болезней, протекающих с рвотой и диареей, входят   заболевания без выраженной температурной

Слайд 21 Холера:

Нет повышения температуры тела и отсутствуют боли в

животе.
Важен − порядок появления рвоты и диареи.
При всех

бактериальных ост­рых гастроэнтеритах и токсических гастритах вначале появляет­ся рвота, а затем, спустя несколько часов − диарея.
При холере, наоборот, вначале появляется диарея, а затем рвота (без других признаков гастрита).
Во время диагноз может устанавливаться по клинико-эпидемиологически.
Однако первые случаи и спорадические заболевания долж­ны обязательно подтверждаться лабораторно.
Лабораторно – выраженная гемоконцентрация и деминерализация.
Подтверждение – бактериологическое, иммунофлюоресценция, иммобилизация, микроагглютинация.
Холера: Нет повышения температуры тела и отсутствуют боли в животе. Важен − порядок появления рвоты и

Слайд 22 Ботулизм:
В ряде случаев начинается с появления рвоты и диареи

до развития характерных для ботулизма поражений нервной системы.
Нет повышения температу­ры

тела до лихорадочных цифр (небольшой субфебрилитет).
Не гастроэнтерит, а гастроинтестинальный синдром (действие ботулотоксина).
Диарея и рвота не длительная (не более 1 сут).
Появление признаков паралитического синдрома позволяют поставить диагноз на основании клинической симптоматики.
Первые проявления неврологического синдрома − нарушение зрения и сухость во рту.
Сухость появляется рано и отмечается у всех без исключения больных (не соответствует степени обезвоживания).
Более специфичны − нарушения зре­ния, вызванные поражением Ш, IV и VI пар черепных нервов.
Характерны – мидриаз, ограничение дви­жения глазных яблок во все стороны, двусторонний птоз, диплопия, паралич аккомодации, анизокория.
Парез лицевых мышц − амимия, маскообразность лица, невозможность оскалить зубы, нахмурить брови.
В дальнейшем − нарушение акта глотания (ощуще­ние «комка в горле»), затруднение глотания сухой пищи, а затем и жидкости. В результате пареза мышц глотки и гортани пища попадает в трахею (поперхивание, кашель, афония). Развитие болезни в дальнейшем приводит к парезам и параличам скелетных мышц туловища и конечностей.
Лабораторное подтверждение ботулизма (обнаружение ботулотоксина, выделение и идентификация возбудителей) является ретроспективным.
Ботулизм:В ряде случаев начинается с появления рвоты и диареи до развития характерных для ботулизма поражений нервной

Слайд 23 Отравление стафилококковым энтеротоксином:
Встречается часто. Занимает как бы промежуточное положение

между инфекционными болезнями и отравлениями неинфекционной природы.
Начинается очень быстро

после приема пищи, содержащей стафилококковый энтеротоксин.
Инкубационный период − от 30 мин до 3-5 часов, редко − 24 часа.
Отравления вызывают не только кондитерские изделия (кремы, пирожные, торты и пр.), но даже чаще мясные блюда и рыбные консервы, хранившиеся в открытом виде. Отравление стафилококковым энтеротоксином может развиться и при употреблении прогретых продуктов, так как токсин не разрушается при повы­шенной температуре.
Сильные режущие боли в эпигастральной области (более интенсивные, чем при гастроэнтеритах другой природы), рвота.
Температура тела остается нормальной или субфебрильная.
Диарея выражена слабо и кратковременная (может отсутствовать).
Обезвоживание развивается редко.
Выраженная астенизация, гипотензия, бледность кожных покровов, возможен ИТШ.
Болезнен­ность в эпигастральной области, реже в пупочной области, может быть урчание в илеоцекальной области, колитические симптомы отсутствуют.
Характерна кратковременность заболевания и быстрая обратная динамика.
Лабораторным подтверждением диагноза может быть выделение токсигенного стафилококка (из остатков пищи, рвотных масс) или обна­ружение в тех же материалах стафилококкового энтеротоксина.
Если продукты прогревались, то выделить стафилококк из них не удается, тогда как энтеротоксин в них сохраняется − используются реакция преципитации в геле, реакция микропреципитации в капиллярах или радиоиммунный метод.
Отравление стафилококковым энтеротоксином:Встречается часто. Занимает как бы промежуточное положение между инфекционными болезнями и отравлениями неинфекционной природы.

Слайд 24 Пищевое отравление токсином клостридий возникает после
употребления

продуктов, обсемененных клостридиями и
содержащих токсины (анаэроб):

Характеризуется тяжелым

течением и высокой летальностью.
Чаще бывают обусловлены мясными про­дуктами домашнего приготовления. Инкубационный период 6-24 ч.
Начинается с болей в животе, преимущественно в пупочной области.
Быстро нарастает общая слабость, стул учащается (до 20 раз и более), бывает обильным, водянистым, иногда принимает вид рисового отвара.
Выраженное обезвоживание (судороги, характерное лицо, сухость слизистых оболочек и др.).
При отравлениях, вызванных клостридиями типов Е и Р, может развиться некротический энтерит (сильные боли в жи­воте, жидкий стул с примесью крови). Помимо дегидратации и гиповолемического шока могут развиться ОПН и ИТШ.
Диагноз лабораторно подтверждается вы­делением возбудителя (из подозрительных продуктов, рвотных масс, крови, кала).
Пищевое отравление токсином клостридий возникает после   употребления продуктов, обсемененных клостридиями и   содержащих

Слайд 25 Синдром гастроэнтерита может наблюдаться не только при ряде других


инфекционных заболеваниях (см. выше), но и при

неинфекционных
болезнях.
ПТИ – отравление микробами и токсинами микробного происхождения.
Пищевые отравления – вызваны ядами химического и биологического
происхождения (грибами, ядохимикатами, солями тяж. металлов и др.).
Отравление строчками:
Инкубационный период продол­жается 6-10 ч.
Начинается подостро.
Вначале − чувство давления в эпигастральной области.
Затем − болевые ощущения, иногда режущего характера.
Одновременно − тошнота и рвота (2-3 дня).
Диарея выражена слабо или от­сутствует.
Нарастают слабость, разбитость. Кожа лица гиперемирована, иногда с цианотичным оттенком.
На 2-й день в тяжелых случаях − желтуха.
Могут быть расстройство сознания, бред, судороги.
Тогда же иногда появляется субфеб­рилитет.
В тяжелых случаях − летальный исход (чаще на 3-4-й день болезни)
или длительная астенизация (несколько педель).
12) Для диагностики − факт употребления грибов (строчков) и сезонность.
Синдром гастроэнтерита может наблюдаться не только при ряде других   инфекционных заболеваниях (см. выше), но

Слайд 26Отравление бледной поганкой:

Протекает наиболее тяжело с высокой летальностью (свыше 50%).


Инкуба­ционный период − от 7 до 40 ч (чаще 12

ч).
Чаще регистрируются в августе.
Болезнь начинается внезапно, чаще ночью.
Сильная режущая боль в животе (колики), неукротимая рвота, очень частый жидкий водянистый стул (примесь слизли, реже крови).
Быстро развивается дегидратация.
Через 1-2 дня − кратковре­менная ремиссия, боли в животе и рвота прекращаются. Однако через 2-4 дня может наступить летальный исход.
Сознание сохранено до агонального периода.
Диагностика − сезонность, факт употребления пластинчатых грибов (чаще всего бледную поганку путают с шампиньо­нами и сыроежками).
Отравление бледной поганкой:Протекает наиболее тяжело с высокой летальностью (свыше 50%). Инкуба­ционный период − от 7 до 40

Слайд 27 Отравление мухоморами:
обусловлено наличием в грибах мускарина и грибного атропина.


От соотношения этих ядов ме­няется клиническая симптоматика.
Отравление чаще начинается

с обильного потоотделения, сопровождающегося слюнотечением и слезотечением.
Затем − боли в эпигастральной области, тошнота, рвота, диарея.
Гастроэнтеритический синдром сочетается с признаками поражения ЦНС в виде головокруже­ния, возбуждения, состояния, напоминающего опьянение, галлюцинаций, расстройств координации движений, расширения зрачков.
В тяжелых случаях − кома и смерть от паралича дыхания.
Летальность относительно небольшая.
Вы­здоровление − через 1-2 дня.
Диагностика − факт употребления мухомора, наблюдается очень редко, так как эти грибы хорошо известны.
Отравление мухоморами:обусловлено наличием в грибах мускарина и грибного атропина. От соотношения этих ядов ме­няется клиническая симптоматика.

Слайд 28 Грибные отравления неспецифического характера вызванные
ложными опятами,

свинушками, некоторыми млечниками
(горькушки, чернушки), особенно при неправильной


кулинарной обработке.

Заболевания начинаются через 1-2 ч после употребления грибов и характеризуются болями в эпигастральной области, тошногой, рвотой, диареей.
Прогноз благоприятный, выздоровление наступает быстро.


Отравления ядохимикатами, солями тяжелых металлов,
лекарствами:

При них отсутствуют признаки инфекционного заболевания (повышение температуры тела, при­знаки общей интоксикации и др.).
Связь болезни с приемом каких-либо препаратов или с работой, связанной с ядохимикатами.
Грибные отравления неспецифического характера вызванные   ложными опятами, свинушками, некоторыми млечниками   (горькушки, чернушки),

Обратная связь

Если не удалось найти и скачать доклад-презентацию, Вы можете заказать его на нашем сайте. Мы постараемся найти нужный Вам материал и отправим по электронной почте. Не стесняйтесь обращаться к нам, если у вас возникли вопросы или пожелания:

Email: Нажмите что бы посмотреть 

Что такое TheSlide.ru?

Это сайт презентации, докладов, проектов в PowerPoint. Здесь удобно  хранить и делиться своими презентациями с другими пользователями.


Для правообладателей

Яндекс.Метрика