Разделы презентаций


Кафедра: Безопасность Жизнедеятельности

Содержание

Изучаемые вопросы : ВведениеI. Прогнозирование радиационной обстановки в военное время. II. Решение типовых задач по оценке радиационной обстановки в районе проведения работ. Расчет режима радиационной защиты для персонала предприятия. III. Понятие

Слайды и текст этой презентации

Слайд 1 Кафедра: Безопасность Жизнедеятельности
Разработал: Зав. кафедрой
К.в.н., доцент Цаплин В.В.

Занятие №

6 Тема: “Оценка радиационной обстановки в ЧС мирного и военного времени.”


19 октября 2009 года.

Кафедра:  Безопасность Жизнедеятельности Разработал: Зав. кафедрой К.в.н., доцент Цаплин В.В. Занятие № 6 Тема:

Слайд 2Изучаемые вопросы :
Введение
I. Прогнозирование радиационной обстановки в военное время.
II.

Решение типовых задач по оценке радиационной обстановки в районе проведения

работ. Расчет режима радиационной защиты для персонала предприятия.
III. Понятие о режимах радиационной защиты для различных групп населения.
IV Оценка обстановки при аварии на АЭС.
Заключение
Задание на самоподготовку. Контрольные вопросы

Литература:
1.Безопасность жизнедеятельности. Учебник ЗанькоН.Г., Малаян К.Р., Русак О.Н, издательство Лань.,СПб, 2008г.
2. Безопасность жизнедеятельности. Учебник для вузов/С.В. Белов, А.В. Ильницкая, А.Ф. Козьяков и др. Под общ. ред. С.В.Белова.- М.: Высшая школа, 1999.-448 с.
3. Учебное пособие: «Гражданская защита в чрезвычайных ситуациях», часть I, В.К.Смоленский, И.А.Куприянов,СПб ГАСУ,2007г.
4. Безопасность и охрана труда. Русак О.Н. Учебное пособие. С-П. ЛТА,МАНЭБ,1998,320с

Изучаемые вопросы : ВведениеI. Прогнозирование радиационной обстановки в военное время. II. Решение типовых задач по оценке радиационной

Слайд 3Прогнозирование радиационной обстановки в военное время.

1.1 Понятие о радиационной обстановке

при ЧС военного времени, прогнозирование радиационной обстановки в военное время.




Разработка мероприятий по защите людей в военное время осуществляется на основе оценки обстановки.
Быстрая и правильная оценка обстановки дает возможность начальнику ГО объекта и командиру формирования принять оптимальное решение для проведения марша, спасательных работ в очаге поражения, а также для выбора средств и способов защиты личного состава формирований и населения.
Обстановка может быть выявлена и оценена:
1. Методом прогнозирования (прогнозируемая обстановка),
2. По данным разведки (фактическая обстановка).
Прогнозирование радиационной обстановки в военное время.1.1 Понятие о радиационной обстановке при ЧС военного времени, прогнозирование радиационной обстановки

Слайд 4Выявление радиационной обстановки методом прогнозирования.

Применяется в штабах ГО районов и

городов при недостаточности данных и радиоактивной обстановке, например, для планирования

ввода сил ГО в очаг поражения.
Исходными данными для прогнозирования являются:
мощность, 2) вид, 3) место, 4) время взрыва, 5) скорость 6) направление среднего ветра.

Средним ветром называется ветер, являющийся средним по скорости и направлению для всех слоев атмосферы в пределах от поверхности земли до высоты подъема верхней кромки облака ядерного взрыва.
Направление среднего ветра указывается азимутом в градусах.

Азимут среднего ветра – это угол в горизонтальной плоскости между направлением на север и направлением, откуда дует ветер, отсчитанный по ходу часовой стрелки (рис. 30).
Выявление радиационной обстановки методом прогнозирования.Применяется в штабах ГО районов и городов при недостаточности данных и радиоактивной обстановке,

Слайд 5Порядок нанесения обстановки на карту.
1) На карту точкой синего цвета

наносят центр наземного взрыва,
2) По азимуту среднего ветра (135) проводят

синюю линию оси следа движения радиоактивного облака.

Рис. 30. Азимут среднего ветра

Масштабы зон заражения

Из таблицы РЛГО 1 для б/п 100кт и V ср=50 км/ч

Порядок нанесения обстановки на карту.1) На карту точкой синего цвета наносят центр наземного взрыва,2) По азимуту среднего

Слайд 64) В масштабе карты (1:200000) от центра взрыва по направлению

оси следа откладывают размеры зон.
5) Полученные точки соединяют плавными кривыми

линиями, образующими эллипсы. Наш объект ЗСК находится на границе зоны Б.
6) Из таблицы №2 РЛГО выписывают радиусы зон заражения с наветренной стороны от центра взрыва и наносят их на карту (табл. 38).

Радиусы зон заражения с наветренной стороны

7) В верхней правой части карты наносят метеознак по среднему ветру (рис 31).

Рис. 31. Метеознак по среднему ветру

Цифра 12 в треугольнике означает высоту подъема облака при наземном взрыве 100 кт. Видимость 20 км.

4) В масштабе карты (1:200000) от центра взрыва по направлению оси следа откладывают размеры зон.5) Полученные точки

Слайд 78) Нанести на карту прогнозируемое радиоактивное заражение зоны «А» от

воздушного взрыва мощностью 500 кт., для чего от точки эпицентра

взрыва провести полуокружность радиусом 5 км. в наветренную сторону и след облака шириной 10км (также в масштабе карты) по направлению оси следа с азимутом 135.
8) Нанести на карту прогнозируемое радиоактивное заражение зоны «А» от воздушного взрыва мощностью 500 кт., для чего

Слайд 81.2 Выявление радиационной обстановки по данным разведки.

Применяется штабами ГО и

командирами НФ на основании данных о фактической радиационной обстановке, полученных

радиационной разведкой.
В ходе разведки определяют и наносят на карту (план или схему):
1. Точку (место замера уровня радиации),
2. Уровень радиации, Р/ч,
3. Астрономическое время и дату замера уровня.

Рис. 32. Точка замера уровня радиации

В штабах ГО по этим данным для всех точек вычисляются значения уровней радиации, приведенных ко времени 1 час после взрыва (по которым определяются границы зон радиоактивного заражения).
Затем также, как проводятся горизонтали, по отметкам точек местности проводятся линии между точками замеров, соответствующие уровням радиации на 1 час после взрыва: 8 Р/ч (граница зоны А), 80 Р/ч (граница зоны Б) и так далее.

1.2 Выявление радиационной обстановки по данным разведки.Применяется штабами ГО и командирами НФ на основании данных о фактической

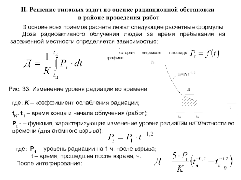
Слайд 9II. Решение типовых задач по оценке радиационной обстановки
в районе

проведения работ
В основе всех приемов расчета лежат следующие расчетные формулы.
Доза

радиоактивного облучения людей за время пребывания на зараженной местности определяется зависимостью:

,
которая выражает площадь графика

Рис. 33. Изменение уровня радиации во времени

где: K – коэффициент ослабления радиации;
tK. tН – время конца и начала облучения (работ);
Рt - – функция, характеризующая изменение уровня радиации на местности во времени (для атомного взрыва):

где: Р1 – уровень радиации на 1 ч. после взрыва;
t – время, прошедшее после взрыва, ч.
После интегрирования:

II. Решение типовых задач по оценке радиационной обстановки в районе проведения работВ основе всех приемов расчета лежат

Слайд 10По таблице 1 лицевой стороны линейки для воздушного взрыва q

 0,5 Мт, определим радиусы зон разрушений для городской застройки

многоэтажными кирпичными зданиями (табл. 39).
Радиусы зон разрушений


Границы зон показывают на карте дугами черного цвета. Наш объект ЗСК оказался в зоне средних разрушений.

По таблице 1 лицевой стороны линейки для воздушного взрыва q  0,5 Мт, определим радиусы зон разрушений

Слайд 11ЗАДАЧА №1
Приведение уровней радиации к одному времени после ядерного

взрыва.
Уровни радиации, измеренные в различных точках местности, приводят ко времени

1ч. после взрыва для того, чтобы, нанеся их на карту в соответствии с положением точек измерения, определить положение границ зон радиоактивного заражения местности и установить, в какой зоне оказался данный объект народного хозяйства.
ДАНО: Ядерный взрыв произведен в 8.00 10.9.Штабом ГО объекта по радио получены следующие данные радиационной разведки о фактическом заражении местности (табл.40).
ЗАДАЧА №1 Приведение уровней радиации к одному времени после ядерного взрыва.Уровни радиации, измеренные в различных точках местности,

Слайд 12Необходимо Определить: Уровень радиации в каждой точке измерений на 1ч.

после взрыва и положение границ зон А и Б на

местности.

РЕШЕНИЕ::
по вспомогательному графику (рис. 34) номограммы определить уровень радиации Р1.

Рис. 34. График для определения уровня радиации на 1-й час после взрыва

Данные разведки, приведенные к 1ч. после взрыва (на 9.00 10.9), наносятся на карту (рис. 35).

Необходимо Определить: Уровень радиации в каждой точке измерений на 1ч. после взрыва и положение границ зон А

Слайд 13Граница зоны А определяется уровнем радиации Р1  8 Р/ч,

наносится посередине участка дороги между точками №1 (Р1  4

Р/ч) и №2 (Р1  12 Р/ч).
Граница зоны Б Р1  80 Р/ч наносится у точки №3.
Объект ЗСК оказался на внешней границе зоны Б.
Граница зоны А определяется уровнем радиации Р1  8 Р/ч, наносится посередине участка дороги между точками №1

Слайд 14Для решения других задач нужно знать коэффициенты ослабления радиации (табл.

41).
Эти данные нужно перенести на линии графика (К) номограммы. Остальные

задачи решаются с помощью номограммы (рис. 36, табл. 42).
Для решения других задач нужно знать коэффициенты ослабления радиации (табл. 41).Эти данные нужно перенести на линии графика

Слайд 15Рис. 36. Номограмма для решения задач при оценке радиационной обстановки.

Рис. 36. Номограмма для решения задач при оценке радиационной обстановки.

Слайд 16ЗАДАЧА №2.
Определение возможных доз облучения при действиях на местности,

зараженной радиоактивными веществами.

ЗАДАЧА 2.1. Определение доз облучения, полученных при преодолении

зон заражения (на марше).

Дано: Автоколонна СвКМР (K  2), совершая марш в очаг поражения со скоростью V  30 км/ч, войдет на зараженную местность через t  2,5 ч после взрыва. Длина зараженного участка l  8 км. Объект работ находится на границе зоны Б, где уровень радиации достигает максимального значения.

Решение:
Время преодоления зараженного участка

Доза облучения определяется по максимальному уровню радиации на маршруте (т.е. уровню на границе зоны Б, рис. 37):

ЗАДАЧА №2. Определение возможных доз облучения при действиях на местности, зараженной радиоактивными веществами.ЗАДАЧА 2.1. Определение доз облучения,

Слайд 17Переход от максимальной дозы к средней расчетной, полученной на марше,

производится по зависимостям, приведенным в табл. 12 РЛГО:
- при

полном пересечении следа

- при движении под углом 45 к оси следа ;

В нашем случае

- если движение начинается или заканчивается на зараженной местности

Переход от максимальной дозы к средней расчетной, полученной на марше, производится по зависимостям, приведенным в табл. 12

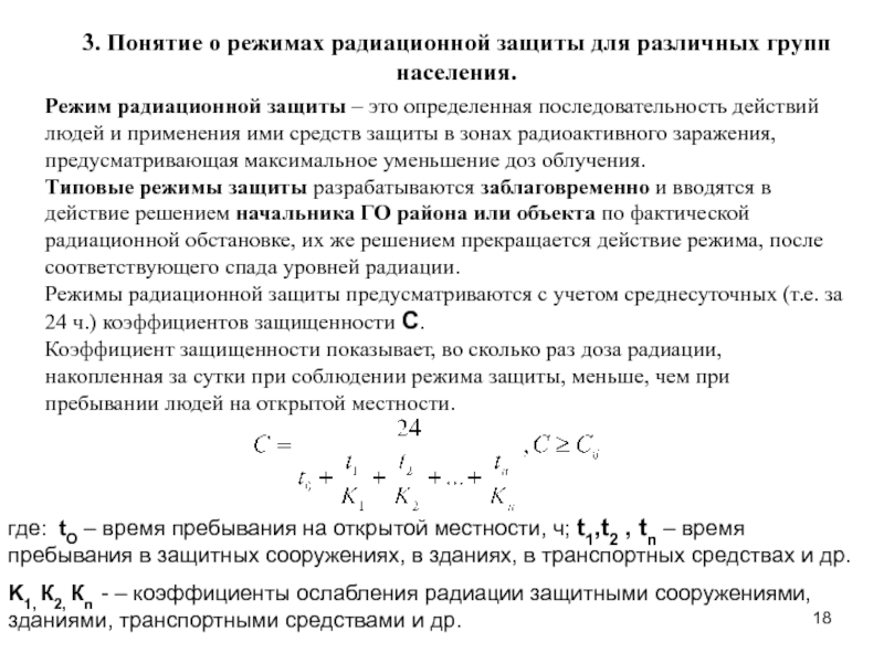
Слайд 183. Понятие о режимах радиационной защиты для различных групп населения.
Режим

радиационной защиты – это определенная последовательность действий людей и применения

ими средств защиты в зонах радиоактивного заражения, предусматривающая максимальное уменьшение доз облучения.
Типовые режимы защиты разрабатываются заблаговременно и вводятся в действие решением начальника ГО района или объекта по фактической радиационной обстановке, их же решением прекращается действие режима, после соответствующего спада уровней радиации.
Режимы радиационной защиты предусматриваются с учетом среднесуточных (т.е. за 24 ч.) коэффициентов защищенности С.

Коэффициент защищенности показывает, во сколько раз доза радиации, накопленная за сутки при соблюдении режима защиты, меньше, чем при пребывании людей на открытой местности.

где: tO – время пребывания на открытой местности, ч; t1,t2 , tn – время пребывания в защитных сооружениях, в зданиях, в транспортных средствах и др.
K1, К2, Кn - – коэффициенты ослабления радиации защитными сооружениями, зданиями, транспортными средствами и др.

3. Понятие о режимах радиационной защиты для различных групп населения.Режим радиационной защиты – это определенная последовательность действий

Слайд 19Суточный коэффициент защищенности принимается в пределах 3,5–7 (в среднем 5)

для населения городов и 1,5–3,5 (в среднем 2,5) для сельского

населения.
Учитывается, что первые 8 ч после заражения территории люди не должны пребывать на открытой местности.
При разработке режимов радиационной защиты, кроме среднесуточных коэффициентов защищенности, учитываются заданные дозы облучения людей (как правило, не более половины допустимой безопасной зоны 50 Р (за 1–4 суток) или 100 Р (за 30 суток)).

Продолжительность соблюдения режима радиационной защиты зависит:
1) от изменения уровней радиации на местности,
2) от защитных свойств убежищ, ПРУ, зданий, транспортных средств,
3) от заданных доз облучения.
Режимы радиационной защиты для населения включают следующие этапы:
-укрытие в ПРУ,
-укрытие в ПРУ и проживание в домах,
-проживание в домах с ограниченным пребыванием на открытой местности

Для рабочих и служащих объектов экономики предусматривается:
-прекращение работы с пребыванием в защитных сооружениях,
-работа с использованием для отдыха защитных сооружений,
-работа с ограниченным пребыванием на открытой местности.

Суточный коэффициент защищенности принимается в пределах 3,5–7 (в среднем 5) для населения городов и 1,5–3,5 (в среднем

Слайд 20Для ведения аварийно-спасательных и других неотложных работ (АС и ДНР):
-время

ввода формирований в очаг поражения,
-продолжительность работы смен.
Режимы защиты разрабатываются

для типовых по характеру застройки населенных пунктов, зданий, защитных сооружений с определенными значениями коэффициентов противорадиационной защиты (табл. 44) и оформляются в виде таблиц.
Типовые режимы для рабочих и служащих учитывают работу объекта в одну или две смены продолжительностью до 10–12 часов.
Типовые режимы при ведении АС и ДНР предусматривают продолжительность первой смены – 2 часа. Организуется непрерывный контроль за полученными дозами облучения, должны использоваться средства индивидуальной защиты, защитные свойства техники и уцелевших зданий.
Примеры типовых режимов радиационной защиты даны в табл. 45, 46.
Для ведения аварийно-спасательных и других неотложных работ (АС и ДНР):-время ввода формирований в очаг поражения, -продолжительность работы

Слайд 21При составлении таблиц учитывают коэффициент безопасной защищенности Сб:




Примеры режимов радиационной

защиты неработающего населения, проживающего в деревянных домах () и использующего

ПРУ () приведены в табл. 45.
При составлении таблиц учитывают коэффициент безопасной защищенности Сб:Примеры режимов радиационной защиты неработающего населения, проживающего в деревянных домах

Слайд 23Примеры режимов радиационной защиты рабочих и служащих, проживающих в каменных

домах (

)
и использующих ПРУ ( ) приведены в таблице 46.

Режимы ведения СНР при заданной дозе 25 Р приведены в табл. 47.

Примеры режимов радиационной защиты рабочих и служащих, проживающих в каменных домах (

Слайд 24Порядок расчета:
1) Задаются режимом защиты на данные сутки, т.е.to ,t1

(при K1 ),
2) Определяют коэффициент защищенности C ,
3) Находят коэффициент

безопасной защищенности Cб,
4) Сравнивают полученные коэффициенты.
Если , режим допустим; при нужно изменить режим защиты, т.е. взять другое время пребывания t o , t 1 (при K 2 ), (при ) и т.д., добиваясь, чтобы на данные сутки.
Порядок расчета:1) Задаются режимом защиты на данные сутки, т.е.to ,t1 (при K1 ),2) Определяют коэффициент защищенности C

Слайд 254 Оценка обстановки радиационной обстановка при аварии на АЭС.
Радиационной обстановка

при аварии на АЭС

Под радиационной обстановкой при ЧС мирного времени

понимают^
характер радиоактивных выбросов из аварийного объекта, - характер, масштабы и степень радиоактивного заражения местности,
тенденцию спада уровней радиации, влияющих на спасение пораженных,
эвакомероприятия и ведение спасательных и других неотложных работ при ликвидации последствий ЧС.
Прогнозирование радиоактивного заражения территорий при авариях с разрушением реактора можно подвергнуть прогнозированию лишь спад уровней радиации в основном на сформировавшемся следе радиоактивного облака.
По имеющимся данным: уровни снижаются медленно, через сутки после аварии в 2 раза, через месяц – в 5 раз, через 3 месяца – в 11 раз. Эти данные описываются степенной зависимостью: .

Величина K в функции времени, прошедшего после аварии, сведена в таблицу 49.

4 Оценка обстановки радиационной обстановка при аварии на АЭС.Радиационной обстановка при аварии на АЭСПод радиационной обстановкой при

Слайд 26При этом уровень радиации на данное время (Рt) определится по

зависимости
где Р t – искомый уровень радиации,
K t–

коэффициент, соответствующий рассматриваемому времени,
P o– известный уровень радиации в определенное время,
K O– соответствующий ему коэффициент.
При этом уровень радиации на данное время (Рt) определится по зависимости где Р t – искомый уровень

Слайд 27Задание на самоподготовку. Контрольные вопросы:

Назвать цель оценки радиационной обстановки
Что понимается

под оценкой радиационной обстановки
Назвать задачи, решаемые в ходе оценки радиационной

обстановки
Назвать параметры определяемые в ходе прогнозирования радиационной обстановки
Перечислить перечень параметров определяемых при прогнозировании радиационной обстановки
Порядок расчётов радиационной обстановки: - на примерах типовых задач
Порядок расчёта режимов радиационной защиты при радиоактивном заражении местности: - на примерах типовых задач
Порядок оценки радиационной обстановки при авариях на АЭС


Задание на самоподготовку. Контрольные вопросы:Назвать цель оценки радиационной обстановкиЧто понимается под оценкой радиационной обстановкиНазвать задачи, решаемые в

Слайд 28Занятие закончено.
Спасибо за внимание!

Занятие закончено.Спасибо за внимание!

Обратная связь

Если не удалось найти и скачать доклад-презентацию, Вы можете заказать его на нашем сайте. Мы постараемся найти нужный Вам материал и отправим по электронной почте. Не стесняйтесь обращаться к нам, если у вас возникли вопросы или пожелания:

Email: Нажмите что бы посмотреть 

Что такое TheSlide.ru?

Это сайт презентации, докладов, проектов в PowerPoint. Здесь удобно  хранить и делиться своими презентациями с другими пользователями.


Для правообладателей

Яндекс.Метрика