Разделы презентаций


Коллоидные растворы

Золь: AgJ; стабилизатор AgNO3 {mAgJ · nAg+ · (n-x)NO3- · yH2O}x+ · x ·NO3- · zH2O + n – n + x

Слайды и текст этой презентации

Слайд 1 Коллоидные растворы

Коллоидные растворы

Слайд 2 Золь: AgJ; стабилизатор AgNO3 {mAgJ

· nAg+ · (n-x)NO3- · yH2O}x+ · x ·NO3-

· zH2O + n – n + x
Золь синего золя берлинской лазури: 4FeCl3 + 3K4[Fe(NC)6] = Fe4[Fe(NC)6]3↓ +
12KCl Стабилизатор
{m Fe4[Fe(NC)6]3 · n[Fe(NC)6]4- · (n-x) · 4K+
· yH2O}4x+ · 4K+ · zH2O – 4n +4n – 4x-
Золь: AgJ; стабилизатор AgNO3   {mAgJ · nAg+ · (n-x)NO3- · yH2O}x+

Слайд 3 Зелёный золь берлинской лазури

4FeCl3+3K4[Fe(NC)6]= Fe4[Fe(NC)6]3↓+

12KCl
стабилизатор
{m Fe4[Fe(NC)6]3 · nFeO+ · (n – x)Cl- ·
zH2O}x+ · xCl- · zH2O + n- n + x
Fe3+ + 3Cl- + 2HOH → Fe(OH)2Cl + 2HCl

HOH + FeOCl

FeO+ + Cl-

Зелёный золь берлинской лазури    4FeCl3+3K4[Fe(NC)6]= Fe4[Fe(NC)6]3↓+

Слайд 4

Золь:
CuSO4 +BaCl2 =

BaSO4↓ + CuCl2

стабилизатор

{mBaSO4 · nBa2+ · (n - x)2Cl- · yH2O}2x+ · 2xCl- · zH2O + 2n – 2n + 2x

Золь:

Слайд 5 Коагуляция коллоидных растворов

Порог коагуляции:



Коагулирующая

способность ионов –
величина обратная порогу
коагуляции , она зависит:
От заряда иона
От строения иона
От размеров ионов.


Коагуляция коллоидных растворов     Порог коагуляции:

Слайд 6
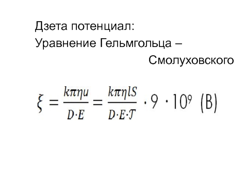
Дзета потенциал:

Уравнение Гельмгольца –
Смолуховского

Дзета потенциал:   Уравнение Гельмгольца –  Смолуховского

Слайд 7 - коэффициент, характеризующий форму коллоидной частицы:

для шара
= 6, для цилиндра

= 4.
= 3,14.
- вязкость растворителя.
- электрофоретическая подвижность.
- расстояние в м, которое проходит частица за время с.
-расстояние между электродами в м.
- диэлектрическая постоянная растворителя.
-разность потенциалов на электродах

- коэффициент, характеризующий форму коллоидной частицы: для шара   = 6, для

Обратная связь

Если не удалось найти и скачать доклад-презентацию, Вы можете заказать его на нашем сайте. Мы постараемся найти нужный Вам материал и отправим по электронной почте. Не стесняйтесь обращаться к нам, если у вас возникли вопросы или пожелания:

Email: Нажмите что бы посмотреть 

Что такое TheSlide.ru?

Это сайт презентации, докладов, проектов в PowerPoint. Здесь удобно  хранить и делиться своими презентациями с другими пользователями.


Для правообладателей

Яндекс.Метрика