Разделы презентаций


Курс лекций по дисциплине ХИМИЧЕСКИЕ ОСНОВЫ ПРОИЗВОДСТВА Кафедра общей и

Содержание

1. Коржуков Н.Г. Общая химия. 2001 г.2. Коржуков Н.Г. Общая и неорганическая химия. 2004 г.3. Глинка Н.Л. Общая химия.4. Неорганическая химия. Сборник задач (№ 1996).5. Неорганическая химия. Лабораторный практикум (№698).Литература

Слайды и текст этой презентации

Слайд 1Курс лекций по дисциплине
«ХИМИЧЕСКИЕ ОСНОВЫ ПРОИЗВОДСТВА»
Кафедра общей и неорганической химии
Читает

доцент, кандидат технических наук
Брагазина Ольга Александровна
2013 г.

Курс лекций по дисциплине«ХИМИЧЕСКИЕ ОСНОВЫ ПРОИЗВОДСТВА»Кафедра общей и неорганической химииЧитает доцент, кандидат технических наукБрагазина Ольга Александровна2013 г.

Слайд 21. Коржуков Н.Г. Общая химия. 2001 г.

2. Коржуков Н.Г. Общая

и неорганическая химия. 2004 г.

3. Глинка Н.Л. Общая химия.

4. Неорганическая

химия. Сборник задач (№ 1996).

5. Неорганическая химия. Лабораторный практикум (№698).

Литература

1. Коржуков Н.Г. Общая химия. 2001 г.2. Коржуков Н.Г. Общая и неорганическая химия. 2004 г.3. Глинка Н.Л.

Слайд 3Лекция №1
ОСНОВНЫЕ ЗАКОНЫ И ПОНЯТИЯ ХИМИИ

Лекция №1ОСНОВНЫЕ ЗАКОНЫ И ПОНЯТИЯ ХИМИИ

Слайд 4ЗАКОН СОХРАНЕНИЯ МАССЫ
( открытие принадлежит М.В.Ломоносову и Лавуазье)
2.

В химической реакции

H2 + Cl2 = 2HCl



Примеры:

1. В доменном процессе
 m руды + топлива + воздуха =
=  m чугуна + шлака + пыли + газа

В химико-металлургических процессах закон не знает отклонений

ЗАКОН СОХРАНЕНИЯ МАССЫ ( открытие принадлежит М.В.Ломоносову и Лавуазье) 2. В химической реакции

Слайд 5ЗАКОН ПОСТОЯНСТВА СОСТАВА
(открыт французским химиком Прустом в 1799

г.)


Пример:
ТiO2:
ТiO1,9-2,0.
Дальтониды и бертоллиды
2 H2 + O2 = 2 H2O
CuSO4 

5H2O  CuSO4 + 5H2O

CH4 + 2O2  CO2 + 2H2O

H2O
11% Н
89% О

· · · · · · · · · · · ·

ЗАКОН ПОСТОЯНСТВА СОСТАВА (открыт французским химиком Прустом в 1799 г.)Пример:ТiO2:ТiO1,9-2,0.Дальтониды и бертоллиды2 H2 + O2 = 2

Слайд 6Кислород (О) ~ 47% по массе;
Кремний (Si) ~ 27%


Далее следуют: Al, Fe, Ca, Na, K, Mg, H

Распространенность элементов в природе

98 %

Все остальные элементы – 2 %

Например:
С –0,15 %; N – 0,04 %; S – 0,05 %

Кислород (О) ~ 47% по массе;Кремний  (Si) ~ 27%

Слайд 7 Атомные и молекулярные массы
1 а.е.м. = 1/12

mC = 0,166  10-23 г
Абсолютная масса атома равна: Аr

· 1 а.е.м.

Относительная атомная масса (Аr)

mAl = 4,5  10-23 г

mC = 2  10-23 г

mH2O = 3  10-23 г



Аr Аl = (4,510-23)/(0,166 10-23) = 27 а.е.м.

Атомные и молекулярные массы  1 а.е.м. = 1/12 mC = 0,166  10-23 гАбсолютная масса

Слайд 8Относительная молекулярная масса равна сумме относительных масс атомов, входящих в

состав молекулы
Абсолютная масса молекулы равна: Мr · 1 а.е.м.
Относительная

молекулярная масса вещества (Мr)

Мr Н2О = (3,010-23)/(0,166 10-23) = 18 а.е.м.



Mr(Н2О) = 2·1 + 16 = 18

Mr(Н2SО4) = 98

Относительная молекулярная масса равна сумме относительных масс атомов, входящих в состав молекулыАбсолютная масса молекулы равна: Мr ·

Слайд 9NA =12/(120,16610-23) = 6,022  1023 частиц -


- число (или постоянная) Авогадро моль-1
Что такое моль?


Молярная

масса (М) –масса 1 моля в-ва г/моль

М = Мr

M (Н2О) = 18 г/моль

M (Н2SО4) = 98 г/моль

m(молекулы Н2О) = М / NA = 18 / 6,02 · 1023 = 3 · 10-23 г

m(атома Al) = M / NA = 27 / 6,02 · 1023 = 4,5 · 10-23 г

NA =12/(120,16610-23) = 6,022  1023 частиц -    - число (или постоянная) Авогадро моль-1Что

Слайд 10Количество вещества или число молей вещества () или (n)


 (n) = m / Mr

 (n) = N / NA

Количество вещества или число молей вещества () или (n)

Слайд 11Стехиометрические соотношения в химии
Стехиометрия – раздел химии, изучающий объемные и

массовые соотношения между реагирующими веществами.

4FeS + 7O2 = 2

Fе2O3 + 4 SO2

Основной закон стехиометрии
Отношение количеств реагирующих веществ (в моль) равно отношению соответствующих коэффициентов в уравнении реакции
Стехиометрические соотношения в химииСтехиометрия – раздел химии, изучающий объемные и массовые соотношения между реагирующими веществами. 4FeS +

Слайд 12Что такое эквивалент ?


МэквО = 8 г/моль
МэквН = 1 г/моль
Мэкв

= Аr / B
9 е.м. Al – 1 е.м. H
Мэкв(Al)

= 9 г

9 г Be – 25 г оксида Be

9 г Be — (25 – 9) г О

х г Вe — 8 г (О)

{

1моль экв. Ве — 4,5 г

FeCl2
Мэкв(Fe) = 56/2 = 28

FeCl3
Мэкв(Fe) = 56/3  19

SO2
8 : 8
Мэкв(S) = 8

SO3
5,3 : 8
Мэкв(S) = 5,3

Что такое эквивалент ?МэквО = 8 г/мольМэквН = 1 г/мольМэкв = Аr / B9 е.м. Al –

Слайд 13 NaOH Са(ОН)2
Мэкв: М/1

М/2
НCl

Н2SO4 H3PO4
Мэкв: М/1 М/2 М/3

NaCl Сd(NO3)2 Al2(SO4)3
Мэкв: М/1 М/2 М/6

H3PO4 + 2KOH = K2HPO4 + 2H2O, Мэкв(H3PO4) = M/2

Са(ОН)2 + НCl = СаОНCl + 2H2O, Мэкв(Са(ОН)2 ) = M/1

ЗАКОН ЭКВИВАЛЕНТОВ

m1 / Мэкв1 = m2 / Мэкв2

m1 / m2=Мэкв1 / Мэкв2

или



эквивалент основания

эквивалент кислоты

эквивалент соли

n = m / Мэкв

NaOH    Са(ОН)2Мэкв: М/1      М/2

Слайд 14Газовые законы
Закон Авогадро


Нормальные условия (н.у.):
Т°= 273,15К (0 C)
Р°= 101325 Па

 101,325  105кПа  105 Па (1 атм.)
Мольный объем

газа (VM) = 22,4 дм3/моль (л/моль)

n = V/ 22,4

- число молей вещества

Эквивалентный объём Н2 и О2 при н.у.:

2 г Н2  22,4 л
1 г Н2  11,2 л

32 г О2  22,4 л
8 г О2  5,6 л

Газовые законыЗакон АвогадроНормальные условия (н.у.):Т°= 273,15К (0 C)Р°= 101325 Па  101,325  105кПа  105 Па

Слайд 15Объединенный (универсальный) газовый закон
PV/ T= const
PVм / T= R
R =

(10522,4103)/273 = 8,31 Дж/(мольK)
Уравнение Клапейрона-Менделеева
PV = RT
Подставляя 

= (m/Mr)

pV = (m/Mr)RT


PV/T = poVo/To

Уравнение Клапейрона

PVм = RT

Vo = (PV To) /(T Po)

Объединенный (универсальный) газовый законPV/ T= constPVм / T= RR = (10522,4103)/273 = 8,31 Дж/(мольK)Уравнение Клапейрона-МенделееваPV = RT

Слайд 16Определение молекулярной массы газа или пара
2. Приводим объем газа (V)

к н.у. (V) по у-ю Клапейрона

m — Vo
х — 22,4 л,

х = Mr

1. По ур-ю Клапейрона-Менделеева
Mr = mRT/(PV)

3. По относительной плотности
D1-2 = m1 / m2 при P,V,T = const

D1-2 = M1 / M2

M1= 2  D(водород) M1 = 29  D(воздух)



Определение молекулярной массы газа или пара2. Приводим объем газа (V) к н.у. (V) по у-ю Клапейрона

Слайд 17 Закон парциальных давлений (закон Дальтона)
Робщее = Р1 + Р2

+ …+ Рі ,
где Р1, Р2 ,… Рі - парциальные

давления газов

Давление, которое производит одна из составных частей газовой смеси, называется парциальным давлением данной составной части

Общее давление смеси газов, не вступающих друг с другом в химическое взаимодействие, равно сумме парциальных давлений ее составляющих частей

Что такое парциальное давление ?

Закон парциальных давлений (закон Дальтона)Робщее = Р1 + Р2 + …+ Рі ,где Р1, Р2 ,…

Слайд 18Более подробные сведения о том, что такое эквивалент и закон

эквивалентов смотрите на сайте кафедры

Дополнительные материалы к

лекциям по курсу «Химические основы производства»

Лекция № 1
Более подробные сведения о том, что такое эквивалент и закон эквивалентов смотрите на сайте кафедры

Слайд 19Дополнительные материалы
к лекциям по курсу
«Химические основы производства»

Лектор
доцент
кандидат технических наук
Брагазина

Ольга Александровна

Дополнительные материалык лекциям по курсу«Химические основы производства»Лектор доценткандидат технических наукБрагазина Ольга Александровна

Слайд 20Лекция № 1

ОСНОВНЫЕ ЗАКОНЫ И ПОНЯТИЯ ХИМИИ

Лекция № 1ОСНОВНЫЕ ЗАКОНЫ И ПОНЯТИЯ ХИМИИ

Слайд 21Эквивалент элемента (Э) – это такая масса его, которая соединяется

с единицей (точнее 1,008) массы водорода или с 8 единицами

массы кислорода или замещает эти количества в их соединениях.

ЭН = 1 ЭО = 8

Эквивалент элемента в соединении находится как атомная масса, деленная на валентность элемента или его степень окисления

Как находятся эквиваленты сложных веществ (кислот, оснований, солей) – дано на лекции

Эквивалент

Эквивалент элемента (Э) – это такая масса его, которая соединяется с единицей (точнее 1,008) массы водорода или

Слайд 22 Массы реагирующих веществ относятся как их эквиваленты
m1 / m2=

Э1 / Э2
 Вещества реагируют между собой в

эквивалентных количествах или число эквивалентов участников процесса есть постоянная величина

n1 = n2 = n3 =…соnst

где
n = m / Э - число г-экв.
m – масса вещества,
Э – эквивалент вещества

Закон эквивалентов

 Массы реагирующих веществ относятся как их эквивалентыm1 / m2= Э1 / Э2  Вещества реагируют между

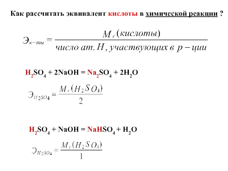
Слайд 23H2SO4 + 2NaOH = Na2SO4 + 2H2O
H2SO4 + NaOH =

NaHSO4 + H2O
Как рассчитать эквивалент кислоты в химической реакции ?

H2SO4 + 2NaOH = Na2SO4 + 2H2OH2SO4 + NaOH = NaHSO4 + H2OКак рассчитать эквивалент кислоты в

Слайд 24Cr(OH)3 + 3HCl = CrCl3 + 3H2O
Cr(OH)3 + 2HCl =

CrOHCl2 + 2H2O
Как рассчитать эквивалент основания в химической реакции ?

Cr(OH)3 + 3HCl = CrCl3 + 3H2OCr(OH)3 + 2HCl = CrOHCl2 + 2H2OКак рассчитать эквивалент основания в

Слайд 25Na2CO3 + HCl = NaHCO3 + NaCl
Na2CO3 + 2HCl =

2NaCl + H2CO3
Как рассчитать эквивалент соли в химической реакции ?

Na2CO3 + HCl = NaHCO3 + NaClNa2CO3 + 2HCl = 2NaCl + H2CO3Как рассчитать эквивалент соли в

Слайд 26CO2 + NaOH = NaHCO3
СО2 + 2NaOH = Na2CO3 +

H2O
Э оксида в обменных и кислотно-основных реакциях

CO2 + NaOH = NaHCO3СО2 + 2NaOH = Na2CO3 + H2OЭ оксида в обменных и кислотно-основных реакциях

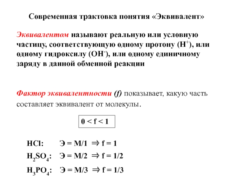
Слайд 27Современная трактовка понятия «Эквивалент»
Эквивалентом называют реальную или условную частицу, соответствующую

одному протону (Н+), или одному гидроксилу (ОН-), или одному единичному

заряду в данной обменной реакции

Фактор эквивалентности (f) показывает, какую часть составляет эквивалент от молекулы.

0 < f < 1

HCl: Э = М/1  f = 1

H2SO4: Э = М/2  f = 1/2

H3PO4: Э = М/3  f = 1/3

Современная трактовка понятия «Эквивалент»Эквивалентом называют реальную или условную частицу, соответствующую одному протону (Н+), или одному гидроксилу (ОН-),

Слайд 28“Моль эквивалентов” (моль экв.) и “молярная масса эквивалента” Мэкв.
1 моль

экв. содержит 6,02 · 1023 эквивалентов
Масса 1 моль экв., выраженная

в граммах, называется молярной массой эквивалента (Мэкв)

Мэкв = fэкв · М [г/моль экв]

Число моль экв.: nэкв = m / Mэкв

“Моль эквивалентов” (моль экв.) и “молярная масса эквивалента” Мэкв.1 моль экв. содержит 6,02 · 1023 эквивалентовМасса 1

Обратная связь

Если не удалось найти и скачать доклад-презентацию, Вы можете заказать его на нашем сайте. Мы постараемся найти нужный Вам материал и отправим по электронной почте. Не стесняйтесь обращаться к нам, если у вас возникли вопросы или пожелания:

Email: Нажмите что бы посмотреть 

Что такое TheSlide.ru?

Это сайт презентации, докладов, проектов в PowerPoint. Здесь удобно  хранить и делиться своими презентациями с другими пользователями.


Для правообладателей

Яндекс.Метрика