Разделы презентаций


Лекции № 2 8

Содержание

Общие сведенияВ строительстве применяются следующие виды армирования каменных конструкций: - поперечное (сетчатое с расположением арматурных сеток в горизонтальных швах кладки); - продольное (с расположением арматуры снаружи под слоем цементного раствора или в бороздах,

Слайды и текст этой презентации

Слайд 1Лекции № 28
РАСЧЕТ И КОНСТРУИРОВАНИЕ АРМИРОВАННЫХ КАМЕННЫХ КОНСТРУКЦИЙ

Лекции № 28 РАСЧЕТ И КОНСТРУИРОВАНИЕ АРМИРОВАННЫХ КАМЕННЫХ КОНСТРУКЦИЙ

Слайд 2Общие сведения
В строительстве применяются следующие виды армирования каменных конструкций:
 - поперечное

(сетчатое с расположением арматурных сеток в горизонтальных швах кладки);
 - продольное

(с расположением арматуры снаружи под слоем цементного раствора или в бороздах, оставляемых в кладке);
 - армирование (усиление) посредством включения в кладку железобетона (комплексные конструкции).
  Армирование каменных конструкций значительно повышает их несущую способность и монолитность, обеспечивает совместную работу отдельных частей зданий, а также является основным способом увеличения сейсмостойкости каменных конструкций и здания в целом.
Марка кирпича, применяемая для армокаменных конструкций, должна быть не менее 75, камня - не менее 35 и раствора - не менее 50.






Общие сведенияВ строительстве применяются следующие виды армирования каменных конструкций: - поперечное (сетчатое с расположением арматурных сеток в горизонтальных

Слайд 3Защитный слой цементного раствора для армокаменных конструкций с арматурой, расположенной

снаружи кладки, должен иметь толщину (от внешней грани рабочей арматуры)

не менее указанной в табл.28.1.
Таблица 28.1






Процент армирования стены горизонтальной арматурой, учитываемой в расчете, должен быть не ниже 0,05 для каждого направления.
 Расстояние между вертикальными и горизонтальными стержнями не должно превышать 8h, где h - толщина стены.
 

Защитный слой цементного раствора для армокаменных конструкций с арматурой, расположенной снаружи кладки, должен иметь толщину (от внешней

Слайд 4Армирование стен должно предусматриваться с соблюдением следующих правил:
- горизонтальная арматура

стен, как правило, располагается в швах кладки;
- при однозначной нагрузке

устанавливается одиночная продольная арматура с растянутой стороны стены, а при знакопеременной нагрузке - двойная (двусторонняя арматура);
- вертикальная арматура, конструктивная или работающая на растяжение, расположенная снаружи стены, связывается хомутами не реже чем через 30 диаметров;
- тонкие стены из кирпича "на ребро" могут быть армированы вертикальными и горизонтальными стержнями в швах кладки с размерами ячеек арматурной сетки 52х52 или 52х65 см;
- концы горизонтальных и вертикальных стержней рекомендуется заделывать в устойчивые прилегающие конструкции (капитальные стены, колонны, обвязочные балки и т.п.) и заанкеривать.
Армирование стен должно предусматриваться с соблюдением следующих правил:- горизонтальная арматура стен, как правило, располагается в швах кладки;-

Слайд 5При продольном армировании стен (например, в армокаменных поясах) допускается применение

стержней арматуры диаметром до 12 мм с утолщением шва до

25 мм.

Элементы с сетчатым поперечным армированием
(столбы, простенки, отдельные участки)

Сетчатое армирование (рис. 28.1) применяют для усиления тяжело нагруженных колонн и простенков, имеющих небольшую гибкость.
При эксцентриситетах, выходящих за пределы ядра сечения (для прямоугольных сечений ), а также при или
сетчатое армирование применять не следует, т.к. оно не повышает несущей способности кладки.






При продольном армировании стен (например, в армокаменных поясах) допускается применение стержней арматуры диаметром до 12 мм с

Слайд 6Рис. 28.1. Сетчатое армирование каменных конструкций
а – квадратная сетка; б

– прямоугольная сетка;
1 – арматурная сетка; 2 – выпуск арматурной

сетки для контроля ее укладки
Рис. 28.1. Сетчатое армирование каменных конструкцийа – квадратная сетка; б – прямоугольная сетка;1 – арматурная сетка; 2

Слайд 7Арматурные сетки типа «зигзаг» (рис. 28.2) укладываются в горизонтальные швы

стен или столбов на расстояния s.
Рис. 28.2. Армирование каменных конструкций

сеткой типа «зигзаг»
Арматурные сетки типа «зигзаг» (рис. 28.2) укладываются в горизонтальные швы стен или столбов на расстояния s.Рис. 28.2.

Слайд 8Диаметр стержней принимают не менее 3 и не более 6

мм для сеток с перекрестными стержнями и 8 мм для

сеток «зигзаг».
Расстояние с между стержнями в сетке должно быть не более 120 и не менее 30 мм.
Толщина швов кладки армокаменных конструкций должна превышать толщину сетки не менее чем на 4 мм.
Сетки укладывают не реже, чем через 400 мм (для кирпичной кладки из обыкновенного кирпича – не реже, чем через 5 рядов).
Сетки «зигзаг» укладывают в 2 смежных рядах кладки, чтобы направление стержней в них было взаимно перпендикулярно. Две уложенные таким образом сетки «зигзаг» равнозначны сетке с перекрестными стержнями того же сечения.
Концы стержней сеток выпускают на 2 – 3 мм из швов кладки для контроля укладки сеток.







Диаметр стержней принимают не менее 3 и не более 6 мм для сеток с перекрестными стержнями и

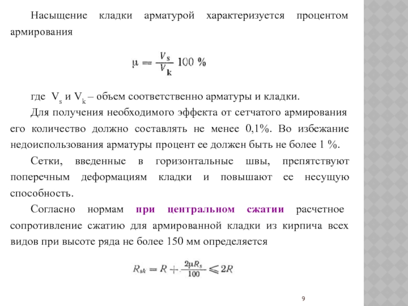
Слайд 9Насыщение кладки арматурой характеризуется процентом армирования



где Vs и Vk –

объем соответственно арматуры и кладки.
Для получения необходимого эффекта от сетчатого

армирования его количество должно составлять не менее 0,1%. Во избежание недоиспользования арматуры процент ее должен быть не более 1 %.
Сетки, введенные в горизонтальные швы, препятствуют поперечным деформациям кладки и повышают ее несущую способность.
Согласно нормам при центральном сжатии расчетное сопротивление сжатию для армированной кладки из кирпича всех видов при высоте ряда не более 150 мм определяется








Насыщение кладки арматурой характеризуется процентом армированиягде Vs и Vk – объем соответственно арматуры и кладки.Для получения необходимого

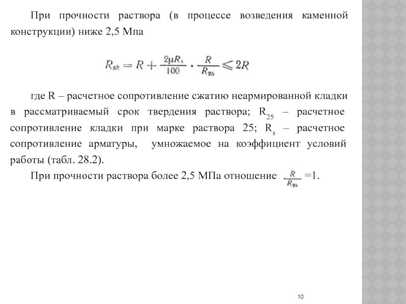
Слайд 10При прочности раствора (в процессе возведения каменной конструкции) ниже 2,5

Мпа



где R – расчетное сопротивление сжатию неармированной кладки в рассматриваемый

срок твердения раствора; R25 – расчетное сопротивление кладки при марке раствора 25; Rs – расчетное сопротивление арматуры, умножаемое на коэффициент условий работы (табл. 28.2).
При прочности раствора более 2,5 МПа отношение =1.










При прочности раствора (в процессе возведения каменной конструкции) ниже 2,5 Мпагде R – расчетное сопротивление сжатию неармированной

Слайд 11Таблица 28.2
При внецентренном сжатии на величину расчетного сопротивления армированной кладки,

кроме процента армирования, влияет эксцентриситет е0. При марке раствора 50

и выше расчетное сопротивление равно
Таблица 28.2При внецентренном сжатии на величину расчетного сопротивления армированной кладки, кроме процента армирования, влияет эксцентриситет е0. При

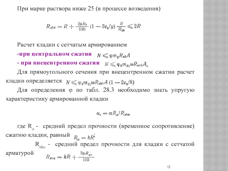
Слайд 12При марке раствора ниже 25 (в процессе возведения)



Расчет кладки с

сетчатым армированием
-при центральном сжатии
- при внецентренном сжатии
Для прямоугольного

сечения при внецентренном сжатии расчет кладки определяется
Для определения φ по табл. 28.3 необходимо знать упругую характеристику армированной кладки


где Ru - средний предел прочности (временное сопротивление) сжатию кладки, равный ;
Rsku - средний предел прочности для кладки с сетчатой арматурой









При марке раствора ниже 25 (в процессе возведения)Расчет кладки с сетчатым армированием -при центральном сжатии - при

Слайд 13к – коэффициент, принимаемый для кладки из кирпича, равный 2,0;

Rsn – нормативное сопротивление арматуры. При использовании арматурной проволоки Bp-I

вводится коэффициент 0,6.
При расчете кладки с сетчатым армированием на смятие расчетное сопротивление кладки Rc, определяемое как , принимается большим из двух значений: Rc, определяемый как для неармированной кладки, и Rc = Rsk, где Rsk – расчетное сопротивление кладки с сетчатым армированием при осевом сжатии.








Элементы с продольным армированием

Продольное армирование кладки – наружное и внутреннее (рис. 28.3) – принимается в основном в промышленных зданиях для тяжело загруженных столбов и простенков значительной гибкости, а также при внецентренном сжатии с большими эксцентриситетами приложения продольной силы.

к – коэффициент, принимаемый для кладки из кирпича, равный 2,0; Rsn – нормативное сопротивление арматуры. При использовании

Слайд 14Рис. 28.3. Продольное армирование кирпичных конструкций (столбов, стен и др.)
 а

- наружное расположение арматуры; б - расположение арматуры в штрабе

кладки; 1 - поперечные хомуты; 2 - продольная арматура
Рис. 28.3. Продольное армирование кирпичных конструкций (столбов, стен и др.) а - наружное расположение арматуры; б - расположение

Слайд 15Шаг хомутов должен быть не более 15 d для наружной

арматуры (рис. 28.3, а) и 20d – для внутренней (рис.

28.3, б), d – диаметр стержней продольной арматуры.
Для конструктивной или работающей на растяжение продольной арматуры, расположенной снаружи, шаг хомутов принимают не более 80d.
Защитный слой цементного раствора для армокаменных конструкций с арматурой, расположенной снаружи кладки, должен иметь толщину не менее указанной в табл. 28.3.








Таблица 28.3

Шаг хомутов должен быть не более 15 d для наружной арматуры (рис. 28.3, а) и 20d –

Слайд 16Количество арматуры, учитываемой при расчете столбов и простенков, должно составлять

не менее, %:
- для сжатой продольной арматуры

0,1
- для растянутой продольной арматуры 0,05
Расчет несущей способности армокаменных конструкций с продольным армированием производится аналогично расчету ЖБК. При этом расчетное сопротивление арматуры следует умножить на коэффициент условий работу согласно табл. 28.2.
При наличии продольной арматуры в сжатой кладке работа последней используется не полностью, что учитывается в расчете коэффициентом условия работы γс = 0,85, на который умножается сопротивление кладки.
При центральном сжатии элементы с продольной арматурой рассчитываются


Сжатая продольная арматура при центральном сжатии применяется редко, т.к. не выгодна по сравнению с сетками.














Количество арматуры, учитываемой при расчете столбов и простенков, должно составлять не менее, %:- для сжатой продольной арматуры

Слайд 17При расчете внецентренно сжатых элементов различают два случая:
- случай больших

эксцентриситетов (рис. 28.4) при

При прямоугольной форме сечения
S0 - статический момент всего сечения
кладки относительно центра тяжести
растянутой или менее сжатой арматуры,
равный:
- при любой форме сечения
- при прямоугольной форме сечения

Sс - статический момент сжатой зоны
сечения относительно центра тяжести той
же арматуры (табл. 28. 4).














Рис. 28.4. Расчетная схема при внецентренном сжатии каменной кладки с продольной арматурой (случай больших эксцентриситетов)

При расчете внецентренно сжатых элементов различают два случая:- случай больших эксцентриситетов (рис. 28.4) при

Слайд 18При наличии продольной арматуры в сжатой зоне для обеспечения полного

ее использования в сечениях любой формы должно соблюдаться условие:

(при прямоугольной

форме сечения ).
Сумма моментов всех сил относительно точки приложения равнодействующей усилий в растянутой арматуре


Сумма проекций всех сил на продольную ось элемента


Положение нейтральной оси определяется из уравнения моментов относительно точки приложения внешней нагрузки

где SсN - статический момент сжатой зоны сечения относительно точки приложения усилия N (по табл. 28.4)















При наличии продольной арматуры в сжатой зоне для обеспечения полного ее использования в сечениях любой формы должно

Слайд 19Таблица 28.4

Таблица 28.4

Слайд 20случай малых эксцентриситетов (рис. 28.5).
















Рис. 28.5. Расчетная схема при внецентренном

сжатии каменной кладки с продольной арматурой (случай малых эксцентриситетов)
Сумма

моментов всех сил относительно точки приложения равнодействующей усилий в менее сжатой арматуре


в более сжатой арматуре

S0 - статический момент всего сечения кладки относительно центра тяжести сжатой арматуры

(при прямоугольной форме сечения
).

случай малых эксцентриситетов (рис. 28.5).Рис. 28.5. Расчетная схема при внецентренном сжатии каменной кладки с продольной арматурой

Слайд 21Проектирование каменных конструкций, возводимым в зимнее время

Проектирование каменных конструкций, возводимым в зимнее время

Слайд 22Свежезамороженная кладка после оттаивания и некоторой выдержке при температуре выше

00С приобретает достаточную прочность.
С связи с этим возводимую в холоде

кладку методом замораживания не предохраняют от замерзания, а принимают меры против неблагоприятного влияния на сооружение осадки кладки и понижения ее прочности и устойчивости в период оттаивания.
Опыты показали, что в каменной кладке, возведенной при температуре ниже 00С:
замерзший цементный или смешанный раствор после оттаивания продолжает твердеть. Но если он замерз в свежем состоянии, сразу после укладки, то конечная его прочность меньше, чем при твердении в летних условиях;
Конечная прочность при сжатии цементного или смешанного раствора вследствие замерзания в раннем возрасте снижается в зависимости от температуры на 20 -50%;


















Свежезамороженная кладка после оттаивания и некоторой выдержке при температуре выше 00С приобретает достаточную прочность.С связи с этим

Слайд 233. сцепление замершего в раннем возрасте раствора с камнем и

арматурой снижается;
4. замерзший в свежем состоянии раствор обжимается в кладке

значительно меньше, чем раствор, уложенный в летних условиях. Поэтому кладка при оттаивании дает значительную осадку;
5. Если замерзает не свежеуложенный раствор, а уже достигший 20% или более ожидаемой прочности, то уменьшение конечной прочности кладки при сжатии и снижение сцепления раствора с камнем и арматурой не наблюдается.
Производство каменных работ в зимнее время осуществляется:
на растворах с химическими добавками, обеспечивающими твердение на морозе без обогрева;
способом замораживания без химических добавок;
способом замораживания без химических добавок, но с отогревом кладки в течение времени, за которое она достигает несущей способности, достаточной для загружения.



















3. сцепление замершего в раннем возрасте раствора с камнем и арматурой снижается;4. замерзший в свежем состоянии раствор

Обратная связь

Если не удалось найти и скачать доклад-презентацию, Вы можете заказать его на нашем сайте. Мы постараемся найти нужный Вам материал и отправим по электронной почте. Не стесняйтесь обращаться к нам, если у вас возникли вопросы или пожелания:

Email: Нажмите что бы посмотреть 

Что такое TheSlide.ru?

Это сайт презентации, докладов, проектов в PowerPoint. Здесь удобно  хранить и делиться своими презентациями с другими пользователями.


Для правообладателей

Яндекс.Метрика