Разделы презентаций


ЛЕКЦИЯ 11

Содержание

Характеристика элементов I-Б группы Электронная формула этих элементов:(n-1)d9nS2Для стабилизации наблюдается «провал» электрона и электронная формула имеет вид:(n-1)d10nS1

Слайды и текст этой презентации

Слайд 1ХИМИЯ ЭЛЕМЕНТОВ
d – БЛОКА
ЛЕКЦИЯ 11

ХИМИЯ ЭЛЕМЕНТОВ d – БЛОКАЛЕКЦИЯ 11

Слайд 2Характеристика элементов I-Б группы

Электронная формула этих элементов:
(n-1)d9nS2
Для

стабилизации наблюдается «провал» электрона и электронная формула имеет вид:
(n-1)d10nS1

Характеристика элементов  I-Б группы   Электронная формула этих элементов:(n-1)d9nS2Для стабилизации наблюдается «провал» электрона и электронная

Слайд 3 Cu

Ag

Au
...3d10 4s1 ...4d10 5s1 ... 5d10 6s1
+1,+2 +1, (+2) +3

Радиус уменьшается


Энергия ионизации увеличивается


Химическая активность уменьшается

Cu        Ag

Слайд 4ХИМИЧЕСКИЕ СВОЙСТВА
CuCI + 2NH3 = [Cu(NH3)2]CI

Au(OH)+NaOH→ Na[Au(OH)4]

ХИМИЧЕСКИЕ СВОЙСТВАCuCI + 2NH3 = [Cu(NH3)2]CI Au(OH)+NaOH→ Na[Au(OH)4]

Слайд 5Cu, Ag, Au – малоактивные металлы, стоят в ряду напряжения

после водорода

Cu, Ag – взаимодействуют с концентрированными кислотами HNO3,

H2SO4
Au-растворяется в «царской водке»

Au +4HCI + HNO3 = H[AuCI4] + NO + H2O
«золотая кислота»

ХИМИЧЕСКИЕ СВОЙСТВА

Cu, Ag, Au – малоактивные металлы, стоят в ряду напряжения после водорода Cu, Ag – взаимодействуют с

Слайд 6Биологическая роль d- элементов
I Б групп
Гидроксилазы Е +

О2→ Е-О- + [O]


Оксигеназы
[E1×Cu+] + O2 → + R-CH2-OH →


→ RCOOH + [E1×Cu+] + H2O

Биологическая роль d- элементов I Б группГидроксилазы  Е + О2→ Е-О- + [O]

Слайд 7Биологическая роль d-элементов
I-Б группы
СОД (супероксиддисмутаза)
[СОД×Сu2+]+ О2- → [СОД×Cu+]

+ O2
[СОД×Сu+]+O2- +2H+→[СОД×Сu+2] +H2O2

Биологическая роль d-элементов I-Б группыСОД (супероксиддисмутаза) [СОД×Сu2+]+ О2- → [СОД×Cu+] + O2[СОД×Сu+]+O2- +2H+→[СОД×Сu+2] +H2O2

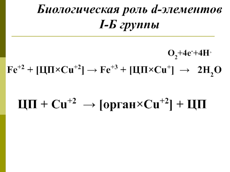
Слайд 8Биологическая роль d-элементов I-Б группы

O2+4e-+4H+
Fe+2 + [ЦП×Сu+2] → Fe+3 + [ЦП×Cu+] → 2H2O

ЦП + Сu+2 → [орган×Cu+2] + ЦП

Биологическая роль d-элементов I-Б группы

Слайд 92Н2N – R2 – NH – CO – R1 –

SH + Cu2+ →

ТОКСИЧЕСКОЕ ДЕЙСТВИЕ ИОНОВ Сu2+

2Н2N – R2 – NH – CO – R1 – SH + Cu2+ →ТОКСИЧЕСКОЕ ДЕЙСТВИЕ ИОНОВ Сu2+

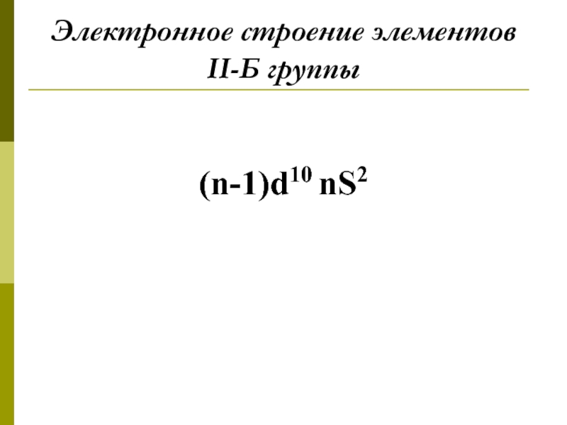
Слайд 10Электронное строение элементов II-Б группы
(n-1)d10 nS2

Электронное строение элементов II-Б группы(n-1)d10 nS2

Слайд 11Общая характеристика d-элементов II-Б группы
Zn

Cd

Hg
...3d104s2 ...4d105s2 ...5d104s2
+2 +2 +1,+2
радиус уменьшается

восстановительные свойства уменьшаются

основные свойства уменьшаются

Общая характеристика d-элементов II-Б группы   Zn         Cd

Слайд 12ХИМИЧЕСКИЕ СВОЙСТВА
ZnO + 2HCI +3H2O = [Zn(H2O)4]CI2

ZnO + 2NaOH +

H2O = Na2[Zn(OH)4]

Cd(OH)2 + 6NH3 = [Cd(NH3)6](OH)2

Сd(OH)2 + 2HCl =

CdCl2 +2H2O


ХИМИЧЕСКИЕ СВОЙСТВАZnO + 2HCI +3H2O = [Zn(H2O)4]CI2ZnO + 2NaOH + H2O = Na2[Zn(OH)4]Cd(OH)2 + 6NH3 = [Cd(NH3)6](OH)2Сd(OH)2

Слайд 13Из солей ртути известны:
Hg2Cl2 – каломель ( практически не растворима

в воде)
Hg+2Cl2 – сулема (устойчива на воздухе, токсична, растворяется в

воде. Сильнейший яд. Применяется в медицине как сильное дезинфицирующее средство, в с/х для протравы семян, дубления кожи.
Из солей ртути известны:Hg2Cl2 – каломель ( практически не растворима в воде)Hg+2Cl2 – сулема (устойчива на воздухе,

Слайд 14БИОЛОГИЧЕСКАЯ РОЛЬ d-ЭЛЕМЕНТОВ II-Б ГРУППЫ
H2O
-HCO3-
-карбоангидраза – катализирует обратимую гидратацию углекислого

газа

БИОЛОГИЧЕСКАЯ РОЛЬ d-ЭЛЕМЕНТОВ II-Б ГРУППЫH2O-HCO3--карбоангидраза – катализирует обратимую гидратацию углекислого газа

Слайд 15БИОЛОГИЧЕСКАЯ РОЛЬ ЭЛЕМЕНТОВ II-Б ГРУППЫ
- карбоксипептидаза – катализирует процесс гидролиза

пептидной связи
+
КОП·Zn+2
O
+
+
R2 – NH2

БИОЛОГИЧЕСКАЯ РОЛЬ ЭЛЕМЕНТОВ II-Б ГРУППЫ- карбоксипептидаза – катализирует процесс гидролиза пептидной связи+КОП·Zn+2O++R2 – NH2

Слайд 16ОБЩАЯ ХАРАКТЕРИСТИКА d-ЭЛЕМЕНТОВ VI- Б ГРУППЫ
(n – 1) danSb,
где

а = от 1 до 10, b = от 1

до 2
ОБЩАЯ ХАРАКТЕРИСТИКА d-ЭЛЕМЕНТОВ VI- Б ГРУППЫ(n – 1) danSb, где а = от 1 до 10, b

Слайд 17ОБЩАЯ ХАРАКТЕРИСТИКА d-ЭЛЕМЕНТОВ VI- Б ГРУППЫ
Cr

Mo W
̣̣̣̣̣̣̣̣̣̣̣̣̣̣ ̣̣...3d54s1 ...4d55s1

...5d46s2
+2,+3,+6 +6 +6
Радиус уменьшается

Энергия ионизации увеличивается

Химическая активность снижается

ОБЩАЯ ХАРАКТЕРИСТИКА d-ЭЛЕМЕНТОВ VI- Б ГРУППЫ   Cr			  Mo

Слайд 18Свойства соединений элементов VI-Б группы
В низшей степени окисления – основные

и восстановительные свойства – Cr+2O, (Сr(OH)2)


Свойства соединений элементов VI-Б группыВ низшей степени окисления – основные и восстановительные свойства – Cr+2O, (Сr(OH)2)

Слайд 19Свойства соединений VI –Б группы
В промежуточой степени окисления –амфотерные свойства

- Cr2O3
Cr(OH)3 – гидроксид хрома (III)
H3CrO3 – ортохромистая к-та
HCrO2

– метахромистая к-та

Cr2O3 + 2NaOH = 2NaCrO2 + H2O
Cr(ОН)3 + 3Н2О + 3HCI = [Cr(Н2О)6]CI3
Cr(ОН)3 + 3NaОН = Na3[Cr(ОН)6]3-

Свойства соединений VI –Б группыВ промежуточой степени окисления –амфотерные свойства - Cr2O3 Cr(OH)3 – гидроксид хрома (III)H3CrO3

Слайд 20В высшей степени окисления –
кислотные и окислительные свойства - CrO3



Свойства соединений VI –Б
группы
CrO3 + Н2О = H2CrO4

хромовая кислота
(желтая )
2CrO3 + Н2О = H2Cr2O7 дихромовая кислота
(оранжевая)
В высшей степени окисления –кислотные и окислительные свойства - CrO3 Свойства соединений VI –Б группыCrO3 + Н2О

Слайд 21БИОЛОГИЧЕСКАЯ РОЛЬ VI-Б ГРУППЫ
R – COH + КОКС·Мо+6 +Н2О


→H3O ... OCR - КОКС·Мо+4 →
→ RCOOH +

КОКС ·Мо+6 + 2Н+

Ксантиноксидаза (КОКС) – катализирует окисление ксантина и гипоксантина до мочевой кислоты, альдегидов и кислот

БИОЛОГИЧЕСКАЯ РОЛЬ VI-Б ГРУППЫ R – COH + КОКС·Мо+6 +Н2О → →H3O ... OCR - КОКС·Мо+4 →

Слайд 22ХАРАКТЕРИСТИКА ЭЛЕМЕНТОВ VII –Б ГРУППЫ
Mn

Tc

Re
...3d54s2 ...4d55s2 ...5d56s2

+2,+3,+4,+6,+7 +4,+7

Степень окисления Mn: +2
MnO, Mn(OH)2, [Mn(H2O)4]CI2

ХАРАКТЕРИСТИКА ЭЛЕМЕНТОВ VII –Б ГРУППЫ     Mn

Слайд 23ХАРАКТЕРИСТИКА ЭЛЕМЕНТОВ VII-Б ГРУППЫ
Степень окисления Mn: +4
MnO2, Mn(OH)4



H4MnO4- орто-марганцеватистая

H2MnO3 – мета-марганцеватистая

ХАРАКТЕРИСТИКА ЭЛЕМЕНТОВ VII-Б ГРУППЫСтепень окисления Mn: +4 MnO2,  Mn(OH)4 H4MnO4- орто-марганцеватистая H2MnO3 – мета-марганцеватистая

Слайд 24ХАРАКТЕРИСТИКА ЭЛЕМЕНТОВ
VII-Б ГРУППЫ
Степень окисления : +6
MnO3
H2MnO4 –марганцовистая к-та
К2MnO4- манганат

калия соединения неустойчивы, являются
окислителями

ХАРАКТЕРИСТИКА ЭЛЕМЕНТОВ VII-Б ГРУППЫСтепень окисления : +6MnO3H2MnO4 –марганцовистая к-таК2MnO4- манганат калия соединения неустойчивы, являются окислителями

Слайд 25ХАРАКТЕРИСТИКА ЭЛЕМЕНТОВ
VII-Б ГРУППЫ
Степень окисления : +7

Mn2O7 -оксид марганца (VII)

HMnO4

–марганцовая к-та (соли наз. - перманганаты)

KMnO4 – перманганат калия

ХАРАКТЕРИСТИКА ЭЛЕМЕНТОВ VII-Б ГРУППЫСтепень окисления : +7Mn2O7 -оксид марганца (VII)HMnO4 –марганцовая к-та (соли наз. -  перманганаты)KMnO4

Слайд 26БИОЛОГИЧЕСКАЯ РОЛЬ МАРГАНЦА
В организме находится в степени окисления Mn+2
1. Образует

комплексы с нуклеиновыми кислотами и аминокислотами
2.Входит в состав ферментов: аргиназы,

холинэстеразы, фосфоглюкомутазы, пируваткарбокси лазы.
3.Участвует в синтезе витаминов С и В12

Марганец содержится в красной свекле, картофеле, печени.
БИОЛОГИЧЕСКАЯ РОЛЬ МАРГАНЦАВ организме находится в степени окисления Mn+21. Образует комплексы с нуклеиновыми кислотами и аминокислотами2.Входит в

Слайд 27ПРИМЕНЕНИЕ СОЕДИНЕНИЙ МАРГАНЦА В МЕДИЦИНЕ
KMnO4 – 5% дезинфицирующее средство, как

кровоостанавливающее

MnSO4 – при лечении анемии

MnCI2 – при лечении атеросклероза

ПРИМЕНЕНИЕ СОЕДИНЕНИЙ МАРГАНЦА В МЕДИЦИНЕKMnO4 – 5% дезинфицирующее средство, как кровоостанавливающееMnSO4 – при лечении анемииMnCI2 – при

Слайд 28ОБЩАЯ ХАРАКТЕРИСТИКА ЭЛЕМЕНТОВ VIII-Б ГРУППЫ
Fe

Co

Ni
...3d64s2 ...3d74s2 ... 3d84s2
+2,+3,+6; +2,+3,+5; +2,+3,+4;

В степени окисления +2 элементы проявляют основные и восстановительные свойства;
+3 – амфотерные;
+4,+5,+6 – окислительные и кислотные
ОБЩАЯ ХАРАКТЕРИСТИКА ЭЛЕМЕНТОВ VIII-Б ГРУППЫ   Fe

Слайд 29ОБЩАЯ ХАРАКТЕРИСТИКА
ЭЛЕМЕНТОВ VIII-Б ГРУППЫ
Степень окисления +3 Fe2O3, Co2O3,

Ni2O3
Fe(OH)3 – амфотерное соединение
Fe(OH)3 + 3HCI + 3H2O

= [Fe(H2O)6]CI3
Fe(OH)3 + 3NaOH = Na3[Fe(OH)6]
Сплавление
Fe(OH)3 + 3NaOH = Na3FeO3 + 3H2O
феррит натрия
Соль железистой кислоты: H3FeO3- орто
HFeO2 - мета
ОБЩАЯ ХАРАКТЕРИСТИКА ЭЛЕМЕНТОВ VIII-Б ГРУППЫСтепень окисления +3 Fe2O3,   Co2O3,   Ni2O3Fe(OH)3 – амфотерное соединениеFe(OH)3

Слайд 30ОБЩАЯ ХАРАКТЕРИСТИКА
ЭЛЕМЕНТОВ VIII-Б ГРУППЫ
Степень окисления : +6
FeO3 – оксид

железа (VI)
H2FeO4 – железная кислота (соли наз. ферратами)

ОБЩАЯ ХАРАКТЕРИСТИКА ЭЛЕМЕНТОВ VIII-Б ГРУППЫСтепень окисления : +6FeO3 – оксид железа (VI)H2FeO4 – железная кислота (соли наз.

Слайд 31Применение в медицине
Железо восстановленное, при лечении анемии
Ферамид [Fe(C6H5CONH2)2CI2]
FeCI2 наружное –кровоостанавливающее

и дезинфицирующее

Применение в медицинеЖелезо восстановленное, при лечении анемииФерамид [Fe(C6H5CONH2)2CI2]FeCI2 наружное –кровоостанавливающее и дезинфицирующее

Слайд 32Семейство платины






Цис-дихлородиаммин платина (II)
Pt+2
NH3
H3N
CI
CI

Семейство платины			Цис-дихлородиаммин платина (II)   Pt+2NH3H3NCICI

Обратная связь

Если не удалось найти и скачать доклад-презентацию, Вы можете заказать его на нашем сайте. Мы постараемся найти нужный Вам материал и отправим по электронной почте. Не стесняйтесь обращаться к нам, если у вас возникли вопросы или пожелания:

Email: Нажмите что бы посмотреть 

Что такое TheSlide.ru?

Это сайт презентации, докладов, проектов в PowerPoint. Здесь удобно  хранить и делиться своими презентациями с другими пользователями.


Для правообладателей

Яндекс.Метрика