Разделы презентаций


Лекция 3. Трехфазный трансформатор: схемы и группы соединения обмоток. Условия

Содержание

Трехфазные трансформаторыПрименение систем трехфазного тока обладает преимуществами перед однофазным:1. При одинаковых напряжениях и мощностях потребителей и прочих равных условиях питание трехфазным током позволяет получить значительную экономию материала проводов по сравнению с

Слайды и текст этой презентации

Слайд 1Лекция 3. Трехфазный трансформатор: схемы и группы соединения обмоток. Условия

включения трансформаторов на параллельную работу.
Вопросы
1. Трехфазный трансформатор.
2. Схемы соединения обмоток

трехфазного трансформатора
3. Группы соединения обмоток трансформатора.
4. Параллельная работа трансформаторов.
5. Нагрузочный режим трансформатора

Лекция 3. Трехфазный трансформатор: схемы и группы соединения обмоток. Условия включения трансформаторов на параллельную работу.Вопросы1. Трехфазный трансформатор.2.

Слайд 2Трехфазные трансформаторы
Применение систем трехфазного тока обладает преимуществами перед однофазным:
1. При

одинаковых напряжениях и мощностях потребителей и прочих равных условиях питание

трехфазным током позволяет получить значительную экономию материала проводов по сравнению с тремя однофазными линиями;
При прочих равных условиях трехфазный генератор дешевле, легче и экономичнее, чем три однофазных генератора такой же суммарной мощностью. То же самое относится к трехфазным двигателям и трансформаторам;
3. Трехфазная система токов позволяет получить вращающееся магнитное поле с помощью трех неподвижных катушек;
4. При равномерной нагрузке трехфазный генератор создает на валу приводного двигателя постоянный момент, в отличие от однофазного.
Трехфазные трансформаторыПрименение систем трехфазного тока обладает преимуществами перед однофазным:1. При одинаковых напряжениях и мощностях потребителей и прочих

Слайд 31 Трехфазные трансформаторы
Особенность трехфазной системы - векторы напряжения, как и

векторы токов (при равенстве нагрузки по фазам) сдвинуты относительно

друг друга на угол 1200. Если взять три одинаковых трансформатора, магнитные системы которых соединить (рис.3.22, а), подать на первичные обмотки трехфазную систему напряжений, то суммарный поток , проходящий по общему стержню = 0 (рис.3.22, б). Следовательно, от общего стержня можно отказаться. Тогда магнитопровод трехфазного трансформатора примет вид ( рис.3.22, в).

Рис.3.22 Трехфазный трансформатор: а — однофазные трансформаторы для трехфазной системы; б — графическое определение значения магнитного потока в общем стержне; в — плоский магнитопровод трехфазного трансформатора.

Недостаток - ток холостого хода фазы «В» ( ) (обмотка - на среднем стержне), меньше чем в фазах «А» и «С»-короче путь магнитного потока в фазе «В» ( МДС для нее требуется меньше чем для фаз «А» и «С»). Число витков во всех фазах одинаково, и чтобы уравнять МДС всех фаз, намагничивающий ток в фазе «В» меньше.

1 Трехфазные трансформаторыОсобенность трехфазной системы - векторы напряжения, как и векторы токов (при равенстве нагрузки по фазам)

Слайд 4(3.50)

— магнитодвижущая сила, А

витки;
— напряженность магнитного поля;


— длина пути прохождения магнитного потока, м.

Обмотки трехфазного трансформатора можно соединить по следующим схемам (рис.3.23).

Рис. 3.23 Схемы соединения обмоток трехфазного трансформатора: а — звезда (Y); б — треугольник (); в — зигзаг (Z)

У обмоток низшего напряжения (схема «звезда»), нейтральный провод, выведен наружу — Комбинация 1-чной и 2-чной обмоток трансф-ра теоретически может быть любой.
Наиболее употребительны схемы

2. Схемы соединения обмоток трехфазного трансформатора

(3.50)     —  магнитодвижущая сила, А витки;     — напряженность

Слайд 5а) наиболее экономичен в изготовлении;
б) наименьшие потери электрической энергии при

работе на равномерную по фазам нагрузку;
в) имеет фазное и линейное

напряжение;
Недостаток:
при несимметричной нагрузке резко увеличиваются потери электрической энергии и отклонения напряжений от номинального.
Поэтому - наиболее целесообразен при работе на симметричную нагрузку в низковольтных электрических сетях с глухозаземленной нейтралью.
Схема . Достоинства:
а) лучше чем трансформатор работает на несимметричную нагрузку;
б) потери электрической энергии одинаковы с трансформатором ;
также имеет фазное и линейное напряжение.
Недостаток: количество витков первичной обмотки увеличивается в   раз - вызывает увеличение количества изоляционного материала и работы на изготовление указанной обмотки. Поэтому трансформатор
дороже чем - целесообразен для питания низковольтных электрических сетей при мощности его 400 кВ*А и выше.

Схема — наиболее распространенная у трансформаторов малой и средней мощности для питания электрических сетей 0,38 кВ с глухозаземленной нейтралью.
Достоинства:

а) наиболее экономичен в изготовлении;б) наименьшие потери электрической энергии при работе на равномерную по фазам нагрузку;в) имеет

Слайд 6Схема .
Достоинство: потери электрической

энергии одинаковы с трансформатором .
Недостатки:
а)

количество витков вторичной обмотки увеличено в  раз (как и в схеме ),
б) имеется только одно линейное напряжение. Фазного напряжения нет.
Можно использовать для питания электрических сетей с изолированной нейтралью.

Схема .
Достоинства:
а) имеет фазное и линейное напряжения;
б) при работе в несимметричных режимах практически нет искажений фазных напряжений
Недостаток:
количество витков 2-чной обмотки на 15 % больше, чем у схемы , т.к. фазные напряжения создаются двумя полуобмотками, лежащими на разных стержнях (рис.3.22 в).

Схема      . Достоинство: потери электрической энергии одинаковы с трансформатором

Слайд 7Доказательство: — нарисуем векторную диаграмму фазных напряжений вторичной стороны трансформатора

(рис.3.24).
Рис. 3.24 Векторные диаграммы напряжений схем: а — Y/Yн; б

— Y/ Zн

Рис.3.22 в — плоский магнитопровод трехфазного трансформатора

Для трансформатора со схемой соединения обмоток диаграмма очень простая – «звезда». Для трансформатора — построение сложнее.
Из рис.3.22, в) видно, что напряжение фазы «а» создается полуобмоткой лежащей на стержне «а» (отрезок ОР) и полуобмоткой лежащей на стержне «в», включенной встречно (отрезок РА). Чтобы определить, на сколько больше требуется намотать витков в трансформаторе , нужно определить отношение суммы длин отрезков ОР и АР в треугольнике ОАР к длине отрезка АО. Из вершины Р опустим перпендикуляр РК на сторону АО.
Треугольники АКР и РКО равны между собой. Угол КОР равен 300 потому что угол АРО равен 1200 как угол между векторами напряжений трехфазной системы. Угол КРО тогда равен 600 и отношение .

Аналогично , следовательно . Это означает, что

Доказательство: — нарисуем векторную диаграмму фазных напряжений вторичной стороны трансформатора (рис.3.24).Рис. 3.24 Векторные диаграммы напряжений схем: а

Слайд 8т.е. на выполнение двух полуобмоток схемы

пойдет на 15 % витков больше, чем во

вторичной обмотке схемы .
Трансформатор целесообразен для питания низковольтных электрических сетей при мощности его меньше 400 кВА.

т.е. на выполнение двух полуобмоток схемы       пойдет на 15 % витков

Слайд 93. Группы соединения обмоток трансформаторов

Группу соединения обмоток необходимо знать только

при включении трансформаторов на параллельную работу. Она определяется углом между

векторами линейных напряжений первичной и вторичной обмоток трансформатора. Количество групп, которые может иметь трансформатор, зависит от числа фаз. Так однофазные трансформаторы имеют 2 группы, трехфазные — 12. ГОСТом определено, что группа соединения обмоток у трансформатора должна быть нулевая, а у трансформатора — одиннадцатая.
Для описания напряжения смещения между первичной и вторичной обмотками традиционно используется пример с циферблатом часов. Так как этот сдвиг фаз может изменяться от 0° до 360°,а кратность сдвига составляет 30°, то для обозначения группы соединений выбирается ряд чисел от 1 до 12, в котором каждая единица соответствует углу сдвига в 30°. Одна фаза первичной указывает на 12, а соответствующая фаза другой стороны указывает на другую цифру циферблата.
Два способа определения группы соединения обмоток трансформатора:
с помощью вольтметра
с помощью фазометра.
3. Группы соединения обмоток трансформаторовГруппу соединения обмоток необходимо знать только при включении трансформаторов на параллельную работу. Она

Слайд 10Рис. 3.25 Определение группы соединений обмоток трансформатора с помощью фазометра
Фазометр

— одна токовая обмотка, а вторая — напряжения. Известно -

на активном сопротивлении векторы тока и напряжения совпадают. прибор покажет угол между вектором линейного напряжения и вектором тока , а, следовательно, векторам напряжения . Сопротивление включено на первичное напряжение. Этот метод самый простой, но если группа соединения не нулевая и не одиннадцатая, сложно определить, как нужно изменить маркировку обмоток, чтобы привести группу соединения к стандарту.

При определении с помощью вольтметра соединяются два одноименных ввода трансформатора, обычно «а» и «А» измеряются четыре напряжения , , и . По соотношению этих напряжений определяется группа соединения обмоток.

1). с помощью фазометра.

Рис. 3.25 Определение группы соединений обмоток трансформатора с помощью фазометраФазометр — одна токовая обмотка, а вторая —

Слайд 112). с помощью вольтметра

2). с помощью вольтметра

Слайд 12Предположим, ошибки в маркировке трансформатора не было (рис.3.26, а). Углы между

векторами линейных напряжений равны нулю, о чем свидетельствует соотношение вышеуказанных

напряжений.
Если произошла ошибка в маркировке вторичной стороны трансформатора (рис.3.26, б, в), соотношение напряжения будет другое, согласно векторных диаграмм.
Для облегчения определения группы соединения обмоток трансформатора, соотношение вышеуказанных напряжений для каждой группы приведены в справочниках.
Зная соотношение напряжений и, следовательно, группу соединений обмоток, можно нарисовать векторную диаграмму. По векторной диаграмме легко определяется истинная маркировка обмоток.
На практике наиболее распространена практическая проверка правильности включения трансформаторов на параллельную работу. Соединяют одну пару одноименных вводов трансформатора, подают напряжение на первичные обмотки и проверяют наличие напряжения между другими одноименными вводами. Если напряжения нет — соединение правильное.
Предположим, ошибки в маркировке трансформатора не было (рис.3.26, а). Углы между векторами линейных напряжений равны нулю, о чем

Слайд 134. Параллельная работа трансформаторов – их вторичные обмотки подключены к

общей нагрузке, а первичные получают питание от одной сети.
Используется

для :
а) увеличения надежности электроснабжения.
б) регулирования загрузки трансформаторов при сезонных и суточных колебаниях нагрузки: можно один из трансформаторов отключить для лучшей загрузки второго,
в) обеспечения резервирования в электроснабжении при аварии и ремонте трансформатора,
г) если передаваемая мощность превышает мощность, на которую можно выполнить трансформатор
При работе трансформаторов в кольце или двухстороннем питании линии улучшается качество напряжения.
Необходимо: векторы вторичных напряжений трансформаторов были одинаковы. Для этого у трансформаторов должны быть одинаковые:
коэффициенты трансформации (стандарт 0,5%).
группы соединения обмоток.
напряжение короткого замыкания  ( 10 %).
4. Параллельная работа трансформаторов – их вторичные   обмотки подключены к общей нагрузке, а первичные получают

Слайд 14Рассмотрим, что произойдет, если указанные выше условия не будут соблюдены.


Рис. 3.27 Включение однофазных трансформаторов на параллельную работу
Предположим, коэффициенты трансформации

трансформаторов (рис. 3.27) не одинаковы
Это означает, что вторичное напряжение второго трансформатора равное будет больше, чем первого , потому что первичное напряжение у обоих трансформаторов одинаково.
Так как трансформаторы соединены одноименными выводами, « » с « » и « » с « », а напряжения неодинаковы, возникает уравнительный ток :

(3.51) где и — сопротивления короткого замыкания трансформаторов соответственно и . Он проходит по 2-ичным обмоткам в противоположных направлениях. По отношению к этому току транс-ры находятся в режиме КЗ и ток будет ограничиваться их сопротивлениями КЗ. Этот ток приводит 2-ичн. напряжение обоих тр-ров к одинаковому значению U2. Поэтому при включении нагрузки ток нагрузки между тр-ми распределяется пропорционально их номинальным мощностям (т.к. они одинаковы,то и нагрузочные токи одинаковы).


Рассмотрим, что произойдет, если указанные выше условия не будут соблюдены. Рис. 3.27 Включение однофазных трансформаторов на параллельную

Слайд 15Результирующий ток каждого тр-ра будет равен геометрической сумме уравнительного и

нагрузочного токов. Уравнительный ток увеличивает ток трансформатора Т2, у которого

больше вторичное напряжение и уменьшает ток трансформатора Т1 с меньшим вторичным напряжением. Таким образом, один трансформатор получается недогруженным, а другой перегруженным. Чтобы не сжечь второй трансформатор, общую нагрузку необходимо снижать. При разнице в коэффициентах трансформации 15%, нагрузка должна быть снижена до мощности, которую может питать один из трансформаторов, если работает отдельно, т.е. параллельная работа становится бессмысленной.

Рис. 3.28 Попытка включения трансформаторов, имеющих нулевую и четвертую группу, на параллельную работу

Параллельную работу при неодинако-вых группах соединения обмоток рассмотрим на примере трехфазных транс-ров (рис.3.28) с нулевой и 4-ой группами. Сначала соединяем вводы « » и « ». Если трансф-ры будут включены, векторы напряжений будут иметь вид, приведенный на рис.3.28, б. Дальше соединяем вводы « » и « ». Однако соединительный провод при включении попадает под напряжение равное ( ) тройному фазному напряжению. Это — авария.

Результирующий ток каждого тр-ра будет равен геометрической сумме уравнительного и нагрузочного токов. Уравнительный ток увеличивает ток трансформатора

Слайд 165. Нагрузочный режим трансформатора
Если питающее напряжение u1=U1msinωt, то магнитный поток

трансформатора также изменяется синусоидально, отставая по фазе от приложенного напряжения

на 90°:

Если магнитный поток Ф= Фmsinωt, то в обмотках он наводит синусоидальные ЭДС, отстающие от него по фазе на 900:

где Фm – амплитуда потока; ω=2πf1 – угловая частота;
и – амплитуды ЭДС. Действующие значения ЭДС:


5. Нагрузочный режим трансформатораЕсли питающее напряжение u1=U1msinωt, то магнитный поток трансформатора также изменяется синусоидально, отставая по фазе

Слайд 17Если U, E, I - синусоидальные функции времени, то их

действующие значения можно представить их комплексами .

Тогда уравнения МДС и ЭДС примут вид:


где – полные сопротивления 1-ой и 2-ой обмотки.

При синусоидальном изменении токов первичной и вторичной обмотки ЭДС рассеяния отстают от создающих их токов на угол :

Комплексы их действующих значений:

где – индуктивные сопротивления рассеяния 1-ой и 2-ой обмотки.

Тогда уравнения 1-ой и 2-ой обмоток можно преобразовать к следующему виду:

Если U, E, I - синусоидальные функции времени, то их действующие значения можно представить их комплексами .

Слайд 18Уравнения МДС и ЭДС описывают рабочий процесс при нагрузке и

являются основными уравнениями трансформатора.
Режим нагрузки трансформатора можно описать следующей

схемой:

На 1-ую обмотку подается переменное напряжение U1.
Под воздействием U1 в 1-ой обмотке возникает переменный ток I1
3. Он создает переменный магнитный поток Ф.
4. Замыкаясь по магнитопроводу, он пронизывает витки обмоток и наводит ЭДС
5. Так как ко 2-ой обмотке подключена нагрузка, то ЭДС вызовет ток нагрузки .
6. Протекая по вторичной обмотке, создает магнитный поток .
7. Магнитный поток создаваемый вторичной обмоткой направлен встречно основному магнитному потоку , и уменьшает его.
8. Уменьшение основного магнитного потока приведет к уменьшению ЭДС первичной обмотки .
9. Согласно уравнению равновесия напряжений первичной стороны трансформатора
уменьшение ЭДС приведет к увеличению тока первичной обмотки .
10. Увеличение тока приведет к возрастанию основного магнитного потока .
Любое изменение нагрузки вызовет изменение первичного тока , таким образом, что магнитный поток останется неизменным.

Уравнения МДС и ЭДС описывают рабочий процесс при нагрузке и являются основными уравнениями трансформатора. Режим нагрузки трансформатора

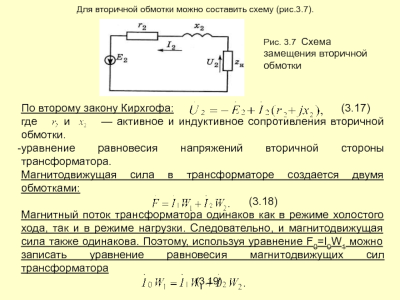
Слайд 19Для вторичной обмотки можно составить схему (рис.3.7).
Рис. 3.7 Схема замещения

вторичной обмотки
По второму закону Кирхгофа:

(3.17)
где и — активное и индуктивное сопротивления вторичной обмотки.
уравнение равновесия напряжений вторичной стороны трансформатора.
Магнитодвижущая сила в трансформаторе создается двумя обмотками:
(3.18)
Магнитный поток трансформатора одинаков как в режиме холостого хода, так и в режиме нагрузки. Следовательно, и магнитодвижущая сила также одинакова. Поэтому, используя уравнение F0=I0W1 можно записать уравнение равновесия магнитодвижущих сил трансформатора
(3.19)
Для вторичной обмотки можно составить схему (рис.3.7).Рис. 3.7 Схема замещения вторичной обмотки  По второму закону Кирхгофа:

Обратная связь

Если не удалось найти и скачать доклад-презентацию, Вы можете заказать его на нашем сайте. Мы постараемся найти нужный Вам материал и отправим по электронной почте. Не стесняйтесь обращаться к нам, если у вас возникли вопросы или пожелания:

Email: Нажмите что бы посмотреть 

Что такое TheSlide.ru?

Это сайт презентации, докладов, проектов в PowerPoint. Здесь удобно  хранить и делиться своими презентациями с другими пользователями.


Для правообладателей

Яндекс.Метрика