Разделы презентаций


Лекция 4 Маркировка

Содержание

Маркировкой называют различные надписи, рисунки, знаки и условные обозначения, которые наносят на грузовые места.

Слайды и текст этой презентации

Слайд 1Лекция 4 Маркировка

Лекция 4 Маркировка

Слайд 2Маркировкой называют различные надписи, рисунки, знаки и условные обозначения, которые

наносят на грузовые места.

Маркировкой называют различные надписи, рисунки, знаки и условные обозначения, которые наносят на грузовые места.

Слайд 3Назначение маркировки состоит в следующем:
-достижение грузом места назначения

предписанным путем;
- указание на способы обращения с грузом при его

хранении, перегрузке, перевозке распаковке;
- обеспечение комплектности груза и сохранности его доставки.

Назначение маркировки состоит в следующем: -достижение грузом места назначения предписанным путем;- указание на способы обращения с грузом

Слайд 4По назначению маркировка делится на :
товарную,
отправительскую,
транспортную
специальную;
свои особенности

имеет маркировка экспортных и импортных грузов, контейнеров.

По назначению маркировка делится на :товарную, отправительскую, транспортную специальную;свои особенности имеет маркировка экспортных и импортных грузов, контейнеров.

Слайд 5Транспортная маркировка наносится:
- на тару или упаковку груза;
- на транспортный

пакет;
контейнер;
железнодорожное транспортное средство (вагон).
Маркировка наносится в виде ярлыков

(бумажных, картонных, фанерных, металлических и др.) или непосредственно на тару или упаковку.
Маркировка экспортных и импортных грузов имеет свои особенности.
Товарную маркировку наносит изготовитель товара на изделие или потребительскую тару.
В товарную марку входят сведения, интересующие потребителя и относящиеся к содержанию товара, его качеству и т. д.


Транспортная маркировка наносится:- на тару или упаковку груза;- на транспортный пакет;контейнер;железнодорожное транспортное средство (вагон).  Маркировка наносится

Слайд 6Нанесение маркировки регламентируется Государственными стандартами, основными из которых являются ГОСТ

14192-96 «МАРКИРОВКА ГРУЗОВ», ГОСТ 19433-88 «Грузы опасные. Классификация и маркировка».

Нанесение маркировки регламентируется Государственными стандартами, основными из которых являются ГОСТ 14192-96 «МАРКИРОВКА ГРУЗОВ», ГОСТ 19433-88 «Грузы опасные.

Слайд 7Способы нанесения маркировки:
типографским способом
литографским способом
электролитическим способом
окраской

по трафарету
штемпелеванием
штампованием
выжиганием
продавливанием
печатанием на машинке
гравировкой
чеканкой
маркировочными машинами.

Способы нанесения маркировки: типографским способом литографским способом электролитическим способом окраской по трафарету штемпелеванием штампованиемвыжиганиемпродавливаниемпечатанием на машинкегравировкойчеканкоймаркировочными машинами.

Слайд 8Транспортная маркировка должна содержать:
манипуляционные знаки,
основные надписи,
дополнительные надписи,


информационные надписи.

Транспортная маркировка должна содержать: манипуляционные знаки, основные надписи, дополнительные надписи, информационные надписи.

Слайд 9Манипуляционные знаки - изображения, указывающие на способы обращения с грузом.

Манипуляционные знаки - изображения, указывающие на способы обращения с грузом.

Слайд 17Манипуляционные знаки
Пример расположения
Осторожно, хрупкое!
Беречь от солнечных лучей
Беречь от влаги
Беречь

от излучения

Манипуляционные знаки Пример расположенияОсторожно, хрупкое!Беречь от солнечных лучейБеречь от влагиБеречь от излучения

Слайд 18Манипуляционные знаки
Ограничение
температуры
Пример расположения
Скоропортящийся груз
Герметичная упаковка
Крюками не

брать

Манипуляционные знакиОграничениетемпературы    Пример расположенияСкоропортящийся грузГерметичная упаковкаКрюками не брать

Слайд 19Манипуляционные знаки
Место
строповки
Пример расположения
Не применять тележку
для подъема груза
Верх
Пример расположения

Манипуляционные знакиМесто строповкиПример расположенияНе применять тележку для подъема грузаВерхПример расположения

Слайд 20Манипуляционные знаки
Центр тяжести
Пример расположения
Тропическая упаковка
Т-тропическая
00-00 месяц и год
упаковывания
Штабелировать запрещается

Манипуляционные знакиЦентр тяжестиПример расположенияТропическая упаковкаТ-тропическая00-00 месяц и год упаковыванияШтабелировать запрещается

Слайд 21Манипуляционные знаки
Поднимать за груз
Открывать здесь
Защищать от радиоактивного

излучения
Не катить

Манипуляционные знакиПоднимать за грузОткрывать здесьЗащищать от радиоактивного       излученияНе катить

Слайд 22Манипуляционные знаки
Штабелирование ограничено
Зажимать здесь
Не зажимать
Вилочные погрузчики не использовать

Манипуляционные знакиШтабелирование ограниченоЗажимать здесьНе зажиматьВилочные погрузчики не использовать

Слайд 23Знаки опасности
Класс 1-взрывчатые материалы (ВМ)
Класс 2-газы
сжатые и сжиженные
Класс 3-ЛВЖ
Класс

4-ЛВТ
Класс 4-СВ
Класс 4-выдел. воспламен.
газы при взаим. с водой
Класс 5-ОК
Класс 6-ядовитые

вещества(ЯВ)

Знаки опасности Класс 1-взрывчатые материалы (ВМ)Класс 2-газы сжатые и сжиженныеКласс 3-ЛВЖКласс 4-ЛВТКласс 4-СВКласс 4-выдел. воспламен.газы при взаим.

Слайд 24Знаки опасности ,
Класс 6 - инфекционные
вещества (ИВ)
Класс 7

– радиоактивные
материалы (РМ)
Класс 8 – едкие и
коррозионные вещества
Класс

9 – прочие опасные
вещества
Знаки опасности ,  Класс 6 - инфекционные вещества (ИВ)Класс 7 – радиоактивные материалы (РМ)Класс 8 –

Слайд 25Примеры маркировки груза

Примеры маркировки груза

Слайд 26Пример маркировки груза

Пример маркировки груза

Слайд 27Основные надписи должны содержать:
полное или условное зарегистрированное в установленном порядке

наименование грузополучателя;
наименование пункта назначения с указанием, при необходимости, станции или

порта перегрузки.
Если пунктом назначения является железнодорожная станция (порт), должно быть указано полное наименование станции (порта) и сокращенное наименование дороги (пароходства) назначения;
количество грузовых мест в партии и порядковый номер места внутри партии указывают дробью: в числителе - порядковый номер места в партии, в знаменателе - количество мест в партии.
Основные надписи должны содержать:полное или условное зарегистрированное в установленном порядке наименование грузополучателя;наименование пункта назначения с указанием, при

Слайд 28Количество грузовых мест и порядковый номер места следует указывать при

перевозке следующих грузов:
разнородных или разносортных грузов в однотипной таре (например,

разные сорта хлопка в кипах);
однородных грузов в разнотипной таре;
однородных грузов, когда недопустимо смешение сортов в партии;
комплектов оборудования;
грузов в одном вагоне мелкими отправками.


Количество грузовых мест и порядковый номер места следует указывать при перевозке следующих грузов:разнородных или разносортных грузов в

Слайд 29Дополнительные надписи должны содержать:
полное или условное зарегистрированное в установленном порядке

наименование грузоотправителя;
наименование пункта отправления с указанием железнодорожной станции отправления и

сокращенное наименование дороги отправления;
надписи транспортных организаций (содержание надписей и порядок нанесения устанавливаются правилами транспортных министерств).
Дополнительные надписи должны содержать:полное или условное зарегистрированное в установленном порядке наименование грузоотправителя;наименование пункта отправления с указанием железнодорожной

Слайд 30Информационные надписи должны содержать:
массы брутто и нетто грузового места в

килограммах. Допускается вместо массы нетто указывать количество изделий в штуках,

а также не наносить массу брутто и нетто или количество изделий в штуках, если они указаны в маркировке, характеризующей упакованную продукцию;
габаритные размеры грузового места в сантиметрах (длина, ширина и высота или диаметр и высота).
Габаритные размеры не указывают, если ни один из габаритных размеров не превышает 1 м при транспортировании груза на открытом подвижном составе, 1,2 м - в крытом и 0,7 м при транспортировании воздушным транспортом.
Информационные надписи должны содержать:массы брутто и нетто грузового места в килограммах. Допускается вместо массы нетто указывать количество

Слайд 31При перевозке грузов транспортными пакетами на каждом из них должны

быть нанесены основные, дополнительные и информационные надписи.
При этом вместо

порядкового номера места и количества грузовых мест в партии наносят:
в числителе - общее количество пакетов в партии;
в знаменателе - количество грузовых мест в пакете, в скобках порядковый номер пакета, например: (2).
При перевозке грузов транспортными пакетами на каждом из них должны быть нанесены основные, дополнительные и информационные надписи.

Слайд 32Основные, дополнительные и информационные надписи (кроме массы брутто и нетто)

не наносят на отдельные грузовые места, из которых сформирован пакет.
На

пакетах, сформированных из грузов, перевозимых без упаковки, необходимость нанесения общего количества пакетов в партии, количества грузовых мест в пакете и порядкового номера пакета устанавливают в нормативном документе на конкретные виды продукции.

Основные, дополнительные и информационные надписи (кроме массы брутто и нетто) не наносят на отдельные грузовые места, из

Слайд 33Предупредительные надписи и манипуляционные знаки указывают правильный способ обращения с

грузом, к предупредительным относятся и знаки опасности, наносимые в соответствии

с Правилами перевозки опасных грузов.

Предупредительные надписи и манипуляционные знаки указывают правильный способ обращения с грузом, к предупредительным относятся и знаки опасности,

Слайд 34Отправительская маркировка должна содержать реквизиты, определяющие принадлежность грузовых мест к

определенной партии груза, следующей по коносаменту (накладной).
В междупортовом, прямом

водном и смешанном железнодорожно-водном сообщении она содержит данные:
дробь, числитель которой представляет собой номер места и знаки отправителя,
знаменатель — число мест; наименования отправителя и получателя;
пункты отправления, перевалки (в прямом водном и смешанном железнодорожно-водном сообщении), назначения.

Отправительская маркировка должна содержать реквизиты, определяющие принадлежность грузовых мест к определенной партии груза, следующей по коносаменту (накладной).

Слайд 35Наличие и правильность отправительской и транспортной маркировок проверяют путем сопоставления

с данными грузовых документов.
Специальная маркировка наносится грузоотправителем на грузовые места,

если они требуют особого обращения при погрузочно-разгрузочных работах, перевозке и хранении и представляет собой условные знаки или короткие надписи.
Транспортная маркировка грузов, поставляемых на экспорт, должна соответствовать ГОСТу с дополнениями или изменениями, установленными в заказе-наряде внешнеторгового объединения.

Наличие и правильность отправительской и транспортной маркировок проверяют путем сопоставления с данными грузовых документов.Специальная маркировка наносится грузоотправителем

Слайд 36Основные надписи:
номер контракта и (или) номер заказа иностранного покупателя;
номер заказа-наряда;
номер

грузового места - указывается дробью, в числителе - порядковый номер

места в партии; в знаменателе - количество мест в партии;
полное наименование или условное обозначение иностранного грузополучателя;
наименование пункта назначения с указанием станции или порта перегрузки;
страна назначения груза*;
станция и дорога назначения груза*;
товарные знаки и марки грузоотправителя*.

Основные надписи:номер контракта и (или) номер заказа иностранного покупателя;номер заказа-наряда;номер грузового места - указывается дробью, в числителе

Слайд 37Дополнительные надписи:
наименование экспортирующей организации - полное или условное;
пункт отправления груза;
станция

и дорога отправления.
Информационные надписи:
габаритные размеры грузового места в сантиметрах;
массы нетто

и брутто в килограммах;
объем грузового места в кубических метрах;
надписи "Экспорт", "Страна-изготовитель и (или) поставщик". Не указывают габаритные размеры и объем грузового места при длине, ширине или диаметре до 1 м.

Дополнительные надписи:наименование экспортирующей организации - полное или условное;пункт отправления груза;станция и дорога отправления.Информационные надписи:габаритные размеры грузового места

Слайд 38При транспортировании грузов на открытом подвижном составе, в смешанном железнодорожно-водном

сообщении или водным транспортом, а также при мелких отправках грузов

маркировку наносят непосредственно на упаковку (тару), изделие или ярлыки, которые должны быть прочно прикреплены и защищены или изготовлены из материалов, обеспечивающих сохранность надписей при транспортировании и хранении.
Транспортную маркировку наносят на каждое грузовое место.
При транспортировании грузов на открытом подвижном составе, в смешанном железнодорожно-водном сообщении или водным транспортом, а также при

Слайд 39При транспортировании грузов в прямом железнодорожном сообщении повагонными отправками основные

и дополнительные надписи наносят не на каждое грузовое место, но

не менее чем на десять мест.
При транспортировании грузов автомобильным транспортом и в универсальных контейнерах, кроме автомобилей и контейнеров, загружаемых мелкими отправками, основные и дополнительные надписи не наносят.

При транспортировании грузов в прямом железнодорожном сообщении повагонными отправками основные и дополнительные надписи наносят не на каждое

Слайд 40При транспортировании водным транспортом грузов массой свыше 1000 кг дополнительно

наносят массу брутто груза в верхнем правом углу на всех

четырех сторонах ящика на расстоянии не более 10 см от верхней кромки.
Знаки N 1 и 11 наносят в левом верхнем углу с четырех сторон.
Знак N 12 наносят на шесть сторон упаковки на месте проекции фактического центра тяжести груза.
Если форма и размеры упаковки не позволяют нанести знак N 12 на шесть сторон упаковки, допускается наносить знак на меньшее количество сторон, но не менее двух.
При транспортировании водным транспортом грузов массой свыше 1000 кг дополнительно наносят массу брутто груза в верхнем правом

Слайд 41Транспортную маркировку наносят на русском языке и иностранном, указанном в

заказе-наряде внешнеторгового объединения
При длине или ширине тары до 1

м допускается маркировку наносить на одной из сторон на языке, указанном в заказе-наряде.
На ящиках или другой таре, имеющей форму параллелепипеда, маркировку наносят на торцовую и боковую стенки.
На грузовых местах, имеющих форму цилиндра, маркировку наносят на основаниях.
Транспортную маркировку наносят на русском языке и иностранном, указанном в заказе-наряде внешнеторгового объединения При длине или ширине

Слайд 42Если размеры и конструкция тары не позволяют разместить необходимую маркировку

на боковой и торцовой стенках, то маркировку располагают на торцовой

и боковой стенках и на крышке.

Если размеры и конструкция тары не позволяют разместить необходимую маркировку на боковой и торцовой стенках, то маркировку

Слайд 43 Транспортная маркировка
наименование грузополучателя
пункт назначения
число грузовых мест в партии
номер

места внутри партии
Основные надписи
дополнительные надписи
надписи
транспортной
организации
наименование
грузоотправителя
станция

и дорога
отправления

Информационные надписи

масса брутто, кг

масса нетто, кг

размеры грузового места, см

манипуляционные знаки и специальные виды маркировки (знак опасности, номер ООН)

Транспортная маркировка наименование грузополучателяпункт назначениячисло грузовых мест в партииномер места внутри партии Основные надписидополнительные надписи надписи

Слайд 451 - манипуляционные знаки (предупредительные надписи);
2 - допускаемые предупредительные

надписи ;
3 - количество мест в партии, порядковый номер

внутри партии;
4 - наименование грузополучателя и пункта назначения;
5 - наименование пункта перегрузки;
6 - надписи транспортных организаций;
7 - объем грузового места *;
8 - габаритные размеры грузового места;
9 - масса брутто; 10 - масса нетто;
11 - страна-изготовитель и (или) поставщик;
12 - наименование пункта отправления;
13 - наименование грузоотправителя
1 - манипуляционные знаки (предупредительные надписи); 2 - допускаемые предупредительные надписи ; 3 - количество мест в

Слайд 46РАСПОЛОЖЕНИЕ МАРКИРОВОЧНЫХ ЯРЛЫКОВ

РАСПОЛОЖЕНИЕ МАРКИРОВОЧНЫХ ЯРЛЫКОВ

Слайд 47РАСПОЛОЖЕНИЕ МАРКИРОВКИ НА ТРАНСПОРТНОМ ПАКЕТЕ

РАСПОЛОЖЕНИЕ МАРКИРОВКИ НА ТРАНСПОРТНОМ ПАКЕТЕ

Слайд 48Система маркировки контейнеров, разработанная МОС (международный стандартный код BIG-CODE) включает

в себя код владельца, серийный номер и код страны, информацию

о размерах и типе контейнера.
Внедрение кода и контроль правильности его применения осуществляют Международное бюро контейнерных перевозок.
Применение международного кода по­зволяет по маркировке контейнера установить владельца или по коду владельца разыскать его контейнер.
Кроме рассмотренных выше систем маркировки, в портовых складах применяют складскую марки­ровку, основное назначение которой — предупреждение пересор­тицы.

Система маркировки контейнеров, разработанная МОС (международный стандартный код BIG-CODE) включает в себя код владельца, серийный номер и

Слайд 49Технологии автоматической идентификации
Штриховое кодирование
Радиочастотные системы
Оптическое распознавание знаков
Машинное зрение (алгоритмы обработки

изображения)
Речевой ввод данных
И др.

Технологии автоматической идентификацииШтриховое кодированиеРадиочастотные системыОптическое распознавание знаковМашинное зрение (алгоритмы обработки изображения)Речевой ввод данныхИ др.

Слайд 50Штриховое кодирование — один из видов автоматической идентификации, при котором

используется метод оптического считывания информации, обозначающей товар в виде комбинации

параллельных темных штрихов и светлых полос согласно определенной системе.
Главной задачей обозначения товаров штрих-кодами является рационализация продажи и распределения товаров, независимо от страны их происхождения, места сбыта и расположения складского хозяйства.
Штриховое кодирование — один из видов автоматической идентификации, при котором используется метод оптического считывания информации, обозначающей товар

Слайд 52Автоматизированный сбор информации основан на использовании штриховых кодов разных видов,

каждый из которых имеет свои технологические преимущества.

Автоматизированный сбор информации основан на использовании штриховых кодов разных видов, каждый из которых имеет свои технологические преимущества.

Слайд 53Наиболее распространенные системы штрихкодов

Наиболее распространенные системы штрихкодов

Слайд 54Наиболее распространенные системы штрихкодов (окончание)

Наиболее распространенные системы штрихкодов (окончание)

Слайд 55Код 128. Применяется вместе с другими кодами для кодирования дополнительной

информации.

Код 128. Применяется вместе с другими кодами для кодирования дополнительной информации.

Слайд 56Структура кода EAN-13
Всего 13 цифр
Первые 3 цифры – код страны
Следующие

9 – код предприятия и товара (в соотношении 5/4;6/3;7/2)
Последняя

цифра- контрольная.
Структура кода EAN-13Всего 13 цифрПервые 3 цифры – код страныСледующие 9 – код предприятия и товара (в

Слайд 57Код EAN.Товары массового потребления.

Код EAN.Товары массового потребления.

Слайд 58Код ITF -  14.Применяется для кодирования отгрузочных упаковок.

Код ITF -  14.Применяется для кодирования отгрузочных упаковок.

Слайд 59Расшифровка первых трех цифр кода EAN-13

Расшифровка первых трех цифр кода EAN-13

Слайд 60Расшифровка первых трех цифр кода EAN-13 (продолжение)

Расшифровка первых трех цифр кода EAN-13 (продолжение)

Слайд 61Ручное читающее устройство:
электронный блок обработки сигналов считывания;
фотоприемник;
объектив;
источники

света (подсвечивания);
штриховой код машиночитаемого документа

Ручное читающее устройство: электронный блок обработки сигналов считывания; фотоприемник; объектив; источники света (подсвечивания); штриховой код машиночитаемого документа

Слайд 62Удельный объем и удельный погрузочный объем груза

Удельный объем и удельный погрузочный объем груза

Слайд 63Удельный и удельный погрузочный объем груза.

Отдельное грузовое место характеризуется следующими

размерениями: длина l, ширина b, высота h, объем v, масса

брутто q.
В эксплуатационных расчетах всегда принимаются габаритные размеры грузового места, а объем места представляет собой объем описанного параллелепипеда.

Удельный и удельный погрузочный объем груза.Отдельное грузовое место характеризуется следующими размерениями: длина l, ширина b, высота h,

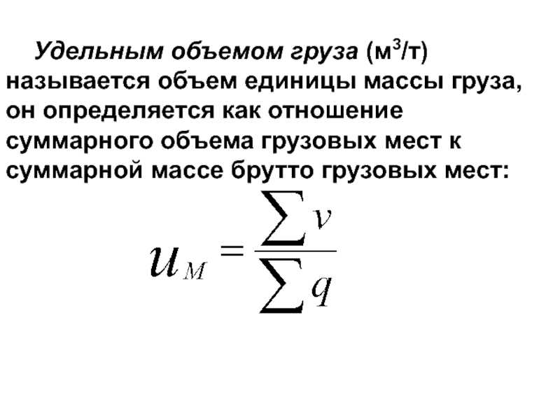
Слайд 64Удельным объемом груза (м3/т) называется объем единицы массы груза, он

определяется как отношение суммарного объема грузовых мест к суммарной массе

брутто грузовых мест:

Удельным объемом груза (м3/т) называется объем единицы массы груза, он определяется как отношение суммарного объема грузовых мест

Слайд 65Габаритный объем места uм определяется как произведение его максимальных геометрических

размеров — длины l, ширины b, высоты h — с

учетом всех выступающих частей — планок, накладок и т. п.
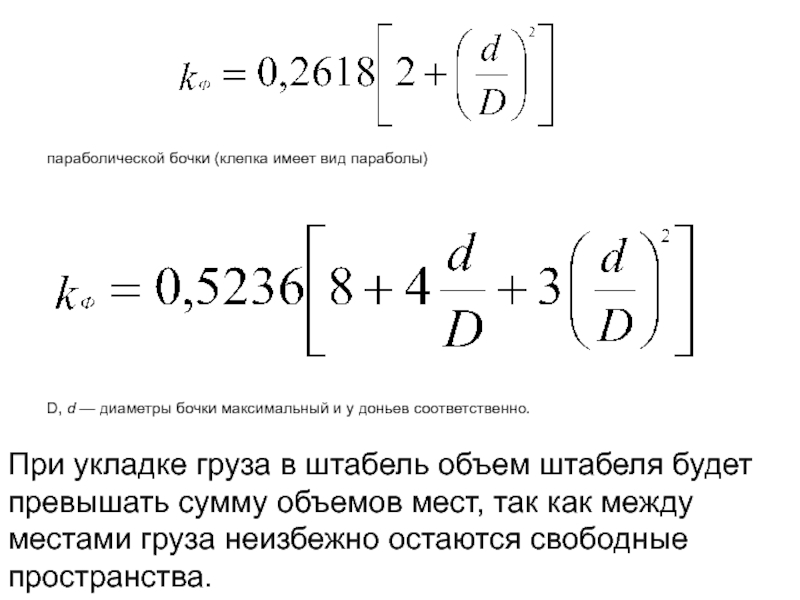
Фактический объем места удобно определить при помощи коэффициента формы kф по формуле

где для:
кипового и мешкового груза kф = 0,88-0,98;
груза цилиндрической формы kф = 0,785;
круговой бочки (клепка имеет вид дуги окружности)

Габаритный объем места uм определяется как произведение его максимальных геометрических размеров — длины l, ширины b, высоты

Слайд 66параболической бочки (клепка имеет вид параболы)
D, d — диаметры

бочки максимальный и у доньев соответственно.
При укладке груза в штабель

объем штабеля будет превышать сумму объемов мест, так как между местами груза неизбежно остаются свободные пространства.
параболической бочки (клепка имеет вид параболы) D, d — диаметры бочки максимальный и у доньев соответственно.При укладке

Слайд 67Коэффициентом укладки Kук называется отношение объема штабеля к сумме габаритных

объемов мест груза:
Удельный объем штабеля определится:
где Q — масса груза

в штабеле, т.
Коэффициентом укладки Kук называется отношение объема штабеля к сумме габаритных объемов мест груза:Удельный объем штабеля определится:где Q

Слайд 68Для грузов прямоугольной формы и катно-бочковых, уложенных ровными рядами, коэффициент

укладки равен произведению линейных коэффициентов укладки:

Для грузов прямоугольной формы и катно-бочковых, уложенных ровными рядами, коэффициент укладки равен произведению линейных коэффициентов укладки:

Слайд 69Линейным коэффициентом укладки называется отношение линей­ного размера штабеля к соответствующей

сумме размеров мест. Он зависит от отношения линейного размера свободного

пространства между местами к соответствующему размеру места:

где i, β, δ — размеры свободного пространства между местами по
длине, ширине и высоте соответственно, м; l, b, h — длина, ширина, высота места, м; L, В, H — длина, ширина, высота штабеля, м.

Линейным коэффициентом укладки называется отношение линей­ного размера штабеля к соответствующей сумме размеров мест. Он зависит от отношения

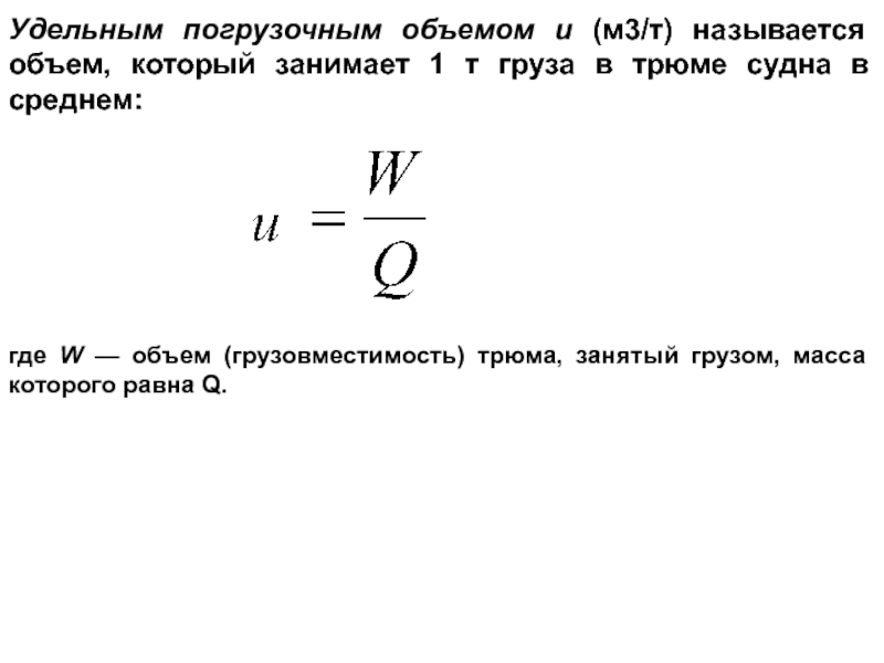
Слайд 70Удельным погрузочным объемом и (м3/т) называется объем, который занимает 1

т груза в трюме судна в среднем:
где W — объем

(грузовместимость) трюма, занятый грузом, масса кото­рого равна Q.
Удельным погрузочным объемом и (м3/т) называется объем, который занимает 1 т груза в трюме судна в среднем:где

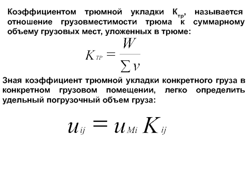
Слайд 71Коэффициентом трюмной укладки Ктр, называется отношение грузовместимости трюма к суммарному

объему грузовых мест, уложенных в трюме:
Зная коэффициент трюмной укладки конкретного

груза в конкретном грузовом помещении, легко определить удельный погрузочный объем груза:
Коэффициентом трюмной укладки Ктр, называется отношение грузовместимости трюма к суммарному объему грузовых мест, уложенных в трюме:Зная коэффициент

Слайд 72Чистая грузовместимость трюма:
— число целых отрезков по длине трюма L,

равных
длине грузового места l (число мест по длине трюма);
— число

целых отрезков по высоте i-го поперечного сечения Hi, равных высоте грузового места h (число мест по высоте трюма);

— число целых отрезков j-го сечения по высоте на i-м
поперечном сечении, равных ширине грузового места (число мест по ширине);

Bij

— ордината ширины j-го сечения по высоте на i-м поперечном сечении.

Чистая грузовместимость трюма:— число целых отрезков по длине трюма L, равныхдлине грузового места l (число мест по

Слайд 73Чистая грузовместимость трюма (твиндека):
Wч = (L- Δ L)(ВCP -

Δ В)(НСР - Δ Н)-Σ Δ Wкэ
где L — длина грузового

помещения;
ВСР, НСР — средняя ширина и средняя высота, которые равны:

Hmax, Hmin — наибольшая и наименьшая высота помещения;
ΔL, ΔB, ΔH — недоиспользованные части длины, ширины и высоты помещения;
ΣΔWкэ — суммарные потери грузовместимости от наличия выступающих конструктивных элементов.

Чистая грузовместимость трюма (твиндека): Wч = (L- Δ L)(ВCP - Δ В)(НСР - Δ Н)-Σ Δ Wкэгде	L

Слайд 74Схемы неиспользованного объема трюма

Схемы неиспользованного объема трюма

Слайд 75Коэффициент трюмной укладки для конкретного размера грузового места в конкретном

грузовом помещении вычисляется по формуле
где Kук — коэффициент укладки,

учитывающий потери кубатуры от наличия зазоров между грузовыми местами; принимается равным: для ящичных грузов — 1,08, катно-бочковых — 1,06, мешковых — 1,04;
Kсеп — коэффициент, учитывающий потерю грузовместимости от
наличия сепарации; обычно равен 1,02.

Если при расчете Wч учитывать зазоры между грузовыми местами, то Kук можно опустить.
Коэффициент трюмной укладки для конкретного размера грузового места в конкретном грузовом помещении вычисляется по формулегде  Kук

Слайд 76ГРАФИК КОЭФФИЦИЕНТОВ ТРЮМНОЙ УКЛАДКИ

ГРАФИК КОЭФФИЦИЕНТОВ ТРЮМНОЙ УКЛАДКИ

Обратная связь

Если не удалось найти и скачать доклад-презентацию, Вы можете заказать его на нашем сайте. Мы постараемся найти нужный Вам материал и отправим по электронной почте. Не стесняйтесь обращаться к нам, если у вас возникли вопросы или пожелания:

Email: Нажмите что бы посмотреть 

Что такое TheSlide.ru?

Это сайт презентации, докладов, проектов в PowerPoint. Здесь удобно  хранить и делиться своими презентациями с другими пользователями.


Для правообладателей

Яндекс.Метрика