Разделы презентаций


МЕТОДЫ ИЗУЧЕНИЯ ЗАТРАТ РАБОЧЕГО ВРЕМЕНИ

Содержание

Учебные вопросы1. Классификация методов изучения затрат рабочего времени2. Фотография рабочего времени 3. Самофотография рабочего времени 4. Хронометраж5. Фотохронометраж

Слайды и текст этой презентации

Слайд 1МЕТОДЫ ИЗУЧЕНИЯ ЗАТРАТ РАБОЧЕГО ВРЕМЕНИ

МЕТОДЫ ИЗУЧЕНИЯ ЗАТРАТ РАБОЧЕГО ВРЕМЕНИ

Слайд 2Учебные вопросы
1. Классификация методов изучения затрат рабочего времени
2. Фотография рабочего

времени
3. Самофотография рабочего времени
4. Хронометраж
5. Фотохронометраж

Учебные вопросы1. Классификация методов изучения затрат рабочего времени2. Фотография рабочего времени 3. Самофотография рабочего времени 4. Хронометраж5.

Слайд 31. Классификация методов изучения затрат рабочего времени

1. Классификация методов изучения затрат рабочего времени

Слайд 41. Классификация методов изучения затрат рабочего времени
В соответствии с поставленными

задачами различают два основных метода изучения затрат рабочего времени:

метод

непосредственных замеров;

- метод моментных наблюдений.

1. Классификация методов изучения затрат рабочего времениВ соответствии с поставленными задачами различают два основных метода изучения затрат

Слайд 51. Классификация методов изучения затрат рабочего времени
Метод непосредственных замеров
Данный

метод заключается в непрерывном наблюдении за трудовым процессом, операцией, ее

составными элементами и фиксации продолжительности выполнения отдельных элементов операции.
Данный метод позволяет изучать приемы и методы работы, последовательность выполнения ее элементов, а также дает наиболее полное представление о процессе труда. Кроме того, он дает возможность получать данные по отдельным операциям и рабочим местам.

1. Классификация методов изучения затрат рабочего времениМетод непосредственных замеров Данный метод заключается в непрерывном наблюдении за трудовым

Слайд 61. Классификация методов изучения затрат рабочего времени
Достоинства метода непосредственных замеров:


подробное изучение трудового процесса и процесса эксплуатации оборудования;
получение сведений

о последовательности отдельных элементов операции и установления фактических временных затрат;
возможность непосредственного выявления рациональных приемов труда, причин потерь и излишних затрат рабочего времени;
получение данных наблюдения в абсолютном выражении (в секундах, минутах, часах) и их достоверность;
привлечение самих работников к проведению исследований.


1. Классификация методов изучения затрат рабочего времениДостоинства метода непосредственных замеров: подробное изучение трудового процесса и процесса эксплуатации

Слайд 71. Классификация методов изучения затрат рабочего времени
Недостатки метода непосредственных замеров:


наблюдения трудоемки и требуют значительных затрат времени;
достаточно сложная и

длительная обработка полученных результатов;
непрерывность наблюдения;
один наблюдатель не может обеспечить качественное наблюдение и фиксацию результатов более чем по 3-4 объектам;
сознательное искажение достоверности результата наблюдения участниками изучаемого трудового процесса.

1. Классификация методов изучения затрат рабочего времениНедостатки метода непосредственных замеров: наблюдения трудоемки и требуют значительных затрат времени;

Слайд 81. Классификация методов изучения затрат рабочего времени
Различают несколько видов непосредственных

замеров: сплошные, выборочные и цикловые замеры.
Сплошные замеры ведутся путем

непрерывной регистрации всех элементов работы в их временной последовательности.
В записи результатов фиксируется текущее время начала и окончания каждого элемента.
1. Классификация методов изучения затрат рабочего времениРазличают несколько видов непосредственных замеров: сплошные, выборочные и цикловые замеры. Сплошные

Слайд 91. Классификация методов изучения затрат рабочего времени
Выборочные замеры применяются для

изучения отдельных элементов работы независимо от их последовательности во времени.


В ходе наблюдения записывается продолжительность каждого элемента.
1. Классификация методов изучения затрат рабочего времениВыборочные замеры применяются для изучения отдельных элементов работы независимо от их

Слайд 101. Классификация методов изучения затрат рабочего времени
Цикловые замеры служат для

изучения элементов операций (действий, движений) небольшой продолжительности (до 3 с),

так как регистрация каждого из них в отдельности дает слишком большую погрешность.

В этом случае элементы объединяются в группы (циклы), и в записи фиксируется продолжительность каждой группы (цикла), и с помощью расчетов определяется продолжительность каждого отдельного элемента.
1. Классификация методов изучения затрат рабочего времениЦикловые замеры служат для изучения элементов операций (действий, движений) небольшой продолжительности

Слайд 111. Классификация методов изучения затрат рабочего времени
Метод моментных наблюдений заключается

в регистрации одноименных затрат рабочего времени в случайно выбранные моменты,

например, через равные промежутки времени.

Структура затрат рабочего времени устанавливается в данном случае по доле моментов, в которые отмечены определенные состояния в общем количестве учтенных моментов за весь период наблюдения.
1. Классификация методов изучения затрат рабочего времениМетод моментных наблюдений заключается в регистрации одноименных затрат рабочего времени в

Слайд 121. Классификация методов изучения затрат рабочего времени
Достоинства метода моментных наблюдений:



один исследователь может наблюдать почти неограниченное число объектов;
имеется возможность

прерывать наблюдение;
невысокая трудоемкость наблюдения;
психологическое воздействие на объект (работника) сведено до минимума.

1. Классификация методов изучения затрат рабочего времениДостоинства метода моментных наблюдений: один исследователь может наблюдать почти неограниченное число

Слайд 131. Классификация методов изучения затрат рабочего времени
Недостатки метода моментных наблюдений:



в результате получаются усредненные данные;
не может быть раскрыта структура

затрат рабочего времени;
нет данных о последовательности операций, невозможно непосредственно фиксировать причины простоев, нерациональных затрат рабочего времени и др.

1. Классификация методов изучения затрат рабочего времениНедостатки метода моментных наблюдений: в результате получаются усредненные данные; не может

Слайд 142. Фотография рабочего времени
В зависимости от цели изучения затрат

рабочего времени выделяют
фотографию рабочего времени,
самофотографию рабочего времени,
хронометраж,


фотохронометраж.
2. Фотография рабочего времени В зависимости от цели изучения затрат рабочего времени выделяют фотографию рабочего времени, самофотографию

Слайд 152. Фотография рабочего времени
Фотография рабочего времени заключается в изучении

рабочего времени работника, времени использования оборудования путем измерения всех видов

затрат времени, их содержательности и продолжительности.
2. Фотография рабочего времени Фотография рабочего времени заключается в изучении рабочего времени работника, времени использования оборудования путем

Слайд 162. Фотография рабочего времени
В зависимости от количества одновременно наблюдаемых

объектов ФРВ делятся на:
индивидуальные,
групповые (при многостаночном обслуживании или

изучении работы бригады),
массовые (число объектов наблюдения превышает 10, например, при изучении затрат рабочего времени участка или цеха в целом),
маршрутные (в случае, когда объекты удалены друг от друга или когда приходится двигаться по разным точкам за объектом наблюдения, например при работе наладчика или кладовщика).
2. Фотография рабочего времени В зависимости от количества одновременно наблюдаемых объектов ФРВ делятся на: индивидуальные, групповые (при

Слайд 172. Фотография рабочего времени
Используются два вида фотографирования:
выполняемое самим

исполнителем − самофотографирование,
выполняемое наблюдателем − мастером, нормировщиком‚ технологом.

Оба

эти вида могут быть применены как к отдельным исполнителям, так и к группам работников, т.е. в зависимости от числа работников фотография рабочего дня может быть индивидуальной и групповой.
При этом фотографирование применимо к любым категориям работников.
2. Фотография рабочего времени Используются два вида фотографирования: выполняемое самим исполнителем − самофотографирование, выполняемое наблюдателем − мастером,

Слайд 182. Фотография рабочего времени
Фотография использования времени имеет следующие разновидности:


фотография рабочего дня исполнителя (ФРД);
самофотография;
фотография использования оборудования;
фотография

производственного процесса.

2. Фотография рабочего времени Фотография использования времени имеет следующие разновидности: фотография рабочего дня исполнителя (ФРД); самофотография; фотография

Слайд 192. Фотография рабочего времени
Фотография рабочего дня исполнителя проводится в

целях:

выявления потерь рабочего времени и их причин;
разработки мероприятий по их

устранению;
получения материалов для разработки нормативов времени (Тпз‚ Торм, Тотл);
определения норм обслуживания и численности;
выявления причин невыполнения норм.
2. Фотография рабочего времени Фотография рабочего дня исполнителя проводится в целях:выявления потерь рабочего времени и их причин;разработки

Слайд 202. Фотография рабочего времени
При проведении индивидуальной ФРВ в лист

наблюдения заносятся каждый элемент работы и перерывы.
Запись ведется по

текущему времени, причем фиксируется время окончания каждого элемента.
2. Фотография рабочего времени При проведении индивидуальной ФРВ в лист наблюдения заносятся каждый элемент работы и перерывы.

Слайд 212. Фотография рабочего времени
Обработка результатов наблюдения начинается с определения

продолжительности каждого элемента. Для определения продолжительности отдельных затрат из показателя

текущего времени вычитают его значение по предыдущему элементу работы.
Затем каждому виду затрат присваивается соответствующий индекс.
Все одноименные затраты объединяются в группы и составляется сводка одноименных затрат рабочего времени, а затем фактический и нормативный балансы рабочего времени.
2. Фотография рабочего времени Обработка результатов наблюдения начинается с определения продолжительности каждого элемента. Для определения продолжительности отдельных

Слайд 222. Фотография рабочего времени
На основании данных сводки одноименных затрат

со-ставляется фактический баланс рабочего времени, который сравнивается с нормативным.

На

основе проведенного сравнения выявляются подлежащие сокращению нерациональные затраты рабочего времени.
2. Фотография рабочего времени На основании данных сводки одноименных затрат со-ставляется фактический баланс рабочего времени, который сравнивается

Слайд 232. Фотография рабочего времени

2. Фотография рабочего времени

Слайд 242. Фотография рабочего времени

2. Фотография рабочего времени

Слайд 252. Фотография рабочего времени

2. Фотография рабочего времени

Слайд 262. Фотография рабочего времени

2. Фотография рабочего времени

Слайд 272. Фотография рабочего времени

2. Фотография рабочего времени

Слайд 282. Фотография рабочего времени

2. Фотография рабочего времени

Слайд 292. Фотография рабочего времени
Завершается анализ ФРД расчетом экономической эффективности

предложенных мероприятий по устранению потерь рабочего времени.

При групповой и

бригадной ФРВ наблюдение ведется одновременно за несколькими исполнителями.

При бригадной ФРВ кроме выявления потерь рабочего времени можно изучить согласованность действий всех членов бригады, установить степень загруженности каждого рабочего в течение смены, определить оптимальную численность бригады.
2. Фотография рабочего времени Завершается анализ ФРД расчетом экономической эффективности предложенных мероприятий по устранению потерь рабочего времени.

Слайд 302. Фотография рабочего времени
Фотография времени использования оборудования − это

наблюдение за работой оборудования в целях выявления простоев в работе

оборудования и их причин, а также разработки мероприятий по лучшему использованию имеющегося оборудования.
2. Фотография рабочего времени Фотография времени использования оборудования − это наблюдение за работой оборудования в целях выявления

Слайд 312. Фотография рабочего времени
Фотография времени использования оборудования проводится в

машинных, автоматизированных и аппаратурных производствах.

Цель ее состоит в установлении

степени загрузки и рациональности использования оборудования, а также в выявлении излишних производственных мощностей.

Наблюдение проводится с использованием любого метода, применяемого при фотографировании рабочего времени работников; аналогично выполняется и обработка результатов наблюдения.
2. Фотография рабочего времени Фотография времени использования оборудования проводится в машинных, автоматизированных и аппаратурных производствах. Цель ее

Слайд 322. Фотография рабочего времени
Фотография производственного процесса − это двустороннее

наблюдение, во время которого изучается время использования оборудования и рабочее

время работника, занятого на этом оборудовании.

Чаше всего такой вид фотографирования проводится на аппаратурных производствах и заключается в регистрации затрат времени на выполнение отдельных элементов раздельно для работника и для оборудования.
2. Фотография рабочего времени Фотография производственного процесса − это двустороннее наблюдение, во время которого изучается время использования

Слайд 333. Самофотография рабочего времени
Самофотография рабочего времени проводится самим работником.


Самофотография

− это регистрация самим работником собственных временных затрат, в том

числе и нерациональных, с указанием их причин.

3. Самофотография рабочего времени Самофотография рабочего времени проводится самим работником.Самофотография − это регистрация самим работником собственных временных

Слайд 343. Самофотография рабочего времени
Материалы самофотографий систематизируются в соответствии с

принятой классификацией потерь рабочего времени.

По сводной карте данных самофотографий

определяется величина потерь по независящим от работника причинам и их доля во времени наблюдения.
3. Самофотография рабочего времени Материалы самофотографий систематизируются в соответствии с принятой классификацией потерь рабочего времени. По сводной

Слайд 353. Самофотография рабочего времени
Проводить самофотографию целесообразно совместно с массовой

ФРВ.

Самофотография применяется для изучения перерывов в работе и выявления

причин их возникновения (по мнению самих исполнителей).

Цель самофотографии состоит в совершенствовании организации труда и обеспечении более эффективного использования рабочего времени.
3. Самофотография рабочего времени Проводить самофотографию целесообразно совместно с массовой ФРВ. Самофотография применяется для изучения перерывов в

Слайд 364. Хронометраж
Хронометраж представляет собой изучение затрат рабочего времени на выполнение

операции и ее элементов с помощью сплошных, выборочных или цикловых

замеров повторяющихся элементов операции, действий по обслуживанию рабочего места, агрегата и др.

Объект хронометражных наблюдений зависит от цели исследования.
4. ХронометражХронометраж представляет собой изучение затрат рабочего времени на выполнение операции и ее элементов с помощью сплошных,

Слайд 374. Хронометраж
Цели хронометражных наблюдений:
определение нормы времени на операцию или

ее элемент;
проверка и уточнение применяемых норм;
получение материалов для

разработки нормативов;
изучение передовых методов и приемов работы;
выявление причин невыполнения норм.
4. ХронометражЦели хронометражных наблюдений: определение нормы времени на операцию или ее элемент; проверка и уточнение применяемых норм;

Слайд 384. Хронометраж
Хронометражные наблюдения требуют разделения производственной операции на отдельные элементы

(приемы, действия), количество которых зависит от типа производства.

При этом

анализируют, все ли они необходимы и рациональна ли их последовательность выполнения.
4. ХронометражХронометражные наблюдения требуют разделения производственной операции на отдельные элементы (приемы, действия), количество которых зависит от типа

Слайд 394. Хронометраж
После того как операция разделена, определяют фиксажные точки −

четко выраженные моменты начала и окончания каждого элемента операции.

При

проведении непрерывного хронометража с записью показаний по текущему времени начальная фиксажная точка определяется только для первого элемента операции; для остальных операций начальной будет конечная фиксажная точка предыдущего элемента.
4. ХронометражПосле того как операция разделена, определяют фиксажные точки − четко выраженные моменты начала и окончания каждого

Слайд 404. Хронометраж
Число наблюдений будет зависеть от заданной точности наблюдения или

от нормативного коэффициента устойчивости хроноряда
Хроноряд − это ряд значений продолжительности

элемента во всех проведенных замерах.
Коэффициент устойчивости хроноряда показывает пределы продолжительности элемента операции в хроноряде.
Например, нормативный коэффициент устойчивости 1,15 означает, что максимальный разброс значений в хроноряду не должен превышать минимальные значения более чем на 15%.
Данный коэффициент зависит от уровня механизации работ, типа производства и длительности операции.
4. ХронометражЧисло наблюдений будет зависеть от заданной точности наблюдения или от нормативного коэффициента устойчивости хронорядаХроноряд − это

Слайд 414. Хронометраж
Зафиксированные в ходе наблюдения данные заносятся в хронометражную карту.



При сплошном хронометраже в хронокарте отмечаются показания текущего времени окончания

каждого элемента, при выборочном – фиксируется продолжительность каждого элемента
4. ХронометражЗафиксированные в ходе наблюдения данные заносятся в хронометражную карту. При сплошном хронометраже в хронокарте отмечаются показания

Слайд 424. Хронометраж
Проводя хронометраж, наблюдатель записывает в листе хронометража текущее время.



Если во время наблюдения возникают ошибки или перерывы, то они

фиксируются с указанием причин в специальном разделе хронокарты.
Дефектные замеры при обработке исключаются.
4. ХронометражПроводя хронометраж, наблюдатель записывает в листе хронометража текущее время. Если во время наблюдения возникают ошибки или

Слайд 434. Хронометраж
После проведения наблюдения приступают к обработке результатов.

При сплошном

хронометраже ее начинают с определения продолжительности каждого элемента: из текущего

времени окончания каждого элемента вычитается текущее время окончания предыдущего элемента, отсчет начинается с нуля.
4. ХронометражПосле проведения наблюдения приступают к обработке результатов. При сплошном хронометраже ее начинают с определения продолжительности каждого

Слайд 444. Хронометраж
При переходе к обработке данных следующего замера из текущего

времени окончания первого элемента во втором замере вычитается текущее время

окончания последнего элемента в первом замере.

После проведения всех расчетов для каждого элемента получают хронометражный ряд.

Количество хронорядов соответствует количеству элементов операции.
4. ХронометражПри переходе к обработке данных следующего замера из текущего времени окончания первого элемента во втором замере

Слайд 454. Хронометраж
Следующий этап − проверка устойчивости хронорядов.
Ее цель заключается

в определении качества наблюдений и соответствия полученных данных требуемой точности.


Для этого по данным хронокарты рассчитывается фактический коэффициент устойчивости путем деления максимальной продолжительности элемента во всех замерах на его минимальную продолжительность:

4. ХронометражСледующий этап − проверка устойчивости хронорядов. Ее цель заключается в определении качества наблюдений и соответствия полученных

Слайд 464. Хронометраж
Полученный коэффициент должен быть меньше или равен нормативному (выбранному

из таблицы для данного вида работ).
В этом случае хроноряд

считается устойчивым.
Если фактический коэффициент превышает нормативный, то исключается максимальный или минимальный замер и производится повторный расчет фактического коэффициента.
Если требуемое соотношение снова не выдерживается, повторяют очистку хроноряда.
При этом количество отброшенных замеров в ходе проведения чистки хронорядов не должно превышать 15% от их общего числа.
4. ХронометражПолученный коэффициент должен быть меньше или равен нормативному (выбранному из таблицы для данного вида работ). В

Слайд 474. Хронометраж
Далее в хронокарту записывается суммарная продолжительность всех оставшихся замеров

и их количество по каждому элементу операции.

Рассчитывается средняя продолжительность

каждого элемента операции путем деления суммарной продолжительности замеров на число годных замеров.

В результате суммирования средней продолжительности всех элементов операции получается продолжительность операции в целом.
4. ХронометражДалее в хронокарту записывается суммарная продолжительность всех оставшихся замеров и их количество по каждому элементу операции.

Слайд 484. Хронометраж
Следующий этап − анализ и использование итогов наблюдения. В

данном случае требуется установить излишние затраты рабочего времени, их причины,

наметить пути снижения нерациональных затрат.

Кроме того, по данным хронометража можно установить штучное время:


где − То.отл сумма времени на обслуживание рабочего места и времени на отдых и личные надобности, % от оперативного времени

4. ХронометражСледующий этап − анализ и использование итогов наблюдения. В данном случае требуется установить излишние затраты рабочего

Слайд 494. Хронометраж
Норма оперативного времени составит:




где Тм− время машинное;
Тв− время

вспомогательное

4. ХронометражНорма оперативного времени составит:где Тм− время машинное; Тв− время вспомогательное

Слайд 504. Хронометраж
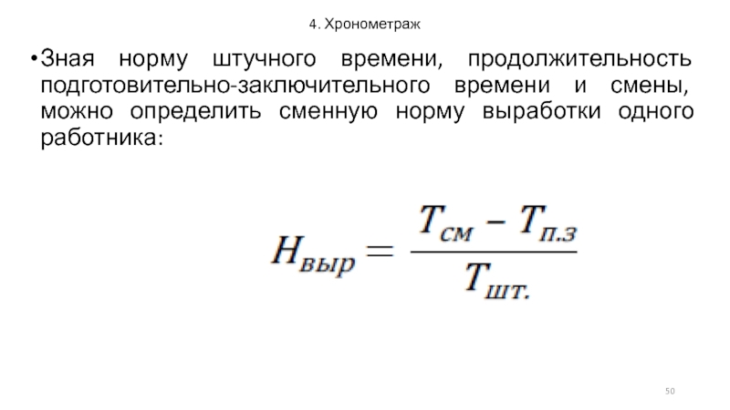
Зная норму штучного времени, продолжительность подготовительно-заключительного времени и смены,

можно определить сменную норму выработки одного работника:


4. ХронометражЗная норму штучного времени, продолжительность подготовительно-заключительного времени и смены, можно определить сменную норму выработки одного работника:

Слайд 515. Фотохронометраж
Фотохронометраж – представляет собой сочетание фотографии рабочего дня и

хронометража.

Его сущность заключается в том, что одновременно с проведением

ФРВ осуществляется хронометраж.

При этом наблюдатель заполняет фотокарту, а во время выполнения основной работы ведет хронокарту.
5. ФотохронометражФотохронометраж – представляет собой сочетание фотографии рабочего дня и хронометража. Его сущность заключается в том, что

Обратная связь

Если не удалось найти и скачать доклад-презентацию, Вы можете заказать его на нашем сайте. Мы постараемся найти нужный Вам материал и отправим по электронной почте. Не стесняйтесь обращаться к нам, если у вас возникли вопросы или пожелания:

Email: Нажмите что бы посмотреть 

Что такое TheSlide.ru?

Это сайт презентации, докладов, проектов в PowerPoint. Здесь удобно  хранить и делиться своими презентациями с другими пользователями.


Для правообладателей

Яндекс.Метрика