Разделы презентаций


Оформление текстового документа Текстовый материал работы оформляют на белой

Нумерация страницСквозная, в нижней части листа, посередине, шрифт 13. Титульный лист, задание включают в общую нумерацию страниц текстового документа, но номер не проставляются. Первая цифра текущей нумерации страниц проставляется на

Слайды и текст этой презентации

Слайд 1Оформление текстового документа

Текстовый материал работы оформляют на белой бумаге формата

А4 на одной стороне листа, соблюдая следующие размеры

полей:
правое – 10 мм,
левое – 30 мм
верхнее - 20 мм,
нижнее – 20 мм.
Раздел (главу) начинают на новой странице

Оформление  текстового документаТекстовый материал работы оформляют на белой бумаге формата А4 на одной стороне листа,

Слайд 2
Нумерация страниц
Сквозная, в нижней части листа, посередине,
шрифт 13.


Титульный лист, задание включают в общую нумерацию страниц текстового

документа, но номер не проставляются. Первая цифра текущей нумерации страниц проставляется на листе «ОГЛАВЛЕНИЕ»
Нумерация таблиц, формул, иллюстраций:
Применяется сквозная нумерация
В приложениях применяют отдельную нумерацию с обозначением: Рисунок А.3, Рисунок Б.2
Стиль нумерации иллюстраций, формул, таблиц должен быть единым- сквозным


Нумерация страницСквозная, в нижней части листа, посередине, шрифт 13. Титульный лист, задание включают в общую нумерацию

Слайд 3

Иллюстрации

На все иллюстрации должны быть даны ссылки в тексте документа.
Нумерация - арабскими цифрами, сквозная
Иллюстрации должны иметь наименование
Например, Рисунок 1 – Детали прибора
Подпись иллюстрации должна быть выполнена:
- без абзацного отступа
- выровнена по центру
- размер шрифта 13,
- отделяется интервалом: до – 6 пт;
- от текста документа: после – 12 пт.



Слайд 4Формулы:
следует выделять из текста с использованием интервалов:
- до

- 12 пт, после 12 пт
- располагая их

с абзацного отступа в отдельные строки
формулы включаются в предложение как ее равноправный элемент с соответствующими знаками препинания
рекомендуется использовать редактор формул MS Equation
нумерация - сквозная в круглых скобках в крайнем правом положении в строке - (1)
Например:









Формулы: следует выделять из текста с использованием интервалов: - до - 12 пт, после 12 пт -

Слайд 5Все использованные в формуле символы и числовые коэффициенты
должны быть расшифрованы

в экспликации непосредственно под формулой в той последовательности, в какой

они приведены в формуле.
После формулы ставят запятую. Первую строчку экспликации следует выполнять междустрочным интервалом – одинарным (1,0 строки), с использованием интервалов: до – 0 пт, после последнего разъяснения символа – 12 пт; абзацный отступ каждой строки 12,5 мм, выравнивание – по ширине; размер шрифта в экспликации уменьшается на 1 -2 размера от основного текста (используют 11 размер шрифта)
Первую строчку экспликации начинают со слова «где» с абзацного отступа, двоеточие после слова «где» не ставят.
Пояснения каждого символа пишут с новой строки, символ отделяют от его расшифровки знаком тире.
Единицу величины отделяют от текста запятой.
После расшифровки каждого символа ставят точку с запятой.
Все использованные в формуле символы и числовые коэффициентыдолжны быть расшифрованы в экспликации непосредственно под формулой в той

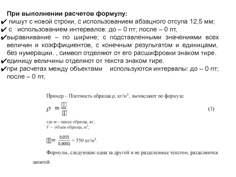
Слайд 6При выполнении расчетов формулу:
пишут с новой строки, с использованием

абзацного отсупа 12,5 мм;
с использованием интервалов: до –

0 пт; после – 0 пт,
выравнивание – по ширине; с подставленными значениями всех величин и коэффициентов, с конечным результатом и единицами, без нумерации. , символ отделяют от его расшифровки знаком тире.
единицу величины отделяют от текста знаком тире.
при расчетах между объектами используются интервалы: до – 0 пт; после – 0 пт,
При выполнении расчетов формулу: пишут с новой строки, с использованием абзацного отсупа 12,5 мм; с  использованием

Слайд 7Таблицы
Название - над таблицей с прописной буквы, в конце точки

не ставят.
Таблица 1 - Номинальные размеры
При

переносе части таблицы на другие страницы название помещают только над первой частью таблицы.
На следующей странице, если таблица продолжается:
Продолжение таблицы 1
Высота строк таблицы должна быть не менее 8 мм.
Выравнивание текста в таблице:
- текст в головке, заголовках граф: по центру сверху (по центру и верхнему краю ячейки);
- боковик текстовой: по левому краю;
- графы текстовые: по левому краю;
- боковик числовой: по центру;
- графы числовые: по центру.


ТаблицыНазвание - над таблицей с прописной буквы, в конце точки не ставят. Таблица 1 - Номинальные размеры

Слайд 8Оформление заголовков
Заголовки структурных элементов - по центру, с интервалом: после

– 12 пт, печатаются прописными (заглавными) буквами. Точка в конце

наименования не ставится. (ВВЕДЕНИЕ)
Заголовки разделов – прописными буквами, без разрядки без подчеркивания; выравнивание - по ширине, слева – абзацный отступ, справа – 10 мм, с интервалом: после – 12 пт. Шрифт – полужирный.
1 ВЫБОР МАТЕРИАЛОВ, СВАРОЧНОГО ОБОРУДОВАНИЯ, ТЕХНОЛОГИЧЕСКОЙ ОСНАСТКИ ДЛЯ ИЗГОТОВЛЕНИЯ БОРТОВОЙ СЕКЦИИ ТАНКЕРА
Заголовки подразделов и пунктов – с абзацным отступом; с прописной буквы без точки в конце; выравнивание – по ширине, с интервалами: до – 12 пт, после 12 пт. Шрифт – полужирный. Вторая и последующие строки заголовков начинаются без абзацного отступа.
1.1 Конструктивные особенности бортовой секции танкера
Не допускаются переносы в словах, а также отрыв предлога или союза от относящегося к нему слова.
Каждый раздел/главу следует начинать с новой страницы!





Оформление заголовковЗаголовки структурных элементов - по центру, с интервалом: после – 12 пт, печатаются прописными (заглавными) буквами.

Слайд 9Номер документа (основная надпись в штампе)
0052.19.КП. 001.00ТД

шифр учебного заведения
год выполнения

работы
шифр выполняемой работы
номер темы КП согласно приказу
Шифр – код

документа
(смотреть ниже)

Номер документа  (основная надпись в штампе)0052.19.КП. 001.00ТДшифр учебного заведениягод выполнения работышифр выполняемой работыномер темы КП согласно

Слайд 10шифр-код документа:
СБ – сборочный чертёж; ВО – чертёж общего

вида;
ТД – текстовый документ; ТС – техническое средство (техн. оснастка),

СХ – планировка сварочного участка (схема)
Например,
0052.19.КП.001.00 ТД – текстовый документ (пояснительная записка)
0052.19.КП.001.01 ВО –чертеж общего вида или
0052.19.КП.001.01 СБ – сборочный чертеж (1 лист, общий вид)
0052.19.КП.001.01 СБ – разрезы и узлы сварки (2 лист, относится к общему виду, 2 лист общего вида) или 0052.19.ДП.001.01 ВО
0052.19.КП.001.02 ТС – технологическая оснастка (3 лист, относится к группе технических средств (ТС)
0052.19.КП.001.03 ТС (4 лист)
САФУ ТК 524602 – наименование учреждения (для дневного отделения(указывается в штампе)

шифр-код документа: СБ – сборочный чертёж; ВО – чертёж общего вида;ТД – текстовый документ; ТС – техническое

Слайд 11Терминология
Правильно Неправильно
коленчатый вал коленвал
химический состав химсостав
технологический

процесс техпроцесс
электрическое сопротивление электросопротивление

Терминология и определения должны

быть едиными
и соответствовать стандартам

Терминология   Правильно				Неправильноколенчатый вал				коленвал химический состав	 	 		химсостав технологический процесс	  		техпроцессэлектрическое сопротивление	электросопротивлениеТерминология  и

Слайд 12Сокращения
Допускается: Не допускается:
и др. - и другие; т.к. - так как;
и.т.д.

- и так далее; т.н. - так называемое;
и т.п.- и

тому подобное; т.о. - таким образом;
и пр. - и прочие; м.б. - может быть;
напр. - например;
ф-ла – формула;
вм. – вместо;
т.ч. –так что;
ур-ние – уравнение;
п.ч. – потому что.
Не допускается сокращать один и тот же термин по-разному или писать его в одном месте полностью, а в другом сокращенно.

СокращенияДопускается:			Не допускается:и др. - и другие; 			т.к. - так как;и.т.д. - и так далее; 			т.н. - так

Обратная связь

Если не удалось найти и скачать доклад-презентацию, Вы можете заказать его на нашем сайте. Мы постараемся найти нужный Вам материал и отправим по электронной почте. Не стесняйтесь обращаться к нам, если у вас возникли вопросы или пожелания:

Email: Нажмите что бы посмотреть 

Что такое TheSlide.ru?

Это сайт презентации, докладов, проектов в PowerPoint. Здесь удобно  хранить и делиться своими презентациями с другими пользователями.


Для правообладателей

Яндекс.Метрика