Разделы презентаций


Определение показателей графиков

Содержание

Рс=Р/Т=729,17 кВтПотребление электроэнергии за год 3060800 кВт ч

Слайды и текст этой презентации

Слайд 1Определение показателей графиков
Определение Рс, Тм






Ки.ср=0,5
Рс=Р Ки.ср/Т=729,17*0,48=350 кВт
Потребление электроэнергии за год

3060800 кВт ч




Определение показателей графиковОпределение Рс, ТмКи.ср=0,5Рс=Р Ки.ср/Т=729,17*0,48=350 кВтПотребление электроэнергии за год 3060800 кВт ч

Слайд 2Рс=Р/Т=729,17 кВт

Потребление электроэнергии за год 3060800 кВт ч




Рс=Р/Т=729,17 кВтПотребление электроэнергии за год 3060800 кВт ч

Слайд 3Построение годового графика по продолжительности
Для тех же данных построить годовой

график нагрузок по продолжительности

Построение годового графика по продолжительности Для тех же данных построить годовой график нагрузок по продолжительности

Слайд 4Расчет нагрузок жилых и общественных зданий
Лекция 4

Расчет нагрузок жилых и общественных зданийЛекция 4

Слайд 5СНИП 31.110 -2003 делит все дома на дома типовой застройки

и дома повышенной комфортности.
Определение нагрузок жилых зданий

СНИП 31.110 -2003 делит все дома на дома типовой застройки и дома повышенной комфортности.Определение нагрузок жилых зданий

Слайд 6Для типовой застройки расчет осуществляется по удельным нагрузкам. Удельные расчетные

нагрузки приведены для квартир средней общей площадью 70 м

(квартиры от 35 до 90 м ) в зданиях по типовым проектам.

Для типовой застройки расчет осуществляется по удельным нагрузкам. Удельные расчетные нагрузки приведены для квартир средней общей площадью

Слайд 7Удельные расчетные нагрузки квартир учитывают нагрузку освещения общедомовых помещений (лестничных

клеток, подполий, технических этажей, чердаков и т.д.), а также нагрузку

слаботочных устройств и мелкого силового оборудования.

Удельные расчетные нагрузки квартир учитывают нагрузку освещения общедомовых помещений (лестничных клеток, подполий, технических этажей, чердаков и т.д.),

Слайд 8Расчетную нагрузку для квартир с повышенной комфортностью следует определять в

соответствии с заданием на проектирование или в соответствии с заявленной

мощностью и коэффициентами спроса и одновременности.

Расчетную нагрузку для квартир с повышенной комфортностью следует определять в соответствии с заданием на проектирование или в

Слайд 9  Удельные расчетные нагрузки не учитывают общедомовую силовую нагрузку, осветительную

и силовую нагрузку встроенных (пристроенных) помещений общественного назначения, нагрузку рекламы,

а также применение в квартирах электрического отопления, электроводонагревателей и бытовых кондиционеров (кроме элитных квартир).
 

  Удельные расчетные нагрузки не учитывают общедомовую силовую нагрузку, осветительную и силовую нагрузку встроенных (пристроенных) помещений общественного

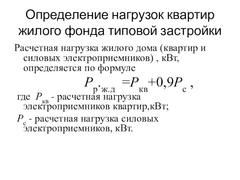
Слайд 10Определение нагрузок квартир жилого фонда типовой застройки
Расчетная нагрузка жилого дома

(квартир и силовых электроприемников) , кВт, определяется по формуле
 

Рр.ж.д =Ркв+0,9Рс ,
 где Ркв - расчетная нагрузка электроприемников квартир,кВт;
 Рс - расчетная нагрузка силовых электроприемников, кВт.

Определение нагрузок квартир жилого фонда типовой застройкиРасчетная нагрузка жилого дома (квартир и силовых электроприемников) , кВт, определяется

Слайд 11Расчетная нагрузка питающих линий, вводов и на шинах РУ-0,4 кВ

ТП от электроприемников квартир определяется по формуле, кВт,
 

Ркв=Ркв.уд n,
 где Ркв.уд - удельная нагрузка электроприемников квартир (принимается по таблице 6.1 СНИП 31_110 в зависимости от числа квартир, присоединенных к линии (ТП), типа кухонных плит, кВт/квартиру. Удельные электрические нагрузки установлены с учетом того, что расчетная неравномерность нагрузки при распределении ее по фазам трехфазных линий и вводов не превышает 15%;
 n - количество квартир, присоединенных к линии (ТП).
Расчетная нагрузка питающих линий, вводов и на шинах РУ-0,4 кВ ТП от электроприемников квартир определяется по формуле,

Слайд 12Удельные нагрузки

Удельные нагрузки

Слайд 13Нагрузка лифтов
Расчетная нагрузка линии питания лифтовых установок , кВт,

определяется по формуле
 

 
где Кс.л коэффициент спроса, определяемый по таблице 6.4 СНИП 31.110 в зависимости от количества лифтовых установок и этажности зданий;
n- число лифтовых установок, питаемых линией;
Pнi - установленная мощность электродвигателя n-го лифта по паспорту, кВт.

Нагрузка лифтов Расчетная нагрузка линии питания лифтовых установок , кВт, определяется по формуле  

Слайд 14Таблица для определения Кс лифтов

Таблица для определения Кс лифтов

Слайд 15Расчетная нагрузка питающих линий, вводов и на шинах РУ-0,4 кВ

ТП от электроприемников квартир повышенной комфортности определяется по формуле, кВт,
 Pр.кв=

РквnКо, Ркв = Кс Рзаявл
 
где Ркв - нагрузка электроприемников квартир повышенной комфортности;
  n - количество квартир;
 Ко - коэффициент одновременности для квартир повышенной комфортности.

Определение нагрузок квартир жилого фонда 1 категории

Расчетная нагрузка питающих линий, вводов и на шинах РУ-0,4 кВ ТП от электроприемников квартир повышенной комфортности определяется

Слайд 16Коэффициент одновременности зависит от количества квартир. При числе квартир от

1до 5 он равен 1, при 100 квартирах 0,16

Коэффициент одновременности зависит от количества квартир. При числе квартир от 1до 5 он равен 1, при 100

Слайд 17Силовая нагрузка складывается из нагрузки лифтов, сантехнических устройств, противопожарных устройств,

и т.д.
Нагрузка линий питания электродвигателей санитарно-технических устройств определяется по их

установленной мощности с учетом коэффициента спроса

Определение силовой нагрузки жилых зданий

Силовая нагрузка складывается из нагрузки лифтов, сантехнических устройств, противопожарных устройств, и т.д.Нагрузка линий питания электродвигателей санитарно-технических устройств

Слайд 18Кс сантехоборудования

Кс сантехоборудования

Слайд 19Для расчета линий питания одновременно работающих электроприемников противопожарных устройств кс

принимается равным 1.
При этом следует учитывать одновременную работу вентиляторов

дымоудаления и подпора воздуха, расположенных только в одной секции (обычно – 64 квартиры).

Для расчета линий питания одновременно работающих электроприемников противопожарных устройств кс принимается равным 1. При этом следует учитывать

Слайд 20Примеры расчета
Определить расчетную максимальную нагрузку подъезда, и нагрузку на вводах

жилого дома II категории.

Примеры расчетаОпределить расчетную максимальную нагрузку подъезда, и нагрузку на вводах жилого дома II категории.

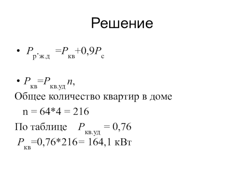
Слайд 21Решение
Рр.ж.д =Ркв+0,9Рс

Ркв=Ркв.уд n,
Общее количество квартир в доме
n

= 64*4 = 216
По таблице Ркв.уд = 0,76
Ркв=0,76*216=

164,1 кВт

Решение Рр.ж.д =Ркв+0,9РсРкв=Ркв.уд n,Общее количество квартир в доме  n = 64*4 = 216По таблице  Ркв.уд

Слайд 22Силовая нагрузка на вводах дома
Рс = Рл + Рс\т +Рп\п

+ Рилл +…



Рл = (5,5 +11,5) *4* 0,7 = 47,6

кВт

Рс\т = 4*4* 0,85 = 13,6 кВт
Силовая нагрузка на вводах домаРс = Рл + Рс\т +Рп\п + Рилл +…Рл = (5,5 +11,5) *4*

Слайд 23Суммарная силовая нагрузка

Рс = 47,5 +13,6+29 = 90,1 кВт

Нагрузка на вводах

Рр.ж.д =Ркв+0,9Рс = 164,1 + 0,9*90,1= 245,09

Суммарная силовая нагрузкаРс = 47,5 +13,6+29 = 90,1 кВт  Нагрузка на вводахРр.ж.д =Ркв+0,9Рс = 164,1 +

Обратная связь

Если не удалось найти и скачать доклад-презентацию, Вы можете заказать его на нашем сайте. Мы постараемся найти нужный Вам материал и отправим по электронной почте. Не стесняйтесь обращаться к нам, если у вас возникли вопросы или пожелания:

Email: Нажмите что бы посмотреть 

Что такое TheSlide.ru?

Это сайт презентации, докладов, проектов в PowerPoint. Здесь удобно  хранить и делиться своими презентациями с другими пользователями.


Для правообладателей

Яндекс.Метрика