Разделы презентаций


Подготовка к ЕГЭ по физике

1. Дно водоёма всегда кажется расположенным ближе к поверхности воды для наблюдателя, находящегося в лодке. Объяснить это явление.Луч 1 (взятый для удобства построения) падает перпендикулярно на границу раздела сред (вода-воздух) и

Слайды и текст этой презентации

Слайд 1Подготовка к ЕГЭ по физике

Подготовка к ЕГЭ по физике

Слайд 21. Дно водоёма всегда кажется расположенным ближе к поверхности воды

для наблюдателя, находящегося в лодке. Объяснить это явление.
Луч 1 (взятый

для удобства построения) падает перпендикулярно на границу раздела сред (вода-воздух) и не преломляется. Произвольный луч 2 падает на границу раздела под некоторым углом α и преломляется под углом γ (α<γ, т.к. луч переходит из оптически более плотной среды в оптически менее плотную среду). Находим пересечение луча 1 и продолжения луча 2 – точку А1. Из построения следует, что кажущаяся глубина h1 меньше глубины водоёма h.

1. Дно водоёма всегда кажется расположенным ближе к поверхности воды для наблюдателя, находящегося в лодке. Объяснить это

Слайд 3 2. Шар массой 1 кг свободно, без начальной скорости, падает

с высоты 13,2 м. На высоте 10 м он насквозь

простреливается горизонтально летящей пулей массой 10 г. Скорость пули за время движения в шаре изменяется от V1=700 м/с до V2=100 м/с. Найдите кинетическую энергию шара в момент удара о горизонтальную поверхность

Кинетическая энергия шара в момент его падения на землю определяется следующим образом:


где скорость шара v направлена под углом к горизонту, поскольку кроме вертикальной составляющей имеется еще и горизонтальная составляющая из-за взаимодействия с пулей.
Вертикальную составляющую скорости определяем из закона сохранения полной механической энергии:
(h=13,2 м);
(поскольку пуля летела горизонтально, то взаимодействие с ней шара не скажется на вертикальной компоненте скорости); Горизонтальную составляющую скорости шара определяем из закона сохранения импульса: Ответ :Ек=150 Дж

2. Шар массой 1 кг свободно, без начальной скорости, падает с высоты 13,2 м. На

Слайд 43. Как изменится температура идеального газа, если увеличить его объем

в 2 раза при осуществлении процесса, описываемого формулой pV^4=const?
Выразим из

уравнения Менделеева-Клапейрона давление p: Подставим (1) в формулу, описывающую данный процесс: Следовательно, при увеличении объема в 2 раза температура должна понизиться в 8 раз

3. Как изменится температура идеального газа, если увеличить его объем в 2 раза при осуществлении процесса, описываемого

Слайд 54. Электрическое поле образовано двумя неподвижными, вертикально расположенными, параллельными, разноименно

заряженными непроводящими пластинами. Пластины распложены на расстоянии d =

5см друг от друга. Напряженность поля между пластинами =104В/м. Между пластинами, на равном расстоянии от них, помещен шарик с зарядом q = 10-5 Кл и массой m = 20г. После того как шарик отпустили, он начинает падать и ударяется об одну из пластин. На какое расстояние Δh по вертикали сместится шарик к моменту его удара об одну из пластин?

Движение шарика можно «разложить» на равноускоренное движение по вертикали под действием силы тяжести и на равноускоренное движение по горизонтали под действием силы Кулона. За одно и то же время t шарик проходит путь
(по вертикали)
и (по горизонтали).

Ускорение a находим по второму закону Ньютона: Таким образом

4. Электрическое поле образовано двумя неподвижными, вертикально расположенными, параллельными, разноименно заряженными непроводящими пластинами. Пластины распложены на расстоянии

Слайд 6 5. Маленький шарик массой 1 г, несущий заряд 0,15 мкКл,

брошен издалека со скоростью 1 м/с в сферу, имеющую заряд

0,3 мкКл. При каком минимальном значении радиуса сферы шарик достигнет ее поверхности?

В момент бросания шарик обладает кинетической энергией , а его потенциальная энергия в электростатическом поле заряженной сферы равна нулю.
В тот момент, когда шарик достигнет поверхности сферы, его потенциальная энергия равна а кинетическая энергия равна нулю (из условия минимального значения радиуса сферы). Применяя закон сохранения энергии,
получаем
Отсюда =0,81 (м)

5. Маленький шарик массой 1 г, несущий заряд 0,15 мкКл, брошен издалека со скоростью 1

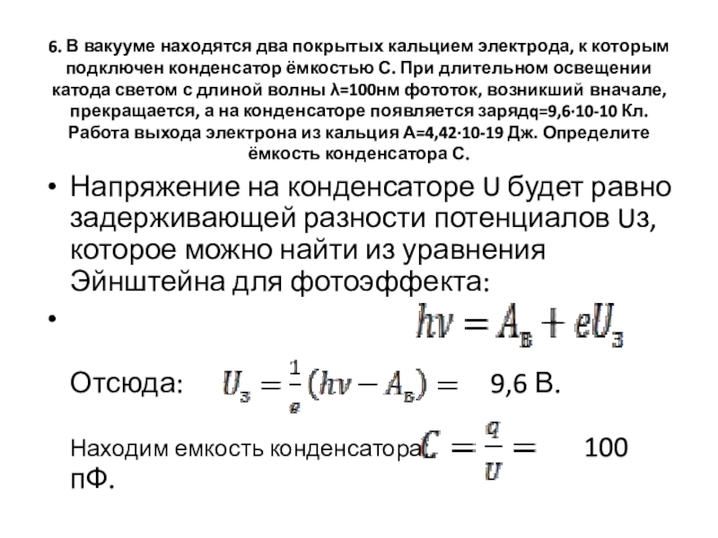
Слайд 7 6. В вакууме находятся два покрытых кальцием электрода, к которым

подключен конденсатор ёмкостью С. При длительном освещении катода светом с

длиной волны λ=100нм фототок, возникший вначале, прекращается, а на конденсаторе появляется зарядq=9,6∙10-10 Кл. Работа выхода электрона из кальция А=4,42∙10-19 Дж. Определите ёмкость конденсатора С.

Напряжение на конденсаторе U будет равно задерживающей разности потенциалов Uз, которое можно найти из уравнения Эйнштейна для фотоэффекта:
Отсюда: 9,6 В. Находим емкость конденсатора: 100 пФ.

6. В вакууме находятся два покрытых кальцием электрода, к которым подключен конденсатор ёмкостью С. При длительном

Слайд 8 7. В плоскости, параллельной плоскости тонкой собирающей линзы, по окружности

со скоростью  5 м/с движется точечный источник света. Расстояние между плоскостями 10 см.

Центр окружности находится на главной оптической оси линзы. Фокусное расстояние линзы 15  см. Найдите скорость движения изображения точечного источника света. Сделайте пояснительный чертёж, указав ход лучей в линзе.
7. В плоскости, параллельной плоскости тонкой собирающей линзы, по окружности со скоростью  5 м/с движется

Слайд 108. Предмет высотой 3 сантиметра находится на расстоянии 40 см

от собирающей тонкой линзы. Определить высоту изображения, если известно, что

оптическая сила линзы составляет 4 диоптрии. Записываем условие задачи и, поскольку величины указаны в разных системах отсчета, переводим их в единую систему и запишем уравнения, необходимые для решения задачи:
8. Предмет высотой 3 сантиметра находится на расстоянии 40 см от собирающей тонкой линзы. Определить высоту изображения,

Слайд 119. Перед тонкой собирающей линзой поместили предмет, в результате такого

размещения увеличение получилось равным 2. Когда предмет передвинули относительно линзы,

то увеличение стало равно 10. Определить на сколько передвинули предмет и в каком направлении, если первоначальное расстояние от линзы до предмета составляло 6 см

Предмет был передвинут ближе к фокусу, увеличение составляет 10, а было 2

9. Перед тонкой собирающей линзой поместили предмет, в результате такого размещения увеличение получилось равным 2. Когда предмет

Обратная связь

Если не удалось найти и скачать доклад-презентацию, Вы можете заказать его на нашем сайте. Мы постараемся найти нужный Вам материал и отправим по электронной почте. Не стесняйтесь обращаться к нам, если у вас возникли вопросы или пожелания:

Email: Нажмите что бы посмотреть 

Что такое TheSlide.ru?

Это сайт презентации, докладов, проектов в PowerPoint. Здесь удобно  хранить и делиться своими презентациями с другими пользователями.


Для правообладателей

Яндекс.Метрика